electro-music.com   Dedicated to experimental electro-acoustic
and electronic music
 
    Front Page  |  Radio
 |  Media  |  Forum  |  Wiki  |  Links
Forum with support of Syndicator RSS
 FAQFAQ   CalendarCalendar   SearchSearch   MemberlistMemberlist   UsergroupsUsergroups   LinksLinks
 RegisterRegister   ProfileProfile   Log in to check your private messagesLog in to check your private messages   Log inLog in  Chat RoomChat Room 
go to the radio page Live at electro-music.com radio 1 Please visit the chat
  host / artist show at your time
today> Twyndyllyngs cancelled tonight Chez Mosc
 Forum index » DIY Hardware and Software » Thomas Henry designs
The VCO-555
Post new topic   Reply to topic Moderators: Scott Stites
Page 19 of 20 [480 Posts]
View unread posts
View new posts in the last week
Mark the topic unread :: View previous topic :: View next topic
Goto page: Previous 1, 2, 3, ..., 17, 18, 19, 20 Next
Author Message
gimble88



Joined: May 21, 2022
Posts: 18
Location: Oregon

PostPosted: Sun May 22, 2022 12:32 pm    Post subject: Reply with quote  Mark this post and the followings unread

I keep thinking of things I've already checked. The 5V+ and 1.5V- magnitude of the triangle wave is present at pin 5 of the 13007, which has been replaced. This tells me what ever happened is not *now* being caused by any parts or connection issues down stream because the output of pin 5 13007 is buffered by downstream op amp stages.

The triangle wave is not distorted it just doesn't have the proper magnitude in the negative half. The positive half is right at +5V.

Continuing thanks,
spence
Back to top
View user's profile Send private message
elmegil



Joined: Mar 20, 2012
Posts: 2179
Location: Chicago
Audio files: 16

PostPosted: Thu May 26, 2022 11:16 pm    Post subject: Reply with quote  Mark this post and the followings unread

What does pin 3 of the 555 look like?

I don't suppose you have a second working model to compare to?
Back to top
View user's profile Send private message
gimble88



Joined: May 21, 2022
Posts: 18
Location: Oregon

PostPosted: Fri May 27, 2022 9:12 am    Post subject: Reply with quote  Mark this post and the followings unread

Thanks for the reply. Pin 3 shows an almost 50% duty cycle square wave 0V-14.7V.

Spence
Back to top
View user's profile Send private message
elmegil



Joined: Mar 20, 2012
Posts: 2179
Location: Chicago
Audio files: 16

PostPosted: Fri May 27, 2022 12:13 pm    Post subject: Reply with quote  Mark this post and the followings unread

So how did you test and verify it was fully working before you wired it to the panel?

Does the -1.5V side vary any in magnitude as you vary the frequency with the front panel controls?
Back to top
View user's profile Send private message
gimble88



Joined: May 21, 2022
Posts: 18
Location: Oregon

PostPosted: Fri May 27, 2022 12:30 pm    Post subject: Reply with quote  Mark this post and the followings unread

Thanks again for the continued interest in my little problem. When I first built it I looked at and measured all the waveforms using my o-scope. I did a distortion measurement on the sine wave and look at the harmonic spectra.

Specifically for the tri wave, I used a 1:1 prob DC coupled to observe that the wave had no offset and was indeed 10V PP. As I said, I still get a full +5V on the upper half of the triangle.

I also verified ,before the rewire, that the pulse wave had a near perfect 50% duty cycle before hooking up the PW pot and with the pot centered after hooking it up. Now the 50% duty cycle is at about 10 o'clock on the PW knob. To my mind this is caused by the "effective" DC offset of the tri wave. I say "effective" since it's not really an offset but a lack magnitude on the neg half of the wave.

OR... I guess you could say the tri wave went from 10V PP to 6.3V PP and acquired a DC off set of 3.7V along the way. But it's quite a coincidence to have the positive peak remain at exactly 5V.

Thanks again,
spence
Back to top
View user's profile Send private message
elmegil



Joined: Mar 20, 2012
Posts: 2179
Location: Chicago
Audio files: 16

PostPosted: Fri May 27, 2022 2:35 pm    Post subject: Reply with quote  Mark this post and the followings unread

I totally agree with your description (the bottom half is lower magnitude).

I wasn't clear in what I meant to ask. What components (pots, jacks, etc) did you have hooked up and how, before attaching to the ones on the panel? Are they the same pots/jacks etc just now in a panel?

if you just moved some wires from one place to another, that reduces the opportunities for it to be a wiring problem, is what I'm getting at here.

So the shape of the triangle is exactly the same both at low and high frequencies then? Or is there some variation in the lower peak?

at the point where the triangle goes from "top half" to "bottom half", is there an abrupt angle, or a curve, or.... how does that look exactly? Is the width of the bottom half the same as the width of the top half, or not?

In general my thought would be to simplify as much as possible. disconnect the jacks, and all but the coarse frequency pot, or at least with the attenuated inputs, set those pots to full CCW so they're grounded. Verify that you're seeing the change you expect at IC3 pin1 when you change the coarse pot. Shake the board around and make sure nothing got lodged somewhere that's shorting something (you probably already did this when you visually inspected, but I don't like to make assumptions).

The output from pin 3 of the 555 should swing from roughly + rail to - rail. Whether it's 50% duty cycle is less relevant to the problem you're seeing than what the *level* is at each side of the swing.

It's been a while, it would be good to review the operation of the 555. It's effectively taking the role of the comparator in other types of VCO cores, so understanding what it's doing will be key. It sounds like perhaps on the negative swing it's tripping too early, but I'm not entirely certain why that might be without re-reading the data sheet (and right now while I have time to throw out some ideas, I don't have the necessary energy to dive that deeply into this).
Back to top
View user's profile Send private message
gimble88



Joined: May 21, 2022
Posts: 18
Location: Oregon

PostPosted: Fri May 27, 2022 3:13 pm    Post subject: Reply with quote  Mark this post and the followings unread

Thanks again for your time. I pretty happy with you just throwing out ideas. It's a pesky trouble shooting problem and I can't expect anyone to take it on or spend a lot of time on it.

It's a great idea to remove all connections to the 555 VCO except the course pot. Though all of them work exactly as expected except the PW control has the 50% duty cycle point moved by the triangle offset. It's a good diagnostic step, thanks.

When you say pin three of the 555 should go rail to rail, I assume you mean the 555's rails ) 0V to +15V not the overall -15V to +15V.

Oscillographs to follow.

spence

Last edited by gimble88 on Fri May 27, 2022 3:21 pm; edited 1 time in total
Back to top
View user's profile Send private message
gimble88



Joined: May 21, 2022
Posts: 18
Location: Oregon

PostPosted: Fri May 27, 2022 3:16 pm    Post subject: Reply with quote  Mark this post and the followings unread

Here's the triangle


Triangle.jpg
 Description:
 Filesize:  296.92 KB
 Viewed:  238 Time(s)
This image has been reduced to fit the page. Click on it to enlarge.

Triangle.jpg


Back to top
View user's profile Send private message
gimble88



Joined: May 21, 2022
Posts: 18
Location: Oregon

PostPosted: Fri May 27, 2022 3:18 pm    Post subject: Reply with quote  Mark this post and the followings unread

Here's the sawtooth. It's totally unaffected. I think this is because the shape of the sawtooth is created totally by the 555 and is not derived from the triangle like the other waveforms.


Sawtooth.jpg
 Description:
 Filesize:  299.73 KB
 Viewed:  222 Time(s)
This image has been reduced to fit the page. Click on it to enlarge.

Sawtooth.jpg


Back to top
View user's profile Send private message
gimble88



Joined: May 21, 2022
Posts: 18
Location: Oregon

PostPosted: Fri May 27, 2022 3:20 pm    Post subject: Reply with quote  Mark this post and the followings unread

Lastly my poor sine wave. It looks like it's turned half a triangle wave into half a sine wave.


Sine.jpg
 Description:
 Filesize:  326.3 KB
 Viewed:  213 Time(s)
This image has been reduced to fit the page. Click on it to enlarge.

Sine.jpg


Back to top
View user's profile Send private message
elmegil



Joined: Mar 20, 2012
Posts: 2179
Location: Chicago
Audio files: 16

PostPosted: Fri May 27, 2022 3:38 pm    Post subject: Reply with quote  Mark this post and the followings unread

The saw being normal is kind of odd, because, actually it is created by the triangle as well. I'm sure Thomas is using a common form of Tri->Saw conversion and maybe the details of that are why it's still swinging fully +5 to -5.

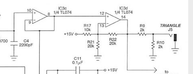
The timing cap for the 555 is C4. And as you can see following the signal flow, that C4 is then buffered and used to make the triangle out.

It would be useful to see what the signal looks like at pin 8 of IC3. If *that* looks normal, then the problem is somewhere around IC3d which scales and offsets the triangle.

If that *doesn't* look normal, then the problem is going to be something causing the 555 to trip early on the downward half of the cycle. Again if you look at the datasheet for the 555 it explains what the comparison is between pins 6 & 7 & 2 that causes it to reverse.

If the pin 3 output doesn't swing fully between 15V and ground, that might also explain this. But my bet is that something about what's going on with the circuit is causing the low traversal to just trip early.

One thing to triple check -- you are using a TLC555 correct? Other models of 555 do not necessarily work reliably.
Back to top
View user's profile Send private message
gimble88



Joined: May 21, 2022
Posts: 18
Location: Oregon

PostPosted: Fri May 27, 2022 5:37 pm    Post subject: Reply with quote  Mark this post and the followings unread

elmegil wrote:
It would be useful to see what the signal looks like at pin 8 of IC3. If *that* looks normal, then the problem is somewhere around IC3d which scales and offsets the triangle.


The signal at pin 8 IC3 is a 5.3V PP triangle with a +7.5V DC offset. IC3 inherits that offset from pin 5 of IC2 LM13700.

I am using the TLC555 in a soic package. This PCB did work perfectly for a couple of weeks before I mounted it on the panel.

The output from pin 3 of the 555 is a 0 - 15V square wave.

Pin3 of IC2 shows a 7.5V PP square wave after the voltage divider. Pin 4 of IC2 shows 1.9xV DC, I calculate that the two resistors in the voltage divider for that pin should give a voltage of 2.25 but this being a current device I suspect pin 4 itself is influencing the reading. I check the resistors and they are quite accurate.

So I'm wondering if that huge 7.5 voltage offset is normal on pin 5 of IC2.
Back to top
View user's profile Send private message
elmegil



Joined: Mar 20, 2012
Posts: 2179
Location: Chicago
Audio files: 16

PostPosted: Fri May 27, 2022 8:03 pm    Post subject: Reply with quote  Mark this post and the followings unread

gimble88 wrote:

The output from pin 3 of the 555 is a 0 - 15V square wave.

Pin3 of IC2 shows a 7.5V PP square wave after the voltage divider.


That's not remotely correct. 0-15V into that divider should be a little more than half that. (1.5 / 6.2) * 15V = 3.6V give or take.

If you're really getting 7.5V there you should double check those two resistors.

The other thing is that the differential voltage is not supposed to exceed 5V plus or minus, so with pin 4 at 1.9V you don't want to get outside of 6.9V high and -3.1V low.

With the swing of that being 3.6V, and the other being at 1.9V, that's almost like 4V centered on 2V (going with intuitive ideas here Wink ) and instead your high excursion is WAY beyond 4V so I think that's likely the source of your asymmetry -- either those resistors have an issue or the LM13700 does.

If this is SMD when you swapped them out, did you clean the pads all thoroughly? Stray flux, or stray bits of solder underneath the new LM13700 seem like they could be a risk as well.

Quote:

Pin 4 of IC2 shows 1.9xV DC, I calculate that the two resistors in the voltage divider for that pin should give a voltage of 2.25


I get (1.5 / 11.5) * 15 to be 1.9V almost exactly.

Quote:

So I'm wondering if that huge 7.5 voltage offset is normal on pin 5 of IC2.


I have my doubts....
Back to top
View user's profile Send private message
gimble88



Joined: May 21, 2022
Posts: 18
Location: Oregon

PostPosted: Fri May 27, 2022 8:41 pm    Post subject: Reply with quote  Mark this post and the followings unread

Again, I really appreciate your input.

I don't think we're looking at the same schematic.

Mine has a 10K/4.7K at pin 3 IC2. So 4.7K/10K= 0.47 X 15V = 7.05V. These are also the values on the schematic on page one of this topic.

I am careful to clean pads and insure good connections.

Again my schematic (and the one on page one of this topic) shows 10K/1.5K as a voltage divider for pin 4. 1.5K/10K =0.15 x 15V = 2.25V

I too was concerned that these values at pin 3 and 4 of IC2 exceed the differential input limit. But it did work perfectly for two weeks as it is.

Has the schematic been changed? Remember it did work for 2 weeks with those resistors in there. I'm not saying there's no problem there but I think the problem is too low an output from the LM13700. As I see it there's no actual voltage gain from that point to the output. There is an inverting op amp with a gain of 2 but after being buffered it goes to a 2K/2K voltage divider at the output. I'm I getting this wrong?

This is the third LM13700 I've installed since the problem arose and they all perform exactly the same.

I certainly am not pleased that it developed this fault but on the bright side, I am getting to understand more and more about how it works.


Capture.JPG
 Description:
 Filesize:  13.08 KB
 Viewed:  10209 Time(s)

Capture.JPG


Back to top
View user's profile Send private message
elmegil



Joined: Mar 20, 2012
Posts: 2179
Location: Chicago
Audio files: 16

PostPosted: Fri May 27, 2022 10:29 pm    Post subject: Reply with quote  Mark this post and the followings unread

gimble88 wrote:
Again, I really appreciate your input.

I don't think we're looking at the same schematic.

Mine has a 10K/4.7K at pin 3 IC2.


But the picture you have extracted below has 4.7K and 1.5K at pin 3, no 10K anywhere to be seen there. Which matches my copy of the schematic.

Quote:

Again my schematic (and the one on page one of this topic) shows 10K/1.5K as a voltage divider for pin 4. 1.5K/10K =0.15 x 15V = 2.25V


You're also calculating voltage dividers incorrectly.

It's not R1 / R2 * voltage. It's R1 / (R1+R2) * voltage. Where R1 is the resistor referenced to ground, anyway.

For pin 4 that's 1.5K / 11.5K * 15V = 1.9V Which is what your meter is actually reading there.

On pin 3, it should be 1.5K / (1.5K + 4.7K) * 15V = 3.6V Nowhere near 7V.
Back to top
View user's profile Send private message
elmegil



Joined: Mar 20, 2012
Posts: 2179
Location: Chicago
Audio files: 16

PostPosted: Fri May 27, 2022 10:34 pm    Post subject: Reply with quote  Mark this post and the followings unread

[quote="elmegil"]
gimble88 wrote:
Again, I really appreciate your input.

I don't think we're looking at the same schematic.

Mine has a 10K/4.7K at pin 3 IC2.


But the picture you have extracted below has 4.7K and 1.5K at pin 3, no 10K anywhere to be seen there. Which matches my copy of the schematic.

Quote:

Again my schematic (and the one on page one of this topic) shows 10K/1.5K as a voltage divider for pin 4. 1.5K/10K =0.15 x 15V = 2.25V


You're also calculating voltage dividers incorrectly.

It's not R1 / R2 * voltage. It's R1 / (R1+R2) * voltage. Where R1 is the resistor referenced to ground, anyway.

For pin 4 that's 1.5K / 11.5K * 15V = 1.9V Which is what your meter is actually reading there.

On pin 3, it should be 1.5K / (1.5K + 4.7K) * 15V = 3.6V Nowhere near 7V.



The trick here is that the reason a voltage divider works is that it's a ratio.

V=IR

If you assume the input of the op amp or LM13700 has infinite impedance, all the current runs from 15V to ground through *both* resistors. So the total current is 15V / sum. The voltage across just the 1.5K is that current * 1.5K (IR). So 1.5K * 15V / (1.5K + 10K).

The Ratio is the resistor you're measuring across to the entire resistance, not the upper resistance.

The only time this would behave differently is when you're using an op amp where you're forcing that middle point to be ground (summing/inverting op amp config, using the virtual ground), but that's not what we have here.
Back to top
View user's profile Send private message
gimble88



Joined: May 21, 2022
Posts: 18
Location: Oregon

PostPosted: Sat May 28, 2022 12:10 am    Post subject: Reply with quote  Mark this post and the followings unread

Well that's embarrassing.
Sorry for the brain fart in computing voltage dividers. I've been trouble shooting this thing all day as well as being eyeball deep in some complex CAD work for a customer. Brain fried. Just had a moment. Rolling Eyes I really do understand ohm's law. AND I'm a high school graduate. Very Happy
I still think my output at pin 5 IC2 is too low. Since there is essentially a gain of one from pin 5 IC2 to the triangle output, it would seem that the output of at pin 5 should be closer to 10V PP.

Anyway, thanks again for the help and fixing my stupid mistake.
Back to top
View user's profile Send private message
gimble88



Joined: May 21, 2022
Posts: 18
Location: Oregon

PostPosted: Sat May 28, 2022 12:21 am    Post subject: Reply with quote  Mark this post and the followings unread

Here's a pic of the output at pin 5 IC2. DC coupled. I'm not too worried about the offset as I see the compensation for that at IC3D, I think. But 5.xV PP seems too low to me. (Ignore the slight slew in the waveform, that's an artifact of the probing. I was monitoring the triangle output at the same time and it also slewed that little bit when I probed pin5 but the magnitude didn't change.)


pin 5 IC2.jpg
 Description:
 Filesize:  69.65 KB
 Viewed:  162 Time(s)
This image has been reduced to fit the page. Click on it to enlarge.

pin 5 IC2.jpg


Back to top
View user's profile Send private message
elmegil



Joined: Mar 20, 2012
Posts: 2179
Location: Chicago
Audio files: 16

PostPosted: Sat May 28, 2022 10:04 am    Post subject: Reply with quote  Mark this post and the followings unread

gimble88 wrote:
I still think my output at pin 5 IC2 is too low. Since there is essentially a gain of one from pin 5 IC2 to the triangle output, it would seem that the output of at pin 5 should be closer to 10V PP.


I swear I'm not trying to pick on you Very Happy

This is a non-inverting op amp configuration. The gain will be (1 + R22/R21) = 2. The +15V is an offset to get it back to being centered on zero. Since it's going into the - input of the op amp it'll be negative, and ... well I'm not sure how it's divided in half cos I get really vague when op amps start combining different types of configurations Very Happy But I'm confident it is divided in half to reverse that 7.5V offset.

It should be the case that if you use Ohm's law & Kirchoff's law, with the understanding 1) the op amp will try to force pins 12 & 13 to be the same and 2) assuming an ideal op amp where there is no current in either of those inputs, you'll be able to work it out. I got my COVID booster #2 yesterday so I'm still too far out of it to do the work myself Wink

Have you measured the triangle output since fixing the other problems?


Screen Shot 2022-05-28 at May 28 11.56.59AM.png
 Description:
 Filesize:  78.14 KB
 Viewed:  189 Time(s)
This image has been reduced to fit the page. Click on it to enlarge.

Screen Shot 2022-05-28 at May 28 11.56.59AM.png


Back to top
View user's profile Send private message
gimble88



Joined: May 21, 2022
Posts: 18
Location: Oregon

PostPosted: Sat May 28, 2022 1:31 pm    Post subject: Reply with quote  Mark this post and the followings unread

I hope you don't have too bad a reaction from that booster. I've gone back and forth on covid vaccine reactions.

I don't feel picked on. When I make a mistake, I value having it corrected. Just a bit sheepish to have made such a mistake.

When I said there was "essentially no gain" between pin 5 of IC2a and the triangle output, I was being approximate. The gain of IC3d isn't really 2 because, as you note, the 10K resistor is at AC ground where it's connected to +15V so that confuses the normal non-inverting gain formula. I measure the gain at more like ~2.5. When the signal passes through the 2k/2k voltage divider at pin 14, it's down to a gain of 1.25 from the value at pin 5 IC2.

I totally agree that R10 connected to +15V is raising the DC reference on the inverting input of IC3d. Since the op amp will try to make the inverting and non-inverting inputs look the same (oversimplification, but it works) this should get rid of the offset at the output.

Since my problem is not in the DC offset but in the magnitude of the negative half the triangle cycle I'm pretty sure all that stuff around IC3d is correct.

The question of why the saw wave is ok, I believe I have an answer to. IC 4a and 4b seem to take my intact upper triangle cycle and it's inverse and mix them together. It would seem that the negative half of the triangle wave is not involved in the conversion. When I look at IC 4a I see some things in common with an attenuverter. It's not one, but I see how that op amp is sending it's inverted output (that *would* have had a gain of -2) to the inverting input and mixing it with a copy of the non-inverted input signal to end up with a sawtooth. I know I'm not being clear... but it's a very cool circuit.

Which leaves the question: why have I lost almost all of the negative half cycle coming out of pin 5 of IC2a?

I didn't fix any "other" problems because there weren't any. All the parts values are correct with the schematic and haven't changed since the oscillator was working perfectly originally. I checked several, sometimes having to remove them from the circuit to measure. No, I didn't put the same ones back in. I put in new ones that I measured before installing.

Well, I "fixed" my mental errors in describing the circuit thanks to your reminder. Laughing
Back to top
View user's profile Send private message
elmegil



Joined: Mar 20, 2012
Posts: 2179
Location: Chicago
Audio files: 16

PostPosted: Sat May 28, 2022 2:43 pm    Post subject: Reply with quote  Mark this post and the followings unread

Quote:

Since my problem is not in the DC offset but in the magnitude of the negative half the triangle cycle I'm pretty sure all that stuff around IC3d is correct.


OK, I had been of the impression from what you said earlier that correcting the other mistakes had resolved this. Obviously I misunderstood Smile.

Quote:

All the parts values are correct with the schematic


So when you said "10K and 4.7K" at pin 3 of the OTA, you misspoke, rather than describing an incorrect value? Because those resistors are 4.7K and 1.5K in the schematic.

So... I did a simulation.

https://tinyurl.com/2q8kqp2j

The Source is a triangle, 5Vpp at 7.5V offset.

The rest of the circuit is IC3d, including the 15V through 10K, and the two 20K resistors.

The output at pin 14 is 20Vpp centered on gnd. Then through the 2K / 2K voltage divider (not drawn), we get a 10Vpp triangle output.

So I would say that 5Vpp at 7.5V offset is entirely correct for pin 8 of IC3. Whatever else is going on must be elsewhere in the circuit.
Back to top
View user's profile Send private message
elmegil



Joined: Mar 20, 2012
Posts: 2179
Location: Chicago
Audio files: 16

PostPosted: Sat May 28, 2022 2:52 pm    Post subject: Reply with quote  Mark this post and the followings unread

Going to stop re-re-editing that one.

Clearly my math was wrong too Very Happy

I was thinking 5Vpp * gain of 2 = 10Vpp and I was forgetting the 2K / 2K divider.

in fact somehow the 10K to 15V gets us to a gain of 4, and also cancels the 7.5V offset. Once again I think this needs higher level circuit analysis than I'm capable of at the moment, which is why I simulated it.
Back to top
View user's profile Send private message
gimble88



Joined: May 21, 2022
Posts: 18
Location: Oregon

PostPosted: Sat May 28, 2022 4:13 pm    Post subject: Reply with quote  Mark this post and the followings unread

Yep, I did a good deal of mispoking around the time I gave those resistor values. Rolling Eyes

Wow, I love the simulation. I think we're on the same page now. Still confused but at a much higher level of understanding Laughing

If you look at R17 and R20 as both being connected to AC ground then indeed it looks like it should have a gain of 4. If I did have a gain of 4 there my output for the triangle would be 10V PP, and I think I'd be golden. The simulation supports this. It has an output of 20V PP if I'm reading it right.

What I measure at pin 14 is 13V PP. This is a gain of about 2.6. Hmm. I think this may in fact be where the problem is. 5V PP with 7.5V offset at pin 5 IC2 looks like the correct values now that you did that simulation.

I'm gonna dig into the parts around IC 3d and see if I can see why the gain is lower than the sim predicts.

Maybe you should get a vaccine booster every time you're planning any troubleshooting.
Back to top
View user's profile Send private message
elmegil



Joined: Mar 20, 2012
Posts: 2179
Location: Chicago
Audio files: 16

PostPosted: Sat May 28, 2022 6:11 pm    Post subject: Reply with quote  Mark this post and the followings unread

gimble88 wrote:
Maybe you should get a vaccine booster every time you're planning any troubleshooting.



sunny

Very Happy
Back to top
View user's profile Send private message
elmegil



Joined: Mar 20, 2012
Posts: 2179
Location: Chicago
Audio files: 16

PostPosted: Sat May 28, 2022 6:16 pm    Post subject: Reply with quote  Mark this post and the followings unread

You might try disconnecting that jack from the panel and see if it's better.

Maybe the output jack is normalled to ground or something?
Back to top
View user's profile Send private message
Display posts from previous:   
Post new topic   Reply to topic Moderators: Scott Stites
Page 19 of 20 [480 Posts]
View unread posts
View new posts in the last week
Goto page: Previous 1, 2, 3, ..., 17, 18, 19, 20 Next
Mark the topic unread :: View previous topic :: View next topic
 Forum index » DIY Hardware and Software » Thomas Henry designs
Jump to:  

You cannot post new topics in this forum
You cannot reply to topics in this forum
You cannot edit your posts in this forum
You cannot delete your posts in this forum
You cannot vote in polls in this forum
You cannot attach files in this forum
You can download files in this forum


Forum with support of Syndicator RSS
Powered by phpBB © 2001, 2005 phpBB Group
Copyright © 2003 through 2009 by electro-music.com - Conditions Of Use