| Author |
Message |
bipomuz

Joined: Mar 25, 2015 Posts: 4 Location: italy
Audio files: 4
|
Posted: Wed Mar 25, 2015 11:53 am Post subject:
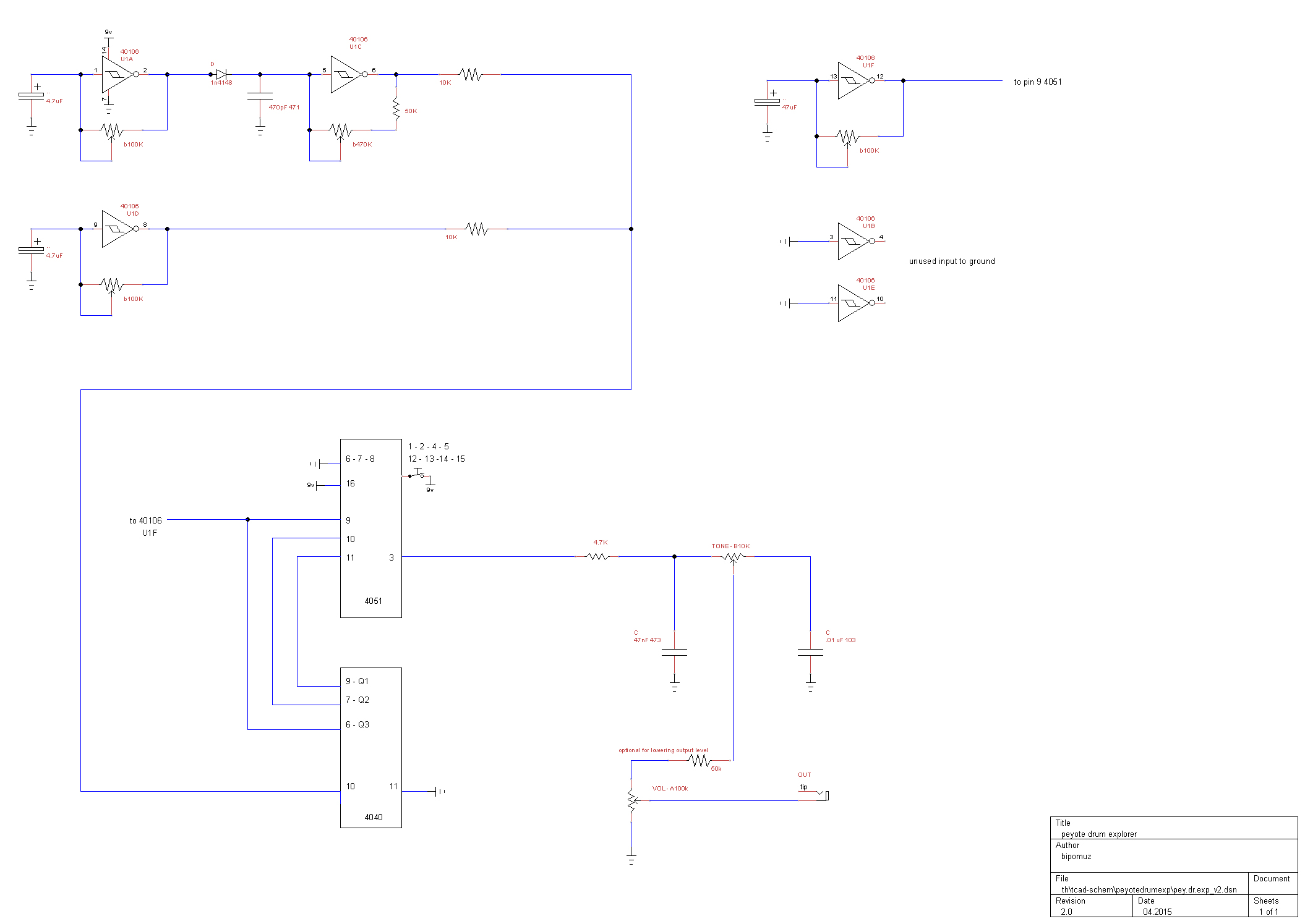
peyote drum explorer Subject description: 40106 - 4040 - 4051 |
 |
|
hallo all!
i start working on a modified version of the heterodyne peyote space explorer changing cap values, trying to work on low freq osc for playing with rythm patterns and i came across a new interesting noise rythm maker thing..(newbie luck)
the mod from original circuit is to use 3 x 40106 osc (1 dual osc with diode + 1 osc) mix output with resistor, send into a 4040 and 4051 (from beavis heterodyne peyote space explorer) and then a stupidly wonderful tone control for a simple passive lowpass filter for output.the switches on 4051 create different rythm patterns...
so the interesting thing is to have a switch on one connection between 4040 q3 and 4051 address pin C and to have this with the switch off connected to nothing or to a metal plate (?)
sorry if this is messy but i really dont' understand what is getting this noisy effect so i ask for some explanation (could be a short in the switch or on ic pin ?) and i want to share if someone find this of some interest. now i have everything on breadboard so some mod is still possible...
now power is with a 9v battery i want to ask if is ok to add a dc adapter power supply to play with different volt (changing freq (bpm) of osc) i want to use the metal plate like a touch control for changing the noisy sound..
(just to be sure that if there is some short is ok to play with touch and external power supply )
any suggestion is much appreciated.
thanks!
i attach a messy schematic, breadboard photo with switch detail and a short audio- (first with switch for address pin c off and then on)
| Description: |
|
| Filesize: |
381.11 KB |
| Viewed: |
505 Time(s) |
| This image has been reduced to fit the page. Click on it to enlarge. |

|
| Description: |
|
| Filesize: |
319.11 KB |
| Viewed: |
498 Time(s) |
| This image has been reduced to fit the page. Click on it to enlarge. |

|
| Description: |
|
| Filesize: |
410.48 KB |
| Viewed: |
454 Time(s) |
| This image has been reduced to fit the page. Click on it to enlarge. |

|
| Description: |
|
 Download (listen) |
| Filename: |
peyote-drum-test.mp3 |
| Filesize: |
1.35 MB |
| Downloaded: |
768 Time(s) |
_________________ B.PO
http://soundcloud.com/bipomaybenot |
|
|
Back to top
|
|
 |
synaesthesia

Joined: May 27, 2014 Posts: 291 Location: Germany
Audio files: 85
|
|
|
Back to top
|
|
 |
PHOBoS

Joined: Jan 14, 2010 Posts: 5907 Location: Moon Base
Audio files: 709
|
Posted: Sun Mar 29, 2015 5:28 am Post subject:
Re: peyote drum explorer Subject description: 40106 - 4040 - 4051 |
 |
|
| bipomuz wrote: | so the interesting thing is to have a switch on one connection between 4040 q3 and 4051 address pin C and to have this with the switch off connected to nothing or to a metal plate (?)
sorry if this is messy but i really dont' understand what is getting this noisy effect so i ask for some explanation (could be a short in the switch or on ic pin ?) |
a floating (unconnected) pin of a CMOS chip is very sensitive and it can pick up any electromagnetic noise.
In this case when you're touching the plate you're modulating it with a 50Hz/60Hz since wave.
It's the same effect as when you would touch the end of an audiocable that's plugged into an amplifier.
| Quote: | now power is with a 9v battery i want to ask if is ok to add a dc adapter power supply to play with different volt (changing freq (bpm) of osc) i want to use the metal plate like a touch control for changing the noisy sound..
(just to be sure that if there is some short is ok to play with touch and external power supply ) |
it should be perfectly safe if you use a wallwart supply allthough a battery would be just a tad safer.
The only way it could go wrong is if the supply fails in such away that the primary and secondary windings
of the transformer get shorted without tripping a circuit breaker or the hole thing going up in smoke.
there is something else you have to be more careful with when using any touch connection though which is
connecting it to a computer (say you want to record the output). PC's usually have a mains filter which has
capacitors connected to the earth which is also connected to every GND connection. The problem with this is
that if it's not connected to a socket which has an earth connection every ground connection will be at half the
mains voltage. It should be low current though and not very dangerous but it can give you quite a tingle
and I wouldn't start licking it although it's more lickely that you'll just destroy the chip than that anything
bad will happen. I'm not sure about laptops but judging by the grounding problems they can cause it might be similar.
and btw  _________________ "My perf, it's full of holes!"
http://phobos.000space.com/
SoundCloud BandCamp MixCloud Stickney Synthyards Captain Collider Twitch YouTube Last edited by PHOBoS on Sun Mar 29, 2015 9:25 am; edited 1 time in total |
|
|
Back to top
|
|
 |
blue hell
Site Admin

Joined: Apr 03, 2004 Posts: 24587 Location: The Netherlands, Enschede
Audio files: 309
G2 patch files: 320
|
Posted: Sun Mar 29, 2015 7:48 am Post subject:
Re: peyote drum explorer Subject description: 40106 - 4040 - 4051 |
 |
|
Lick it
Depends a bit on how much death wish you have .. with a wallwart you may be separated from the mains voltage by a mm or so and there will be some capacitive coupling .. although indeed a lot less than what you will have with a PC connection (and a lot of laptops have the same issue indeed).
The floating PC ground is not fun at all when you also happen to touch say your central heating radiator ...
Unless you are sure of what you are doing and have all possible impedance paths designed for safety I'd advice against using mains supplies for these purposes ... remember that for the fun of playing you might end up using wet fingers and tongues .. or someone else might .. or you might use the thing on stage at some time .. where power grounding usually is a big mess.
Anyways .. I've been shocked by surprise on several occasions, and am very careful nowadays. _________________ Jan
also .. could someone please turn down the thermostat a bit.
 |
|
|
Back to top
|
|
 |
PHOBoS

Joined: Jan 14, 2010 Posts: 5907 Location: Moon Base
Audio files: 709
|
Posted: Sun Mar 29, 2015 8:28 am Post subject:
Re: peyote drum explorer Subject description: 40106 - 4040 - 4051 |
 |
|
| Blue Hell wrote: | | The floating PC ground is not fun at all when you also happen to touch say your central heating radiator ... |
yes I'm all too familiar with that combination and it's pretty nasty.
With a wallwart it's as safe as any other device that uses one and they usually have connectors and often
the case itself directly connected to it. It can make quite a difference in sound btw if you use a mains supply
or battery when it comes to touch points. Also don't use something like a phonecharger to power it
only the standard DC supplies that use a transformer. Of course a battery is still the safest way to go.
And unless your experienced and make sure everything is well isolated and has strong physical connections,
I wouldn't put a power supply in the device itself. _________________ "My perf, it's full of holes!"
http://phobos.000space.com/
SoundCloud BandCamp MixCloud Stickney Synthyards Captain Collider Twitch YouTube |
|
|
Back to top
|
|
 |
PHOBoS

Joined: Jan 14, 2010 Posts: 5907 Location: Moon Base
Audio files: 709
|
Posted: Sun Mar 29, 2015 8:38 am Post subject:
Re: peyote drum explorer Subject description: 40106 - 4040 - 4051 |
 |
|
| Blue Hell wrote: | | Unless you are sure of what you are doing and have all possible impedance paths designed for safety I'd advice against using mains supplies for these purposes ... remember that for the fun of playing you might end up using wet fingers and tongues .. or someone else might .. or you might use the thing on stage at some time .. where power grounding usually is a big mess. |
To avoid any of those problems you will also need an output transformer, a battery won't make a difference when
you start connecting it to something else that is mains powered. _________________ "My perf, it's full of holes!"
http://phobos.000space.com/
SoundCloud BandCamp MixCloud Stickney Synthyards Captain Collider Twitch YouTube |
|
|
Back to top
|
|
 |
elektrouwe
Joined: May 27, 2012 Posts: 149 Location: Germany
|
Posted: Sun Mar 29, 2015 10:37 am Post subject:
Re: peyote drum explorer Subject description: 40106 - 4040 - 4051 |
 |
|
| bipomuz wrote: | | ...4051...) |
..pin 6 to GND is fine, but pin 7 & 8 also ! |
|
|
Back to top
|
|
 |
PHOBoS

Joined: Jan 14, 2010 Posts: 5907 Location: Moon Base
Audio files: 709
|
|
|
Back to top
|
|
 |
bipomuz

Joined: Mar 25, 2015 Posts: 4 Location: italy
Audio files: 4
|
|
|
Back to top
|
|
 |
PHOBoS

Joined: Jan 14, 2010 Posts: 5907 Location: Moon Base
Audio files: 709
|
Posted: Mon Mar 30, 2015 9:07 am Post subject:
Re: peyote drum explorer Subject description: 40106 - 4040 - 4051 |
 |
|
| bipomuz wrote: | | i'm connecting the box to a mixer for external efx and to record on laptop ( no touch control all is ok, right?) and i don't undestand what you mean if i connect this thing to something that has main power i need a output transformer.. |
In this case an output transformer would make sure the circuit is completely (electrically) seperated
from whatever you connect it to. And it's just a small transformer which doesn't affect the signal level.
Sometimes it's used to solve impedance problems between devices but that's a whole different story.
You don't necessarily need it since most devices are usually already seperated from the mains power
with a transformer, so it would only be a precaution in case something fails. But In the case of an ungrounded
computer or as Blue Hell mentioned using it on a stage it would be advisable to prevent any shocking surprises.
It should work fine without it but it can be very unpleasant if you get shocked everytime you want to plug in a cable.
Most of the time you won't notice it though it's only when you are not very insulated from the earth or even touching
something that is connected to it directly like a central heating radiator.
Without any touchpoints that chance is already reduced. But If you do want to add something like that,
which can be fun, use something with a small surface area not something you can grab.
In this case I am guilty of do as I say don't do as i do . I don't use a transformer myself and my PC is not
connected to earth. But I do want to add one in the future.
I don't want to scare you though, the most important thing is just to have fun  _________________ "My perf, it's full of holes!"
http://phobos.000space.com/
SoundCloud BandCamp MixCloud Stickney Synthyards Captain Collider Twitch YouTube |
|
|
Back to top
|
|
 |
PHOBoS

Joined: Jan 14, 2010 Posts: 5907 Location: Moon Base
Audio files: 709
|
|
|
Back to top
|
|
 |
bipomuz

Joined: Mar 25, 2015 Posts: 4 Location: italy
Audio files: 4
|
Posted: Thu Apr 09, 2015 3:12 am Post subject:
re: |
 |
|
PEYOTE RITMO
| Description: |
|
| Filesize: |
301.3 KB |
| Viewed: |
314 Time(s) |
| This image has been reduced to fit the page. Click on it to enlarge. |

|
| Description: |
|
| Filesize: |
217.33 KB |
| Viewed: |
529 Time(s) |
| This image has been reduced to fit the page. Click on it to enlarge. |

|
| Description: |
|
 Download (listen) |
| Filename: |
peyote-ritmo_0804a.mp3 |
| Filesize: |
6.36 MB |
| Downloaded: |
596 Time(s) |
| Description: |
|
 Download (listen) |
| Filename: |
peyote-ritmo_0804b.mp3 |
| Filesize: |
5.54 MB |
| Downloaded: |
534 Time(s) |
_________________ B.PO
http://soundcloud.com/bipomaybenot |
|
|
Back to top
|
|
 |
|