| Author |
Message |
PHOBoS

Joined: Jan 14, 2010 Posts: 5907 Location: Moon Base
Audio files: 709
|
Posted: Wed Oct 04, 2017 6:54 am Post subject:
bipolar power supply using positive regulators only ? |
 |
|
I was looking for some adjustable voltage regulators that are a bit beefier than the standard LM317/LM337.
I came across the LT1083 which is available for 3A, 5A, 7.5A and also seems to have some better specs than the LM317.
There is a negative version: the LT1033, but it is discontinued. I did however find some dual supplies on ebay which use
2x LT1083 and in the description it says they can be put in parallel for more current, in series for a higher voltage but also
for a bipolar supply. Searching a bit more I came across some other places where it was mentioned that you can put 2 regulated
positive supplies in series to create a bipolar supply. One example is this one
.
I am pretty sure it will work but it does seem a bit odd and I wonder if not having a single GND bus straight to the supply
can cause any problems. So, are there any downsides to this method ?
(Note: this can not be used with a center tapped transformer) _________________ "My perf, it's full of holes!"
http://phobos.000space.com/
SoundCloud BandCamp MixCloud Stickney Synthyards Captain Collider Twitch YouTube |
|
|
Back to top
|
|
 |
blue hell
Site Admin

Joined: Apr 03, 2004 Posts: 24587 Location: The Netherlands, Enschede
Audio files: 309
G2 patch files: 320
|
Posted: Wed Oct 04, 2017 8:29 am Post subject:
|
 |
|
You'll see this construction every now and then ... actually I did have a PSU built this way in the past .. it worked pretty well even.
And indeed you need a dual wounded secondary. _________________ Jan
also .. could someone please turn down the thermostat a bit.
 |
|
|
Back to top
|
|
 |
Skrog Productions

Joined: Jan 07, 2009 Posts: 1225 Location: Scottish Borders
Audio files: 160
|
|
|
Back to top
|
|
 |
Skrog Productions

Joined: Jan 07, 2009 Posts: 1225 Location: Scottish Borders
Audio files: 160
|
|
|
Back to top
|
|
 |
PHOBoS

Joined: Jan 14, 2010 Posts: 5907 Location: Moon Base
Audio files: 709
|
Posted: Wed Oct 04, 2017 12:38 pm Post subject:
|
 |
|
Well, I guess I shouldn't have any concerns than
I always like the look and feel of the TO-3 package, it's a bit more work to mount on a heatsink though.
btw. 3x 15000uF per rail is quite a lot, might cost you some fuses when turning it on and the light will
dim of course (in the whole neighbourhood). Do you have that knife switch installed yet ? _________________ "My perf, it's full of holes!"
http://phobos.000space.com/
SoundCloud BandCamp MixCloud Stickney Synthyards Captain Collider Twitch YouTube Last edited by PHOBoS on Wed Oct 04, 2017 2:39 pm; edited 1 time in total |
|
|
Back to top
|
|
 |
piedwagtail

Joined: Apr 15, 2006 Posts: 297 Location: shoreditch
Audio files: 3
|
Posted: Wed Oct 04, 2017 2:25 pm Post subject:
|
 |
|
I'm quite fond of the LM350.
I renovated a 30V 30V bench supply with those, which is of course two identical circuits, stacked in use to resemble your design.
Also used them as current regulators inline.
R |
|
|
Back to top
|
|
 |
PHOBoS

Joined: Jan 14, 2010 Posts: 5907 Location: Moon Base
Audio files: 709
|
|
|
Back to top
|
|
 |
PHOBoS

Joined: Jan 14, 2010 Posts: 5907 Location: Moon Base
Audio files: 709
|
Posted: Thu Oct 05, 2017 6:50 am Post subject:
|
 |
|
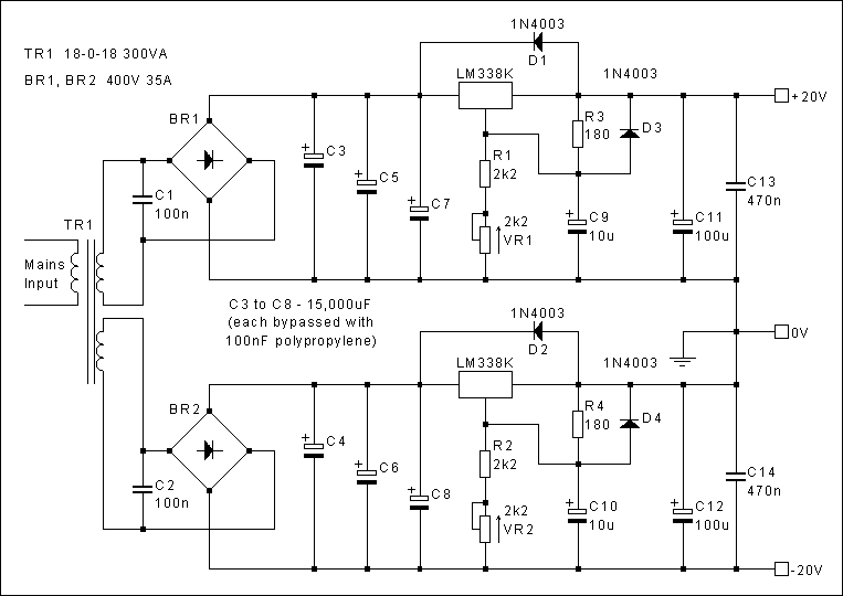
| Skrog Productions wrote: | | i was thinking of refreshing my substation power supply for the blue modular sometime and i was browsing some circuits to use with my 225VA dual secondary toroidal transformer one that caught my eye was this one using the oval shaped 5A LM338 regs , i have 2 supplies needed +/- 12V and +/- 15V , the biggest load , on my current supply just now is on the 12V side , drawing 2A on + / 1.6A on - . |
Since you already have a transformer I assume it is 2x18V which is good for the 15V output but a bit high for the 12V output.
So that's going to dissipate a lot in heat (as you already know). Useful to make a hotplate for a nice cup of tea but such a
waste of available transformer power and performance of regulators also goes down with heat. You should have more than
enough with 225VA though
| Skrog Productions wrote: | | oooopps , forgot the little circuit you showed me a while back for coupling mains earth to the 0V tie point ....... |
According to Graham Hinton the mains earth should be connected directly to the 0V on your busbar (so not on the supply)
and of course to the chassis if it is metal.
For my own supply I am thinking about getting a 2x12V 120VA* toroidal transfomer. Way more than I need at the moment
but as you know synths grow so I'd rather get something bigger now so I don't have to make a new supply when I need it.
*On the website I want to order from the 80VA has the same price as the 120VA but this could be an error in which case
I might go for the 80VA _________________ "My perf, it's full of holes!"
http://phobos.000space.com/
SoundCloud BandCamp MixCloud Stickney Synthyards Captain Collider Twitch YouTube |
|
|
Back to top
|
|
 |
JovianPyx

Joined: Nov 20, 2007 Posts: 1988 Location: West Red Spot, Jupiter
Audio files: 224
|
Posted: Thu Oct 05, 2017 9:02 am Post subject:
|
 |
|
I remember a discussion on SDIY about this. In the end, it works well enough for most applications (if not all). The discussion seemed to concentrate on the fact that when you use a negative regulator for the negative voltage, the regulator's ground connection is connected to the circuit's ground (and same with the positive regulator). When a positive regulator is used to make a negative voltage, it's output pin is connected to circuit ground and the ground pin connects to the negative voltage. It works because all the regulator cares about is the voltage at the output pin with respect to the chip's ground pin.
I've done this a couple of times with good results. I do prefer to use a negative regulator for negative supply, but that's more just because it "feels" better than anything empirical. _________________ FPGA, dsPIC and Fatman Synth Stuff
Time flies like a banana. Fruit flies when you're having fun. BTW, Do these genes make my ass look fat? corruptio optimi pessima
|
|
|
Back to top
|
|
 |
PHOBoS

Joined: Jan 14, 2010 Posts: 5907 Location: Moon Base
Audio files: 709
|
|
|
Back to top
|
|
 |
Skrog Productions

Joined: Jan 07, 2009 Posts: 1225 Location: Scottish Borders
Audio files: 160
|
Posted: Thu Oct 05, 2017 11:12 am Post subject:
|
 |
|
ahh , so the small earth circuit is not of any benefit , i never got round to trying one on my system yet .
200Amp knife switch is ordered , lol .
Yes i agree about the drop from 19V to 12V produces sausage sizzling heat with 1 set of regs ,been there ,singe , tho my existing system like your existing system has the supply from the bridges go to several sets of regs doing their own bus bars, this also stopped the weird vco tune movement i had ages ago and stopped when the 6 vcos got their own regulators & busbar .
Yes thats a lot of big caps in the circuit , this circuit could well have come from hiFi amp design area , not sure , for my set up 10000uF would suffice  |
|
|
Back to top
|
|
 |
piedwagtail

Joined: Apr 15, 2006 Posts: 297 Location: shoreditch
Audio files: 3
|
Posted: Sat Oct 07, 2017 2:43 pm Post subject:
|
 |
|
| Quote: | | also stopped the weird vco tune movement i had ages ago and stopped when the 6 vcos got their own regulators & busbar |
Like it!
I've gone with 24V bipolar SMPS then regulated down to 15V on the VCO board with 317/337s. Likewise I'm now designing all my audio signal boards with 7815/7915s. CV boards have their own 15V SMPS system.
R |
|
|
Back to top
|
|
 |
|