electro-music.com   Dedicated to experimental electro-acoustic
and electronic music
 
    Front Page  |  Radio
 |  Media  |  Forum  |  Wiki  |  Links
Forum with support of Syndicator RSS
 FAQFAQ   CalendarCalendar   SearchSearch   MemberlistMemberlist   UsergroupsUsergroups   LinksLinks
 RegisterRegister   ProfileProfile   Log in to check your private messagesLog in to check your private messages   Log inLog in  Chat RoomChat Room 
 Forum index » DIY Hardware and Software » Lunettas - circuits inspired by Stanley Lunetta
Modulo Melody
Post new topic   Reply to topic Moderators: mosc
Page 1 of 1 [2 Posts]
View unread posts
View new posts in the last week
Mark the topic unread :: View previous topic :: View next topic
Author Message
synaesthesia



Joined: May 27, 2014
Posts: 291
Location: Germany
Audio files: 85

PostPosted: Wed Jul 06, 2016 1:18 pm    Post subject: Modulo Melody
Subject description: A melody/pattern generator using variable dividers
Reply with quote  Mark this post and the followings unread

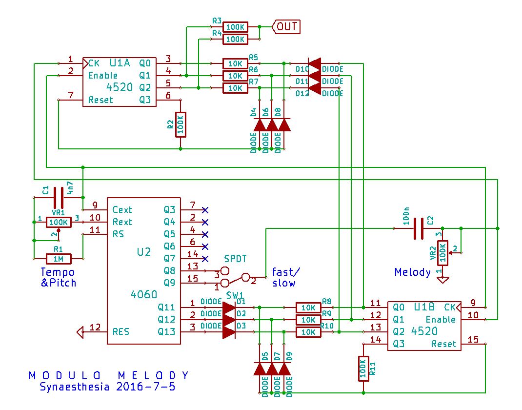
Based on the design of the 16-tone divider from another thread, I built this simple Melody/Pattern Generator using only two chips. It works like this: a base frequency is generated by the 4060 and sent to the first divider U1A. The levels at D10,D11,D12 determine the division between 8 and 15. This results in eight possible (microtonal) notes. The output is mixed by a resistor network from Q1 and Q2.

The current division is determined by a second counter U1B which is stable most of the time. At regular intervals a pulse from a low division (Q9) of the 4060 enables the second counter for a brief moment and during that counts the number of pulses coming directly from the 4060 clock generator at pin 9. During that moment the first counter is disabled. For the video I have added a red LED on the right hand side that flashes briefly at that moment.

After the pulse length determined by C2/VR2 passed, U1A continues to run, and the new division is set by the new counter status of U1B. The latter depends on the previous counter state, the number of clock pulses arriving at U1B combined with the divider setting from the levels at D1,D2,D3. When changing the setting of VR2, the length of the pulse that enables U1B will change and thus the number of clock signals that determine the next tone. While VR2 is stable, U1B acts as a modulo counter, so the melody will repeat itself after a certain number of tones. The second counter is wired as a variable divider as well to maximize the length of the melody sequence.

Because I am using the 4060 to generate the base frequency as well as the tempo, I added a switch to select between low and high tempo rates. There is room for even more variation of the generated melodies if the input to the anodes of D1,D2,D3 are made switchable between the 4060 counter outputs, or HIGH or LOW logic levels. When used as a pattern generator, the pattern output is available at Q0,Q1,Q2 of U1B. For the video I have added three LEDs to show the current state of these three outputs.

Sorry for not uploading a sound file. After the last driver update my laptop decided to stop recording via the audio combo-jack.



ModuloMelody.JPG
 Description:
 Filesize:  131.04 KB
 Viewed:  351 Time(s)
This image has been reduced to fit the page. Click on it to enlarge.

ModuloMelody.JPG


Back to top
View user's profile Send private message
Steveg



Joined: Apr 23, 2015
Posts: 184
Location: Perth, Australia

PostPosted: Wed Jul 06, 2016 4:50 pm    Post subject: Reply with quote  Mark this post and the followings unread

I was having trouble working out how the circuit operated until I remembered that the 4520 has the odd arrangement where either of the Clock or Enable inputs can be used as the clock as long as the other is held at the correct voltage. Clever design Synaesthesia!
Back to top
View user's profile Send private message
Display posts from previous:   
Post new topic   Reply to topic Moderators: mosc
Page 1 of 1 [2 Posts]
View unread posts
View new posts in the last week
Mark the topic unread :: View previous topic :: View next topic
 Forum index » DIY Hardware and Software » Lunettas - circuits inspired by Stanley Lunetta
Jump to:  

You cannot post new topics in this forum
You cannot reply to topics in this forum
You cannot edit your posts in this forum
You cannot delete your posts in this forum
You cannot vote in polls in this forum
You cannot attach files in this forum
You can download files in this forum


Forum with support of Syndicator RSS
Powered by phpBB © 2001, 2005 phpBB Group
Copyright © 2003 through 2009 by electro-music.com - Conditions Of Use