| Author |
Message |
synaesthesia

Joined: May 27, 2014 Posts: 291 Location: Germany
Audio files: 85
|
Posted: Thu Aug 07, 2014 11:26 am Post subject:
Lunetta-Lab board Subject description: the semi-modular Lunetta experimenter board |
 |
|
Working with breadboards more often lately, I finally reached a point where I can't stand the mess of wires and the fragility of the connections any more. Too often I forgot to connect a reset line and wondered why the circuit isn't working as expected. Too often I pressed the ICs harder into the breadboard to find it suddenly working. Something else is needed... I don't want everything hard-wired, it needs to be patchable. But I don't want to go all the way to a modular Lunetta either. I do admire the modular Lunettas I have seen here, but my case building skills and nerves are simply not up to that task. So here is my plan:
It is going to be a 'semi-modular' Lunetta: everything on a single board
But patchable: chips can be connected by Dupont wires
Featuring: many of the interesting ideas from this board
Single supply: only 5V power from a power adapter
And of course: all CMOS (well almost, there is a LM358 and a LM386)
Not suffering from a shortage of chips and ideas I started to collect circuit snippets and made a list. Cut that down to the most important modules for the designs I have in mind. Then cut it down again to the absolute necessary. Still a full PCB, although it is quite large with a size of 13x25cm. The case I will be using is a simple Plexiglass box about 28x16x5cm in size. It will hold the pots, a few switches and the board of course. The internal speaker is a tiny flat speaker only for emergencies, and for recording, when the line out connection will be in use.
At this time the circuit design and layout is ready, the board is ready (drilled and varnished), the box is ready (all holes drilled), and I plan to start soldering the board on the weekend. Hope I didn't forget anything, and there won't be some extremely cool circuit that I see on this board before I am finished...
Here is what I plan to have on the board (top left to bottom right)
8x 47..100K resistors
8x 10n..1u capacitors
2x Vactrols (DIY LED+LDR)
2x 100K trimmers on board
2x 500K external potentiometers
2x SPDT external switches
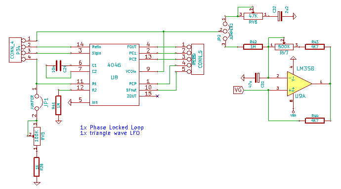
1x 4046 PLL with optional glide
2x 1/6 40106 pulse generators
4x 1/6 40106 oscillators with external pots, switchable caps and diode gate inputs
2x 4066 digitally controlled resistors (poor man's digipot)
1x 4022 counter+decoder (divider)
1x simple envelope generator
2x 4040 12-bit counter
2x 1/2 4520 4-bit counters
1x 4021 parallel loadable 8-bit shift register
1x 74HC595 8-bit shift register
2x 1/2 4015 4-bit shift register
1x 1/6 4069 tunable IGMF band pass filter
4x 1/4 4093 frequency doublers
12x 1/4 4093 NAND (Schmitt Trigger) gates
4x 1/4 4030 XOR gates
6x 1/6 40106 inverters (Schmitt Trigger)
1x 4051 8-to-1 analog switches
2x 1/2 4052 4-to-1 analog switches
3x 1/3 4053 2-to-1 analog switches
4x 1/4 4066 analog switches
2x 1/4 4093 pulse burst generators (like in the Wheel of Fortune)
4x 4-bit resistor networks to drive VCO's
2x 1/4 4093 VCOs (like in the Wheel of Fortune)
1x 1/2 LM358 saw LFO for the 4046 PLL
1x 1/2 LM358 simple drum circuit
12x 1/6 4049 LED drivers
All have single pin rows for inputs and double pin rows for outputs, so I can patch to two other inputs. All pre-wired with power supply and pull-up or pull-down resistors for enable/reset/mode controls. A few extra pin rows to distribute signals with high fan-out and a few power connections for a breadboard. And all crammed onto the 13x25cm board. Hope I won't regret this.
I tried most circuits on breadboard before, but not all - no risk, no fun. If anybody is interested, I am going to share the schematics when it all works, although you should find only stuff that has been shared on this board already.
| Description: |
|
| Filesize: |
192.49 KB |
| Viewed: |
757 Time(s) |
| This image has been reduced to fit the page. Click on it to enlarge. |

|
Last edited by synaesthesia on Thu Aug 07, 2014 12:33 pm; edited 1 time in total |
|
|
Back to top
|
|
 |
commathe

Joined: Jul 26, 2013 Posts: 153 Location: Beijing
Audio files: 5
|
Posted: Thu Aug 07, 2014 11:30 am Post subject:
|
 |
|
| I'm really looking forward to this! Especially that pll schematic |
|
|
Back to top
|
|
 |
synaesthesia

Joined: May 27, 2014 Posts: 291 Location: Germany
Audio files: 85
|
|
|
Back to top
|
|
 |
Vanwonky

Joined: Jul 24, 2013 Posts: 22 Location: Perth, Australia
|
Posted: Thu Aug 07, 2014 6:08 pm Post subject:
Re: Lunetta-Lab board Subject description: the semi-modular Lunetta experimenter board |
 |
|
| synaesthesia wrote: | | Working with breadboards more often lately, I finally reached a point where I can't stand the mess of wires and the fragility of the connections any more. |
Amen to that! This is going to be very interesting. Look forward to seeing it. |
|
|
Back to top
|
|
 |
synaesthesia

Joined: May 27, 2014 Posts: 291 Location: Germany
Audio files: 85
|
|
|
Back to top
|
|
 |
PHOBoS

Joined: Jan 14, 2010 Posts: 5673 Location: Moon Base
Audio files: 706
|
|
|
Back to top
|
|
 |
synaesthesia

Joined: May 27, 2014 Posts: 291 Location: Germany
Audio files: 85
|
|
|
Back to top
|
|
 |
synaesthesia

Joined: May 27, 2014 Posts: 291 Location: Germany
Audio files: 85
|
|
|
Back to top
|
|
 |
corex

Joined: Mar 02, 2010 Posts: 114 Location: Las Vegas
|
|
|
Back to top
|
|
 |
analog_backlash

Joined: Sep 04, 2012 Posts: 393 Location: Aldershot, UK
Audio files: 21
|
|
|
Back to top
|
|
 |
synaesthesia

Joined: May 27, 2014 Posts: 291 Location: Germany
Audio files: 85
|
|
|
Back to top
|
|
 |
PHOBoS

Joined: Jan 14, 2010 Posts: 5673 Location: Moon Base
Audio files: 706
|
|
|
Back to top
|
|
 |
synaesthesia

Joined: May 27, 2014 Posts: 291 Location: Germany
Audio files: 85
|
Posted: Sat Aug 16, 2014 1:20 pm Post subject:
|
 |
|
| Yes, a couple of them. There are six 100nF distributed over the board, and two 100uF at the power connectors. The oscillator chip gets an extra 10uF close-by. Hope that will be enough. I typically insert a few more 100nF once a board is almost done where I see space for them. |
|
|
Back to top
|
|
 |
synaesthesia

Joined: May 27, 2014 Posts: 291 Location: Germany
Audio files: 85
|
|
|
Back to top
|
|
 |
commathe

Joined: Jul 26, 2013 Posts: 153 Location: Beijing
Audio files: 5
|
Posted: Sun Aug 17, 2014 6:15 pm Post subject:
|
 |
|
| Are you using enameled wire to keep them insulated from one another? |
|
|
Back to top
|
|
 |
synaesthesia

Joined: May 27, 2014 Posts: 291 Location: Germany
Audio files: 85
|
Posted: Mon Aug 18, 2014 12:05 am Post subject:
|
 |
|
| Yes. I always use normal 0,5mm wire for the power lines and 0,3mm enameled wire for the point-to-point connections. Works great, even with very densely populated boards. I never had a short-cut. Removing the isolation from the tips of the enameled wire is a bit laborious, but a special scraping tweezer helps. I haven't seen any enameled wire yet that is easy to solder. |
|
|
Back to top
|
|
 |
blue hell
Site Admin

Joined: Apr 03, 2004 Posts: 24119 Location: The Netherlands, Enschede
Audio files: 279
G2 patch files: 320
|
Posted: Mon Aug 18, 2014 4:38 am Post subject:
|
 |
|
I've used wire wrap wire in the past ... the stuff with teflon insulation is unusable, but I had it with a normal plastic insulation, and that was really easy to use, just strip it with the iron, or heat it up a bit and use finger nails. You can even strip it in the middle of a wire that way. _________________ Jan
also .. could someone please turn down the thermostat a bit.
 |
|
|
Back to top
|
|
 |
helge-h

Joined: Jun 17, 2014 Posts: 24 Location: Norway
Audio files: 2
|
|
|
Back to top
|
|
 |
corex

Joined: Mar 02, 2010 Posts: 114 Location: Las Vegas
|
Posted: Tue Aug 19, 2014 5:56 pm Post subject:
|
 |
|
| synaesthesia wrote: | | Step 3: wiring (power lines and short connections) |
Nice-looking perf work! |
|
|
Back to top
|
|
 |
synaesthesia

Joined: May 27, 2014 Posts: 291 Location: Germany
Audio files: 85
|
|
|
Back to top
|
|
 |
blue hell
Site Admin

Joined: Apr 03, 2004 Posts: 24119 Location: The Netherlands, Enschede
Audio files: 279
G2 patch files: 320
|
Posted: Sat Aug 23, 2014 2:13 pm Post subject:
|
 |
|
Looks great! _________________ Jan
also .. could someone please turn down the thermostat a bit.
 |
|
|
Back to top
|
|
 |
PHOBoS

Joined: Jan 14, 2010 Posts: 5673 Location: Moon Base
Audio files: 706
|
|
|
Back to top
|
|
 |
synaesthesia

Joined: May 27, 2014 Posts: 291 Location: Germany
Audio files: 85
|
|
|
Back to top
|
|
 |
synaesthesia

Joined: May 27, 2014 Posts: 291 Location: Germany
Audio files: 85
|
|
|
Back to top
|
|
 |
synaesthesia

Joined: May 27, 2014 Posts: 291 Location: Germany
Audio files: 85
|
Posted: Sun Aug 31, 2014 2:30 pm Post subject:
|
 |
|
Changes I would make if I would build this again:
1 - add two more oscillators, you can never have enough
2 - replace one 4040 by another 4520, one long counter is enough
3 - add one or two push buttons (non-locking) for triggers/resets
4 - increase the volume resistor pot to 20K or 50K
5 - change the clock burst circuit and add pots for length and frequency |
|
|
Back to top
|
|
 |
|