| Author |
Message |
smokestacksproductions
Joined: Aug 24, 2012 Posts: 18 Location: USA
|
Posted: Tue Oct 23, 2012 12:38 pm Post subject:
ADSR Loop/retrigger modification? Subject description: possible to add this function? |
 |
|
Hello,
I have built a YUSYNTH ADSR V2 and I really enjoy using this module to drive my YUSYNTH VCA. I need another envelope to control my filters, and I came across some designs that have a "Loop" switch, which retriggers the envelope, allowing it to be used kind of like an LFO. I was wondering if there is some modification I can do to the YUSYNTH ADSR to gain this functionality? |
|
|
Back to top
|
|
 |
Benjamin AM

Joined: Nov 04, 2010 Posts: 83 Location: Boise
|
Posted: Thu Nov 01, 2012 6:00 am Post subject:
|
 |
|
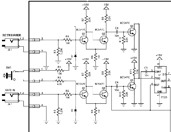
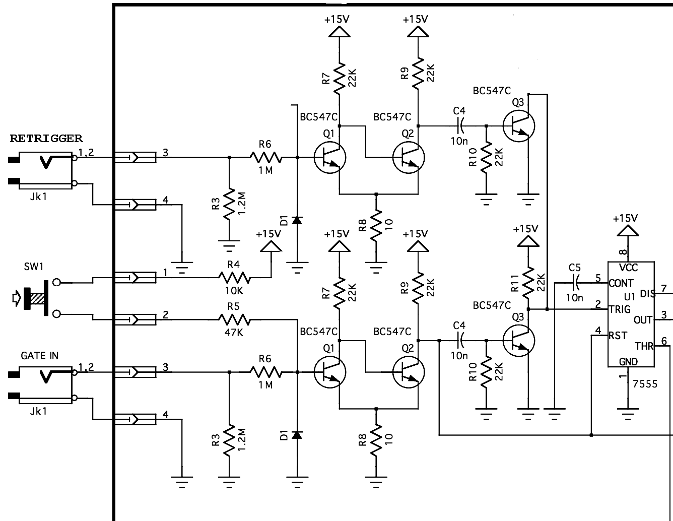
| It"s possible. I've done it, although it requires etching another very small board. |
|
|
Back to top
|
|
 |
marfoski

Joined: Jan 26, 2011 Posts: 36 Location: Italy
|
Posted: Thu Nov 01, 2012 9:56 am Post subject:
|
 |
|
| Benjamin AM wrote: | | It"s possible. I've done it, although it requires etching another very small board. |
Can you elaborate please? |
|
|
Back to top
|
|
 |
Benjamin AM

Joined: Nov 04, 2010 Posts: 83 Location: Boise
|
|
|
Back to top
|
|
 |
Benjamin AM

Joined: Nov 04, 2010 Posts: 83 Location: Boise
|
Posted: Fri Nov 02, 2012 10:30 am Post subject:
|
 |
|
I did this mod quite a while ago, if I where to redo it I may just create an AND gate at the base of the original Q3. To do this, I would forgo the Second R10 and Q3 Leaving the new circuit so it terminates with the capacitor. Cut the trace between the original C4 and Q3(keeping R10 and Q3's base connected with a trace). Run some diodes from the original C4(cut trace) and the new C4 and have them meet at the junction of Q3 and R10. This should create the AND gate.
Well in the mean time, it still works great. |
|
|
Back to top
|
|
 |
|