| Author |
Message |
synchroma

Joined: Oct 18, 2011 Posts: 72 Location: London
Audio files: 2
|
|
|
Back to top
|
|
 |
synchroma

Joined: Oct 18, 2011 Posts: 72 Location: London
Audio files: 2
|
Posted: Mon Sep 02, 2013 4:16 am Post subject:
|
 |
|
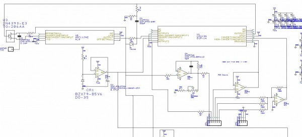
Oh yes, forgot to mention:
Using a 2N4859 instead of the 2N4393 (can't seem to find a 2N4391 from my suppliers)
The op-amp AD711 is actually an LF351 in the circuit.
CR1 is the zener - the voltage reference is working properly - +5.38V
Exponential converters are on another board. |
|
|
Back to top
|
|
 |
frijitz
Joined: May 04, 2007 Posts: 1734 Location: NM USA
Audio files: 54
|
Posted: Mon Sep 02, 2013 11:35 am Post subject:
Re: Ian Fritz Sawtooth VCO not resetting Subject description: No Reset |
 |
|
| synchroma wrote: | | I'm trying to base a module on the Ian Fritz sawtooth VCO, and I've run into trouble. I've made some small adjustments,... |
Which Saw VCO schematic are you using? I can't read what you posted well enough to tell. Offhand, it looks like you have made major changes and it couldn't possibly work.
Ian |
|
|
Back to top
|
|
 |
synchroma

Joined: Oct 18, 2011 Posts: 72 Location: London
Audio files: 2
|
Posted: Mon Sep 02, 2013 12:57 pm Post subject:
Ian Fritz Sawtooth VCO not resetting |
 |
|
OK. It is based on:
http://home.comcast.net/~ijfritz/sy_cir2.htm
I've made adjustments like, the 2N4859 - looks like the KE4859 in some reference notes, and I can't get hold of a 2N4391 easily in the UK. Low Rds and fast switching time.
LF351 has the same slew (20v/usec) as the Burr-brown op amp which is also hard to source in the UK.
Apart from that, I'm not sure what changes you are referring to, but I'm open to suggestions.
Cheers,
Ed |
|
|
Back to top
|
|
 |
frijitz
Joined: May 04, 2007 Posts: 1734 Location: NM USA
Audio files: 54
|
Posted: Mon Sep 02, 2013 3:09 pm Post subject:
|
 |
|
According to the data sheet I'm looking at, the LF351 SR is 13V/us. Additionally, you are using a 5.5V reference vs the 4.0V of my circuit. You could try increasing the size of C4 to compensate for your changes.
It's almost impossible to read you schematic, so I can't comment further.
Ian |
|
|
Back to top
|
|
 |
synchroma

Joined: Oct 18, 2011 Posts: 72 Location: London
Audio files: 2
|
Posted: Mon Sep 02, 2013 7:07 pm Post subject:
|
 |
|
I stand corrected. And I'm feeling pretty humbled by your comments. I don't quite understand what you're saying about the schematic, because if I click on it it will enlarge and I can read it OK in the browser. DesignSpark doesn't make perfectly readable schematics but it does work OK for making boards and doesn't cost $0000s like Eagle.
I'll try what you said, and post again if I have any success.
Best wishes, and thanks for the circuits. |
|
|
Back to top
|
|
 |
frijitz
Joined: May 04, 2007 Posts: 1734 Location: NM USA
Audio files: 54
|
Posted: Tue Sep 03, 2013 9:51 am Post subject:
|
 |
|
| synchroma wrote: | | I don't quite understand what you're saying about the schematic, because if I click on it it will enlarge and I can read it OK in the browser. |
When I click on it, it enlarges one notch, but I can't read the labels. If you can read it, then maybe I need to try another viewer. This has always been a pet peeve of mine -- why can't the folks who write this layout software figure out that their drawings need to be publishable? Are they living on the moon? Their drawings are at least 90% wasted whitespace! I almost always do my layouts manually, just because I don't want to do two different schematic drawings.
| Quote: | | I'll try what you said, and post again if I have any success. |
I'm sorry about my short replies. I have some family stuff going on, but I didn't want to put off answering you. I believe your changes in SR and reference voltage have combined to approximately double the needed reset time. One approach you might try is to increase C4 to 100pF and see if the circuit oscillates. That should rule out other problems.
Thanks for your interest, and please keep us informed as to your progress.
Ian |
|
|
Back to top
|
|
 |
synchroma

Joined: Oct 18, 2011 Posts: 72 Location: London
Audio files: 2
|
Posted: Tue Sep 03, 2013 10:11 am Post subject:
|
 |
|
Hey man, that's cool. Yes you're right about the schematics that the software makes - they are a pain in the ass in terms of readability, but it's the only software I can get that does autorouting without paying a small fortune for it.
I'll try what you suggested once I've put the kids to bed tonight and post back. You've already taught me a lot here  |
|
|
Back to top
|
|
 |
gdavis
Joined: Feb 27, 2013 Posts: 359 Location: San Diego
Audio files: 1
|
Posted: Tue Sep 03, 2013 1:31 pm Post subject:
|
 |
|
| frijitz wrote: | | synchroma wrote: | | I don't quite understand what you're saying about the schematic, because if I click on it it will enlarge and I can read it OK in the browser. |
When I click on it, it enlarges one notch, but I can't read the labels. If you can read it, then maybe I need to try another viewer. This has always been a pet peeve of mine -- why can't the folks who write this layout software figure out that their drawings need to be publishable? Are they living on the moon? Their drawings are at least 90% wasted whitespace! I almost always do my layouts manually, just because I don't want to do two different schematic drawings.
|
In my browser, clicking on it opens a jpeg scaled to fit the window. Click it again and it zooms to full size, but it's pretty big so you have to scroll around. It's more readable though.
Saving the image as png would be better than jpeg. Jpeg is intended for photos with subtle gradations in color, not hard graphic lines. Jpeg compression screws up the sharp edges, then when it gets rescaled by the browser it just makes things even worse.
I don't remember if it was design spark, but I tried a bunch of tools including that one a few months ago and remember one of them seemed to have enormous symbols and tiny text.
Free version of Eagle does auto routing if you can live with the other limitations. _________________ My synth build blog: http://gndsynth.blogspot.com/ |
|
|
Back to top
|
|
 |
synchroma

Joined: Oct 18, 2011 Posts: 72 Location: London
Audio files: 2
|
Posted: Tue Sep 03, 2013 2:13 pm Post subject:
|
 |
|
Hello gdavis,
Sadly no, I can't live with the tiny board sizes of free Eagle!
This VCO is just a halfway stage to the waveshape modulation oscillator I'm building - a bit like the Ian Fritz SNICster, but using a different technique. I already modelled it in DSP software and have been looking for an original way to do it for some time, and my boards are 160x100mm and 203x114mm.
Also, I want to sell some boards eventually, so Eagle prohibits this.
Yes, DesignSpark schematics suck! And the downloadable components usually don't have the correct symbols (you can see two ugly rectangular ICs where there should be an op-amp symbol and another two for the LM319) - but if you can live with these then the autorouting is good after a bit of practice.
OK, I'm off to try a 100pF cap now  |
|
|
Back to top
|
|
 |
synchroma

Joined: Oct 18, 2011 Posts: 72 Location: London
Audio files: 2
|
Posted: Sun Sep 08, 2013 12:43 pm Post subject:
|
 |
|
Hello Ian,
I'm realising now that a very small tweak to my waveshaper will allow me to implement the exact circuit you describe. However, I can't get all the parts for it, so I'm going back to the Bernie Hutchins design of 1976. I'll take it from there. All I need is a good ramp or sawtooth, and then I can make the audio frequency triangle -> sawtooth circuit I've designed work I think. This is a commercial project, so I don't want to rip off your SNICster - although that is significantly less complicated than my design in terms of BOM / component count.
However, if I can make it work I will publish designs for the waveshaper on my blog for the DIY community. But I want to make some new features of analog synthesis available to the masses.
I also have a new take on the envelope generator - attack, decay, sustain, swell, release. I'll post when I can test and refine my design.
Best wishes,
Ed (synchroma audio engineering, UK) |
|
|
Back to top
|
|
 |
synchroma

Joined: Oct 18, 2011 Posts: 72 Location: London
Audio files: 2
|
Posted: Tue Sep 17, 2013 5:06 pm Post subject:
|
 |
|
Hello Ian,
I've just ordered an AD817ANZ op-amp, with a very fast slew rate and settle time. I've got some 3.9V zener diodes and a pack of PN4391 FETs coming from Ray Wilson, so I should be able to make the circuit I built work. However, I'm hungry for knowledge so I really want to know how you would calculate the reset time of the comparator+integrator+FET combination.
Sorry for naive questions - I studied electronics years ago, but have only come back to it with any passion recently. Is the time-constant derived from the voltage divider (R23 and R24) and C4 in your schematic? And how does the slew rate and settle time affect this?
Thanks for your help and advice,
Ed |
|
|
Back to top
|
|
 |
synchroma

Joined: Oct 18, 2011 Posts: 72 Location: London
Audio files: 2
|
Posted: Tue Sep 17, 2013 5:10 pm Post subject:
|
 |
|
Oh yeah, I remember I was trying to cut corners with the LF351. Wrong slew - my bad  |
|
|
Back to top
|
|
 |
|