electro-music.com   Dedicated to experimental electro-acoustic
and electronic music
 
    Front Page  |  Radio
 |  Media  |  Forum  |  Wiki  |  Links
Forum with support of Syndicator RSS
 FAQFAQ   CalendarCalendar   SearchSearch   MemberlistMemberlist   UsergroupsUsergroups   LinksLinks
 RegisterRegister   ProfileProfile   Log in to check your private messagesLog in to check your private messages   Log inLog in  Chat RoomChat Room 
 Forum index » DIY Hardware and Software » YuSynth
Steiner 2SC1583 + TL071 based schematics /pcb mismatch?
Post new topic   Reply to topic Moderators: Scott Stites
Page 1 of 1 [3 Posts]
View unread posts
View new posts in the last week
Mark the topic unread :: View previous topic :: View next topic
Author Message
Karlisss



Joined: Apr 20, 2015
Posts: 25
Location: Latvia (EU)

PostPosted: Thu Mar 17, 2016 4:30 pm    Post subject: Steiner 2SC1583 + TL071 based schematics /pcb mismatch? Reply with quote  Mark this post and the followings unread

hi.
just finished
2SC1583 + TL071 based Steiner (old desighn) and no success....
checked wires by legend - ok
then started to check schematics and pcb with component overlay and STUCK.

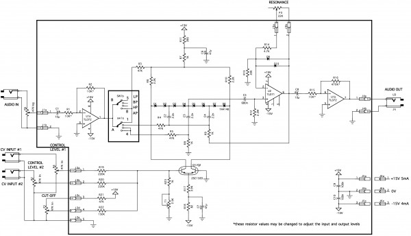
can someone help me understand how after INput, - 10uf(+) output, - R1(10K), - signal can go in 072 pin2....
I cant reed schematic further cos i totaly cant understand what is going on.


PCB-1583zz.jpg
 Description:
 Filesize:  271.24 KB
 Viewed:  390 Time(s)
This image has been reduced to fit the page. Click on it to enlarge.

PCB-1583zz.jpg



VCF-2SC1583-sch.jpg
 Description:
 Filesize:  727.8 KB
 Viewed:  321 Time(s)
This image has been reduced to fit the page. Click on it to enlarge.

VCF-2SC1583-sch.jpg


Back to top
View user's profile Send private message
Grumble



Joined: Nov 23, 2015
Posts: 1319
Location: Netherlands
Audio files: 30

PostPosted: Thu Mar 17, 2016 10:58 pm    Post subject: Reply with quote  Mark this post and the followings unread

Ic1 being a TL072 has two opamps in one package.. The designer made a mistake by switching the opamps in the schematics and the layout.
This is what I found. Maybe there is more, its hard to check this with a phone, even if its a smart one Wink
Make sure you use a tl071 u2 and tl072 for u1.
Back to top
View user's profile Send private message Visit poster's website
Karlisss



Joined: Apr 20, 2015
Posts: 25
Location: Latvia (EU)

PostPosted: Fri Mar 18, 2016 6:49 am    Post subject: Reply with quote  Mark this post and the followings unread

Thanks.
Back to top
View user's profile Send private message
Display posts from previous:   
Post new topic   Reply to topic Moderators: Scott Stites
Page 1 of 1 [3 Posts]
View unread posts
View new posts in the last week
Mark the topic unread :: View previous topic :: View next topic
 Forum index » DIY Hardware and Software » YuSynth
Jump to:  

You cannot post new topics in this forum
You cannot reply to topics in this forum
You cannot edit your posts in this forum
You cannot delete your posts in this forum
You cannot vote in polls in this forum
You cannot attach files in this forum
You can download files in this forum


Forum with support of Syndicator RSS
Powered by phpBB © 2001, 2005 phpBB Group
Copyright © 2003 through 2009 by electro-music.com - Conditions Of Use