ma_headphone
Joined: Feb 01, 2010 Posts: 3 Location: Finland
|
Posted: Thu Nov 30, 2017 1:42 pm Post subject:
Repairing Mackie CR1604VLZ, burnt transistor? |
 |
|
Hi!
I've been replacing the ribbon cables on my Mackie CR1604VLZ to fix the well known issues related to them. After replacing them I heard generally a big improvement in the sound.
However, I did a mistake during the repair. During the replacement I inverted one of the ribbon cables, and I saw smoke coming out of the power/preamp board. I immediately turned off them mixer and fixed the cable direction.
The result of this is that, when I power up the mixer, the 1st channel does not work anymore. There is also a loud buzz on the master, but all the rest seems ok. If I enter through and insert point on the 1st channel (thus bypassing the preamp) I can hear the sound, and I can also use the EQ. My suspicion is that there is an issue in the preamp/input section.
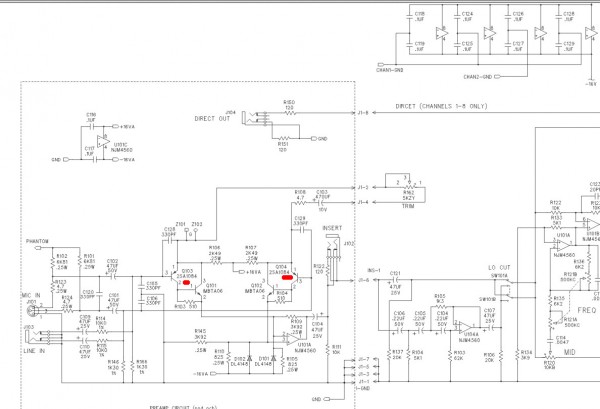
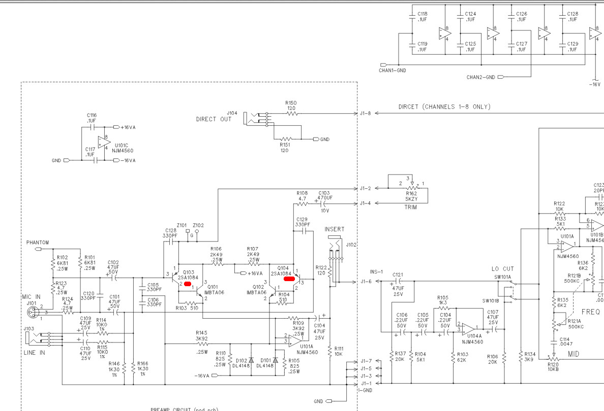
I checked the PCB and I think I found a fried PNP transistor. I checked the legs and it seems like 2 legs are shorted. I checked the legs on the transistors on other channels and there is 7K Ohm resistance between the legs.
I marked in red the PNP which I'm talking about. I'm not sure which of the 2 it is on the schematics, I guess the left one.
How shall I proceed, shall I just try replacing this transistor? Is there some other check I should do, maybe there is something else broken I should replace before turning on the mixer again?
The PCB has both SMD and through-whole components, I think I should be able to replace this PNP on my own, even though I'm not a soldering guru.
Thanks in advance!
| Description: |
|
| Filesize: |
118.47 KB |
| Viewed: |
450 Time(s) |
| This image has been reduced to fit the page. Click on it to enlarge. |

|
| Description: |
|
| Filesize: |
1.78 MB |
| Viewed: |
459 Time(s) |
| This image has been reduced to fit the page. Click on it to enlarge. |

|
| Description: |
|
| Filesize: |
2.09 MB |
| Viewed: |
497 Time(s) |
| This image has been reduced to fit the page. Click on it to enlarge. |

|
|
|
Grumble

Joined: Nov 23, 2015 Posts: 1320 Location: Netherlands
Audio files: 30
|
Posted: Thu Nov 30, 2017 11:30 pm Post subject:
|
 |
|
Just my two cents:
1st: I would write down which wire went to which point on the pcb when you actually connected the ribbon cable the wrong way, in this case you might easily see where you might expect problems one side or the other.
2nd: If you replace a transistor in a configuration like the cicuit shown here (a current mirror) be sure to use transistors that are matched as close as possible. _________________ my synth |
|