| Author |
Message |
micromusic
Joined: May 05, 2014 Posts: 61 Location: england
|
Posted: Sat Jul 20, 2019 5:32 am Post subject:
Yusynth clock divider LEDs on |
 |
|
Hi
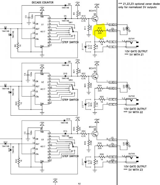
Just wiring and testing the Yusynth clock divider I am making and have a small problem with the LEDs which are never fully off
I am using white LEDs and have changed the value of R12,24 and 36 to 15k which has toned the brightness down but they still glow quite bright when no signal is through the circuit, all components are as per the schematic, all transistors are 547Cs
Which component changes do I need to make to get nice flashie LEDs?
thanks
| Description: |
|
| Filesize: |
122.75 KB |
| Viewed: |
364 Time(s) |
| This image has been reduced to fit the page. Click on it to enlarge. |

|
| Description: |
|
| Filesize: |
621.21 KB |
| Viewed: |
329 Time(s) |
| This image has been reduced to fit the page. Click on it to enlarge. |

|
| Description: |
|
| Filesize: |
621.21 KB |
| Viewed: |
351 Time(s) |
| This image has been reduced to fit the page. Click on it to enlarge. |

|
|
|
|
Back to top
|
|
 |
Grumble

Joined: Nov 23, 2015 Posts: 1320 Location: Netherlands
Audio files: 30
|
Posted: Sat Jul 20, 2019 11:20 am Post subject:
|
 |
|
Due to the diodes like D5 and resistor R9 the output of the 4017 can never pull the base of Q3 to gnd level. Try substituting R10 with a diode 1n4148 with its cathode towards the base of Q3. It will give an extra voltage drop and could help you switching off the led.
No need to try all three channels at once. _________________ my synth |
|
|
Back to top
|
|
 |
micromusic
Joined: May 05, 2014 Posts: 61 Location: england
|
Posted: Sun Jul 21, 2019 11:03 am Post subject:
|
 |
|
Hi Grumble tried that but it made no difference but thanks for the suggestion
Put a 5.1 volt zener in series with the LEDs and that made a difference as only one of the three are now glowing but I figure that limits the output as well to 5v
Thanks |
|
|
Back to top
|
|
 |
PHOBoS

Joined: Jan 14, 2010 Posts: 5907 Location: Moon Base
Audio files: 709
|
Posted: Sun Jul 21, 2019 11:37 am Post subject:
|
 |
|
The diode seemed like a good suggestion but those white/blue LEDs really hardly need any current to light up.
Another thing you could do is use a seperate logic chip just to drive the LEDs. The current is low anyway so you could use any CMOS chip.
I probably go for a CD4093 Quad NAND gate myself or maybe a CD40106 and use 2 gates in series per LED. _________________ "My perf, it's full of holes!"
http://phobos.000space.com/
SoundCloud BandCamp MixCloud Stickney Synthyards Captain Collider Twitch YouTube |
|
|
Back to top
|
|
 |
Grumble

Joined: Nov 23, 2015 Posts: 1320 Location: Netherlands
Audio files: 30
|
Posted: Sun Jul 21, 2019 12:04 pm Post subject:
|
 |
|
Check the voltage of the anode of the led with an oscilloscope, make sure it’s a DC voltage otherwise the diodes D4 etc are backwards which makes the clock pulse light up the led’s. _________________ my synth |
|
|
Back to top
|
|
 |
micromusic
Joined: May 05, 2014 Posts: 61 Location: england
|
Posted: Mon Sep 16, 2019 9:24 am Post subject:
|
 |
|
Finally got back to this module to fault find and noticed a trannie the round way round, I must of looked at this a hundred times!!!!
I now have a dual clock divider with nice on and off LEDs it make a very nice sub oscillator and works with Tri Square and Saw waveforms, doesn't seem to like Sine waves maybe no sharp edges for the trigger circuit
Thanks for all your suggestions |
|
|
Back to top
|
|
 |
|