| Author |
Message |
yusynth

Joined: Nov 24, 2005 Posts: 1314 Location: France
|
Posted: Thu Sep 10, 2009 5:45 am Post subject:
Overclocking BBD |
 |
|
For a project of mine, I need shorter delays than what is suppose to offer usual BBDs (I mean sourceable BBD and at a reasonnable price).
Ideally I could do what I want to with SAD1024, SAD512 or TDA1022 but these are nearly as difficult to find as a yeti or if available they are at a "forget about it" price.
Those I have are BL3207 and the upper clock value is 200kHz giving a shortest delay of 2.56ms . Can I overclock them up to 1MHz/2MHz ? What are the risks of doing so ? Will I burn the IC or if not will the BBD keep on track with such a high clock rate ?
As somebody around tried that ? _________________ Yves |
|
|
Back to top
|
|
 |
Uncle Krunkus
Moderator

Joined: Jul 11, 2005 Posts: 4761 Location: Sydney, Australia
Audio files: 52
G2 patch files: 1
|
Posted: Thu Sep 10, 2009 6:12 am Post subject:
|
 |
|
When I re-breadboard that XX3205 module I've been working on, I'll be cranking up the clock to see how high I can go. It's probably got completely different parameters to those ones you quoted, but I s'pose I'll find out if the upper limit can be pushed. I heard that you can get them a bit higher by sending the clocks through a 40106 to keep the edges nice and clean.
I assume that, as it's a capacitive device, it will get to a point where the cap cells just don't have time to correctly transfer the charge. Whether that results in a distorted transfer or destruction of the cells, I suppose I'll find that out soon enough!  _________________ What makes a space ours, is what we put there, and what we do there. |
|
|
Back to top
|
|
 |
yusynth

Joined: Nov 24, 2005 Posts: 1314 Location: France
|
Posted: Thu Sep 10, 2009 6:17 am Post subject:
|
 |
|
Thanks Uncle Krunkus _________________ Yves |
|
|
Back to top
|
|
 |
Scott Stites
Janitor


Joined: Dec 23, 2005 Posts: 4127 Location: Mount Hope, KS USA
Audio files: 96
|
Posted: Sat Sep 12, 2009 10:16 am Post subject:
|
 |
|
Hey Yves,
I've overclocked the dickens out of a 3207; it's been a while, but IIRC I was in excess of 700 kHz.
The real trick is that you need to buffer the clock pulses with some CMOS to keep the pulses nice and straight (the capacitive load of the BBD puts a lot of bend in the pulses straight out of an MN3102 at those frequencies). Some flanger designs I've seen eschew the clock IC altogether and use a CMOS multivibrator. I've read that the CP1 and CP2 spacing of the MN3102 is ideal, however; I've wondered about driving an MN3102 to very high frequencies and buffering its outputs, but I couldn't tell you if there would be any discernible difference in the final outcome.
As far as overheating, I'd say just grab a victim and clock it as fast as you want and see what type of heat builds up and see how long it.....survives
They're cheap enough these day to do that. Even for me.
Take care,
Scott _________________ My Site |
|
|
Back to top
|
|
 |
yusynth

Joined: Nov 24, 2005 Posts: 1314 Location: France
|
Posted: Sat Sep 12, 2009 11:13 am Post subject:
|
 |
|
Hi Scott
Thanks for the advice, I think will sacrify a BL3207 and see how far he can stand overclocking.
Regards
Yves _________________ Yves |
|
|
Back to top
|
|
 |
Scott Stites
Janitor


Joined: Dec 23, 2005 Posts: 4127 Location: Mount Hope, KS USA
Audio files: 96
|
Posted: Sat Sep 12, 2009 9:24 pm Post subject:
|
 |
|
It'll be real interesting to see what you come up with!
I bet a lot of the spec has to do with the range of frequencies the BBDs could be clocked using the (then) Panasonic clock ICs more than anything. I know the Panasonic BBDs were routinely overclocked in a number of devices (probably not to this extent). I remember reading somewhere that the ModCan Flanger (or was it the delay?) is clocked unbelievably high. I'm pretty sure it was a Panasonic BBD, though I'm thinking it was a MN30XX type rather than MN32XX. I also believe at least some of those MN30XX devices were spec'ed at half the clock frequency that the later MN32XX devices were. Andy and I had this discussion recently, and I've already forgotten the details.....  _________________ My Site |
|
|
Back to top
|
|
 |
Inventor
Stream Operator

Joined: Oct 13, 2007 Posts: 6221 Location: near Austin, Tx, USA
Audio files: 267
|
Posted: Sun Sep 13, 2009 4:19 am Post subject:
|
 |
|
I'm interested in this also, I am using MN3207's in my Karplus-Strong board and you can't get a lead guitar sound out of the thing if you don't overclock it. My design has an LM13700 OTA VCO buffered with a rebiasing transistor stage into the OSC1 input of the MN3102 driver chip. Not sure how fast I can push that, there isn't room on the board for CMOS buffering.
Les
p.s. if you can find MN3209's they're 1/4 the delay at the same clock frequency (256 stages vs 1024). _________________ "Let's make noise for peace." - Kijjaz |
|
|
Back to top
|
|
 |
Inventor
Stream Operator

Joined: Oct 13, 2007 Posts: 6221 Location: near Austin, Tx, USA
Audio files: 267
|
Posted: Sun Sep 13, 2009 6:09 am Post subject:
|
 |
|
Here is a link to my project thread on the Karplus-Strong board:
http://electro-music.com/forum/post-263081.html#263081
I'd appreciate any peer review comments you might have. I find that peer review is vital to a successful project, don't you?
Les _________________ "Let's make noise for peace." - Kijjaz |
|
|
Back to top
|
|
 |
Uncle Krunkus
Moderator

Joined: Jul 11, 2005 Posts: 4761 Location: Sydney, Australia
Audio files: 52
G2 patch files: 1
|
Posted: Sun Sep 13, 2009 6:27 am Post subject:
|
 |
|
I find that if others aren't interested in what I'm doing, I very quickly lose interest in it myself.
Not big on conviction I s'pose. _________________ What makes a space ours, is what we put there, and what we do there. |
|
|
Back to top
|
|
 |
yusynth

Joined: Nov 24, 2005 Posts: 1314 Location: France
|
Posted: Sun Sep 13, 2009 11:13 am Post subject:
|
 |
|
That's an interesting module that you have there and it is not far from the project I am thinking of : building a full analogue modular "à la" Ron Berry dedicated to Physical Modelling synthesis. It would contain four audio short-delay units and other stuff. Right I am trying to find the right components.
I will let you know more about it should I make some progress.
Concerning your design I see that there is no steep filter to reject the clock frequency. Your VCF is a 6dB/octave filter and it is probably not enough to reject aliasing ? _________________ Yves |
|
|
Back to top
|
|
 |
blue hell
Site Admin

Joined: Apr 03, 2004 Posts: 24500 Location: The Netherlands, Enschede
Audio files: 298
G2 patch files: 320
|
Posted: Sun Sep 13, 2009 11:37 am Post subject:
|
 |
|
| yusynth wrote: | | [...] and it is probably not enough to reject aliasing ? |
Would there be any I wonder, the circuit is supposed to resonate on an integer sub of the clock frequency ... so it would result in harmonics I'd think? _________________ Jan
also .. could someone please turn down the thermostat a bit.
 |
|
|
Back to top
|
|
 |
yusynth

Joined: Nov 24, 2005 Posts: 1314 Location: France
|
Posted: Sun Sep 13, 2009 11:42 am Post subject:
|
 |
|
| Blue Hell wrote: | | Would there be any I wonder, the circuit is supposed to resonate on an integer sub of the clock frequency ... so it would result in harmonics I'd think? |
Yes I'd suppose so... _________________ Yves |
|
|
Back to top
|
|
 |
Inventor
Stream Operator

Joined: Oct 13, 2007 Posts: 6221 Location: near Austin, Tx, USA
Audio files: 267
|
Posted: Sun Sep 13, 2009 12:02 pm Post subject:
|
 |
|
| yusynth wrote: | That's an interesting module that you have there and it is not far from the project I am thinking of : building a full analogue modular "à la" Ron Berry dedicated to Physical Modelling synthesis. It would contain four audio short-delay units and other stuff. Right I am trying to find the right components.
I will let you know more about it should I make some progress.
Concerning your design I see that there is no steep filter to reject the clock frequency. Your VCF is a 6dB/octave filter and it is probably not enough to reject aliasing ? |
Ah, I see you saw the market need for such a thing as well. About the filter, I was thinking of adding a small cap on the input of the VCF to reject the filter noise better. Perhaps I should add that now. I was thinking that the loop filter would be enough though, since it will have a cutoff in the kHz range and the switching noise is 10kHz to 200kHz or more. I'll have to inject some switching noise into my software model to test this out.
When the design is done, we plan to transition it to be an electro-music product. If you would like to take the design and work it into one of your products, I'm sure some arrangement can be made...
Les _________________ "Let's make noise for peace." - Kijjaz |
|
|
Back to top
|
|
 |
yusynth

Joined: Nov 24, 2005 Posts: 1314 Location: France
|
Posted: Sun Sep 13, 2009 12:34 pm Post subject:
|
 |
|
| Quote: | | Ah, I see you saw the market need for such a thing as well. |
What market ? I just think it's fun to try Physical Modelling synthesis.
| Quote: | | When the design is done, we plan to transition it to be an electro-music product. If you would like to take the design and work it into one of your products, I'm sure some arrangement can be made... |
I am not thinking in terms of product, I intend to do this project of PM synthesizer for fun as the hobbyist I am and intend to stay.  _________________ Yves |
|
|
Back to top
|
|
 |
Funky40
Joined: Sep 24, 2005 Posts: 875 Location: Swiss
Audio files: 1
G2 patch files: 5
|
Posted: Tue Sep 15, 2009 3:30 pm Post subject:
|
 |
|
| yusynth wrote: | | Quote: | | Ah, I see you saw the market need for such a thing as well. |
What market ? I just think it's fun to try Physical Modelling synthesis.
|
A while back when i posted a Demo with a doepfer BBD set to 1V/oct tracking it was you Yves who pointed me to Jürgen Haibles Physical Modelling page.
Now he is coming up with the son of storm Tide Flanger.
so why not just building this one ?
down there he has Karplus strong demos
http://www.electro-music.com/forum/topic-33522-50.html
If its just for one unit, i could give you a 256stage MN300x IC ( guess 3009), maybe two ( not shure how much i have. I like to keep two for myself )
based on my experiences with several doepfer BBDs, i find 256 stagers the best for Karplus Strong.
128 stagers looses to much on bellyness and richness IMO.
512 stagers are wonderfull belly but harder to control |
|
|
Back to top
|
|
 |
yusynth

Joined: Nov 24, 2005 Posts: 1314 Location: France
|
Posted: Thu Sep 17, 2009 12:34 am Post subject:
|
 |
|
| Quote: |
Now he is coming up with the son of storm Tide Flanger.
so why not just building this one ?
|
Because a Flanger is not what I need actually and I am interested in the process of developing a circuit of mine here (it's part of the fun),
| Quote: |
If its just for one unit, i could give you a 256stage MN300x IC ( guess 3009), maybe two ( not shure how much i have. I like to keep two for myself )
based on my experiences with several doepfer BBDs, i find 256 stagers the best for Karplus Strong.
128 stagers looses to much on bellyness and richness IMO.
512 stagers are wonderfull belly but harder to control |
Thanks for the proposal and the tips. My intention is to build a modular with at least four delay lines. I don't intend to limit it to Karplus Strong. Right now I am exploring various possibilities concerning delay lines, I may or may not use BBDs. _________________ Yves |
|
|
Back to top
|
|
 |
Inventor
Stream Operator

Joined: Oct 13, 2007 Posts: 6221 Location: near Austin, Tx, USA
Audio files: 267
|
Posted: Thu Sep 17, 2009 1:07 am Post subject:
|
 |
|
Yves,
You are frickin cool man, turning down product opportunities to work on your own awesome stuff. You were right about the clock noise, loss1234 (dan) already prototyped my design and said that the clock noise was intollerable! So I hope to explore ways to fix that. Kudos to you for predicting the inevitable. When you're good you can fix stuff in a prototype, but when you're really good you can see the train wreck before it happens, haha. Best to ya hombre.
Les _________________ "Let's make noise for peace." - Kijjaz |
|
|
Back to top
|
|
 |
yusynth

Joined: Nov 24, 2005 Posts: 1314 Location: France
|
Posted: Thu Sep 17, 2009 1:24 am Post subject:
|
 |
|
Hi Les
Thanks for the compliments.
| Quote: | | but when you're really good you can see the train wreck before it happens | Being a Cassandra has always been my burden  _________________ Yves |
|
|
Back to top
|
|
 |
saint gillis
Joined: Apr 21, 2012 Posts: 60 Location: Brussels
|
Posted: Fri Nov 04, 2016 5:02 am Post subject:
|
 |
|
Hey Yves!
So have you found the way to get very short delay times? |
|
|
Back to top
|
|
 |
StephenGiles
Joined: Apr 17, 2006 Posts: 507 Location: England
|
Posted: Fri Nov 04, 2016 12:00 pm Post subject:
|
 |
|
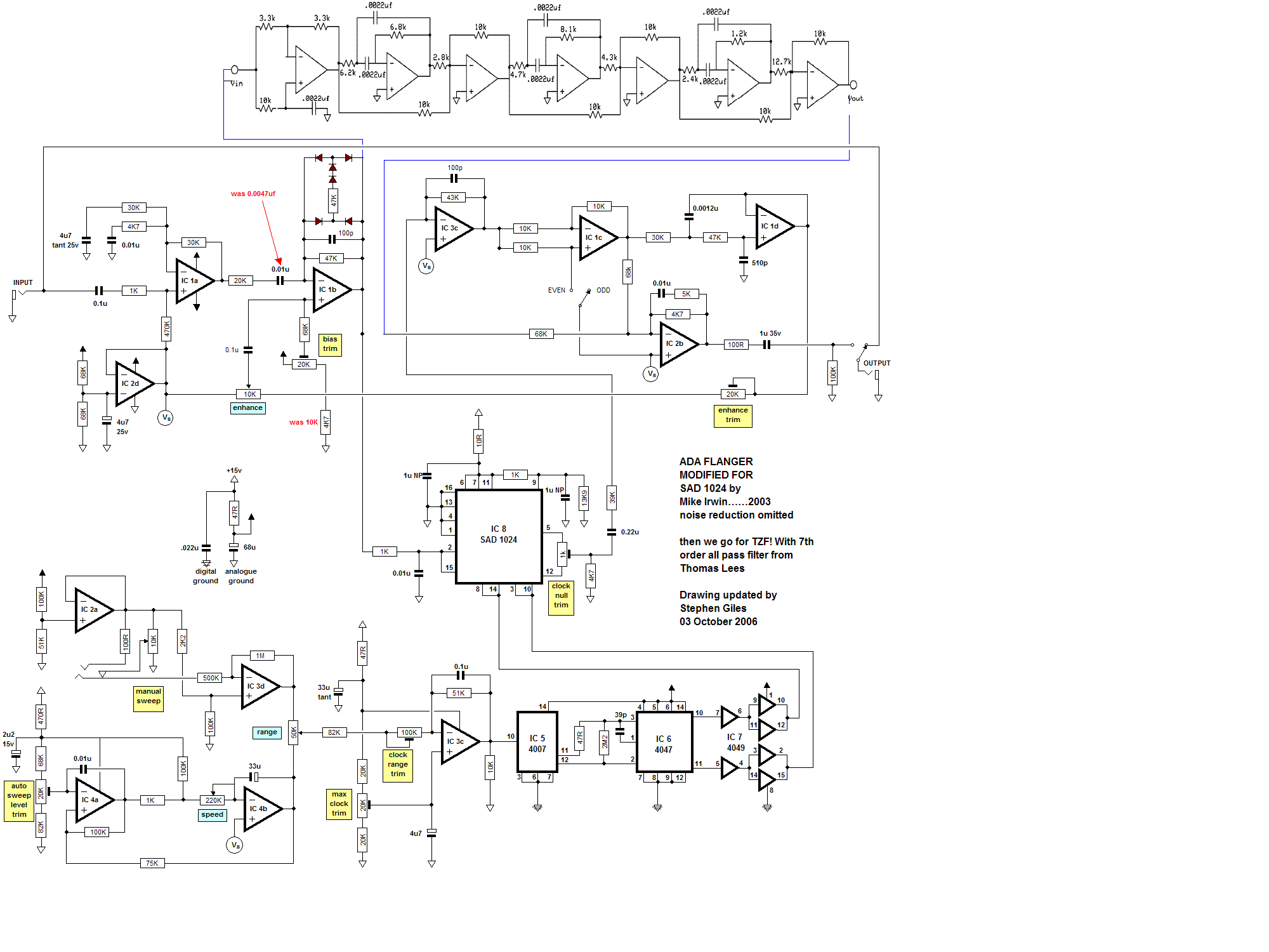
| You need to look for a modified ADA Flanger circuit, I have it somewhere. |
|
|
Back to top
|
|
 |
LFLab
Joined: Dec 17, 2009 Posts: 497 Location: Rosmalen, Netherlands
|
Posted: Fri Nov 04, 2016 1:27 pm Post subject:
|
 |
|
| Buffer each of the clock signals with three sections of a 4049 each, that'll help. Even so, bbd's do have a upper clock limit. |
|
|
Back to top
|
|
 |
saint gillis
Joined: Apr 21, 2012 Posts: 60 Location: Brussels
|
Posted: Fri Nov 04, 2016 2:09 pm Post subject:
|
 |
|
| Thanks for the tips! |
|
|
Back to top
|
|
 |
StephenGiles
Joined: Apr 17, 2006 Posts: 507 Location: England
|
|
|
Back to top
|
|
 |
saint gillis
Joined: Apr 21, 2012 Posts: 60 Location: Brussels
|
Posted: Sat Nov 05, 2016 3:23 pm Post subject:
|
 |
|
| Awesome! thanks Stephen |
|
|
Back to top
|
|
 |
|