electro-music.com   Dedicated to experimental electro-acoustic
and electronic music
 
    Front Page  |  Radio
 |  Media  |  Forum  |  Wiki  |  Links
Forum with support of Syndicator RSS
 FAQFAQ   CalendarCalendar   SearchSearch   MemberlistMemberlist   UsergroupsUsergroups   LinksLinks
 RegisterRegister   ProfileProfile   Log in to check your private messagesLog in to check your private messages   Log inLog in  Chat RoomChat Room 
 Forum index » Instruments and Equipment » MIDI Controllers and Interfaces
Calculations for resistors at Optocoupler
Post new topic   Reply to topic Moderators: jksuperstar
Page 1 of 1 [6 Posts]
View unread posts
View new posts in the last week
Mark the topic unread :: View previous topic :: View next topic
Author Message
synthjakk



Joined: Feb 12, 2018
Posts: 20
Location: UK

PostPosted: Wed Mar 21, 2018 3:38 am    Post subject: Calculations for resistors at Optocoupler Reply with quote  Mark this post and the followings unread

Could someone please demonstrate how the 2 resistor values are calculated for this section of a midi to cv converter. I have read in some places that the 220ohm at the input is recommended but I can't see that anywhere in there 6N139 data sheet. Also, I have read somewhere that hysteresis has something to do with it ?

Thank you


Screen Shot 2018-03-21 at 10.32.32.png
 Description:
 Filesize:  202.42 KB
 Viewed:  576 Time(s)
This image has been reduced to fit the page. Click on it to enlarge.

Screen Shot 2018-03-21 at 10.32.32.png


Back to top
View user's profile Send private message
Grumble



Joined: Nov 23, 2015
Posts: 1319
Location: Netherlands
Audio files: 30

PostPosted: Wed Mar 21, 2018 4:27 am    Post subject: Reply with quote  Mark this post and the followings unread

The voltage over the LED in the 6N139 takes typ. 1.4 volts, that leaves you with 3.6 volts (providing you supply with 5 volts).
Abs. maximum forward current is 25mA, so stay away from that, while the input current can be as low as 0.5 mA, the example in the datasheet states 1.6 mA.
Usually the send side has two resistors of 220 ohm each.
So a total of 660 ohm over 3.6 volts, gives a current of about 5.5 mA, well below the max. input current and high enough to ensure fast switching.

My guess is that somebody tried it and it worked.


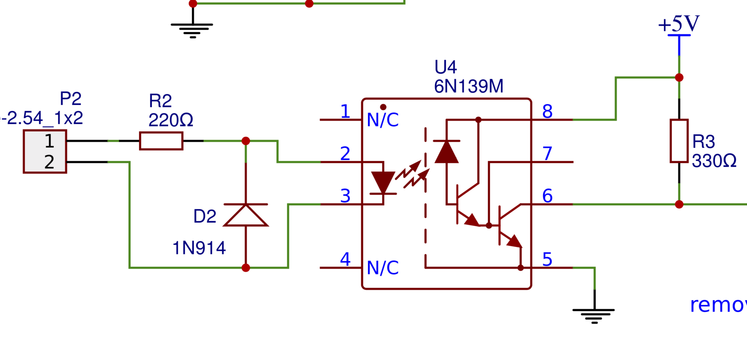
midi-schem.jpg
 Description:
 Filesize:  21.43 KB
 Viewed:  9061 Time(s)

midi-schem.jpg



_________________
my synth
Back to top
View user's profile Send private message Visit poster's website
synthjakk



Joined: Feb 12, 2018
Posts: 20
Location: UK

PostPosted: Wed Mar 21, 2018 6:03 am    Post subject: Reply with quote  Mark this post and the followings unread

Looking at this design by petegaggs. There is a 220Ohm resistor at the input and a 220 Ohm resistor at the DAC output. Are these the only 2 resistors that are calculated?

Giving:

3.6/440 = 8.18mA?

or am I missing a component?

Thank you


MIDI-controlled-oscillator.pdf
 Description:

Download (listen)
 Filename:  MIDI-controlled-oscillator.pdf
 Filesize:  54.1 KB
 Downloaded:  610 Time(s)

Back to top
View user's profile Send private message
Grumble



Joined: Nov 23, 2015
Posts: 1319
Location: Netherlands
Audio files: 30

PostPosted: Wed Mar 21, 2018 7:32 am    Post subject: Reply with quote  Mark this post and the followings unread

There is no 220 ohm resistor at the DAC.
Look at the schematic I posted earlier: there are three 220 ohm resistors: one at the input (pin 4 of the MIDI in connector, one at pin 4 of the MIDI out connector and one at pin 5 of the MIDI out connector.
So the current flows from the +5, thru 220 ohm into pin 4 of MIDI out, going to pin 4 of the MIDI in, thru the 2nd 220 ohm resistor, thru the opto-coupler (2>>3) into pin 5 of the MIDI in, out to pin 5 MIDI out connector, 3rd 220 ohm resistor, thru the 2N2222 to GND.
So, 3 x 220 ohm and the voltage over the led in the opto coupler.

_________________
my synth
Back to top
View user's profile Send private message Visit poster's website
synthjakk



Joined: Feb 12, 2018
Posts: 20
Location: UK

PostPosted: Wed Mar 21, 2018 8:44 am    Post subject: Reply with quote  Mark this post and the followings unread

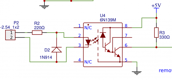
Apologies, the schematic for a project that I am referring to does not have a MIDI through. I have attached it to this comment, and it is just a standalone experiment that I am trying to learn from. would the schematic you sent still relate to this?


Screen Shot 2018-03-16 at 20.19.51.png
 Description:
 Filesize:  245.26 KB
 Viewed:  691 Time(s)
This image has been reduced to fit the page. Click on it to enlarge.

Screen Shot 2018-03-16 at 20.19.51.png


Back to top
View user's profile Send private message
Grumble



Joined: Nov 23, 2015
Posts: 1319
Location: Netherlands
Audio files: 30

PostPosted: Wed Mar 21, 2018 11:49 am    Post subject: Reply with quote  Mark this post and the followings unread

Yes, it still relate to your "problem", all I did was showing a schematic with the top half would be the "standard" midi input, just like the schematic you posted, and the bottom half will be much like a "standard" way to have a midi out on an Arduino or the likes.
_________________
my synth
Back to top
View user's profile Send private message Visit poster's website
Display posts from previous:   
Post new topic   Reply to topic Moderators: jksuperstar
Page 1 of 1 [6 Posts]
View unread posts
View new posts in the last week
Mark the topic unread :: View previous topic :: View next topic
 Forum index » Instruments and Equipment » MIDI Controllers and Interfaces
Jump to:  

You cannot post new topics in this forum
You cannot reply to topics in this forum
You cannot edit your posts in this forum
You cannot delete your posts in this forum
You cannot vote in polls in this forum
You cannot attach files in this forum
You can download files in this forum


Forum with support of Syndicator RSS
Powered by phpBB © 2001, 2005 phpBB Group
Copyright © 2003 through 2009 by electro-music.com - Conditions Of Use