| Author |
Message |
1234
Joined: Nov 14, 2010 Posts: 11 Location: Bulgaria
|
|
|
Back to top
|
|
 |
1234
Joined: Nov 14, 2010 Posts: 11 Location: Bulgaria
|
Posted: Thu Dec 29, 2011 9:17 am Post subject:
|
 |
|
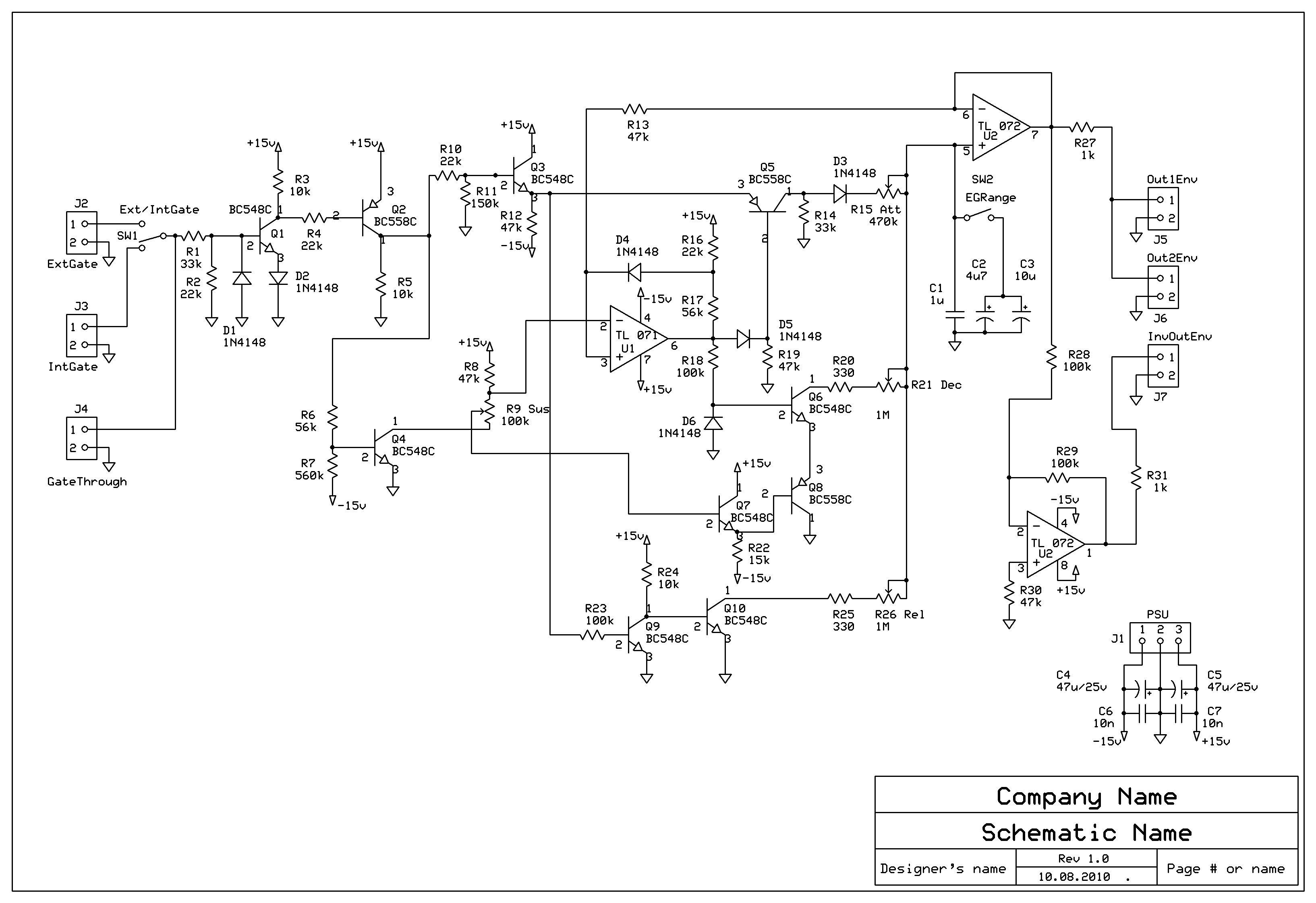
| And you do not realy need tantalum for timing capacitor, since they are not so cheap, but if one goes for small range capacitor of 1uF, I would advise using polypropylene for uniform performance at shortest settings like used for bass or percussive sounns. Power supply rails decoupling is good idea too. For attack pot you can use 500KOhm if there is no 470KOhm arround. All pots can be linear. |
|
|
Back to top
|
|
 |
frequencycentral

Joined: May 25, 2008 Posts: 186 Location: UK
|
Posted: Thu Dec 29, 2011 9:30 am Post subject:
|
 |
|
Ok thanks, probably no need to change the layout, as the timing caps can be mounted directly onto the range switch. _________________ http://www.frequencycentral.co.uk/ |
|
|
Back to top
|
|
 |
1234
Joined: Nov 14, 2010 Posts: 11 Location: Bulgaria
|
Posted: Thu Dec 29, 2011 9:35 am Post subject:
|
 |
|
| Sure:) Polypropylene could be a litle bit big |
|
|
Back to top
|
|
 |
adambee7
Joined: Apr 04, 2009 Posts: 420 Location: united kingdom
|
Posted: Thu Dec 29, 2011 5:45 pm Post subject:
|
 |
|
i'd be up for 4 x pcbs.  |
|
|
Back to top
|
|
 |
StephenGiles
Joined: Apr 17, 2006 Posts: 507 Location: England
|
Posted: Fri Dec 30, 2011 3:27 am Post subject:
|
 |
|
| I have never been able to locate the schematics for the m170 Pitch to Voltage Converter in the Roland 100m system. Does anyone have this please? I am beginning to wonder if the module ever existed!! |
|
|
Back to top
|
|
 |
frequencycentral

Joined: May 25, 2008 Posts: 186 Location: UK
|
Posted: Fri Dec 30, 2011 5:09 am Post subject:
|
 |
|
I just updated my layout to fix a couple of errors around Q3/Q4. Think it's correct now, gonna etch some today.
| StephenGiles wrote: | | I have never been able to locate the schematics for the m170 Pitch to Voltage Converter in the Roland 100m system. Does anyone have this please? I am beginning to wonder if the module ever existed!! |
I don't think there was one Stephen. A number of proposed modules never happened. _________________ http://www.frequencycentral.co.uk/ |
|
|
Back to top
|
|
 |
StephenGiles
Joined: Apr 17, 2006 Posts: 507 Location: England
|
Posted: Fri Dec 30, 2011 6:11 am Post subject:
|
 |
|
| Thanks for that, I'll not waste any more searching time. |
|
|
Back to top
|
|
 |
frequencycentral

Joined: May 25, 2008 Posts: 186 Location: UK
|
|
|
Back to top
|
|
 |
reve

Joined: Feb 23, 2008 Posts: 149 Location: USA
|
Posted: Sun Jan 01, 2012 2:58 am Post subject:
|
 |
|
| frequencycentral wrote: | I just verified my layout, good to go! Anyone want some PCBs?
|
Yeeeeep! What's the projected unit cost? _________________ - r. mosquito
SynthDIY Synthpop -> http://www.reverbnation.com/photovoltaik |
|
|
Back to top
|
|
 |
frequencycentral

Joined: May 25, 2008 Posts: 186 Location: UK
|
Posted: Sun Jan 01, 2012 4:27 am Post subject:
|
 |
|
If you would like any PCBs, the cost is £10 GBP per unit including shipping to anywhere. Payments by Paypal gift to:
rickholt22 AT hotmail DOT com
Please include your forum user name, full address and number of PCBs you require in your Paypal transaction. _________________ http://www.frequencycentral.co.uk/ |
|
|
Back to top
|
|
 |
Sebo

Joined: Apr 27, 2007 Posts: 564 Location: Argentina
|
Posted: Mon Jan 02, 2012 6:07 pm Post subject:
|
 |
|
Thnks for sharing the layout Frequency Central!!!
I will build one soon. _________________ Sebo
---------------------------------------
My Music:
https://www.facebook.com/cosaquitos/ |
|
|
Back to top
|
|
 |
Sebo

Joined: Apr 27, 2007 Posts: 564 Location: Argentina
|
Posted: Tue Jan 03, 2012 5:17 pm Post subject:
|
 |
|
Hi Frequency Central:
I was thinking about the change of C1 value...
Minimum attack is 1.5 ms and minimum decay and release are 4ms with the original capacitor and pots.
Pots don't affect the minimum times because are set to 0 resistance, so I think that a bigger value of C1 will increase the minimum attack, decay and release time.
And one thing I try to achieve is a fast attack time.
Do you measured the minimum times with C1=4.7uF?
I think that minimum attack time will be increased to about 2.5ms. _________________ Sebo
---------------------------------------
My Music:
https://www.facebook.com/cosaquitos/ |
|
|
Back to top
|
|
 |
frequencycentral

Joined: May 25, 2008 Posts: 186 Location: UK
|
Posted: Wed Jan 04, 2012 11:26 am Post subject:
|
 |
|
I haven't measured it. Probably implementing a switch for the capacitor like 1234 suggests would be a really good idea. _________________ http://www.frequencycentral.co.uk/ |
|
|
Back to top
|
|
 |
stewpye
Joined: Apr 30, 2009 Posts: 49 Location: Brisbane, Australia
|
Posted: Wed Jan 04, 2012 4:04 pm Post subject:
|
 |
|
It seems to me that the current flowing into the envelope capacitor during the attack cycle is limited by R17. If we assume 13V from base of Q5 to ground then Q5 base current is 276uA. With a transistor of hfe=300 the collector current will be 8.3mA. This will vary depending of the hfe of the transistor used, and the attack time may be able to be shortened by reducing R17. Keep in mind the ratings of the transistor used.
If I've got this totally wrong, someone please correct me!
Regards,
Stewart. |
|
|
Back to top
|
|
 |
Sebo

Joined: Apr 27, 2007 Posts: 564 Location: Argentina
|
Posted: Wed Jan 04, 2012 4:53 pm Post subject:
|
 |
|
| stewpye wrote: | It seems to me that the current flowing into the envelope capacitor during the attack cycle is limited by R17. If we assume 13V from base of Q5 to ground then Q5 base current is 276uA. With a transistor of hfe=300 the collector current will be 8.3mA. This will vary depending of the hfe of the transistor used, and the attack time may be able to be shortened by reducing R17. Keep in mind the ratings of the transistor used.
If I've got this totally wrong, someone please correct me!
Regards,
Stewart. |
Thanks Stewart, I will experiment with R17 when have some time to build this envelope.
. _________________ Sebo
---------------------------------------
My Music:
https://www.facebook.com/cosaquitos/ |
|
|
Back to top
|
|
 |
Sebo

Joined: Apr 27, 2007 Posts: 564 Location: Argentina
|
Posted: Thu Feb 09, 2012 2:10 pm Post subject:
|
 |
|
One more thing: In the orginal schematic the pots are specified as type D taper (kind of super log), an Frequency Central specified them as type B taper (linear). I think that type A taper (log) will be closer to the original spec. _________________ Sebo
---------------------------------------
My Music:
https://www.facebook.com/cosaquitos/ |
|
|
Back to top
|
|
 |
roglok

Joined: Aug 28, 2010 Posts: 202 Location: uptown
|
Posted: Sat Feb 11, 2012 7:41 pm Post subject:
|
 |
|
I'd love to build a dual version of these with 20mm slide pots (for eurorack). I've considered using Alpha RA2043F series sliders, but those seem to have a maximum resistance of 100K.
Any ideas where to find 20mm travel 500K or 1M sliders? Or would it make sense to use lower resistance pots and tamper with the timing cap? |
|
|
Back to top
|
|
 |
Sebo

Joined: Apr 27, 2007 Posts: 564 Location: Argentina
|
Posted: Sat Feb 11, 2012 7:52 pm Post subject:
|
 |
|
| roglok wrote: | I'd love to build a dual version of these with 20mm slide pots (for eurorack). I've considered using Alpha RA2043F series sliders, but those seem to have a maximum resistance of 100K.
Any ideas where to find 20mm travel 500K or 1M sliders? Or would it make sense to use lower resistance pots and tamper with the timing cap? |
Read a few posts aboove, and your question about changing the timing cap will be answered... _________________ Sebo
---------------------------------------
My Music:
https://www.facebook.com/cosaquitos/ |
|
|
Back to top
|
|
 |
roglok

Joined: Aug 28, 2010 Posts: 202 Location: uptown
|
Posted: Sun Feb 12, 2012 7:06 am Post subject:
|
 |
|
| Quote: | | Read a few posts aboove, and your question about changing the timing cap will be answered... |
OK, sorry. A little green here. Here's what I understood:
The pots for A, D and R are set up as variable resistors and have thus no effect on the minimum times. Substituting those for 100K pots will merely reduce the maximum times to a fifth/tenth of frequencycentral's layout. In order to compensate for these lower resistor values, the value of C1 could be increased to get longer maximum times. But this would also result in a slower minimum times, right?
How long are the maximum times of these envelopes anyway? Let's say the goal would be to have snappy envelopes that don't go super-long.
Thanks! |
|
|
Back to top
|
|
 |
Sebo

Joined: Apr 27, 2007 Posts: 564 Location: Argentina
|
Posted: Sun Feb 12, 2012 8:29 am Post subject:
|
 |
|
Yes, you get it right
From the schematic (with original pots & cap values):
Attack: 1.5ms - 7.5s
Decay: 4ms - 15s
Sustain: 0 +10V
Release: 4ms - 15s _________________ Sebo
---------------------------------------
My Music:
https://www.facebook.com/cosaquitos/ |
|
|
Back to top
|
|
 |
roglok

Joined: Aug 28, 2010 Posts: 202 Location: uptown
|
Posted: Sun Feb 12, 2012 8:37 am Post subject:
|
 |
|
Cool, thanks!
I guess I'll veroboard the circuit and experiment a little with the pots/caps. |
|
|
Back to top
|
|
 |
frequencycentral

Joined: May 25, 2008 Posts: 186 Location: UK
|
Posted: Sun Feb 12, 2012 9:53 am Post subject:
|
 |
|
Just completed my (first) 140 panel. The second ADSR I built has been sitting on my bench for a few weeks, waiting for me to realise that a 470k resistor is not a good sub for a 47k resistor.
I broke out the timing caps to a switch, at the moment I'm using 1uF for fast and 4.7uF for slow, but I think I'm gonna change out the 4.7uF for 10uF for mega-long envelope times.
 _________________ http://www.frequencycentral.co.uk/ |
|
|
Back to top
|
|
 |
1234
Joined: Nov 14, 2010 Posts: 11 Location: Bulgaria
|
Posted: Wed Mar 07, 2012 9:25 am Post subject:
|
 |
|
| Mmm, your build looks good! And did you like the performance of this EG, in particular snappiness? |
|
|
Back to top
|
|
 |
1234
Joined: Nov 14, 2010 Posts: 11 Location: Bulgaria
|
Posted: Wed Mar 07, 2012 9:32 am Post subject:
|
 |
|
| But don't forget, different filters will respond differently to EG's applied to them, snappiness is not only attribute of EG's. |
|
|
Back to top
|
|
 |
|