| Author |
Message |
alieneYe

Joined: Jul 25, 2008 Posts: 38 Location: Phoenix, Az
|
Posted: Wed Sep 28, 2011 4:37 pm Post subject:
Electret Mic Preamp Subject description: op amp oscillation issue |
 |
|
hello all,
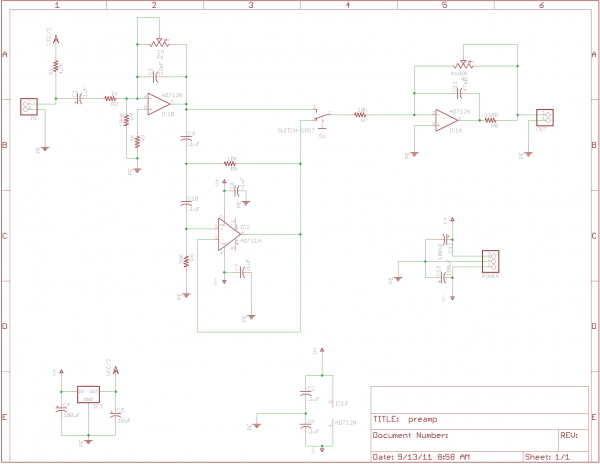
perhaps someone here can give me some insight on an issue i am having. i'm trying to put together a simple preamp for an electret microphone with adjustable gain on the input, a switchable high pass filter and an output stage.
the input stage i got from a Forrest Mims III book on op amp projects, the output stage is borrowed from various output stages on CGS modules, and the filter is a simple sallen-key high pass filter (rolls at about 100Hz i think.)
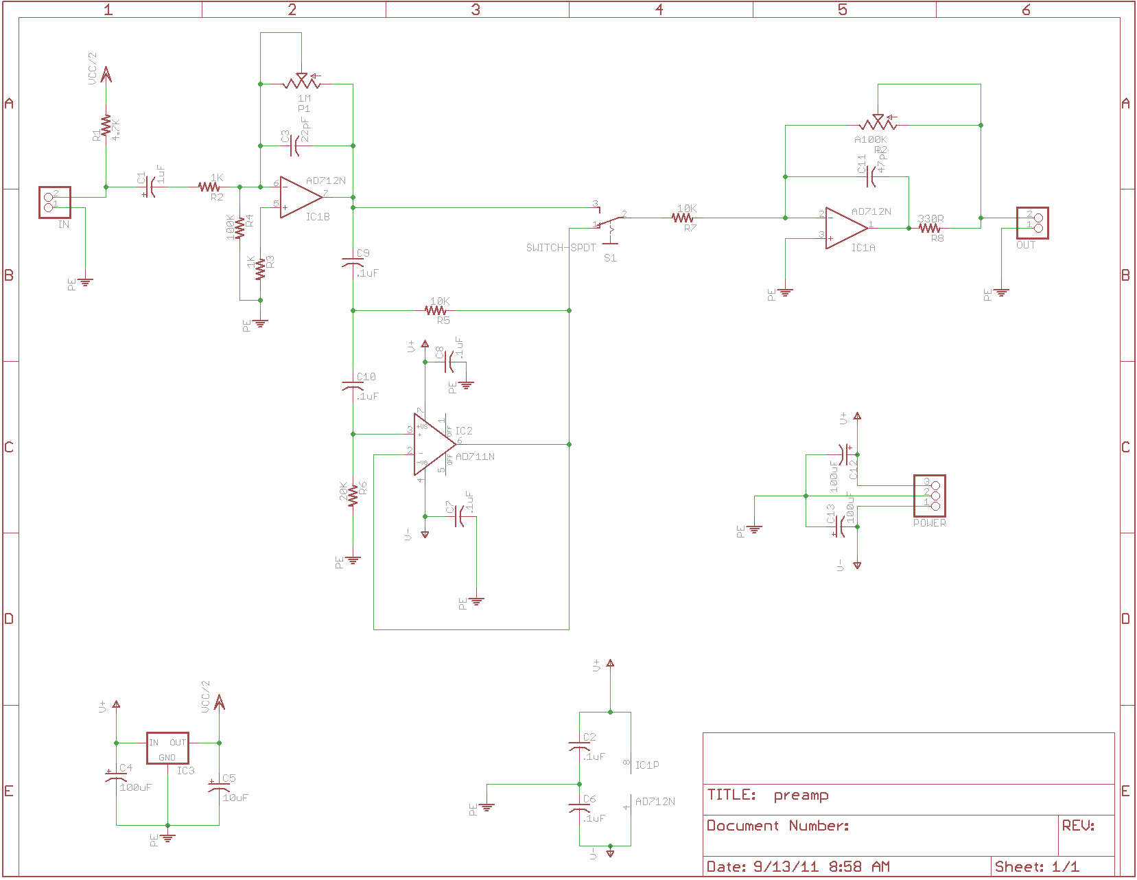
when i breadboard this schematic (attached) it seems to work well. i have no problems with any of the stages, however when i translated it to a PCB (also attached) it seems the input op amp stage oscillates at around 16k and up. i've tried to change the feedback cap in the input stage and have only been able to slightly reduce the oscillation.
i've been doing much research on best board building practices (ground plane, shortest runs possible, etc) and tried to impliment them but perhaps some unwanted board inductance is causing the problem?
i can admit that i am new to electronics and electronic design and while i have learned much in my building experiments some things still escape me.
thanks for any help and if more info is needed i will gladly deliver.
| Description: |
|
| Filesize: |
19.72 KB |
| Viewed: |
6233 Time(s) |

|
| Description: |
|
| Filesize: |
28.78 KB |
| Viewed: |
537 Time(s) |
| This image has been reduced to fit the page. Click on it to enlarge. |

|
|
|
|
Back to top
|
|
 |
prgdeltablues
Joined: Sep 25, 2006 Posts: 222 Location: UK
Audio files: 12
|
Posted: Fri Oct 14, 2011 4:09 am Post subject:
|
 |
|
Hi
Sallen-Key filters exhibit some nasty resonances. not sure whether that could produce the results you report, but try removing the filter stage (take the opamp out) and see if that gets rid of the oscillations. Also of course check the soldering of the feedback pF caps. Are the opamps getting warm?
You could just install the first opamp stage - see if that works?
I'm not familiar with those op-amps, but from the datasheet they seem to be aimed at DAC's rather than audio signals, and there is mention of guarding and PCB layout. Have you tried a simple TL072 instead - the performance won't be up to anything, but it's likely to be more forgiving.
Doesn't solve your problem, but op-amps tend to be avoided for mic preamps: you could try this npn based one:
http://www.zen22142.zen.co.uk/Circuits/Audio/ecmmic.html
Works very well, very compact and doesn't need a V- supply.
Peter |
|
|
Back to top
|
|
 |
|