electro-music.com   Dedicated to experimental electro-acoustic
and electronic music
 
    Front Page  |  Radio
 |  Media  |  Forum  |  Wiki  |  Links
Forum with support of Syndicator RSS
 FAQFAQ   CalendarCalendar   SearchSearch   MemberlistMemberlist   UsergroupsUsergroups   LinksLinks
 RegisterRegister   ProfileProfile   Log in to check your private messagesLog in to check your private messages   Log inLog in  Chat RoomChat Room 
go to the radio page Live at electro-music.com radio 1 Please visit the chat
poster
 Forum index » DIY Hardware and Software » Developers' Corner
Voltage controlled counter or 1-to-8-multiplexer?
Post new topic   Reply to topic Moderators: DrJustice
Page 1 of 2 [35 Posts]
View unread posts
View new posts in the last week
Mark the topic unread :: View previous topic :: View next topic
Goto page: 1, 2 Next
Author Message
beep



Joined: May 05, 2013
Posts: 105
Location: Germany

PostPosted: Fri May 10, 2013 4:55 pm    Post subject:  Voltage controlled counter or 1-to-8-multiplexer?
Subject description: Is there some chip, that converts a varying input voltage to multiple output hi/lo?
Reply with quote  Mark this post and the followings unread

Hello!

I'm pretty new to electronics and there are lots
of interesting integrated circuits.

I was wondering about the possibility to let a variable
control voltage switch between multiple independent outputs,
which simply output a "high" signal on the appripriate input voltage.

I want to construct something like the simple 4017 sequencer
with pots at the outputs, but not sequentially controlled by a clock,
but by an input voltage.

Would work like a pot-adjusted-scale-CV-quantizer.

If there's no chip, is there a simple solution with discrete parts?

greetings


dd.gif
 Description:
 Filesize:  15.05 KB
 Viewed:  350 Time(s)
This image has been reduced to fit the page. Click on it to enlarge.

dd.gif


Back to top
View user's profile Send private message
analog_backlash



Joined: Sep 04, 2012
Posts: 393
Location: Aldershot, UK
Audio files: 21

PostPosted: Fri May 10, 2013 5:05 pm    Post subject: Reply with quote  Mark this post and the followings unread

Hi.

I haven't really thought this through fully (so no schematic yet) but couldn't this be achieved by using an LM3914 bargraph chip in dot mode? If it can, it's quite likely that somebody already has done it, so a search for the LM3914 might turn up something. I'll give it some more thought...

Gary
Back to top
View user's profile Send private message
beep



Joined: May 05, 2013
Posts: 105
Location: Germany

PostPosted: Fri May 10, 2013 5:08 pm    Post subject: Reply with quote  Mark this post and the followings unread

LED bar graph DOT mode, haven't checked out yet, but this sounds like what I need. Thank you, I'll have a look
Back to top
View user's profile Send private message
beep



Joined: May 05, 2013
Posts: 105
Location: Germany

PostPosted: Fri May 10, 2013 5:18 pm    Post subject: Reply with quote  Mark this post and the followings unread

YEEEES! Exactly what I was looking for.

I didn'T look up for the bargraph thing, because I didn't know
about the DOT mode. And they are cascadable!

And the most important feature: the chip is not obsolete Very Happy

Thank you very much!

Now I'm so happy, this forum is so fucking great!!!

greetings
Back to top
View user's profile Send private message
analog_backlash



Joined: Sep 04, 2012
Posts: 393
Location: Aldershot, UK
Audio files: 21

PostPosted: Sat May 11, 2013 3:03 am    Post subject: Reply with quote  Mark this post and the followings unread

I might have just found a snag. If you look at this thread:

http://electro-music.com/forum/viewtopic.php?highlight=lm3914+sequencer&t=19084

frijitz and zipzap (briefly) mention trying to use the LM3914 in a sequencer and having problems with the some pulse overlap (by which I assume they mean that the next 'dot' switches on slightly before the previous one has completely switched off). I don't know how much overlap there is, because I've not used this chip for anything other than an LED voltmeter-type application.

If this is the case, it might be possible to introduce a small delay using an RC combination between the LM3914 dot switching on and the 'opening' of a bilateral switch of the 4016/4066. I'm just thinking out loud here - I might have to try it and see what happens...

Gary
Back to top
View user's profile Send private message
Uncle Krunkus
Moderator


Joined: Jul 11, 2005
Posts: 4761
Location: Sydney, Australia
Audio files: 52
G2 patch files: 1

PostPosted: Sat May 11, 2013 4:16 am    Post subject: Reply with quote  Mark this post and the followings unread

Another option would be to go through an ADC (analogue to digital converter, like the ADC-0804) and then to a binary to decimal, 1 of 8 decoder. It would be more complex and expensive than a simple LM3914, but would eliminate the overlap problem,... I think.
_________________
What makes a space ours, is what we put there, and what we do there.
Back to top
View user's profile Send private message Visit poster's website
elmegil



Joined: Mar 20, 2012
Posts: 2179
Location: Chicago
Audio files: 16

PostPosted: Sat May 11, 2013 6:25 am    Post subject: Reply with quote  Mark this post and the followings unread

If you were interested in triggers rather than gates, as output, using a trigger conditioner on each output would prevent the overlap problem.

It's a Ken Stone circuit, but the reference I usually use is the one on Fonik's baby-10 sequencer schematic: http://modular.fonik.de/pdf/baby10.pdf upper right.... You can use a pot voltage divider on the voltage selection input (negative input of the op amp) and vary your pulse width too. I've generally used a trimpot, but a regular one (with appropriate resistors limiting each end of the range so you're not going full ground to Vcc) ought to work as well.
Back to top
View user's profile Send private message
beep



Joined: May 05, 2013
Posts: 105
Location: Germany

PostPosted: Sat May 11, 2013 7:03 am    Post subject: Reply with quote  Mark this post and the followings unread

I read the datasheet of the 3914 and it seems to be perfect for my purposes. Monday is Monday Very Happy Then I'm gonna buy one or two Very Happy
There's also this "this is not a waveshaper" thread, wich will be interesting too.

six chips could quantize a range of five octaves.

I'm glad that the 3914 is easy to operate, so I can build many modules
to make my planned "dilettantic built poor man's modular" compatible
to more professional control voltage standards until I got enough skills
to build more proper voltage control and stable circuits.

One day I will have a real analogue "emulation" of the Nord Modular G2 Very Happy

This new electronics hobby makes me feel like a ten year old boy in
a star trek universe Very Happy
Back to top
View user's profile Send private message
richardc64



Joined: Jun 01, 2006
Posts: 679
Location: NYC
Audio files: 26

PostPosted: Sun May 12, 2013 3:00 am    Post subject: Reply with quote  Mark this post and the followings unread

You want a "digitizer" -- a flash ADC.

http://www.paia.com/ProdArticles/ek7.htm

The output bits would go to the Select pins of a decoder or mux.

The LM339 is the equivalent quad single-supply comparator.

_________________
Revenge is a dish best served with a fork... to the eye
Back to top
View user's profile Send private message Visit poster's website
bunker



Joined: Mar 19, 2009
Posts: 58
Location: Manchester, UK

PostPosted: Sun May 12, 2013 3:32 am    Post subject: Reply with quote  Mark this post and the followings unread

analog_backlash wrote:
I might have just found a snag. If you look at this thread:

http://electro-music.com/forum/viewtopic.php?highlight=lm3914+sequencer&t=19084

frijitz and zipzap (briefly) mention trying to use the LM3914 in a sequencer and having problems with the some pulse overlap (by which I assume they mean that the next 'dot' switches on slightly before the previous one has completely switched off). I don't know how much overlap there is, because I've not used this chip for anything other than an LED voltmeter-type application.

If this is the case, it might be possible to introduce a small delay using an RC combination between the LM3914 dot switching on and the 'opening' of a bilateral switch of the 4016/4066. I'm just thinking out loud here - I might have to try it and see what happens...

Gary


+1. I thought about using this chip for sequencing too but I didn't get beyond the data sheet after reading the section relating to 'overlap'. I'm sure there will be a way around it as others have mentioned. If you do have a crack keep us informed! Oh and good luck!! Smile
Back to top
View user's profile Send private message
beep



Joined: May 05, 2013
Posts: 105
Location: Germany

PostPosted: Sun May 12, 2013 4:20 am    Post subject: Reply with quote  Mark this post and the followings unread

I thought dot mode would only output at one pin without overlap ??
_________________
Is the future obsolete?
Back to top
View user's profile Send private message
bunker



Joined: Mar 19, 2009
Posts: 58
Location: Manchester, UK

PostPosted: Sun May 12, 2013 4:58 am    Post subject: Reply with quote  Mark this post and the followings unread

From the data sheet..

"When in the dot mode, there is a small amount of overlap or “fade” (about 1 mV) between segments. This assures that at no time will all LEDs be “OFF”, and thus any ambiguous display is avoided. Various novel displays are possible."

"The display driver does not have built-in hysteresis so that the display does not jump instantly from one LED to the next. Under rapidly changing signal conditions, this cuts down high frequency noise and often an annoying flicker. An “overlap” is built in so that at no time between segments are all LEDs completely OFF in the dot mode. Generally 1 LED fades in while the other fades out over a mV or more of range (1). The change may be much more rapid between LED No. 10 of one device and LED No. 1 of a second device “chained” to the first."

This feature doesn't appear to be something that can be 'turned off' so to speak. The CGS method mentioned above looks like a good idea although from the description adjusting the ref voltage for the comparator will also stretch the pulse proportionally? I might be wrong tho Embarassed
Back to top
View user's profile Send private message
bunker



Joined: Mar 19, 2009
Posts: 58
Location: Manchester, UK

PostPosted: Sun May 12, 2013 5:06 am    Post subject: Reply with quote  Mark this post and the followings unread

Is your ultimate aim to produce a quantized voltage from something cyclic such as an LFO or from a non cyclic source such as a keyboard? Do you need uniform length of the high and low times of the gate or trigger pulse or do you need control over them? Its got me thinking about different uses of the LM3914! Very Happy
Back to top
View user's profile Send private message
beep



Joined: May 05, 2013
Posts: 105
Location: Germany

PostPosted: Sun May 12, 2013 7:29 am    Post subject: Reply with quote  Mark this post and the followings unread

it is supposed to be driven by all kinds of cv sources. keyboards, lfos, sample/hold.



If there is a small millivolt output on some of the inactive output pins, couldn't
this be avoided by the use of diodes? I think, I'd have to use diodes
anyway like on the 4017 baby sequencer. So if the pin outputs 100mV, but
the forward voltage of the diode is ~ 500mV, it would be mutet, or???

_________________
Is the future obsolete?
Back to top
View user's profile Send private message
bunker



Joined: Mar 19, 2009
Posts: 58
Location: Manchester, UK

PostPosted: Sun May 12, 2013 7:54 am    Post subject: Reply with quote  Mark this post and the followings unread

I know what you mean. It depends on whether the voltage on the pin is held high AFTER the next pin is selected which I assume it must do? If so the diode will still be conducting after the next pin has been selected which defeats the object. A better method might be to generate a trigger pulse from the voltage on each pin. The pulse length can be set independently of the high period of the 3914 pin. It would involve a circuit for each pin and up the parts count. I can't think of any other way of shortening the high period of the 3914 pin output (which is what were talking about)
Back to top
View user's profile Send private message
elektrouwe



Joined: May 27, 2012
Posts: 149
Location: Germany

PostPosted: Sun May 12, 2013 10:05 am    Post subject: Reply with quote  Mark this post and the followings unread

cablebob wrote:
I thought dot mode would only output at one pin without overlap ??

obviously it's a feature of the LM3914 which is not useful for sequencers.
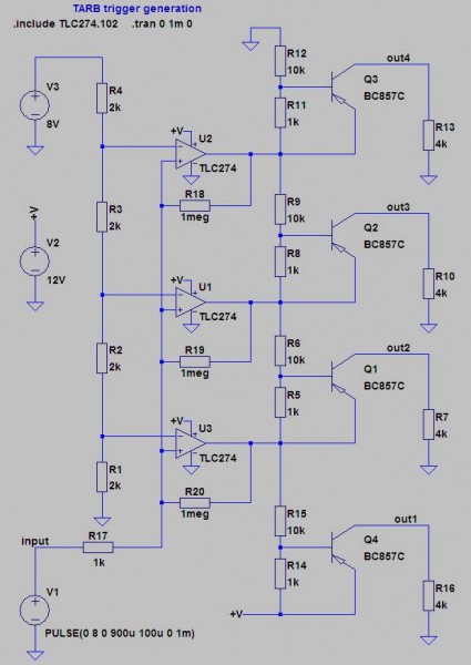
Why not use a simple & cheap "discrete" solution ( I hate single source special purpose ICs ) . 2 quad.opamps or comparators, 8 PNPs and a handful Rs will do the job. My circuit simulation shows 4 steps, but 16 steps with 4 quad opamps will also work. For LFO frequencies a LM324 would be ok, for audio frequencies a faster opamp or even comparator (LM339) makes sense.


nonOverlappingQuadTrigger.jpg
 Description:
quad trigger circuit, non overlapping outputs
 Filesize:  42.8 KB
 Viewed:  179 Time(s)
This image has been reduced to fit the page. Click on it to enlarge.

nonOverlappingQuadTrigger.jpg


Back to top
View user's profile Send private message
beep



Joined: May 05, 2013
Posts: 105
Location: Germany

PostPosted: Sun May 12, 2013 11:35 am    Post subject: Reply with quote  Mark this post and the followings unread

my intention was a voltage quantizer, for sequencer I'm happy with 4017.

If other pins output a voltage while inactive, I could live with it, if the voltage, which is unintentionally added, would be constant all the time.

would be the same like a small DC offset.

_________________
Is the future obsolete?
Back to top
View user's profile Send private message
richardc64



Joined: Jun 01, 2006
Posts: 679
Location: NYC
Audio files: 26

PostPosted: Mon May 13, 2013 3:44 am    Post subject: Reply with quote  Mark this post and the followings unread

The pAia circuit I posted outputs 4 bits = 16 steps. ONE chip & a bunch of resistors. Add a decoder or mux.
_________________
Revenge is a dish best served with a fork... to the eye
Back to top
View user's profile Send private message Visit poster's website
beep



Joined: May 05, 2013
Posts: 105
Location: Germany

PostPosted: Mon May 13, 2013 4:26 am    Post subject: Reply with quote  Mark this post and the followings unread

Sixteen different states, okay. but they will be outputted as a number
of some complex 4-bit-patterns.

I'm still at the very beginning of learning about electonics,
but I'll try both designs.

must solder a new 386 amp and vco first...
I always give the stuff away, that's why my
synth never gets finished LOL


can I use any opamp for the digitizer? got a few LM324 and TL074.

And I have to find out, what a decoder/mux is.
I'm expecting some device, which takes the 4-pins-patterns
from the op amp digitizer and has 16 output pins?

greetings

_________________
Is the future obsolete?
Back to top
View user's profile Send private message
richardc64



Joined: Jun 01, 2006
Posts: 679
Location: NYC
Audio files: 26

PostPosted: Mon May 13, 2013 4:43 am    Post subject: Reply with quote  Mark this post and the followings unread

cablebob wrote:
Sixteen different states, okay. but they will be outputted as a number
of some complex 4-bit-patterns.

Right. A decoder/mux would have one active output depending on the 4-bit code.

Quote:
can I use any opamp for the digitizer? got a few LM324 and TL074.

The 324 makes a poor comparator, which is what the op amps in digitizers are doing. I'm pretty sure the TL0xx, when used as a comparator, would have to be dual-supply powered. I could be wrong, though.

_________________
Revenge is a dish best served with a fork... to the eye
Back to top
View user's profile Send private message Visit poster's website
analog_backlash



Joined: Sep 04, 2012
Posts: 393
Location: Aldershot, UK
Audio files: 21

PostPosted: Tue May 14, 2013 6:46 am    Post subject: Reply with quote  Mark this post and the followings unread

Just to confirm what others have already said, after experimenting with the LM3914, I don't think that it's a good choice for a sequencer Sad . I think that (theoretically) you could get it to work, but you'd have to add so much extra circuitry to it, that you might as well use the discrete comparators (unless there is someone out there who can prove me wrong - there usually is Laughing ).

Gary
Back to top
View user's profile Send private message
beep



Joined: May 05, 2013
Posts: 105
Location: Germany

PostPosted: Wed May 15, 2013 12:48 am    Post subject: Reply with quote  Mark this post and the followings unread

If you want a sequencer and miss the 4017's ability to play backwards, isn't there any chip, which does the same, but bidirectional??
_________________
Is the future obsolete?
Back to top
View user's profile Send private message
analog_backlash



Joined: Sep 04, 2012
Posts: 393
Location: Aldershot, UK
Audio files: 21

PostPosted: Wed May 15, 2013 7:58 am    Post subject: Reply with quote  Mark this post and the followings unread

Hi cablebob.

There are several CMOS up/down binary counters available (e.g. 4029, 4510 & 4516). I used the 4029 in the sequencer for my "Super Stylophone" project:

http://electro-music.com/forum/topic-54950.html&postorder=asc

It's about half way down the first page (hand-drawn). These give binary outputs (unlike the 10 separate outputs of the 4017). I used just 3 of the outputs for an 8-step sequencer. To convert the binary output to 8 separate outputs, I used the 4051 single 8-channel multiplexer and then used the outputs of this to open the 4066 switches used in the CV circuits. I also added a D-type flip-flop (4013) circuit which made the sequence run alternately forwards then backwards (I called it ping-pong).

Now, I know your next question will be about cascading for (say) a 16-step sequencer. I haven't tried this. The 4029 is a 4-bit binary counter, so it does give a 0-15 count. What I haven't yet worked out, is how to combine that with 2 4051s to give 16 separate outputs. I'll have a think about that...

Gary
Back to top
View user's profile Send private message
elmegil



Joined: Mar 20, 2012
Posts: 2179
Location: Chicago
Audio files: 16

PostPosted: Wed May 15, 2013 8:43 am    Post subject: Reply with quote  Mark this post and the followings unread

The 4051 has an inhibit, and you could use the high-order bit and an inverter to alternately inhibit each 4051, or you could use the high-order bit, a single inverter, and an AND gate on each of the outputs. The latter is pretty expensive in terms of chip real estate, but may be simpler to understand.

I didn't re-read the datasheet in detail, if the inhibit puts the 4051 outputs into high impedance mode you'll want pull down resistors on the outputs to use the inhibit.
Back to top
View user's profile Send private message
Cynosure
Site Admin


Joined: Dec 11, 2010
Posts: 1025
Location: Toronto, Ontario - Canada
Audio files: 82

PostPosted: Wed May 15, 2013 1:30 pm    Post subject: Reply with quote  Mark this post and the followings unread

Or use a 4514 to demux instead. I did that with a 4029 and it works nicely.
_________________
JacobWatters.com
Back to top
View user's profile Send private message
Display posts from previous:   
Post new topic   Reply to topic Moderators: DrJustice
Page 1 of 2 [35 Posts]
View unread posts
View new posts in the last week
Goto page: 1, 2 Next
Mark the topic unread :: View previous topic :: View next topic
 Forum index » DIY Hardware and Software » Developers' Corner
Jump to:  

You cannot post new topics in this forum
You cannot reply to topics in this forum
You cannot edit your posts in this forum
You cannot delete your posts in this forum
You cannot vote in polls in this forum
You cannot attach files in this forum
You can download files in this forum


Forum with support of Syndicator RSS
Powered by phpBB © 2001, 2005 phpBB Group
Copyright © 2003 through 2009 by electro-music.com - Conditions Of Use