| Author |
Message |
Hashtag Octothorpe
Joined: Jun 11, 2017 Posts: 57 Location: Grand Rapids MI
|
Posted: Sun Jul 28, 2019 12:10 pm Post subject:
TR909 cymbal voices... POINT TO POINT |
 |
|
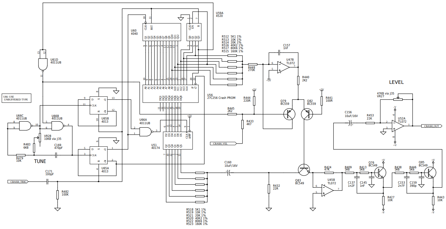
I'm undertaking the daunting task of building the three TR909 sampled voices using a blend of protoboard and point to point. It's a daunting task.
The schematics I'm using are here -- thank you very much, Trevor!!!
Questions:
What is the "CRASH VEL" input? A CV, I assume, but what voltage range?
Do all the ICs get +5V and ground, except the op amps which get +/-15?
Other question, on the rhetorical tip: am I completely insane?!!!???!?!?
| Description: |
|
| Filesize: |
127.45 KB |
| Viewed: |
426 Time(s) |
| This image has been reduced to fit the page. Click on it to enlarge. |

|
| Description: |
| An artsy shot of two of the clock generators |
|
| Filesize: |
837.96 KB |
| Viewed: |
377 Time(s) |
| This image has been reduced to fit the page. Click on it to enlarge. |

|
|
|
|
Back to top
|
|
 |
Grumble

Joined: Nov 23, 2015 Posts: 1320 Location: Netherlands
Audio files: 30
|
Posted: Sun Jul 28, 2019 12:58 pm Post subject:
|
 |
|
Thanks Juanito, I will need a proper drumsynth some time and I'm still undesided to go for the sample drums like this, or for synthesized drums with the noise source and whatnot.
For the moment I use an arduino drum synth made after Jan Ostman.
When I return from holiday I try to deside what to do. _________________ my synth |
|
|
Back to top
|
|
 |
Hashtag Octothorpe
Joined: Jun 11, 2017 Posts: 57 Location: Grand Rapids MI
|
Posted: Sun Jul 28, 2019 6:26 pm Post subject:
|
 |
|
What is the Jan Ostman Arduino drum machine? How's the latency?
I have a sample player based on the TMRpcm library and even with the simplest, leanest code, there's just too much latency to be usable. I added a bit to add some delay to make the hits happen on the *next* 16th note... |
|
|
Back to top
|
|
 |
Grumble

Joined: Nov 23, 2015 Posts: 1320 Location: Netherlands
Audio files: 30
|
|
|
Back to top
|
|
 |
PHOBoS

Joined: Jan 14, 2010 Posts: 5884 Location: Moon Base
Audio files: 709
|
|
|
Back to top
|
|
 |
Hashtag Octothorpe
Joined: Jun 11, 2017 Posts: 57 Location: Grand Rapids MI
|
|
|
Back to top
|
|
 |
Grumble

Joined: Nov 23, 2015 Posts: 1320 Location: Netherlands
Audio files: 30
|
|
|
Back to top
|
|
 |
Grumble

Joined: Nov 23, 2015 Posts: 1320 Location: Netherlands
Audio files: 30
|
Posted: Mon Jul 29, 2019 11:37 pm Post subject:
|
 |
|
| Quote: | | What is the "CRASH VEL" input? A CV, I assume, but what voltage range? |
The velocity voltages are constructed on the midi board and the diagram is somewhat the same as the schematic parts for the actual crash voltage: a 40174 with a number of resistors forming a dac, so it’s safe to assume that these cv’es go from 0 volt to about 13.5 volt (the max. output voltage is typ. 13.5 volt for a TL074 powered from +-15 volt)
Here the full schematcs pdf. _________________ my synth |
|
|
Back to top
|
|
 |
Hashtag Octothorpe
Joined: Jun 11, 2017 Posts: 57 Location: Grand Rapids MI
|
Posted: Tue Jul 30, 2019 1:10 pm Post subject:
|
 |
|
Trevor Page, the creator of the 9090 project and very attentive manager of the 9090 Facebook group, says that the VEL INP is a CV from 0 to 5V, which makes sense -- it's going into a part of the circuit that's running on five volts.
If you're serious about this project, totally join that FB page.
You can get the .hex files for the sample EPROMs there too under the files section, which, probably you wanna use the actual .hex files and not convert the .wav files because Roland scrambled some of the address or output assignments, according to Colin Fraser... |
|
|
Back to top
|
|
 |
Grumble

Joined: Nov 23, 2015 Posts: 1320 Location: Netherlands
Audio files: 30
|
Posted: Tue Jul 30, 2019 11:21 pm Post subject:
|
 |
|
ah, I.C.
The 40174 is powered from 5 volt
I removed FB years ago...
And if I’m going to make drum voices I prob. make something up (partly) myself, so I’m just looking over different schematics how ppl done this before and make some kind of drum voice with patch/cv possibilities. So I’m not realy serious about this project  _________________ my synth |
|
|
Back to top
|
|
 |
Hashtag Octothorpe
Joined: Jun 11, 2017 Posts: 57 Location: Grand Rapids MI
|
Posted: Wed Jul 31, 2019 4:34 am Post subject:
|
 |
|
Yeah, there's freedom in developing your own circuits. My new favorite drum is my noise/shimmer/filter/envelope/VCA doohickey that's just so flexible! And one of my favorite sounds is an ultra-simple gated white noise through a diode VCA, which may have been the first noise making circuit I didn't copy from somebody else's plans!
But those 909 cymbals... I may have an addiction to certain sounds...  |
|
|
Back to top
|
|
 |
Grumble

Joined: Nov 23, 2015 Posts: 1320 Location: Netherlands
Audio files: 30
|
Posted: Thu Aug 01, 2019 12:20 pm Post subject:
|
 |
|
I just keep wondering why the address generation for the (e)proms of the crash and ride modules is different
And why R448 is different from R430 (270k vs 470k)
| Description: |
|
| Filesize: |
283.55 KB |
| Viewed: |
346 Time(s) |
| This image has been reduced to fit the page. Click on it to enlarge. |

|
| Description: |
|
| Filesize: |
277.13 KB |
| Viewed: |
345 Time(s) |
| This image has been reduced to fit the page. Click on it to enlarge. |

|
_________________ my synth |
|
|
Back to top
|
|
 |
PHOBoS

Joined: Jan 14, 2010 Posts: 5884 Location: Moon Base
Audio files: 709
|
|
|
Back to top
|
|
 |
Hashtag Octothorpe
Joined: Jun 11, 2017 Posts: 57 Location: Grand Rapids MI
|
Posted: Thu Aug 01, 2019 6:12 pm Post subject:
|
 |
|
I bet it's because the 4520 is a dual four-bit counter, so the crash and ride voices use that one IC. I thought about using just one for my pair of voices, but I don't have plans for all my 4520s (cheaper from AE in lots of 10!!!), so I just used a fresh one in each voice build.
The ride sounds just fine with the 270K resistor for the envelope generator... I have a trimmers to adjust the sound levels of the two voices (one volume knob to save panel space) so if it's a level issue, it'll work out. |
|
|
Back to top
|
|
 |
Grumble

Joined: Nov 23, 2015 Posts: 1320 Location: Netherlands
Audio files: 30
|
Posted: Thu Aug 01, 2019 11:10 pm Post subject:
|
 |
|
| PHOBoS wrote: | | It might have to do with the PCB layout, I think it is functionally the same. |
That’s what I thought too...
| Hashtag Octothorpe wrote: | | I bet it's because the 4520 is a dual four-bit counter, so the crash and ride voices use that one IC. |
That makes total sence, should be it.
| Hashtag Octothorpe wrote: | | The ride sounds just fine with the 270K resistor for the envelope generator... I have a trimmers to adjust the sound levels of the two voices (one volume knob to save panel space) so if it's a level issue, it'll work out. |
Maybe it’s just a minor error made by the designer or person who made the schematics, anyway you have sorted it  _________________ my synth |
|
|
Back to top
|
|
 |
Grumble

Joined: Nov 23, 2015 Posts: 1320 Location: Netherlands
Audio files: 30
|
Posted: Wed Aug 07, 2019 12:32 am Post subject:
|
 |
|
| Hashtag Octothorpe wrote: | Jan Ostman Arduino drum machine? How's the latency?
|
I have checked it.
Modified the code so I can trigger with a positive pulse (at least 500usec wide) and the drums react to the trailing edge and measured from that trailing edge, the latency is about 8 msec and you can trigger with a frequency up to about 120Hz...
I write "about" because it depends on which instrument you are listening to and depends on the used samples and the interrupt handler for that particular instrument (it has 8 instruments)
I also noticed that if I have the trigger pulse go up while the sample is not fully played, it will end the sample so by playing with the trigger pulse-width and frequency you can actually make some weird sounds. _________________ my synth |
|
|
Back to top
|
|
 |
|