electro-music.com   Dedicated to experimental electro-acoustic
and electronic music
 
    Front Page  |  Radio
 |  Media  |  Forum  |  Wiki  |  Links
Forum with support of Syndicator RSS
 FAQFAQ   CalendarCalendar   SearchSearch   MemberlistMemberlist   UsergroupsUsergroups   LinksLinks
 RegisterRegister   ProfileProfile   Log in to check your private messagesLog in to check your private messages   Log inLog in  Chat RoomChat Room 
 Forum index » DIY Hardware and Software » Developers' Corner
Opl3 player module
Post new topic   Reply to topic Moderators: DrJustice
Page 1 of 1 [9 Posts]
View unread posts
View new posts in the last week
Mark the topic unread :: View previous topic :: View next topic
Author Message
Grumble



Joined: Nov 23, 2015
Posts: 1320
Location: Netherlands
Audio files: 30

PostPosted: Sun Jan 29, 2017 6:35 am    Post subject: Opl3 player module
Subject description: a synth for my synth
Reply with quote  Mark this post and the followings unread

I'm working on an OPL3 player module.
Started ordering a few YMF262 Yamaha FM chips, which have been used in a lot of synthesizers in the 80ties. Along with these YMF262 I ordered some DAC chips YAC512.
The module is far from ready, but the basics work, I can select from 128 instruments and have them played frm the internal midi and gate.
Todo is to have the ext. midi to work so I can play from a polyphone keyboard or ext. sequencer.
Also I want to be able to change the instrument parameters so I can fiddle around with the sound of the instruments.

Here a link to my OPL3 player:
https://youtu.be/-WvVVEAcwWw


20170129_151258.jpg
 Description:
 Filesize:  841.41 KB
 Viewed:  912 Time(s)
This image has been reduced to fit the page. Click on it to enlarge.

20170129_151258.jpg



20170129_151238.jpg
 Description:
 Filesize:  1.16 MB
 Viewed:  1035 Time(s)
This image has been reduced to fit the page. Click on it to enlarge.

20170129_151238.jpg


Back to top
View user's profile Send private message Visit poster's website
Grumble



Joined: Nov 23, 2015
Posts: 1320
Location: Netherlands
Audio files: 30

PostPosted: Mon Feb 06, 2017 3:27 pm    Post subject: Reply with quote  Mark this post and the followings unread

Have been playing around with this new module. As for the hardware it's nearly finished, but the software is another story Rolling Eyes
Originally I put a MCP6044 quad opamp in this module, but it sounded terribly.
I didn't realized that an opamp could make such a difference in a simple circuit like the output circuit of this module.
So I made an audio file with three opamps: first the TLC274, the MCP6044 and last one the MCP6284.
The MCP6044 (that's the most "expensive" of the three 1.75€) is the worst qua sound, while the MCP6284 (the cheapest, 1,39€) sounds the best to me...
Also I am asked for the diagram of this module, so I added it as well.


schematic opl3 6-2-17.JPG
 Description:
 Filesize:  86.27 KB
 Viewed:  1934 Time(s)
This image has been reduced to fit the page. Click on it to enlarge.

schematic opl3 6-2-17.JPG



three_opamps.wav
 Description:
first 20 sec is a TLC274, next 20 sec is a MCP6044 and last 20 sec is a MCP6284 output stage

Download (listen)
 Filename:  three_opamps.wav
 Filesize:  5.39 MB
 Downloaded:  1460 Time(s)


OP3 player.pdf
 Description:

Download (listen)
 Filename:  OP3 player.pdf
 Filesize:  169.44 KB
 Downloaded:  1574 Time(s)

Back to top
View user's profile Send private message Visit poster's website
lazarusr



Joined: May 08, 2017
Posts: 1
Location: London, UK

PostPosted: Mon May 08, 2017 10:02 am    Post subject: Reply with quote  Mark this post and the followings unread

Really nice project. A while back, I made a 'sound card' for the BBC Micro (British 8-bit 6502 computer from the '80s) based on the YM3812 (OPL2). Details here: https://github.com/lazarusr/BeebOPL and some sample tunes here: https://soundcloud.com/user-469563483/sets/beebopl-1

I am now working on a similar project using the YMF262. Although, not going as smoothly as I had hoped.

I'd love to see any updates on your OPL3 module. Also, would you be prepared to share your Arduino source code?
Back to top
View user's profile Send private message
Grumble



Joined: Nov 23, 2015
Posts: 1320
Location: Netherlands
Audio files: 30

PostPosted: Tue Sep 08, 2020 2:54 am    Post subject: Reply with quote  Mark this post and the followings unread

IT's POLYPHONIC (6 voices)


_________________
my synth
Back to top
View user's profile Send private message Visit poster's website
blue hell
Site Admin


Joined: Apr 03, 2004
Posts: 24652
Location: The Netherlands, Enschede
Audio files: 326
G2 patch files: 320

PostPosted: Tue Sep 08, 2020 7:09 am    Post subject: Reply with quote  Mark this post and the followings unread

cool!
_________________
Jan
also .. could someone please turn down the thermostat a bit.
Posted Image, might have been reduced in size. Click Image to view fullscreen.
Back to top
View user's profile Send private message Visit poster's website
Grumble



Joined: Nov 23, 2015
Posts: 1320
Location: Netherlands
Audio files: 30

PostPosted: Sat Dec 05, 2020 5:49 am    Post subject: Reply with quote  Mark this post and the followings unread

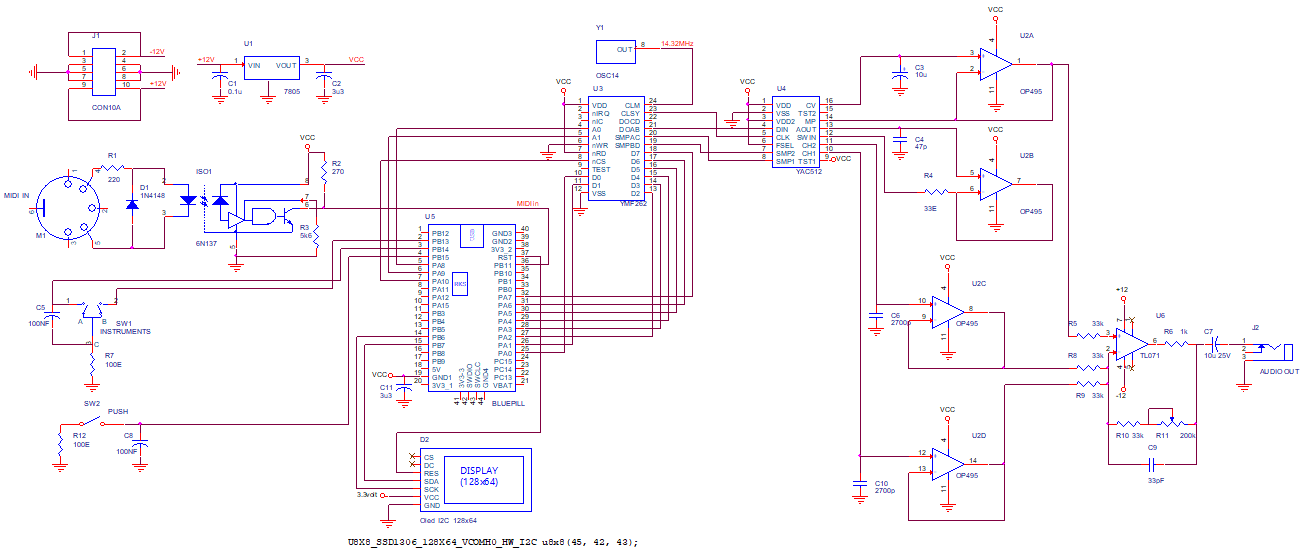
Second iteration, this time I used a Stm32 Blue Pill.

edit: corrected an omission in the Schematic


D6D00AE9-5C7F-4502-BF5B-79F134061A88.jpeg
 Description:
 Filesize:  975.01 KB
 Viewed:  530 Time(s)
This image has been reduced to fit the page. Click on it to enlarge.

D6D00AE9-5C7F-4502-BF5B-79F134061A88.jpeg



8B4EF300-DD3C-4BB7-8E25-069E6A99B88C.jpeg
 Description:
 Filesize:  3.17 MB
 Viewed:  579 Time(s)
This image has been reduced to fit the page. Click on it to enlarge.

8B4EF300-DD3C-4BB7-8E25-069E6A99B88C.jpeg



Opl3_schematic.png
 Description:
 Filesize:  59.69 KB
 Viewed:  699 Time(s)
This image has been reduced to fit the page. Click on it to enlarge.

Opl3_schematic.png



OPL3 player.pdf
 Description:

Download (listen)
 Filename:  OPL3 player.pdf
 Filesize:  397.79 KB
 Downloaded:  590 Time(s)


_________________
my synth

Last edited by Grumble on Sun Dec 06, 2020 2:53 am; edited 1 time in total
Back to top
View user's profile Send private message Visit poster's website
Grumble



Joined: Nov 23, 2015
Posts: 1320
Location: Netherlands
Audio files: 30

PostPosted: Sat Dec 05, 2020 1:46 pm    Post subject: Reply with quote  Mark this post and the followings unread


_________________
my synth
Back to top
View user's profile Send private message Visit poster's website
Grumble



Joined: Nov 23, 2015
Posts: 1320
Location: Netherlands
Audio files: 30

PostPosted: Wed Apr 14, 2021 12:37 am    Post subject: Reply with quote  Mark this post and the followings unread

Small changes made.
Now the clock frequency for the YMF262 is generated by the BluePill.


YMF262_Euro.zip
 Description:
Zip file with the Arduino code for the BluePill STM32F103C

Download (listen)
 Filename:  YMF262_Euro.zip
 Filesize:  9.48 KB
 Downloaded:  515 Time(s)


OPL3 player BP clock.pdf
 Description:
new schematic with clock for YMF262 provided by the BluePill STM32F103C

Download (listen)
 Filename:  OPL3 player BP clock.pdf
 Filesize:  397.73 KB
 Downloaded:  570 Time(s)


_________________
my synth
Back to top
View user's profile Send private message Visit poster's website
RykAntoniuk



Joined: Jul 14, 2022
Posts: 7
Location: Kitchener, Ontario, Canada

PostPosted: Fri Jul 15, 2022 1:22 pm    Post subject: Reply with quote  Mark this post and the followings unread

Whoa! Well done!
Back to top
View user's profile Send private message
Display posts from previous:   
Post new topic   Reply to topic Moderators: DrJustice
Page 1 of 1 [9 Posts]
View unread posts
View new posts in the last week
Mark the topic unread :: View previous topic :: View next topic
 Forum index » DIY Hardware and Software » Developers' Corner
Jump to:  

You cannot post new topics in this forum
You cannot reply to topics in this forum
You cannot edit your posts in this forum
You cannot delete your posts in this forum
You cannot vote in polls in this forum
You cannot attach files in this forum
You can download files in this forum


Forum with support of Syndicator RSS
Powered by phpBB © 2001, 2005 phpBB Group
Copyright © 2003 through 2009 by electro-music.com - Conditions Of Use