electro-music.com   Dedicated to experimental electro-acoustic
and electronic music
 
    Front Page  |  Radio
 |  Media  |  Forum  |  Wiki  |  Links
Forum with support of Syndicator RSS
 FAQFAQ   CalendarCalendar   SearchSearch   MemberlistMemberlist   UsergroupsUsergroups   LinksLinks
 RegisterRegister   ProfileProfile   Log in to check your private messagesLog in to check your private messages   Log inLog in  Chat RoomChat Room 
 Forum index » DIY Hardware and Software » Stickney Synthyards
signal level adjust circuit
Post new topic   Reply to topic
Page 1 of 1 [1 Post]
View unread posts
View new posts in the last week
Mark the topic unread :: View previous topic :: View next topic
Author Message
PHOBoS



Joined: Jan 14, 2010
Posts: 5873
Location: Moon Base
Audio files: 709

PostPosted: Sun May 28, 2023 4:46 pm    Post subject: signal level adjust circuit
Subject description: range select + attenuvert + offset
Reply with quote  Mark this post and the followings unread

hmm it's a bit dusty here,..
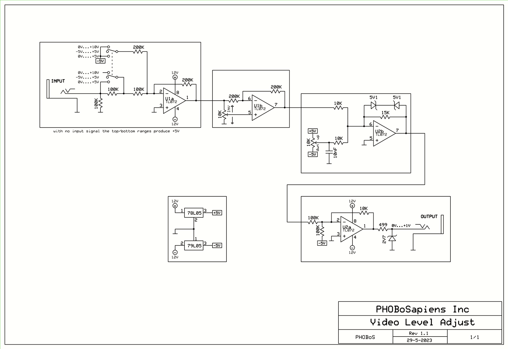
I haven't been building a lot lately and when I do it's mostly for video as is this circuit. It's easy to adapt for something else though.

What this circuit was designed for is to make it possible to use my modular synth to control my video synth (technically also a modular synth).
The latter uses levels of only 0 .. +1V (LZX standard) which is a lot lower than your average modular level so I needed a circuit to convert the signals.
I also wanted a bit more control over the signal so I added an input range switch, attenuverter and offset control.

stage 1: INPUT RANGE
this first stage provides the option to select between input levels of 0 ..+5V / -5V .. +5V / 0 .. +10V
If the correct input range is selected than the output range of this stage is -5V .. +5V (inverted) which makes it useful for the next stage

stage 2: ATTENUVERT
this stage let's you attenuate and/or invert the signal
the gain is -/+1x so the output range stays at -5V .. +5V

stage 3: OFFSET + LIMITER
this stage lets you add a DC offset to the signal (also useful to just create a DC voltage without an input signal)
the gain is -1.5x (inverted) to give the offset and the previous (attenuverter) stage a wider range
zener diodes are used to keep the signal between -5V/+5V (you could leave this out if that's not important)

stage 4: ATTENUATION + OFFSET FOR VIDEO
this is the stage that actually adjusts the -5V .. +5V range to 0 .. +1V that I need for video.
if you leave out the 100K biasing resistor to -5v and change the gain to -1x the output range will be -5V .. +5V
you could also do something similar as the first stage and use the circuit to convert between different ranges.

there is another zener diode on the output for extra protection in case anything were to go wrong with the circuit.
this will keep the voltage below +3.3V (and above -0.6V) but doesn't really affect the signal otherwise.
Of course you could leave this one out as well.


it's nothing spectacular or original for that matter but it might be useful for someone.


PHOBoS - VID_LVL_ADJ.gif
 Description:
 Filesize:  59.46 KB
 Viewed:  131 Time(s)
This image has been reduced to fit the page. Click on it to enlarge.

PHOBoS - VID_LVL_ADJ.gif



VID_LVL_ADJ - 01.jpg
 Description:
For my version I added 2 outputs. They are in parallel but each has its own output resistor and zener protection
 Filesize:  238.95 KB
 Viewed:  125 Time(s)
This image has been reduced to fit the page. Click on it to enlarge.

VID_LVL_ADJ - 01.jpg



VID_LVL_ADJ - 02.jpg
 Description:
 Filesize:  258.56 KB
 Viewed:  138 Time(s)
This image has been reduced to fit the page. Click on it to enlarge.

VID_LVL_ADJ - 02.jpg



VID_LVL_ADJ - 03.jpg
 Description:
 Filesize:  259.69 KB
 Viewed:  123 Time(s)
This image has been reduced to fit the page. Click on it to enlarge.

VID_LVL_ADJ - 03.jpg



_________________
"My perf, it's full of holes!"
http://phobos.000space.com/
SoundCloud BandCamp MixCloud Stickney Synthyards Captain Collider Twitch YouTube
Back to top
View user's profile Send private message Visit poster's website AIM Address Yahoo Messenger MSN Messenger
Display posts from previous:   
Post new topic   Reply to topic
Page 1 of 1 [1 Post]
View unread posts
View new posts in the last week
Mark the topic unread :: View previous topic :: View next topic
 Forum index » DIY Hardware and Software » Stickney Synthyards
Jump to:  

You cannot post new topics in this forum
You cannot reply to topics in this forum
You cannot edit your posts in this forum
You cannot delete your posts in this forum
You cannot vote in polls in this forum
You cannot attach files in this forum
You can download files in this forum


Forum with support of Syndicator RSS
Powered by phpBB © 2001, 2005 phpBB Group
Copyright © 2003 through 2009 by electro-music.com - Conditions Of Use