| Author |
Message |
synthmonger
Joined: Nov 16, 2006 Posts: 578 Location: flada
Audio files: 3
|
|
|
Back to top
|
|
 |
synthmonger
Joined: Nov 16, 2006 Posts: 578 Location: flada
Audio files: 3
|
Posted: Mon Sep 08, 2008 11:55 pm Post subject:
|
 |
|
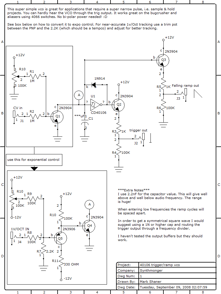
| Err there's an error in the schematic. The linear cv should be +9 volt not +12. It'll work on 12 but you'll have to change some values I'm sure. |
|
|
Back to top
|
|
 |
slabman
Joined: Sep 01, 2005 Posts: 102 Location: UK
|
Posted: Tue Sep 09, 2008 2:02 pm Post subject:
Nice! |
 |
|
| Thanks for sharing this. Looks like a great way to munge together a Weird Sound Generator with a Soundlab. |
|
|
Back to top
|
|
 |
synthmonger
Joined: Nov 16, 2006 Posts: 578 Location: flada
Audio files: 3
|
Posted: Tue Sep 09, 2008 2:53 pm Post subject:
|
 |
|
| bunch more uses of the 40106 on the way. |
|
|
Back to top
|
|
 |
Rykhaard
Joined: Sep 02, 2007 Posts: 1290 Location: Canada
|
Posted: Tue Sep 09, 2008 9:33 pm Post subject:
|
 |
|
| synthmonger wrote: | | bunch more uses of the 40106 on the way. |
Even more uses for the 25 that I recently bought? Thanks Ray Wilson for influencing me on this chip!
Can't wait to get finished moving my studio around, so that I can get back to experiments for the Liquid Hihat and new experiments with the CD40106!  |
|
|
Back to top
|
|
 |
scriptstyle

Joined: Jan 22, 2008 Posts: 250 Location: nj
|
Posted: Sun Sep 14, 2008 5:44 pm Post subject:
|
 |
|
| i bread boarded this up the other day on 5v. and got nothing i think im going to try and knock down the 1m's to 100k and see what happens? excited to get a tri out of a 40106 though!! |
|
|
Back to top
|
|
 |
synthmonger
Joined: Nov 16, 2006 Posts: 578 Location: flada
Audio files: 3
|
Posted: Sun Sep 14, 2008 11:50 pm Post subject:
|
 |
|
I was using 9V and 12V. Not sure if 5V will work.
The linear portion really isn't linear and only have a range of a couple volts. Make sure you're connections and transistors are facing the right way, I'm 100% certain this works. |
|
|
Back to top
|
|
 |
scriptstyle

Joined: Jan 22, 2008 Posts: 250 Location: nj
|
Posted: Mon Sep 15, 2008 11:09 pm Post subject:
|
 |
|
| got it going i had a 2n reversed. very cool thanks!! |
|
|
Back to top
|
|
 |
synthmonger
Joined: Nov 16, 2006 Posts: 578 Location: flada
Audio files: 3
|
Posted: Sat Oct 11, 2008 11:16 am Post subject:
|
 |
|
| Remove C1 and add trim pot on the negative end of the manual voltage control to get a high frequency vco. |
|
|
Back to top
|
|
 |
Pehr

Joined: Aug 14, 2005 Posts: 1307 Location: Björkvik, Sweden
Audio files: 2
|
|
|
Back to top
|
|
 |
synthmonger
Joined: Nov 16, 2006 Posts: 578 Location: flada
Audio files: 3
|
Posted: Tue Oct 21, 2008 2:41 am Post subject:
|
 |
|
| Pehr wrote: | | is there any chance of getting exponential control with single supply psu? |
Still working on that. I tried using an expo the way fonik did in his wasp edp but no luck. |
|
|
Back to top
|
|
 |
scriptstyle

Joined: Jan 22, 2008 Posts: 250 Location: nj
|
Posted: Sun Mar 15, 2009 4:13 pm Post subject:
|
 |
|
| Ok so I looking at this cuircuit again the other day. On a 5v supply I changed r1 to 10m, and c1 needs to be atleast .22uf. Now I was using a .22uf Mylar cause it was the biggest I had on hand. This gave me a frequency of about 1.6k hz. I wanted more freq I tried a 1uf electro and the top end of the ramp rounds out? Is this because the electro cap? I'm going to be making a local run to a shop that has polystyrene caps in higher numbers. Maybe this is what I need... |
|
|
Back to top
|
|
 |
synthmonger
Joined: Nov 16, 2006 Posts: 578 Location: flada
Audio files: 3
|
Posted: Mon Mar 16, 2009 2:02 pm Post subject:
|
 |
|
| scriptstyle wrote: | | Ok so I looking at this cuircuit again the other day. On a 5v supply I changed r1 to 10m, and c1 needs to be atleast .22uf. Now I was using a .22uf Mylar cause it was the biggest I had on hand. This gave me a frequency of about 1.6k hz. I wanted more freq I tried a 1uf electro and the top end of the ramp rounds out? Is this because the electro cap? I'm going to be making a local run to a shop that has polystyrene caps in higher numbers. Maybe this is what I need... |
I haven't tested this on a 5V supply to be honest with ya. If I can find some time later I will test it out. A bit busy building a 100% lunetta vco right now.
What application are you using it for? |
|
|
Back to top
|
|
 |
scriptstyle

Joined: Jan 22, 2008 Posts: 250 Location: nj
|
Posted: Mon Mar 16, 2009 2:14 pm Post subject:
|
 |
|
| I'm building my lunetta almost as like a 5v CMOS learning lab. I should prototyping cause nothing has made it off the breadboard or off cardboard yet. I may re concider 12v? Idk.... |
|
|
Back to top
|
|
 |
Rykhaard
Joined: Sep 02, 2007 Posts: 1290 Location: Canada
|
Posted: Mon Mar 16, 2009 6:10 pm Post subject:
|
 |
|
| scriptstyle wrote: | | I'm building my lunetta almost as like a 5v CMOS learning lab. I should prototyping cause nothing has made it off the breadboard or off cardboard yet. I may re concider 12v? Idk.... |
My Lunetta ..... monster, is so far running beautifully from +/-9VDC.  |
|
|
Back to top
|
|
 |
scriptstyle

Joined: Jan 22, 2008 Posts: 250 Location: nj
|
Posted: Mon Mar 16, 2009 7:05 pm Post subject:
|
 |
|
| So ryk you are using 9v? Synthmonger is using 12v. I honestly thought you where using 12v also. I keep hearing using 12v will make of easier to intergreat to my modular. But what iwas thinking was that. I will have any easier time seeing what the CMOS is doing on 5v? |
|
|
Back to top
|
|
 |
scriptstyle

Joined: Jan 22, 2008 Posts: 250 Location: nj
|
Posted: Mon Mar 16, 2009 7:28 pm Post subject:
|
 |
|
| Something occured to me just now while reading the thread you just started about using a 4007's gates. This is my secound time working with this schematic and the last time I remember geting a good range of osc with a cap around 1n, but like I mentioned earlier ihad no such luck this time. Just high freq osc. Then I remembered I did have a pullup resistor before c1 the first time around. Should that make the difference? |
|
|
Back to top
|
|
 |
Rykhaard
Joined: Sep 02, 2007 Posts: 1290 Location: Canada
|
Posted: Mon Mar 16, 2009 7:36 pm Post subject:
|
 |
|
| scriptstyle wrote: | | So ryk you are using 9v? Synthmonger is using 12v. I honestly thought you where using 12v also. I keep hearing using 12v will make of easier to intergreat to my modular. But what iwas thinking was that. I will have any easier time seeing what the CMOS is doing on 5v? |
The most important thing to me for running my machine, were the ability to run it from batteries as well. That, ruled out running my machine from +/-15V.
Also, the voltage limit for CMOS chips, depending on the chip type is +18 or +20V.
So - to make sure that I could run all of the CMOS chips that I would be using, I thought it better to operate the system on the +18 / 2 voltage, or +/- 9VDC. I just happened to have 7809 and 7909 1 amp voltage regulators that I had purchased in the early 90's as well.
That, will allow me to run my system from 2 x 12V batteries hooked up in the +/- format, as well as interface to my modular's +/- 15V, as long as I don't let anything higher or lower than 9V into my Lunetta machine.
I've been doing ok so far.  |
|
|
Back to top
|
|
 |
ashaxx
Joined: Jun 15, 2009 Posts: 7 Location: uk
|
Posted: Fri Sep 04, 2009 5:38 am Post subject:
vco |
 |
|
| sorry for such an amatuer question here but is the Circled A the audio out? |
|
|
Back to top
|
|
 |
jean-louise

Joined: Apr 27, 2009 Posts: 73 Location: berlin
Audio files: 2
|
Posted: Fri Sep 04, 2009 8:41 am Post subject:
Re: vco |
 |
|
| ashaxx wrote: | | sorry for such an amatuer question here but is the Circled A the audio out? |
no, i think it's just the point where either the linear or expo CV input are connected to the circuit
jan |
|
|
Back to top
|
|
 |
slacker
Joined: Nov 18, 2007 Posts: 301 Location: England
Audio files: 11
G2 patch files: 1
|
Posted: Fri Sep 04, 2009 10:07 am Post subject:
|
 |
|
Yeah that's right it's just the point where you connect either of the converters. The audio out is the "Falling ramp out".
You could technically use point A as an audio out providing that what ever you connected it to had a high input impedance, otherwise it would load the input of the inverter and stop it oscillating. That's basically what Q3 is already doing in the circuit. |
|
|
Back to top
|
|
 |
Psyingo

Joined: Jun 11, 2009 Posts: 248 Location: Canada
|
Posted: Sun Sep 13, 2009 9:59 pm Post subject:
|
 |
|
| I boarded one of these and it's really great. thanks for posting a schematic. I enjoy your circuits, synthmonger. |
|
|
Back to top
|
|
 |
synthmonger
Joined: Nov 16, 2006 Posts: 578 Location: flada
Audio files: 3
|
Posted: Mon Sep 14, 2009 4:10 pm Post subject:
|
 |
|
By the way, use an op-amp buffer on the 'sawtooth' output. 4069 inverter gates would probably do the trick too. This gives it better if not perfect symmetry. _________________ Youtube!
modular demos!
Whacky tunes! |
|
|
Back to top
|
|
 |
synthmonger
Joined: Nov 16, 2006 Posts: 578 Location: flada
Audio files: 3
|
Posted: Mon Sep 14, 2009 7:14 pm Post subject:
|
 |
|
Oh and if ya plan to build multiple VCOs out of one chip I'd limit it to a max of 4 so they won't bleedthrough/modulate each other. Keep the middle inverters grounded.
I like to stick with two VCOs in a single chip. I use three inverters wired in series with the first two for the sync input and the last one as the vco core.
Oh and I found a neat way of getting 1-100% PWM using 3 gates. It sounds pretty different than you're typical op-amp pwm configuration.
...I should spend some time posting schematics for these... _________________ Youtube!
modular demos!
Whacky tunes! |
|
|
Back to top
|
|
 |
Psyingo

Joined: Jun 11, 2009 Posts: 248 Location: Canada
|
Posted: Mon Sep 14, 2009 8:12 pm Post subject:
|
 |
|
| yes please, moar schematics! |
|
|
Back to top
|
|
 |
|