| Author |
Message |
Uncle Krunkus
Moderator

Joined: Jul 11, 2005 Posts: 4761 Location: Sydney, Australia
Audio files: 52
G2 patch files: 1
|
Posted: Sat Feb 27, 2010 4:24 am Post subject:
Complex Noise Generator Experiments Subject description: New samples to check out |
 |
|
I've been playing around with an idea for a complex noise generator.
Maybe I should define what I mean by "complex noise generator" first.
What I want is something which is untuned, contains many frequencies, repeats at regular intervals (which can be controlled)(maybe even triggered) and could be patched in as an alternative noise source.
It could be used as the noise in a snare drum, in a way which makes the snare sound different every time it's hit for example.
Gated into short bursts, it would be a great glitch generator.
Anyway,
I've gotten it to this point, which I present here as a sample .mp3
Is it too obvious what is creating this sound?
I'll let you know soon, I just want to hear what people think it is first!
| Description: |
|
 Download (listen) |
| Filename: |
ComplexNoise1.mp3 |
| Filesize: |
376.06 KB |
| Downloaded: |
1685 Time(s) |
_________________ What makes a space ours, is what we put there, and what we do there. Last edited by Uncle Krunkus on Tue Apr 27, 2010 4:39 am; edited 1 time in total |
|
|
Back to top
|
|
 |
Dan Lavin

Joined: Nov 09, 2006 Posts: 649 Location: Spring Lake, Mi, USA
Audio files: 21
|
Posted: Sat Feb 27, 2010 6:52 am Post subject:
|
 |
|
Unc,
I'm thinking TH's voltage controlled noise source driven by Ian's chaos CV or maybe just even a red noise source. Kind of a dual noise circuit, I suppose. _________________ Synth DIY since 1977! |
|
|
Back to top
|
|
 |
Inventor
Stream Operator

Joined: Oct 13, 2007 Posts: 6221 Location: near Austin, Tx, USA
Audio files: 267
|
Posted: Sat Feb 27, 2010 11:11 am Post subject:
|
 |
|
It sounds like a demonic spirit trapped in a washing machine. Is that it?
Les _________________ "Let's make noise for peace." - Kijjaz |
|
|
Back to top
|
|
 |
dragonfrog
Joined: May 03, 2009 Posts: 16 Location: Soviet Canuckistan
|
Posted: Sat Feb 27, 2010 3:17 pm Post subject:
|
 |
|
| There are a number of bits in there that sound like vowel sounds - is it some kind of sampled speech box toy, like a speak&spell? |
|
|
Back to top
|
|
 |
DGTom

Joined: Dec 08, 2008 Posts: 211 Location: Adelaide
Audio files: 3
G2 patch files: 1
|
Posted: Sat Feb 27, 2010 6:46 pm Post subject:
|
 |
|
No idea what it is, but I like it!
There is a real vocal quality tho, without the preface I would've assumed it involved a cheap mic, lo-fi sampling & lots of gain  |
|
|
Back to top
|
|
 |
Uncle Krunkus
Moderator

Joined: Jul 11, 2005 Posts: 4761 Location: Sydney, Australia
Audio files: 52
G2 patch files: 1
|
Posted: Sun Feb 28, 2010 12:01 am Post subject:
|
 |
|
Well you all came very close.
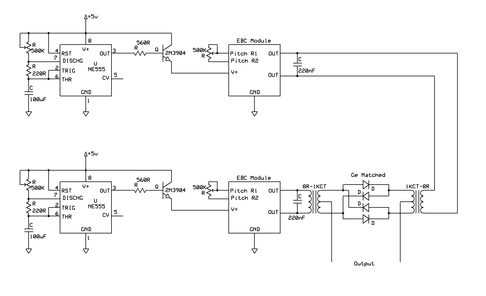
It is, in fact, two talking birthday cards, sent through an arse about Ring Modulator built with two audio transformers and some germanium diodes.
In the left corner we have someone pretending to be David Beckham, and in the right corner we have a Marlin Brando sound alike. (just wait till I unleash Bogey on you! )
The circuits I found in these cards ($4 each on sale) have SMD pitch set resistors which I have replaced with a 500K pot. They are triggered by a little 555 astable so I can control how often they reset to the start. (I'm hoping to include a 10V trigger to force the 555s to discharge, anyone know how to do that?)
They also used tiny 8R speakers. That made me think about using 8R -> 1K CT matching transformers for the ring mod, in a back to back arrangment. The diodes ring around the primary windings, and the output is taken straight off the centre taps. Ken's RM schem shows the carrier going in where I took the output off. I'm not sure what difference this has made, but matching the 8R secondaries to the 8R outputs of the cards was just too neat to pass up.
So at this stage the whole thing has cost about $20.
It's about to get a whole lot more unholy though.
I'm going to clone what I already have using Bogart and Bruno, then I'm going to send the outputs of each of these montrosities into a third RM using the classic 3K->3K CT arrangement of Ken's schematic.  _________________ What makes a space ours, is what we put there, and what we do there. |
|
|
Back to top
|
|
 |
Inventor
Stream Operator

Joined: Oct 13, 2007 Posts: 6221 Location: near Austin, Tx, USA
Audio files: 267
|
Posted: Sun Feb 28, 2010 3:28 am Post subject:
|
 |
|
Andy, will the 555's reset pin do the job for you? You can drive it with an inverter if need be.
Les _________________ "Let's make noise for peace." - Kijjaz |
|
|
Back to top
|
|
 |
Uncle Krunkus
Moderator

Joined: Jul 11, 2005 Posts: 4761 Location: Sydney, Australia
Audio files: 52
G2 patch files: 1
|
Posted: Sun Feb 28, 2010 5:10 am Post subject:
|
 |
|
| Inventor wrote: | Andy, will the 555's reset pin do the job for you? You can drive it with an inverter if need be.
Les |
Yeah, it probably would Les, but the astable setup I've done already uses the reset, and I'm not sure how to add on to it without upsetting what's there already. _________________ What makes a space ours, is what we put there, and what we do there. |
|
|
Back to top
|
|
 |
Inventor
Stream Operator

Joined: Oct 13, 2007 Posts: 6221 Location: near Austin, Tx, USA
Audio files: 267
|
Posted: Sun Feb 28, 2010 5:33 am Post subject:
|
 |
|
Can you post a schematic Andy? Ideas include using a transistor to discharge the timing capacitor and using resistors to feed in multiple signals to the reset.
Les _________________ "Let's make noise for peace." - Kijjaz |
|
|
Back to top
|
|
 |
blue hell
Site Admin

Joined: Apr 03, 2004 Posts: 24522 Location: The Netherlands, Enschede
Audio files: 298
G2 patch files: 320
|
Posted: Sun Feb 28, 2010 10:04 am Post subject:
|
 |
|
Noise sweet noise! _________________ Jan
also .. could someone please turn down the thermostat a bit.
 |
|
|
Back to top
|
|
 |
parasat

Joined: Aug 13, 2009 Posts: 33 Location: chicago
|
|
|
Back to top
|
|
 |
droffset

Joined: Feb 02, 2009 Posts: 515 Location: London area
Audio files: 2
|
|
|
Back to top
|
|
 |
j.dilisio

Joined: May 19, 2009 Posts: 200 Location: baltimore
|
Posted: Sun Feb 28, 2010 4:17 pm Post subject:
|
 |
|
very cool,. i want to hear these snares  _________________ DRONEGOAT |
|
|
Back to top
|
|
 |
Uncle Krunkus
Moderator

Joined: Jul 11, 2005 Posts: 4761 Location: Sydney, Australia
Audio files: 52
G2 patch files: 1
|
|
|
Back to top
|
|
 |
Lorenzo

Joined: Nov 09, 2008 Posts: 375 Location: Trieste - Italy
|
Posted: Sun Mar 07, 2010 2:02 pm Post subject:
|
 |
|
oooh very interesting!!
I like very much your 555 trigger... I think I will try to use it for my 4 chicken that say "merry xmas" .. but this is a Circuit Bending OT _________________ Yes!
Oh Yeah!
Wow! |
|
|
Back to top
|
|
 |
Inventor
Stream Operator

Joined: Oct 13, 2007 Posts: 6221 Location: near Austin, Tx, USA
Audio files: 267
|
|
|
Back to top
|
|
 |
Uncle Krunkus
Moderator

Joined: Jul 11, 2005 Posts: 4761 Location: Sydney, Australia
Audio files: 52
G2 patch files: 1
|
Posted: Mon Mar 08, 2010 1:39 am Post subject:
|
 |
|
Les, the problem is that I want it to run as an astable unless it recieves a trigger which I'd like to force a reset of the timing by discharging the cap. _________________ What makes a space ours, is what we put there, and what we do there. |
|
|
Back to top
|
|
 |
Inventor
Stream Operator

Joined: Oct 13, 2007 Posts: 6221 Location: near Austin, Tx, USA
Audio files: 267
|
Posted: Mon Mar 08, 2010 1:54 am Post subject:
|
 |
|
| Uncle Krunkus wrote: | | Les, the problem is that I want it to run as an astable unless it recieves a trigger which I'd like to force a reset of the timing by discharging the cap. |
Andy, when -reset gets a negative pulse, it drives a high value into the gate of the discharge transistor which will accomplish your goal. So you want a signal that is normally high and goes low briefly to discharge the cap, and apply that to reset. If your pulse is normally low with a positive level for the discharge trigger, then just use a common emitter NPN stage to invert the pulse.
555's are fun, I like them!
Les _________________ "Let's make noise for peace." - Kijjaz |
|
|
Back to top
|
|
 |
Uncle Krunkus
Moderator

Joined: Jul 11, 2005 Posts: 4761 Location: Sydney, Australia
Audio files: 52
G2 patch files: 1
|
Posted: Mon Mar 08, 2010 3:54 am Post subject:
|
 |
|
Sorry Les, I think I'd need to see a schem to get what you mean. Do I have the reset only connected to the trigger input?
BTW, I agree that I probably don't need the NPN buffer. I just had it there while I was testing the running of two boards off the same 555. They draw about 100mA each. (Although I don't know how they got 100mA out of 3 button cells!?! ) _________________ What makes a space ours, is what we put there, and what we do there. |
|
|
Back to top
|
|
 |
Inventor
Stream Operator

Joined: Oct 13, 2007 Posts: 6221 Location: near Austin, Tx, USA
Audio files: 267
|
Posted: Mon Mar 08, 2010 5:48 am Post subject:
|
 |
|
Yes Andy, just connect the reset inputs to the trigger signal. This should accomplish your goal if the trigger signal is normally high and goes low for the trigger. If it's the other way around, just invert the trigger with a hex inverter or a transistor switch. Hope that helps.
Les _________________ "Let's make noise for peace." - Kijjaz |
|
|
Back to top
|
|
 |
Uncle Krunkus
Moderator

Joined: Jul 11, 2005 Posts: 4761 Location: Sydney, Australia
Audio files: 52
G2 patch files: 1
|
Posted: Tue Mar 09, 2010 3:56 am Post subject:
|
 |
|
I've decided I'll use a switched trigger socket for each which will leave them in astable unless the trigger is plugged in. More intuitive and saves on panel components. _________________ What makes a space ours, is what we put there, and what we do there. |
|
|
Back to top
|
|
 |
Uncle Krunkus
Moderator

Joined: Jul 11, 2005 Posts: 4761 Location: Sydney, Australia
Audio files: 52
G2 patch files: 1
|
|
|
Back to top
|
|
 |
Uncle Krunkus
Moderator

Joined: Jul 11, 2005 Posts: 4761 Location: Sydney, Australia
Audio files: 52
G2 patch files: 1
|
|
|
Back to top
|
|
 |
Uncle Krunkus
Moderator

Joined: Jul 11, 2005 Posts: 4761 Location: Sydney, Australia
Audio files: 52
G2 patch files: 1
|
|
|
Back to top
|
|
 |
Lorenzo

Joined: Nov 09, 2008 Posts: 375 Location: Trieste - Italy
|
Posted: Fri May 21, 2010 9:08 am Post subject:
|
 |
|
| Uncle Krunkus wrote: | This one is a lot longer.
It's me "playing" the unit.
The great thing is that even with the ring-mod added, I will still have access to these individual voices if I plug into all four of them.  |
WOW!!! _________________ Yes!
Oh Yeah!
Wow! |
|
|
Back to top
|
|
 |
|