electro-music.com   Dedicated to experimental electro-acoustic
and electronic music
 
    Front Page  |  Radio
 |  Media  |  Forum  |  Wiki  |  Links
Forum with support of Syndicator RSS
 FAQFAQ   CalendarCalendar   SearchSearch   MemberlistMemberlist   UsergroupsUsergroups   LinksLinks
 RegisterRegister   ProfileProfile   Log in to check your private messagesLog in to check your private messages   Log inLog in  Chat RoomChat Room 
go to the radio page Live at electro-music.com radio 1 Please visit the chat
poster
 Forum index » DIY Hardware and Software » The layout factory
PCB for the EFM VC-RADSR
Post new topic   Reply to topic
Page 1 of 1 [11 Posts]
View unread posts
View new posts in the last week
Mark the topic unread :: View previous topic :: View next topic
Author Message
jbeuckm



Joined: Nov 30, 2008
Posts: 165
Location: Stockholm
Audio files: 9

PostPosted: Thu Mar 19, 2015 6:09 pm    Post subject: PCB for the EFM VC-RADSR Reply with quote  Mark this post and the followings unread

I'm going after the EFM VC-RADSR mentioned here:

http://electro-music.com/forum/post-224210.html#224210
schematic: http://www.modular.fonik.de/files/EFMforum/orgEFMfiles/vcradsr.pdf

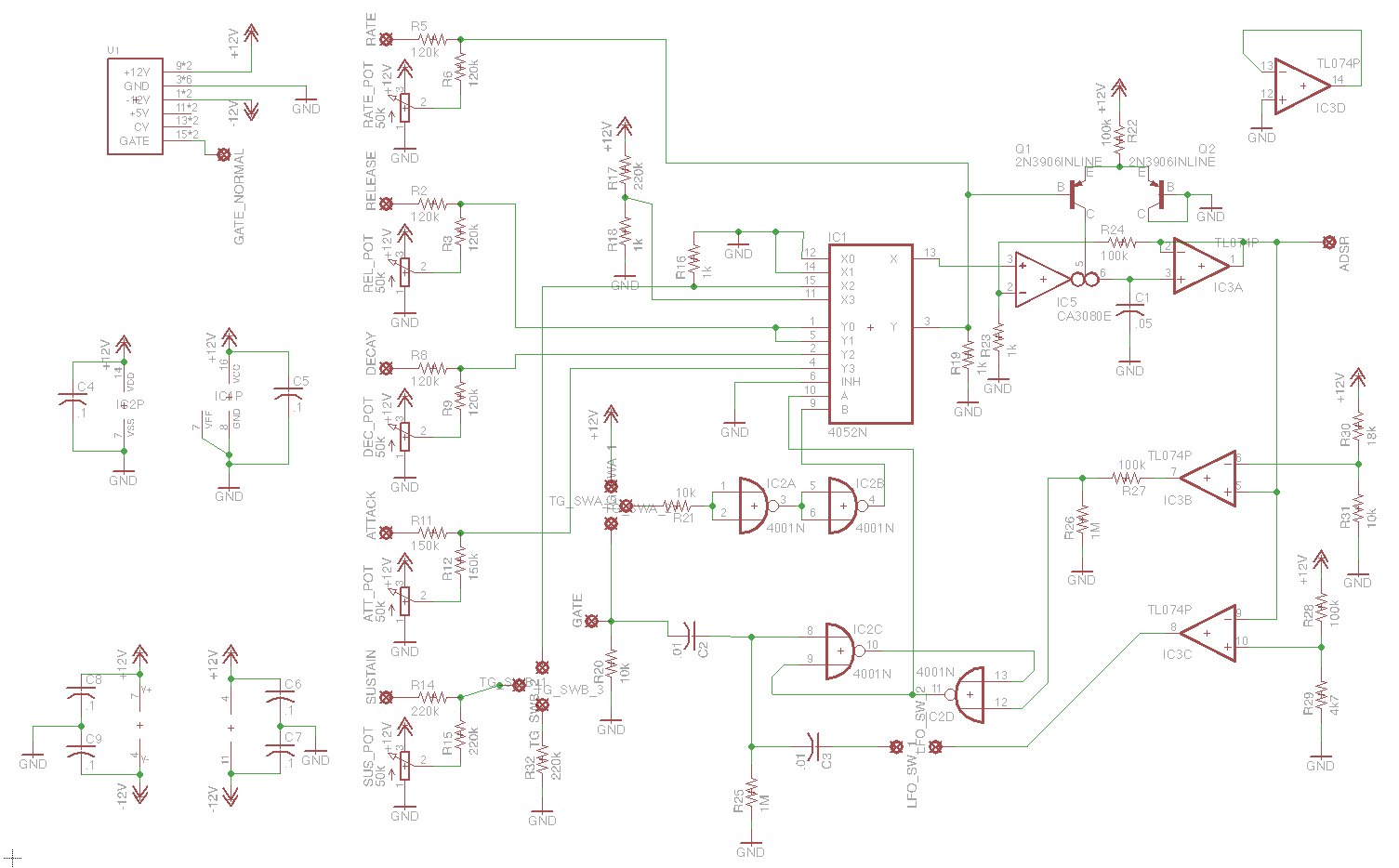
I've got a euro-friendly layout pretty close, and I will make a prototype soon. Anyone see any problems with this capture of the schematic? I added the supply decoupling capacitors -- the CMOS are at middle left and opamps are on the bottom left. I did not put in the offset amplifier from the original.


Screen Shot 2015-03-19 at 8.01.44 PM.png
 Description:
EFM VC-RADSR
 Filesize:  92.59 KB
 Viewed:  970 Time(s)
This image has been reduced to fit the page. Click on it to enlarge.

Screen Shot 2015-03-19 at 8.01.44 PM.png



Last edited by jbeuckm on Sat Mar 21, 2015 10:50 am; edited 1 time in total
Back to top
View user's profile Send private message
jbeuckm



Joined: Nov 30, 2008
Posts: 165
Location: Stockholm
Audio files: 9

PostPosted: Fri Mar 20, 2015 6:58 pm    Post subject: Reply with quote  Mark this post and the followings unread

That first schematic missed a 10k resistor between Q1 and the OTA. Here is my prototype - will try one soon.

Eagle stuff here: https://github.com/jbeuckm/EFM_VC_RADSR/tree/master/eagle


Screen Shot 2015-03-20 at 8.54.02 PM.png
 Description:
 Filesize:  116.79 KB
 Viewed:  592 Time(s)
This image has been reduced to fit the page. Click on it to enlarge.

Screen Shot 2015-03-20 at 8.54.02 PM.png


Back to top
View user's profile Send private message
roglok



Joined: Aug 28, 2010
Posts: 202
Location: uptown

PostPosted: Sat Mar 21, 2015 4:38 am    Post subject: Reply with quote  Mark this post and the followings unread

looks great. haven't come across this one yet. the rate parameter seems super useful. please keep us posted!

if you decide to do a PCB run it would be cool if you included mounting holes.
Back to top
View user's profile Send private message
glot



Joined: Jan 25, 2015
Posts: 15
Location: boston

PostPosted: Sat Mar 21, 2015 6:53 am    Post subject: Reply with quote  Mark this post and the followings unread

that really does look great Cool

would you add a footprint for the lm13700 the ca3080 is only getting more rare and expensive
Back to top
View user's profile Send private message
roglok



Joined: Aug 28, 2010
Posts: 202
Location: uptown

PostPosted: Sat Mar 21, 2015 7:24 am    Post subject: Reply with quote  Mark this post and the followings unread

one thing: why did you leave out the attenuverter? all you need to do is add 2 extra resistors and a pot somewhere... you could make it optional, just the pads for flying wire installation... there's a spare opamp anyway...


btw. are you joe beuckman of beige records fame?
Back to top
View user's profile Send private message
jbeuckm



Joined: Nov 30, 2008
Posts: 165
Location: Stockholm
Audio files: 9

PostPosted: Sat Mar 21, 2015 10:49 am    Post subject: Reply with quote  Mark this post and the followings unread

@roglok I'll probably add the offset amp back if this works. I usually try to mount on the 16mm right angle pots. Is there a particular way you would do the mounting holes? No production run but my work in Eagle will be open if someone wanted to.

@glot I'll look into that lm13x00 substitution.

Anyone in MSP have an extra 4052? Wink

joe@beigerecords.com


IMG_0842.JPG
 Description:
VC-RADSR prototype in progress
 Filesize:  96.64 KB
 Viewed:  556 Time(s)
This image has been reduced to fit the page. Click on it to enlarge.

IMG_0842.JPG


Back to top
View user's profile Send private message
jbeuckm



Joined: Nov 30, 2008
Posts: 165
Location: Stockholm
Audio files: 9

PostPosted: Mon Mar 23, 2015 8:02 pm    Post subject: Reply with quote  Mark this post and the followings unread

Everything seems to work. Here is a sample playing with rate, attack and decay in LFO mode. I wish the release could be adjusted longer relative to the attack. To get the release very long at all, the rate has to be drawn out so that the attack is soft. Since it's voltage controlled, I guess I could use a separate EG to change the rate parameter during the release... VC opens up a lot of coolness.

The output is a little less than +5V at +/-12V supply. Offset amp will be nice. If the 3080 gets replaced with a 13700, there will be an extra OTA sitting there. I was thinking of trying to fit a simple VCA onto this board.


vceg_lfo_mode.mp3
 Description:

Download (listen)
 Filename:  vceg_lfo_mode.mp3
 Filesize:  626.05 KB
 Downloaded:  956 Time(s)

Back to top
View user's profile Send private message
roglok



Joined: Aug 28, 2010
Posts: 202
Location: uptown

PostPosted: Tue Mar 24, 2015 1:23 am    Post subject: Reply with quote  Mark this post and the followings unread

cool. good to hear you got it working.

regarding the gain stage and envelope times, maybe this is of interest to you (in case you haven't seen it):
http://synthdiy.fonitronik.de/files/7413/8288/0912/VC-RADSR_forum.pdf
http://www.modular.fonik.de/files/EFMforum/vc-radsr%20ScottBmod.pdf

you could make C1 switchable to get different overall envelope times.
Back to top
View user's profile Send private message
jbeuckm



Joined: Nov 30, 2008
Posts: 165
Location: Stockholm
Audio files: 9

PostPosted: Tue Mar 24, 2015 1:55 pm    Post subject: Reply with quote  Mark this post and the followings unread

@roglok Thanks - that's really good info! I will try some of the many mods and possibly JH's discrete VCEG.
Back to top
View user's profile Send private message
jbeuckm



Joined: Nov 30, 2008
Posts: 165
Location: Stockholm
Audio files: 9

PostPosted: Fri Mar 27, 2015 9:34 pm    Post subject: Reply with quote  Mark this post and the followings unread

Here is an update with LM13700 instead of CA3080, offset amp from the original and an indicator LED with transistor driver. Let me know if you see any problems before I make one tomorrow.


Screen Shot 2015-03-27 at 11.30.34 PM.png
 Description:
 Filesize:  83.94 KB
 Viewed:  643 Time(s)
This image has been reduced to fit the page. Click on it to enlarge.

Screen Shot 2015-03-27 at 11.30.34 PM.png


Back to top
View user's profile Send private message
jbeuckm



Joined: Nov 30, 2008
Posts: 165
Location: Stockholm
Audio files: 9

PostPosted: Sun Mar 29, 2015 6:44 pm    Post subject: Reply with quote  Mark this post and the followings unread

It works. Here is the layout. Eagle stuff available here:

https://github.com/jbeuckm/EFM_VC_RADSR


Screen Shot 2015-03-29 at 8.42.06 PM.png
 Description:
 Filesize:  126.38 KB
 Viewed:  502 Time(s)
This image has been reduced to fit the page. Click on it to enlarge.

Screen Shot 2015-03-29 at 8.42.06 PM.png


Back to top
View user's profile Send private message
Display posts from previous:   
Post new topic   Reply to topic
Page 1 of 1 [11 Posts]
View unread posts
View new posts in the last week
Mark the topic unread :: View previous topic :: View next topic
 Forum index » DIY Hardware and Software » The layout factory
Jump to:  

You cannot post new topics in this forum
You cannot reply to topics in this forum
You cannot edit your posts in this forum
You cannot delete your posts in this forum
You cannot vote in polls in this forum
You cannot attach files in this forum
You can download files in this forum


Forum with support of Syndicator RSS
Powered by phpBB © 2001, 2005 phpBB Group
Copyright © 2003 through 2009 by electro-music.com - Conditions Of Use