PHOBoS

Joined: Jan 14, 2010 Posts: 5881 Location: Moon Base
Audio files: 709
|
Posted: Fri Oct 26, 2018 4:56 pm Post subject:
the Toggler (PCBs available) Subject description: toggles/inverts a signal, can be used as a wavefolder |
 |
|
I made another eurorack module: The Toggler
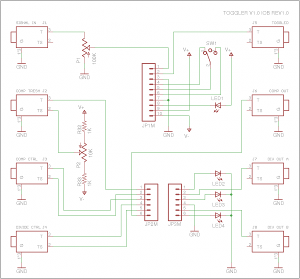
ABOUT THE MAIN MODULE:
The Toggler is a simple utility module and its main purpose is to remotely toggle/invert a (CV)signal. It can be used as a wavefolder,
sub-oscillator, frequency doubler (for triangle waves), buffered attenuator + inverter, CLK divider, signal to square converter (with
pulse width modulation) and it can do interesting things with envelopes and other CVs.
ABOUT THE CIRCUIT:
The circuit has 3 parts that are interconnected but can be used seperate. The first part is the inverting section made with IC2A and IC2D.
The signal enters on the left side and travels through an attenuator (P1) followed by a buffer (IC2C). Ignoring Q1 for now the signal then
passes through IC2a which is configured as an inverting amplifier with a gain set to -1x (R17 + R18 & R14). It than enters an inverting summing
amplifier (IC2D) together with the original (non inverted) signal. For the inverted signal the gain is -2x, for the original signal the gain is
-1x and as a result the output signal is the same as the input signal (or depending on the setting of P1; attenuated).
* For example if the input is +5V the output of IC2A is -5V. (-5V x -2) + (+5V x -1) = 10V + -5V = +5V
Q1 acts as a switch and is responsible for toggling between inverting or non-inverting. When open the circuit works as described above, when
closed it connects the input of I2CA to GND so its output is now 0V. Summing (and inverting) the original signal with this results in the
inverted signal.
* For example if the input is +5V the output of IC2A is 0V. (0V x -2) + (+5V x -1) = 0V + -5V = -5V
Q1 is connected to a (3-position) toggle switch to select the control signal for it. Which bring us to the other two sections.
IC2B is a comparator and the treshold level of it can be set with P2 or an external signal. Diode D3 blocks the negative voltage and IC1B is
configured as a simple buffer. Output Q can be used to control Q1 but it is also available as a 0/+5V (gate) signal. Note that when nothing is
connected to the CTRL input the main input signal is used.
IC3B is a similar comparator but with a fixed treshold level set to about +0.6V with R11 + D5. The output is connected to IC1A which is
configured as a flip-flop (or divide by 2). Output Q can be used to control Q1 and both outputs are also available as 0/+5V (gate) signals.
Note that when nothing is connected to the CTRL input the output of IC1B is used.
I had 10 PCBs made but I don't need all of them, although I want to keep at least 2. So they are available for €2,50 per/PCB + shipping*.
* shipping costs worldwide:
1 PCB € 3,00
2/3 PCBs € 4,40
4 or more € 8,60
Note that this is the first limited run with a green soldermask for a special price. If there is enough interest I can have more made which
will come in a different color and probably with a slightly higher price. Just leave a reply if you are interested (first come first served).
[I finished another module (the Sync Thync Euro) for which I also have PCBs available]
| Description: |
|
| Filesize: |
361.43 KB |
| Viewed: |
568 Time(s) |
| This image has been reduced to fit the page. Click on it to enlarge. |

|
| Description: |
|
| Filesize: |
164.07 KB |
| Viewed: |
585 Time(s) |
| This image has been reduced to fit the page. Click on it to enlarge. |

|
| Description: |
|
| Filesize: |
191.9 KB |
| Viewed: |
593 Time(s) |
| This image has been reduced to fit the page. Click on it to enlarge. |

|
| Description: |
|
| Filesize: |
114.74 KB |
| Viewed: |
646 Time(s) |
| This image has been reduced to fit the page. Click on it to enlarge. |

|
| Description: |
|
| Filesize: |
33.6 KB |
| Viewed: |
591 Time(s) |
| This image has been reduced to fit the page. Click on it to enlarge. |

|
_________________ "My perf, it's full of holes!"
http://phobos.000space.com/
SoundCloud BandCamp MixCloud Stickney Synthyards Captain Collider Twitch YouTube |
|