electro-music.com   Dedicated to experimental electro-acoustic
and electronic music
 
    Front Page  |  Radio
 |  Media  |  Forum  |  Wiki  |  Links
Forum with support of Syndicator RSS
 FAQFAQ   CalendarCalendar   SearchSearch   MemberlistMemberlist   UsergroupsUsergroups   LinksLinks
 RegisterRegister   ProfileProfile   Log in to check your private messagesLog in to check your private messages   Log inLog in  Chat RoomChat Room 
 Forum index » DIY Hardware and Software » Lunettas - circuits inspired by Stanley Lunetta
pseudo random bit generator not working
Post new topic   Reply to topic Moderators: mosc
Page 1 of 1 [14 Posts]
View unread posts
View new posts in the last week
Mark the topic unread :: View previous topic :: View next topic
Author Message
Estebandito



Joined: Dec 25, 2017
Posts: 33
Location: Amsterdam
Audio files: 3

PostPosted: Wed Jun 21, 2023 12:16 pm    Post subject: pseudo random bit generator not working
Subject description: this must be electronics 101
Reply with quote  Mark this post and the followings unread

Hi all,
I lifted the pseudo-random bit generator from the CMOS cookbook, breadboarded it and it worked. Had a pcb made, and now something’s wrong. I checked all connections, replaced every chip, and still, this happens: the circuit only runs when I touch or nearly touch the top half of the first IC in the circuit.

Working with cmos chips and Lunetta circuits is often so straightforward it makes me forget my basic theoretical knowledge of electronics is really rather poor. So when something like this happens, I am at a loss. Can someone point me in the right direction?

thanks!


IMG_3313.mov
 Description:

Download (listen)
 Filename:  IMG_3313.mov
 Filesize:  112.34 MB
 Downloaded:  241 Time(s)

Back to top
View user's profile Send private message
PHOBoS



Joined: Jan 14, 2010
Posts: 5881
Location: Moon Base
Audio files: 709

PostPosted: Wed Jun 21, 2023 12:50 pm    Post subject: Reply with quote  Mark this post and the followings unread

I'd need a circuit diagram to have any idea what's going on but by the looks of it you have 1 or more pins floating.
Likely it's the chip in the top left but it could also be a pcb trace going to another chip that's picking up the noise.

_________________
"My perf, it's full of holes!"
http://phobos.000space.com/
SoundCloud BandCamp MixCloud Stickney Synthyards Captain Collider Twitch YouTube
Back to top
View user's profile Send private message Visit poster's website AIM Address Yahoo Messenger MSN Messenger
blue hell
Site Admin


Joined: Apr 03, 2004
Posts: 24500
Location: The Netherlands, Enschede
Audio files: 298
G2 patch files: 320

PostPosted: Wed Jun 21, 2023 12:51 pm    Post subject: Reply with quote  Mark this post and the followings unread

Hmm .. it is touchy eh ... do you maybe have any unconnected (as in: hanging loose; not connected to anything) inputs?
_________________
Jan
also .. could someone please turn down the thermostat a bit.
Posted Image, might have been reduced in size. Click Image to view fullscreen.
Back to top
View user's profile Send private message Visit poster's website
Estebandito



Joined: Dec 25, 2017
Posts: 33
Location: Amsterdam
Audio files: 3

PostPosted: Wed Jun 21, 2023 2:08 pm    Post subject: Reply with quote  Mark this post and the followings unread

I used this circuit. Instead of 4013s I used 4015s, which was suggested as an option in the text. This means the outputs bar two on each 4015 are floating, but there aren’t any floating inputs.


IMG_3318.jpeg
 Description:
 Filesize:  78.28 KB
 Viewed:  210 Time(s)
This image has been reduced to fit the page. Click on it to enlarge.

IMG_3318.jpeg


Back to top
View user's profile Send private message
PHOBoS



Joined: Jan 14, 2010
Posts: 5881
Location: Moon Base
Audio files: 709

PostPosted: Wed Jun 21, 2023 2:41 pm    Post subject: Reply with quote  Mark this post and the followings unread

what are pin 6,14 of the 4015 connected to ? and how is the clk input connected ?
_________________
"My perf, it's full of holes!"
http://phobos.000space.com/
SoundCloud BandCamp MixCloud Stickney Synthyards Captain Collider Twitch YouTube
Back to top
View user's profile Send private message Visit poster's website AIM Address Yahoo Messenger MSN Messenger
Estebandito



Joined: Dec 25, 2017
Posts: 33
Location: Amsterdam
Audio files: 3

PostPosted: Wed Jun 21, 2023 11:58 pm    Post subject: Reply with quote  Mark this post and the followings unread

This is how I hooked up the circuit


Screenshot 2023-06-22 at 08.53.40.png
 Description:
 Filesize:  184.54 KB
 Viewed:  215 Time(s)
This image has been reduced to fit the page. Click on it to enlarge.

Screenshot 2023-06-22 at 08.53.40.png


Back to top
View user's profile Send private message
Estebandito



Joined: Dec 25, 2017
Posts: 33
Location: Amsterdam
Audio files: 3

PostPosted: Thu Jun 22, 2023 12:00 am    Post subject: Reply with quote  Mark this post and the followings unread

The clock is a 555 timer oscillator
Back to top
View user's profile Send private message
PHOBoS



Joined: Jan 14, 2010
Posts: 5881
Location: Moon Base
Audio files: 709

PostPosted: Fri Jun 23, 2023 6:31 am    Post subject: Reply with quote  Mark this post and the followings unread

so far so good, though 1M (SR2) could be too high to keep the data input stable.
I am actually wondering what the reason is behind having is connected through a capacitor, usually it's just connected directly.
I guess it might have something to do with that "optional starting circuit". You could try bridging that cap to see if that helps.
In the video it looks more like an issue with the CLK though, unless it's running at a high frequency.

Also, does IC4 have any unused XOR gates and if so did you ground the inputs of those as well ?

_________________
"My perf, it's full of holes!"
http://phobos.000space.com/
SoundCloud BandCamp MixCloud Stickney Synthyards Captain Collider Twitch YouTube
Back to top
View user's profile Send private message Visit poster's website AIM Address Yahoo Messenger MSN Messenger
Estebandito



Joined: Dec 25, 2017
Posts: 33
Location: Amsterdam
Audio files: 3

PostPosted: Fri Jun 23, 2023 11:43 pm    Post subject: Reply with quote  Mark this post and the followings unread

The clock is running at a high frequency (101/102 cap and 1m pot). As for the 1uf cap 1m resistor circuit:


IMG_3408.png
 Description:
 Filesize:  785.57 KB
 Viewed:  171 Time(s)
This image has been reduced to fit the page. Click on it to enlarge.

IMG_3408.png


Back to top
View user's profile Send private message
Estebandito



Joined: Dec 25, 2017
Posts: 33
Location: Amsterdam
Audio files: 3

PostPosted: Fri Jun 23, 2023 11:48 pm    Post subject: Reply with quote  Mark this post and the followings unread

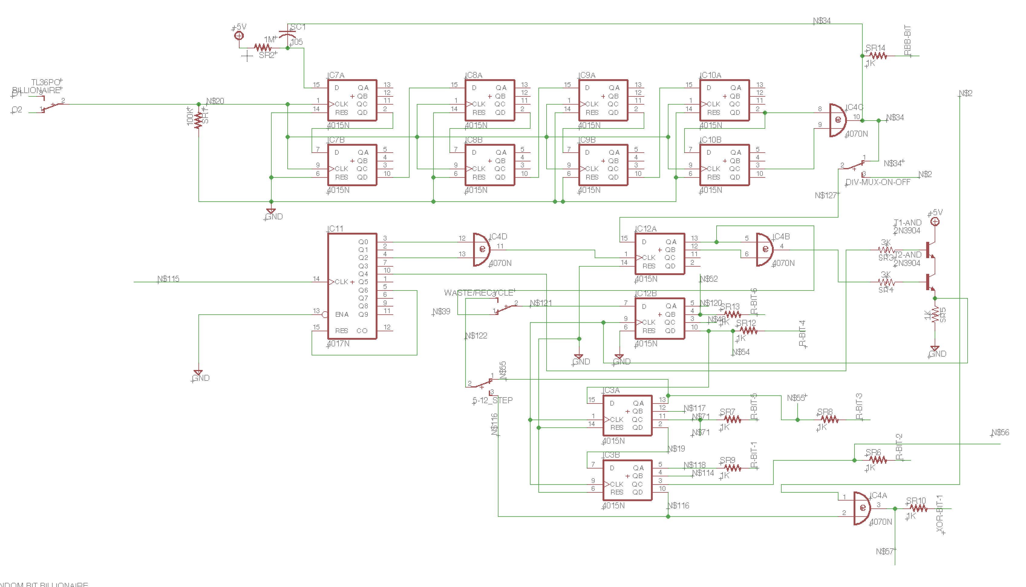
The other XOR inputs aren’t floating either, they are used in another circuit:


Screenshot 2023-06-24 at 08.43.26.png
 Description:
 Filesize:  308.81 KB
 Viewed:  209 Time(s)
This image has been reduced to fit the page. Click on it to enlarge.

Screenshot 2023-06-24 at 08.43.26.png


Back to top
View user's profile Send private message
Estebandito



Joined: Dec 25, 2017
Posts: 33
Location: Amsterdam
Audio files: 3

PostPosted: Fri Jun 23, 2023 11:51 pm    Post subject: Reply with quote  Mark this post and the followings unread

The second circuit is this one: https://makezine.com/projects/really-really-random-number-generator/


IMG_3410.jpeg
 Description:
 Filesize:  61.23 KB
 Viewed:  188 Time(s)
This image has been reduced to fit the page. Click on it to enlarge.

IMG_3410.jpeg


Back to top
View user's profile Send private message
zaphod betamax



Joined: Nov 27, 2020
Posts: 62
Location: sarnia

PostPosted: Fri Sep 29, 2023 6:37 am    Post subject: Reply with quote  Mark this post and the followings unread

Did you check for cold solder joints?
You said it would work if you touched the chip.
Back to top
View user's profile Send private message
noto



Joined: Nov 05, 2009
Posts: 24
Location: portland

PostPosted: Sun Oct 22, 2023 12:50 am    Post subject: Reply with quote  Mark this post and the followings unread

The shift register needs to be "seeded" to start. I noticed the capacitor polarity is reversed in your drawing. You might also want to buffer the output depending on its load
Back to top
View user's profile Send private message Visit poster's website
zaphod betamax



Joined: Nov 27, 2020
Posts: 62
Location: sarnia

PostPosted: Tue Oct 24, 2023 11:15 am    Post subject: Reply with quote  Mark this post and the followings unread

I designed and breadboard this and it works well.


rough noise generator for evaluation Model (6).pdf
 Description:

Download (listen)
 Filename:  rough noise generator for evaluation Model (6).pdf
 Filesize:  18.84 KB
 Downloaded:  176 Time(s)

Back to top
View user's profile Send private message
Display posts from previous:   
Post new topic   Reply to topic Moderators: mosc
Page 1 of 1 [14 Posts]
View unread posts
View new posts in the last week
Mark the topic unread :: View previous topic :: View next topic
 Forum index » DIY Hardware and Software » Lunettas - circuits inspired by Stanley Lunetta
Jump to:  

You cannot post new topics in this forum
You cannot reply to topics in this forum
You cannot edit your posts in this forum
You cannot delete your posts in this forum
You cannot vote in polls in this forum
You cannot attach files in this forum
You can download files in this forum


Forum with support of Syndicator RSS
Powered by phpBB © 2001, 2005 phpBB Group
Copyright © 2003 through 2009 by electro-music.com - Conditions Of Use