electro-music.com   Dedicated to experimental electro-acoustic
and electronic music
 
    Front Page  |  Radio
 |  Media  |  Forum  |  Wiki  |  Links
Forum with support of Syndicator RSS
 FAQFAQ   CalendarCalendar   SearchSearch   MemberlistMemberlist   UsergroupsUsergroups   LinksLinks
 RegisterRegister   ProfileProfile   Log in to check your private messagesLog in to check your private messages   Log inLog in  Chat RoomChat Room 
 Forum index » DIY Hardware and Software
Simple VCA with bonus S&H/Glide on one piece of stripboard
Post new topic   Reply to topic Moderators: jksuperstar, Scott Stites, Uncle Krunkus
Page 1 of 2 [44 Posts]
View unread posts
View new posts in the last week
Mark the topic unread :: View previous topic :: View next topic
Goto page: 1, 2 Next
Author Message
nicolas3141



Joined: May 25, 2007
Posts: 185
Location: Christchurch, New Zealand

PostPosted: Mon Apr 12, 2010 2:51 am    Post subject: Simple VCA with bonus S&H/Glide on one piece of stripboard Reply with quote  Mark this post and the followings unread

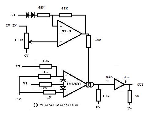
Down here it has been summer and too hot for soldering, but now that winter is on its way again I am once more thinking about keeping myself warm over that soldering iron. And I realised that last year I promised to upload my (very ordinary) linear VCA design, which has a bonus circuit on the side, my (slightly wacky) Sample and Hold and/or Glide. The sampling, holding and gliding is not as precise as one would expect from a proper S&H or Glide module, but it is definitely bit of fun. The CV input lets it glide when high and holds it when low. The transition voltage settable by pot P102. The other pot sets the glide rate. The hold is not that good, but would be better if you used a TL074 or similar. With the LM324 you can improve the hold performance with the bias R106-R108, but these aren't necessary otherwise.

Cheers,
Nicolas
Back to top
View user's profile Send private message
nicolas3141



Joined: May 25, 2007
Posts: 185
Location: Christchurch, New Zealand

PostPosted: Mon Apr 12, 2010 2:59 am    Post subject: Reply with quote  Mark this post and the followings unread

And the attachment this time Smile


vca.JPG
 Description:
 Filesize:  187.64 KB
 Viewed:  8262 Time(s)
This image has been reduced to fit the page. Click on it to enlarge.

vca.JPG


Back to top
View user's profile Send private message
nicolas3141



Joined: May 25, 2007
Posts: 185
Location: Christchurch, New Zealand

PostPosted: Sun May 09, 2010 12:47 am    Post subject: Reply with quote  Mark this post and the followings unread

Quote:
I'm just not sure if the glide is working or not. Could you please tell me what kind of configuration I should use to test it? I was thinking that for example if I put a slow moving square LFO into the input, I would get it gliding back and forth to the values rather than sharp corners, depending on the Glide Speed pot? Do you need a CV coming in for it to work? if so, what type? Please excuse my ignorance.. I'm just not sure if I built it wrong or am using it wrong Smile


The glide has two inputs.

The input that goes to the LM13700 is the voltage that gets sampled
and held, or glided. Lets call that IN1.

The input that goes to the BC548 is like a switch. Lets call it IN2.
When that input is +1V or higher the thing samples or glides. Below
that voltage it holds. The cutoff voltage can be adjusted with P102.

To use it as a sample and hold set P101 to the bottom end that is connected to the BC548. When IN2 is high the thing samples and the output should match IN1. When IN2 goes back to zero volts (or less) the
output should hold and not change regardless of what is happening on
IN1. It may drift slowly, in which case you might want to experiment
with the three optional bias resistors to reduce that drift.

To use it as a glide module, connect IN2 to +6V or +9V and adjust P101
to set the glide rate. The output should match IN1, but if IN1
changes suddenly the output will only slowly catch up.

Once you have it working in these two modes, you can combine the two
ideas for glide and hold. Normally both inputs are fed CVs, but you
can do no harm if you want to experiment feeding them audio.

Cheers,
Nicolas
Back to top
View user's profile Send private message
adambee7



Joined: Apr 04, 2009
Posts: 420
Location: united kingdom

PostPosted: Sun May 09, 2010 12:59 am    Post subject: Reply with quote  Mark this post and the followings unread

the vca is perfect for my lunetta. Thanks man for your input. Great circuits. Very Happy Very Happy
Back to top
View user's profile Send private message
DGTom



Joined: Dec 08, 2008
Posts: 211
Location: Adelaide
Audio files: 3
G2 patch files: 1

PostPosted: Mon May 10, 2010 9:33 am    Post subject: Reply with quote  Mark this post and the followings unread

Thankyou very much for this, I havn't tried the VCA yet as the idea of a dual "Glide & Hold" module made more sense for what I need at the moment.

Great little design. I used a TL072 for the output buffers & 13700... had abit of 'fun' with it until I discovered the transistors where backwards - some problems with Eagle BC objects Mad

Now its working the only "issue" I have is all the slew is up one end of the pot - its almost on/off, then all the way CW it totally turns off, none of the input makes it thru...

Should I use a LOG pot for the glide rate? or is this due to the fact i'm using +/-15V not +/-9V? Maybe I need to increase R103?

Once I iron out the kinks I think I'll build at least 1 or 2 more of these - super usefull Very Happy
Back to top
View user's profile Send private message
nicolas3141



Joined: May 25, 2007
Posts: 185
Location: Christchurch, New Zealand

PostPosted: Mon May 10, 2010 2:03 pm    Post subject: Reply with quote  Mark this post and the followings unread

Yes it may be a +/-15V issue. The log pot idea is good. Try that if you have one. It is possible that my prototype has a log pot, but I can't remember.

Other things to try are reduce R105 to 22k or similar and add a resistor in series between P101 and Q102 - try something in the range 47k to 120k.

Cheers,
Nicolas
Back to top
View user's profile Send private message
DGTom



Joined: Dec 08, 2008
Posts: 211
Location: Adelaide
Audio files: 3
G2 patch files: 1

PostPosted: Mon May 10, 2010 6:52 pm    Post subject: Reply with quote  Mark this post and the followings unread

Very Happy

Thanks for the help, changed R105 to 22K & put a 100K in seris with the wiper of P101 & the base of Q101 & its working well now.

This is a really, really cool device! Feed it two differant CVs & you get cool sequences emerging that aren't quite one or the other but something in between. Of course it works well with straight gate signals into the control input, but, with actual sequences & the 2nd pot you can "pick out" certain notes to be held... really fun stuff, can't wait to get a few intermodulating one another Cool
Back to top
View user's profile Send private message
Ojd



Joined: Feb 22, 2008
Posts: 66
Location: Ua
Audio files: 1

PostPosted: Mon Jan 10, 2011 5:49 am    Post subject: Reply with quote  Mark this post and the followings unread

I'm sorry, can you tell what exactly R101 does? Maybe some reference to other people's design? I just cant grasp why there's pot before S&H trigger input?
Back to top
View user's profile Send private message
nicolas3141



Joined: May 25, 2007
Posts: 185
Location: Christchurch, New Zealand

PostPosted: Sat Jan 22, 2011 12:40 am    Post subject: Reply with quote  Mark this post and the followings unread

Yes the pot (P102) is not necessary if you are going to be feeding it gate type pulses. If you want to feed it from an LFO, etc then the pot is helpful to set the level at which it triggers. But the circuit is simpler without it.

R101 on the input is probably also, as you say, unnecessary. I might have put it there to protect the LM13600 from anything crazy coming down the wire from other modules, but 100k seems way excessive. I would suggest leaving it out.

Thanks for pointing this out. Good to know someone is looking at things with their brain switched on Smile

Cheers,
Nicolas
Back to top
View user's profile Send private message
Ojd



Joined: Feb 22, 2008
Posts: 66
Location: Ua
Audio files: 1

PostPosted: Thu Jan 27, 2011 9:06 am    Post subject: Reply with quote  Mark this post and the followings unread

Ok, I'm confused now. Which one is the "smooth" (or lag) pot? 101 or 102?

I also came up with the idea of using tiny switch (i'm running out of panel space i'm afraid Sad( ) to set 0V <-> +15V where is p102 in. Is it ok to use +15V on this input (seems pretty high), any possible damage to the LM13700?

I'm at the final stages of building modular based on your schematics and designs (except noise, and polyvox vcf, which is THE simplest filter you can build (if you have access to soviet chips Wink )). Only one LFO left!
Back to top
View user's profile Send private message
nicolas3141



Joined: May 25, 2007
Posts: 185
Location: Christchurch, New Zealand

PostPosted: Thu Jan 27, 2011 12:23 pm    Post subject: Reply with quote  Mark this post and the followings unread

P101 sets the glide rate and is important.

P102 can be left out, just connect R102 direct to the socket. If you are running it on +/-15V you might want to replace P102 with two resistors instead of leaving it out completely, say 22k to ground and 68k to socket. So then that little bit of the circuit would be:

node1 - 68k, 33k and 22k all connected together.
node2 - socket connected to other end of the 68k.
node3 - ground connected to other end of the 22k.
node4 - base of transistor connected to other end of the 33k.

cheers,
nicolas
Back to top
View user's profile Send private message
glitched



Joined: Mar 25, 2006
Posts: 80
Location: phila., pa USA

PostPosted: Mon Feb 07, 2011 10:55 pm    Post subject: Reply with quote  Mark this post and the followings unread

Nicholas, you're the magician of economical circuits!
Would it be possible to compact this stripboard layout even further and get two VCAs out of it, instead of a VCA and a glide/s+h?

If I wanted a dual-VCA layout, is there a better configuration I should look for?
Back to top
View user's profile Send private message
nicolas3141



Joined: May 25, 2007
Posts: 185
Location: Christchurch, New Zealand

PostPosted: Tue Feb 08, 2011 3:10 am    Post subject: Reply with quote  Mark this post and the followings unread

Yes you can build a double VCA no problem. If you want to double the VCA circuit I have shown above you will need a couple of extra op-amps, so that means another chip.

Or if you want to use just the one op-amp that is already on the board and don't mind the second VCA being a bit more basic you could try something like this ...

Only one CV input and overall a slightly less precise VCA (but LM13700 VCAs are always going to be in the good-enough-for-most-purposes category, rather than the super-dooper-perfectionist category).

This is unbuilt and untested - so might require some tweaking to get it working right. But its a VCA that requires just that one left over opamp Smile

If you build it, let us know how you get on.

Cheers,
Nicolas


vca-simpler.jpg
 Description:
 Filesize:  20.69 KB
 Viewed:  60273 Time(s)

vca-simpler.jpg


Back to top
View user's profile Send private message
nicolas3141



Joined: May 25, 2007
Posts: 185
Location: Christchurch, New Zealand

PostPosted: Tue Feb 08, 2011 3:18 am    Post subject: Reply with quote  Mark this post and the followings unread

By the way, that circuit relies on your V+ and your V- being symmetrical either side of 0V. If that isn't perfectly true you may find that a 0V CV doesn't completely shut off the VCA. In that case you could try removing one of those diodes. By the way they should be 1N4148 or any similar diode. On the other hand if the VCA shuts off completely at a voltage above 0V, try adding a third diode.

Cheers,
Nicolas
Back to top
View user's profile Send private message
nicolas3141



Joined: May 25, 2007
Posts: 185
Location: Christchurch, New Zealand

PostPosted: Tue Feb 08, 2011 3:26 am    Post subject: Reply with quote  Mark this post and the followings unread

Oh and one final thing - in the stripboard layout I have tied pin 10 of the LM13700 to V- because I originally was not using the LM13700 output buffer amplifiers. You will need to not do that and instead use the pin 10 to pin 9 amplifier for your output buffer. Hope you're not confused by all that Smile

Cheers,
Nicolas
Back to top
View user's profile Send private message
glitched



Joined: Mar 25, 2006
Posts: 80
Location: phila., pa USA

PostPosted: Tue Feb 08, 2011 8:41 am    Post subject: Reply with quote  Mark this post and the followings unread

You mean, connect pin 10 (output buffer) to pin 9 (input buffer) on the LM13600/700?

I'll definitely give this a try!

In the meantime, do you think it would be helpful to update the stripboard layout with this change? It might be helpful for some, but I think I'll be fine. (My problem has always been optimizing the layout, not exactly translating it.)

Thanks again.

Regards.
Back to top
View user's profile Send private message
nicolas3141



Joined: May 25, 2007
Posts: 185
Location: Christchurch, New Zealand

PostPosted: Tue Feb 08, 2011 1:56 pm    Post subject: Reply with quote  Mark this post and the followings unread

No - connect pin12 to pin10 and also to a 10k resistor to ground.

Connect pin9 to a 1k resistor which goes to your output socket. Also connect pin9 to a 4.8k resistor which goes to V-.

Reading the datasheet for the LM13700 might make it clearer.

Cheers,
Nicolas
Back to top
View user's profile Send private message
Gonecat



Joined: May 02, 2009
Posts: 43
Location: Rome, Italy
Audio files: 4

PostPosted: Fri Oct 14, 2011 11:52 am    Post subject: Reply with quote  Mark this post and the followings unread

Nicolas: Thanks for posting all your great designs. Perfect quick projects! They'll be a big help in finishing up my synth.


I have a few questions, if I'm able to revive this thread!




Is the diode that runs between V+ and V- not shown on the layout?

Any problems using TIS93 or 2N3906 in place of the BC559?

How about using 2n3904, MPSA18 or MPSA13 instead of the BC548?


Trying to build this soon as i can warm up the iron, so wanted to use parts that i have in stock.




Hope your street performances went well with your battery-op modulars!!! I used to busk in Europe a few moons ago,, though all acoustic. Fun stuff. Smile
Back to top
View user's profile Send private message
nicolas3141



Joined: May 25, 2007
Posts: 185
Location: Christchurch, New Zealand

PostPosted: Wed Oct 19, 2011 12:14 pm    Post subject: Reply with quote  Mark this post and the followings unread

The diode is a power protection type thing to protect against batteries getting inserted the wrong way round. May not be necessary in your situation, depending on connectors, etc. I don't think I have it on the board.

The transistors are not critical so you should be able to substitute anything reasonably similar.

Hope it does what you want Smile

Nicolas
Back to top
View user's profile Send private message
macumbista



Joined: Sep 12, 2007
Posts: 398
Location: berlin
Audio files: 3

PostPosted: Sun Oct 30, 2011 9:01 am    Post subject: Reply with quote  Mark this post and the followings unread

I was in the process of writing a post called "Simplest VCA in the World?", but then I found this one. Going to try it. I need a ton of simple, linear, DC coupled VCAs for a joystick-controlled 4x4 CV matrix mixer. This could fit the bill.
_________________
Esoteric drones and nonlinear distortion
Custom/handmade experimental instruments
macumbista.net
Back to top
View user's profile Send private message
oculus



Joined: Oct 30, 2011
Posts: 35
Location: Iceland, Reykjavik

PostPosted: Sat Nov 12, 2011 6:23 pm    Post subject: Reply with quote  Mark this post and the followings unread

do you know if it´s possible to use IC NJM13600D
Http://www.smallbearelec.com/Detail.bok?no=224

instead of the lm13600 ?
or where to get lm13600?

thanks
Fridfinnur
Back to top
View user's profile Send private message
nicolas3141



Joined: May 25, 2007
Posts: 185
Location: Christchurch, New Zealand

PostPosted: Sat Nov 12, 2011 7:27 pm    Post subject: Reply with quote  Mark this post and the followings unread

should be fine. see also http://electro-music.com/forum/post-277264.html
Back to top
View user's profile Send private message
Bogus Noise



Joined: Jun 03, 2009
Posts: 65
Location: Sheffield

PostPosted: Sat Nov 03, 2012 6:07 am    Post subject: Reply with quote  Mark this post and the followings unread

I've got one of these built up, but I have one problem I'm wondering about - it doesn't seem to work with a noise input.

I've built a standard little noise module with a 2n3904 and a TL072 (the other op amp is used to make a simultaneous pink noise output). Feeding a triangle wave LFO into the sample and hold and a pulse wave to trigger it works brilliantly, and I get a nice staircase wave on the output. But plugging the noise in just gives a voltage staying fairly close to 0v with slight wavering.

I've been checking things out on the oscilloscope, and both the triangle LFO and noise output are at similar levels and bipolar, so not sure why it's not sampling right.

Is this circuit suitable for feeding a noise signal in? Or should I build up a different unit for this application?

_________________
Circuit Bent Sonic Absurdity:

www.bogus-noise.co.uk
http://www.youtube.com/user/BogusNoise
Back to top
View user's profile Send private message Visit poster's website
nicolas3141



Joined: May 25, 2007
Posts: 185
Location: Christchurch, New Zealand

PostPosted: Sat Nov 03, 2012 12:57 pm    Post subject: Reply with quote  Mark this post and the followings unread

Not sure, but it might be that it is not sampling quickly enough. The pulse edge might not be instantaneous enough and/or the noise might have too much high frequency content. You might want to try filtering the noise a bit with a gentle lowpass filter and make sure the pulse is not getting filtered or slowed down in any way.

Nicolas
Back to top
View user's profile Send private message
Bogus Noise



Joined: Jun 03, 2009
Posts: 65
Location: Sheffield

PostPosted: Sun Nov 04, 2012 2:02 am    Post subject: Reply with quote  Mark this post and the followings unread

Hi there, thanks for the reply!

I am triggering it with the square/pulse wave output of a Ray's Cool New LFO. I think the edges are pretty instantaneous, but I'll have a look on the oscilloscope and test it with the gate outs on a 4017 sequencer just to be sure.

I'd tested running the noise through a low pass/band pass module, but didn't get any luck with that as yet. I've also tried bypassing R101.

I'm presuming the LM13700 does the actual sample and holding, and IC1d is just for buffering the output? Is there anything I could change on the circuit to ensure a quicker sampling time? Maybe removing the glide pot altogether?

_________________
Circuit Bent Sonic Absurdity:

www.bogus-noise.co.uk
http://www.youtube.com/user/BogusNoise
Back to top
View user's profile Send private message Visit poster's website
Display posts from previous:   
Post new topic   Reply to topic Moderators: jksuperstar, Scott Stites, Uncle Krunkus
Page 1 of 2 [44 Posts]
View unread posts
View new posts in the last week
Goto page: 1, 2 Next
Mark the topic unread :: View previous topic :: View next topic
 Forum index » DIY Hardware and Software
Jump to:  

You cannot post new topics in this forum
You cannot reply to topics in this forum
You cannot edit your posts in this forum
You cannot delete your posts in this forum
You cannot vote in polls in this forum
You cannot attach files in this forum
You can download files in this forum


Forum with support of Syndicator RSS
Powered by phpBB © 2001, 2005 phpBB Group
Copyright © 2003 through 2009 by electro-music.com - Conditions Of Use