| Author |
Message |
crashlander42

Joined: Oct 21, 2006 Posts: 292 Location: Orlando, FL (US)
|
|
|
Back to top
|
|
 |
yusynth

Joined: Nov 24, 2005 Posts: 1314 Location: France
|
|
|
Back to top
|
|
 |
richardc64

Joined: Jun 01, 2006 Posts: 679 Location: NYC
Audio files: 26
|
|
|
Back to top
|
|
 |
ryktnk

Joined: Apr 24, 2008 Posts: 285 Location: london
Audio files: 1
|
|
|
Back to top
|
|
 |
bubblechamber

Joined: Nov 04, 2006 Posts: 280 Location: NYC
Audio files: 1
|
Posted: Sun Jul 27, 2008 11:12 am Post subject:
|
 |
|
thanks ryktnk..... that roland circuit looks a lot like a simplified version of the electro notes tri2saw shaper...
http://electronotes.netfirms.com/free.html
very last link... #129. this one works really well, but the roland looks much easier. _________________ You can check your anatomy all you want, and even though there may be normal variation, when it comes right down to it, this far inside the head it all looks the same. |
|
|
Back to top
|
|
 |
ryktnk

Joined: Apr 24, 2008 Posts: 285 Location: london
Audio files: 1
|
Posted: Sun Jul 27, 2008 1:19 pm Post subject:
|
 |
|
ah, yes
sorry it is from the Electronotes TZO, I was getting
confused.
-ryk |
|
|
Back to top
|
|
 |
crashlander42

Joined: Oct 21, 2006 Posts: 292 Location: Orlando, FL (US)
|
|
|
Back to top
|
|
 |
bubblechamber

Joined: Nov 04, 2006 Posts: 280 Location: NYC
Audio files: 1
|
Posted: Sun Jul 27, 2008 3:28 pm Post subject:
|
 |
|
it worked pretty well. i couldn't get the 2 triangle halves to line up, but it sounds great. if i spent an hour on it i'm sure i could have gotten closer, but the slight jagginess of the wave seems to thicken the sound up a bit. i had slightly better luck using the pn4301 as the FET. this is the first simple saw converter that I've played with that actually worked. thanks for posting this...
d _________________ You can check your anatomy all you want, and even though there may be normal variation, when it comes right down to it, this far inside the head it all looks the same. |
|
|
Back to top
|
|
 |
sneakthief

Joined: Jul 24, 2006 Posts: 569 Location: Berlin
|
|
|
Back to top
|
|
 |
crashlander42

Joined: Oct 21, 2006 Posts: 292 Location: Orlando, FL (US)
|
Posted: Sat Sep 20, 2008 8:23 pm Post subject:
|
 |
|
This worked really well for me. I used it on the triangle out from my VCO-1. I replaced the R33/R37 with a 100k trim, so I had no problem getting the two sides to line up. I also changed R28 to 15K because the saw seemed to be clipping. The final result is perfect! _________________ When they plug me in the lights go down in Hong Kong.
http://www.myspace.com/isaciongun
http://www.youtube.com/user/Crashlander42
My DIY stuff Flickr |
|
|
Back to top
|
|
 |
bubblechamber

Joined: Nov 04, 2006 Posts: 280 Location: NYC
Audio files: 1
|
Posted: Sun Sep 21, 2008 4:05 pm Post subject:
|
 |
|
thanks for sorting this out for us crash.
we ought to make a sticky out of this, it seems to come up a lot and you guys seem to have finally found a simple solution to this.
david _________________ You can check your anatomy all you want, and even though there may be normal variation, when it comes right down to it, this far inside the head it all looks the same. |
|
|
Back to top
|
|
 |
nicolas3141
Joined: May 25, 2007 Posts: 185 Location: Christchurch, New Zealand
|
|
|
Back to top
|
|
 |
bubblechamber

Joined: Nov 04, 2006 Posts: 280 Location: NYC
Audio files: 1
|
Posted: Mon Sep 22, 2008 1:59 pm Post subject:
|
 |
|
that is slightly simpler.. thanks for posting this, i'm looking forward to trying it out. is this an original design or did you come across it somewhere else?
david _________________ You can check your anatomy all you want, and even though there may be normal variation, when it comes right down to it, this far inside the head it all looks the same. |
|
|
Back to top
|
|
 |
nicolas3141
Joined: May 25, 2007 Posts: 185 Location: Christchurch, New Zealand
|
Posted: Mon Sep 22, 2008 5:15 pm Post subject:
|
 |
|
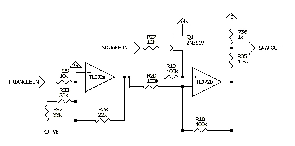
| My design, but nothing startlingly original about it. I am currently teaching a night class where we are making a simple synth. Because I am using it to teach basic electronics I am simplifying the circuits as far as possible while still being musically useful. On my to-do list is to collect all the material together and put it up on the web. Will require a bit of work because I do quite a bit of it on the board, so the hand-outs are only half the story. Anyone in Christchurch, New Zealand who would like to be involved, let me know. |
|
|
Back to top
|
|
 |
sneakthief

Joined: Jul 24, 2006 Posts: 569 Location: Berlin
|
Posted: Fri May 15, 2009 7:54 am Post subject:
|
 |
|
OK, long delay here but I finally integrated nicolas3141's saw shaper into my standalone SN-Voice. Thanks again for providing this handy little circuit
I couldn't get a saw per se, but it sounds nice enough. I tried varying the triangle volume and this had very little effect on the timbre.
Here's the closest sounding wave I could get - it doesn't have quite as many harmonics as a real saw but it sounds fine:
The square wave volume is crucial to this circuit. Luckily my SN-Voice has a volume control so I can dial in the small sweet spot where the approximated saw works.
Here are some mp3's:
1. http://sneak-thief.com/modular/sn-voice-saw-shaper-lfo.mp3
This is the sweet-spot (as seen in the graph above) with an lfo driving the frequency
2. http://sneak-thief.com/modular/sn-voice-saw-shaper-square-volume-change.mp3
Here's what it sounds like when you change the volume of the square wave. The closest thing to a saw is maybe 1/6 of a turn of the volume knob.
3. http://sneak-thief.com/modular/sn-voice-saw-shaper-with-pwm.mp3
And finally, this is what happens when you use PWM instead of a square. Sounds nice, doesn't it? The volume drops and the waveform looks like a PWM plus some kind of weird ramp or triangle.
Note: I used 15v to power the LM324 _________________ Sneak-Thief - raw electrofunk |
|
|
Back to top
|
|
 |
nicolas3141
Joined: May 25, 2007 Posts: 185 Location: Christchurch, New Zealand
|
Posted: Sat May 16, 2009 3:35 am Post subject:
|
 |
|
Hello sneakthief
It is doing something interesting all right, but not quite what was originally intended. My circuit is designed to connect to a typical triangle core oscillator where the phase of the square is locked to the phase of the triangle such that the square wave transitions at the same time as the triangle changes from up-ramping to down-ramping.
In the SN oscillator it may not be like that, so perhaps that is one source of strangeness. If the square wave is instead triangle derived (rather than vice-versa) the circuit will give you a triangle wave an octave up, rather than a sawtooth.
The other issue you raise is the voltages. My circuit expects that the triangle input will be fairly low voltage, say +/-1V or similar, while the square input will be higher voltage, say +/-5V or similar. It almost looks as though there is something wrong with the transistor, but it could just be that the square voltage you are feeding it is insufficient to get it to turn on properly.
HTH,
Nicolas |
|
|
Back to top
|
|
 |
gabbagabi

Joined: Nov 29, 2008 Posts: 652 Location: Berlin by n8
Audio files: 23
|
Posted: Sat May 16, 2009 10:02 am Post subject:
|
 |
|
Hello nicolas3141
this works good! in the audio range.
but it looks not perfect when it goes lower.
is that rigth?
Ahoi , g.gabba |
|
|
Back to top
|
|
 |
gabbagabi

Joined: Nov 29, 2008 Posts: 652 Location: Berlin by n8
Audio files: 23
|
Posted: Sat May 16, 2009 11:25 am Post subject:
|
 |
|
edit: i was wrong Last edited by gabbagabi on Mon Apr 14, 2014 2:43 am; edited 1 time in total |
|
|
Back to top
|
|
 |
nicolas3141
Joined: May 25, 2007 Posts: 185 Location: Christchurch, New Zealand
|
Posted: Sat May 16, 2009 2:16 pm Post subject:
|
 |
|
That's great. It works at most low to mid frequencies, but at high frequencies (up towards 10kHz) mine gets glitchy and doesn't produce a proper sawtooth. But using better op-amps in both this and the source oscillator would probably fix that. The LM324 does have it limitations.
Cheers,
Nicolas |
|
|
Back to top
|
|
 |
sneakthief

Joined: Jul 24, 2006 Posts: 569 Location: Berlin
|
Posted: Sun May 24, 2009 1:50 am Post subject:
|
 |
|
sorry for the late reply. thanks for your feedback and suggestions, Nicolas!
1. varying the triangle input volume had no effect on the symmetry or saw-like shape of the waveform, only the overall volume.
2. the square wave output of the sn-voice can reach 10vpp, so that shouldn't be an issue here.
3. here's what the simultaneous square & triangle outputs are from the sn-voice:
and here is the phase comparison between the two sn-voice outputs and the triangle-to-saw output:
 _________________ Sneak-Thief - raw electrofunk |
|
|
Back to top
|
|
 |
nicolas3141
Joined: May 25, 2007 Posts: 185 Location: Christchurch, New Zealand
|
Posted: Sun May 24, 2009 2:46 pm Post subject:
|
 |
|
This is very odd behaviour. Perhaps the transistor is suffering some kind of zener breakdown (it is subject to reverse voltage during half the cycle). It is possible that the higher voltages in your circuit (compared to mine) have damaged the transistor so that even when you turn things down it still doesn't work properly. Have you tried swapping the transistor?
Or perhaps the opamp is doing something weird. What power supply voltages are you giving the opamp? Are you sure the input voltages never exceed the supply voltages? Is it an LM324 or something different? If it is a dual/quad opamp, what are the other opamps in the chip doing?
If you were wanting to achieve this waveform deliberately you could get pretty close by using two diodes in place of the transistor (B to E and B to C). That makes me very suspicious that the transistor is in some kind of trouble.
Has anyone else seen this behaviour with this type of circuit?
Cheers,
Nicolas |
|
|
Back to top
|
|
 |
sneakthief

Joined: Jul 24, 2006 Posts: 569 Location: Berlin
|
Posted: Sun May 24, 2009 5:07 pm Post subject:
|
 |
|
As I mentioned, I used 15v to power the LM324. the 3 other opamps are tied (-ve and out) and grounded (+ve). It's powered by the same supply that's powering the SN-Voice.
Unless I misunderstood your query, the SN-Voice can only do 10vpp so I'm not sure if that qualifies as exceeding the input voltage.
I just tried another LM324 and it was the same.
The bc549 is brand new but I haven't tried another one yet. _________________ Sneak-Thief - raw electrofunk |
|
|
Back to top
|
|
 |
nicolas3141
Joined: May 25, 2007 Posts: 185 Location: Christchurch, New Zealand
|
Posted: Sun May 24, 2009 5:46 pm Post subject:
|
 |
|
So just to be quite clear, on the LM324 you have pin 4 to +15V and pin 11 to -15V. The emitter of the trannie is to 0V. The triangle and square inputs are more or less symmetrical either side of zero, with the waveforms peaking at around +/- 5V. In that case I am pretty sure that there is something wrong with your transistor. Are you sure you have it connected the right way round? I think with BC549s they are usually base in the middle, collector on the left and emitter on the right if you have the flat face towards you and the legs pointing down. Try any other general purpose NPN transistor you have lying around. I only used the BC549 because it was the first thing to hand. Very perplexing indeed.
Cheers,
Nicolas |
|
|
Back to top
|
|
 |
toppobrillo

Joined: Dec 10, 2005 Posts: 766 Location: oakland, ca
G2 patch files: 1
|
Posted: Sun May 24, 2009 6:58 pm Post subject:
|
 |
|
@sneakthief: what software is this? thx
josh |
|
|
Back to top
|
|
 |
sneakthief

Joined: Jul 24, 2006 Posts: 569 Location: Berlin
|
Posted: Thu May 28, 2009 1:21 am Post subject:
|
 |
|
aha... and oops! I had just configured the LM324 with a single-side voltage supply (as per the typical datasheet configuration with pin 11 to ground).
here's what happened when i used -15v instead of simply grounding the lm324:
that looks somewhat better - but why the secondary saw? it looks like the triangle is clipping - and this happened regardless of the triangle input voltage.
Re. BC549 - I always verify the B/C/E of my transistors with the Hfe tester on my meter before sticking it in a circuit. do you still think i should still try replacing it?
topp - I'm using Oscillometer: http://shmelyoff.nm.ru/ ...but the 2nd screenshots (like this one here) came from WaveLab _________________ Sneak-Thief - raw electrofunk |
|
|
Back to top
|
|
 |
|