| Author |
Message |
/mr

Joined: Aug 05, 2007 Posts: 223 Location: Elektron City, Sweden
Audio files: 1
|
Posted: Wed Oct 22, 2008 9:43 am Post subject:
|
 |
|
| frijitz wrote: | | phdinfunk wrote: | | On second thought, CV bleedthrough is a huge deal with an FM patch like this since it would pull the patch out of tune, right? |
Good point. CV bleedthrough will indeed contribute to the pitch. But since you are making big dynamic changes in the pitch anyway would this be a big problem in practice? |
Linear FM with a DC-less signal will not change the pitch of the modulated waveform. That is the whole point of linear (and through-zero) FM.
CV bleedthrough will act as a DC offset that indeed changes the pitch in an unwanted way, and the result will suffer from it. I'm afraid.  |
|
|
Back to top
|
|
 |
/mr

Joined: Aug 05, 2007 Posts: 223 Location: Elektron City, Sweden
Audio files: 1
|
Posted: Wed Oct 22, 2008 10:54 am Post subject:
Re: TZFM SAW VCO |
 |
|
The first post in this thread:
| frijitz wrote: | This looks somewhat promising. It's a SAW VCO with thru-zero FM. So far just a proof of principle. But quite simple and cost effective. None of that doo-dah with rectifying the CV, separately reversing the core direction, etc. Just modulate the core's input current back and forth and carefully process what comes out...
|
As simple it may seem, I assume that your Logic/Reset circuitry not only resets the integrator to its minimum when it has reached its maximum, but also resets it to its maximum when it has reached its minimum by running backwards. Isn't it so?
Then I'm wondering how well (how linear) you manage to get its behaviour in the cases when it barely resets in one direction before resetting back again... let me explain a bit:
Take a look at the waveform photo. Assume that the modulation i slowly increased so that the top of the bending wave would come closer and closer to the edge, and then suddenly exceed it and reset forth and quickly back again. Two capacitor resets will suddenly be performed instead of none, and they will take some finite time to perform.
In an ordinary saw-core, the reset time is a source of error and nonlinearity, but since exactly ONE reset per period is always performed, it can be compensated for. But in the thru-zero core, various numbers of reset times can appear. As I expect this to give noticeable imperfections and unwanted nonlinearity artifacts I have already rejected this core design years ago (without building it), but perhaps you have something to add after designing it and trying it out? Do you notice any sudden "jumps" when slowly increasing or decreasing the modulation amount?
Speaking of the reset logic, it looks like there is some hysteresis in it... as the first reset after changing direction happens a bit "too late" (in the waveform photo, after each of the two bends).
Perfection is not normally necessary (or even wanted) in analogue synthesis, but when it comes to more and more complex linear FM connections, imperfections quickly multiply to big differences and impurities in the resulting waveform and spectrum. |
|
|
Back to top
|
|
 |
frijitz
Joined: May 04, 2007 Posts: 1734 Location: NM USA
Audio files: 54
|
Posted: Wed Oct 22, 2008 11:44 am Post subject:
|
 |
|
| /mr wrote: | Linear FM with a DC-less signal will not change the pitch of the modulated waveform. That is the whole point of linear (and through-zero) FM.
CV bleedthrough will act as a DC offset that indeed changes the pitch in an unwanted way, and the result will suffer from it. I'm afraid.  |
Yes, correct. Can you tell I haven't done all that much fm? I was thinking that if you were making anharmonic sounds with deep modulation that the perceived pitch center would shift. Maybe not. |
|
|
Back to top
|
|
 |
/mr

Joined: Aug 05, 2007 Posts: 223 Location: Elektron City, Sweden
Audio files: 1
|
Posted: Wed Oct 22, 2008 12:02 pm Post subject:
|
 |
|
| frijitz wrote: | | I was thinking that if you were making anharmonic sounds with deep modulation that the perceived pitch center would shift. Maybe not. |
I guess the borders between perceivable/unperceivable and between DC/non-DC is not very easy to define scientifically - but nevertheless it might be important to know about potential (sic!) flaws.  |
|
|
Back to top
|
|
 |
frijitz
Joined: May 04, 2007 Posts: 1734 Location: NM USA
Audio files: 54
|
Posted: Wed Oct 22, 2008 2:52 pm Post subject:
Re: TZFM SAW VCO |
 |
|
| /mr wrote: | | As simple it may seem, I assume that your Logic/Reset circuitry not only resets the integrator to its minimum when it has reached its maximum, but also resets it to its maximum when it has reached its minimum by running backwards. Isn't it so? |
No, not exactly. The integrator resets to zero in both cases.
| Quote: | | Then I'm wondering how well (how linear) you manage to get its behaviour in the cases when it barely resets in one direction before resetting back again... let me explain a bit: |
No need to explain, I know exactly what you are talking about. Yes, there is a conflict when the system tries to turn around and to reset at the same time. I have a bit of hysteresis in the detection of the upramp/downramp state. This prevents serious chattering, unless the frequency is changing very slowly and noise comes into play. Yes, the output of the core undergoes a sudden change in timbre when the system crosses from one situation to the other.
But what you have neglected to tell everyone is that the absolute value of the two signals is the same, so that when the signal goes through the Saw -> Tri converter the waveform no longer changes at the transition. I am attaching a sound clip to demonstrate this phenomenon. The first section is of the Saw being modulated through the reversal/switching transition. The change in timbre is very pronounced. The second section is the same signal after passing through the Tri shaper. The third section is the output of the Sin shaper. In both these cases there is no jump in waveform or timbre, just a smooth pulsing with the modulation.
If you look carefully at the design of a Tri core for TZFM, you will see that there is a similar conflict when the signal is close to the point where it reverses because of either the CV reversing polarity or because of the switching threshold being reached. To avoid excessive chattering some hysteresis needs to be added here, also. In the EN#129 design the hysteresis is provided by the Schmitt trigger OA-9.
At one point I drew some quick pictures that convinced me that when this hysteretic Tri is passed through a Tri-Saw converter that the same kind of discontinuities in the Saw waveform are produced as are seen in my Saw core.
I have a design for a high-performance Tri VCO up at my website. I will put this VCO up against anyone else's design for accuracy and stability. I chose not to use it in the current device, because I am trying to keep the cost down. The MOSFET reset time of my Saw core is very short, as can be seen from the excellent tracking data that I posted above.
| Quote: | | Perfection is not normally necessary (or even wanted) in analogue synthesis, but when it comes to more and more complex linear FM connections, imperfections quickly multiply to big differences and impurities in the resulting waveform and spectrum. |
I disagree strongly with what you are suggesting here. For example, some design tricks have greatly reduced the over/undershoot you noticed in the proof-of-concept photo.
But, say, why don't you give us the details of your design ... post some mp3s ... show us your tracking data? Then people can decide for themselves.
Ian
| Description: |
|
 Download (listen) |
| Filename: |
glall.mp3 |
| Filesize: |
655.55 KB |
| Downloaded: |
1658 Time(s) |
|
|
|
Back to top
|
|
 |
/mr

Joined: Aug 05, 2007 Posts: 223 Location: Elektron City, Sweden
Audio files: 1
|
Posted: Wed Oct 22, 2008 5:00 pm Post subject:
Re: TZFM SAW VCO |
 |
|
| frijitz wrote: | | /mr wrote: | | I assume that your Logic/Reset circuitry not only resets the integrator to its minimum when it has reached its maximum, but also resets it to its maximum when it has reached its minimum by running backwards. Isn't it so? |
No, not exactly. The integrator resets to zero in both cases. |
Hmm... to zero? Then you lost me...
Hmm again. Is the "integrate" box in your first drawing not only integrating, but also adding some logic signal corresponding to the state of the integration, so that the integrator can work above and below zero for the two different states, respectively?
In that case we're talking about different things, and probably quite different resulting problems. I (mis)interpreted the picture as an "ordinary" saw core with the added ability of running backwards between the "ordinary" integrator values.
| frijitz wrote: | | I disagree strongly with what you are suggesting here. For example, some design tricks have greatly reduced the over/undershoot you noticed in the proof-of-concept photo. |
Aha, great. I shouldn't have taken the first photo as the final result.
| frijitz wrote: | | But, say, why don't you give us the details of your design ... post some mp3s ... show us your tracking data? Then people can decide for themselves. |
Without building it? That's a bit tough, I guess... I was only referring to the core type (probably one that you are not using after all), not to a finished circuit. |
|
|
Back to top
|
|
 |
phdinfunk
Joined: Jun 04, 2008 Posts: 119 Location: Taiwan
|
Posted: Wed Oct 22, 2008 8:29 pm Post subject:
Control setup.... |
 |
|
Ian,
I'm working on panel designs, drawing it all by hand, putting it with cardboard, and attaching knobs and jacks to see how well it flies...
(did I mention I live in a small town in Taiwan and have plenty of time on my hands [ .
I'm trying to optimize a panel to use in my system, and I'm contemplating which compromises to make to save space.
I'm wondering if the Offset pot can be replaced with a three or four position switch. Which is better to use?
I'm also wondering if the sync depth switch can be replaced by a three or four position switch?
In both cases I want to use a toggle rather than a rotary.
I know you've experimented with those controls, so are either absolutely necessary to use with a pot for good performance?
Thanks a million!
--Jonathan
PS: I, like everyone else here, am totally stoked about this design, mate! |
|
|
Back to top
|
|
 |
frijitz
Joined: May 04, 2007 Posts: 1734 Location: NM USA
Audio files: 54
|
Posted: Thu Oct 23, 2008 12:42 pm Post subject:
Re: TZFM SAW VCO |
 |
|
| /mr wrote: | Hmm again. Is the "integrate" box in your first drawing not only integrating, but also adding some logic signal corresponding to the state of the integration, so that the integrator can work above and below zero for the two different states, respectively? |
Yes, exactly. The integrator ramps either up or down and resets to zero when +/-5 V is reached. Then the positive signals are shifted down half way and the negative ones up. This gives proper phase reversal of the signal. I believe the end result is the same as what you were envisioning.
Ian |
|
|
Back to top
|
|
 |
/mr

Joined: Aug 05, 2007 Posts: 223 Location: Elektron City, Sweden
Audio files: 1
|
Posted: Thu Oct 23, 2008 1:13 pm Post subject:
Re: TZFM SAW VCO |
 |
|
Great, keep up the good work!
| frijitz wrote: | | I believe the end result is the same as what you were envisioning. |
I even think you get less problems with your somewhat more advanced way of doing it, as you indicated before when talking about absolute values being the same.
Btw, I don't own any Electronotes.  |
|
|
Back to top
|
|
 |
frijitz
Joined: May 04, 2007 Posts: 1734 Location: NM USA
Audio files: 54
|
Posted: Fri Oct 24, 2008 6:02 am Post subject:
Re: TZFM SAW VCO |
 |
|
| /mr wrote: | Btw, I don't own any Electronotes.  |
IIRC the TZ VCO is up at the EN website.
Ian |
|
|
Back to top
|
|
 |
fluxmonkey
Joined: Jun 24, 2005 Posts: 708 Location: cleve
|
Posted: Fri Oct 24, 2008 6:13 am Post subject:
Re: TZFM SAW VCO |
 |
|
| frijitz wrote: | | /mr wrote: | Btw, I don't own any Electronotes.  |
IIRC the TZ VCO is up at the EN website.
Ian |
yes: http://electronotes.netfirms.com/EN129.pdf
BTW, electronotes should be required reading for anyone seriously into analog SDIY... at minimum, get the Musical Engineer's Handbook/Builder's Guide and Preferred Circuits Collection... best $60 investment you'll ever make. _________________ www.fluxmonkey.com |
|
|
Back to top
|
|
 |
bridechamber
Joined: Oct 06, 2007 Posts: 64 Location: Saint Paul, MN
|
Posted: Fri Oct 24, 2008 9:19 am Post subject:
|
 |
|
Defo on the EN tip!
I bought the entire collection when I was flush a few years ago -- worth every penny! There are tons of nice gems in there, even if most of the theory goes over my head. |
|
|
Back to top
|
|
 |
Rykhaard
Joined: Sep 02, 2007 Posts: 1290 Location: Canada
|
Posted: Fri Oct 24, 2008 9:43 am Post subject:
Re: TZFM SAW VCO |
 |
|
| bbob wrote: | | frijitz wrote: | | /mr wrote: | Btw, I don't own any Electronotes.  |
IIRC the TZ VCO is up at the EN website.
Ian |
yes: http://electronotes.netfirms.com/EN129.pdf
BTW, electronotes should be required reading for anyone seriously into analog SDIY... at minimum, get the Musical Engineer's Handbook/Builder's Guide and Preferred Circuits Collection... best $60 investment you'll ever make. |
I fully agree there! I had issue #'s 1 through 200 and something for about 15 years (as well as the 2 book collections.)
Whilst a lot of theory still went over my head, a LOT of the Electronotes with help from online friends, helped majorly, in educating me over those years. I lost track of how many times I read through every issue, especially between #41 and the 130's or so - over and over and ......
A nod of respect to Barry Klein as well the book that he put out, twice. (With some of it from EN.) Barry's book gave the beginnings of my modular in 1992, as well as the dual LFO (1st panel) for my current machine.
Barry's explanation of the LFO and how it worked, also helped me understand how and why they work.
Thanks greatly Bernie Hutchins and Barry (as well as everyone else here in continuing to help out my learning / self-teaching. ) |
|
|
Back to top
|
|
 |
frijitz
Joined: May 04, 2007 Posts: 1734 Location: NM USA
Audio files: 54
|
Posted: Fri Oct 24, 2008 8:37 pm Post subject:
Re: TZFM SAW VCO |
 |
|
| /mr wrote: | | I even think you get less problems with your somewhat more advanced way of doing it, as you indicated before when talking about absolute values being the same. |
Hmmm ... I don't know about "less problems" ...
The statement about the abs values was incorrect. (Of course.) The two waveforms *sound* the same, though. That's what had me confused.
The system now runs very smoothly going slowly through zero, and sounds absolutely great -- most of the time. But I kept finding a small number of instances where there was a lot of jitter at the reverse/reset crossover. Not usually, just sometimes. After a long struggle, I finally figured out that the two oscillators were trying to self-synchronize at those points. It's a very weak effect, but sometimes they can lock for a couple of minutes.
I figured this out because I am also working towards a sync circuit, and a very soft sync gives the same kind of jitter. No surprise having interactions between the signals ... the circuit is all crammed onto a whiteboard, with power and ground running randomly all over the place. But at least I now know that the PCB layout will need to be done very carefully to avoid ground loops and pickup.
The sync circuit continues to be a challenge. There is no good way to reset the core, the way I have it built. But at least I still have a few more ideas to try. I hope I can get it going sometime this week.
Ian |
|
|
Back to top
|
|
 |
machine.cuisine
Joined: Jul 20, 2007 Posts: 61 Location: ks
Audio files: 4
|
Posted: Sat Oct 25, 2008 10:33 pm Post subject:
Re: TZFM SAW VCO |
 |
|
| frijitz wrote: | | The sync circuit continues to be a challenge. There is no good way to reset the core, the way I have it built. But at least I still have a few more ideas to try. I hope I can get it going sometime this week. |
Well, maybe you can't sync your cake and FM it, too.
But seriously, is sync so necessary with a VCO destined to be FM'd? |
|
|
Back to top
|
|
 |
/mr

Joined: Aug 05, 2007 Posts: 223 Location: Elektron City, Sweden
Audio files: 1
|
Posted: Sun Oct 26, 2008 3:39 am Post subject:
Re: TZFM SAW VCO |
 |
|
| machine.cuisine wrote: | | But seriously, is sync so necessary with a VCO destined to be FM'd? |
With FM, phase relationships can make a huge difference, AND the phase will become wrong when modulating through every little unlinearity, so... it's probably a good idea.
A drawback with sync (as opposed to PLL and other methods) might be that the synced waveform loses a bit of its period and suddenly gets a DC component - which could give unwanted results if this signal is used to FM another oscillator. |
|
|
Back to top
|
|
 |
frijitz
Joined: May 04, 2007 Posts: 1734 Location: NM USA
Audio files: 54
|
Posted: Sun Oct 26, 2008 6:29 am Post subject:
Re: TZFM SAW VCO |
 |
|
| machine.cuisine wrote: | Well, maybe you can't sync your cake and FM it, too.
But seriously, is sync so necessary with a VCO destined to be FM'd? |
I believe it's true that it doesn't make sense (by definition?) to have deep dynamic-depth FM and sync at the same time. The sync would be constantly trying to lock to different ratios as the depth changed. Unless the modulation were not too deep and the sync very "hard".
It seems to me that sync is useful when you want to work with a static waveform, say with the oscillators locked at a fixed frequency ratio, that you can play up and down the scale. If you don't have sync the VCOs generally won't have close enough tracking to keep a harmonic waveform.
Am I missing something with this kind of thinking?
Ian |
|
|
Back to top
|
|
 |
lexvortex

Joined: May 14, 2008 Posts: 155 Location: Toronto
|
Posted: Wed Nov 05, 2008 10:07 pm Post subject:
|
 |
|
Hi Ian,
Any news about this project? I would love to add some TZVCOs to my collection Is it possible that you will work with Bridechamber on distribution? I have a couple double dekas on order too and can't wait to give those a try!!
Thanks,
Dave |
|
|
Back to top
|
|
 |
frijitz
Joined: May 04, 2007 Posts: 1734 Location: NM USA
Audio files: 54
|
Posted: Thu Nov 06, 2008 8:05 am Post subject:
|
 |
|
| lexvortex wrote: | Any news about this project? I would love to add some TZVCOs to my collection Is it possible that you will work with Bridechamber on distribution? I have a couple double dekas on order too and can't wait to give those a try!! |
Thanks for your interest!
Yes, I'm still going full bore on the TZ. I found a reliable way to hard-sync the core, and I coupled this with a circuit to detect when the master and slave zero crossings are within an adjustable phase window. I used the Tri signal for this. Before I was trying to soft-sync the core directly. The new method is simple and reliable. Fun to use, too -- I've never had variable sync before.
Next I worked on improving the charge-injection-compensation circuit to give better transient cancellation. This gives a cleaner waveshape, which is need in shaping the raw Saw into the final Saw (with correct time reversal).
Then I tackled an old problem I've often seen with VCOs -- at the highest frequencies the pitch drifts very slightly after the CV changes. This was only about 0.2% at 20 kHz, so not a huge effect. It turned out to be due to self-heating in the expo converter transistors! I was originally using an inexpensive Japanese dual unit. When I switched to a pair of discrete transistors the effect became much worse. Then I put in a MAT03 super-duper pair and the problem totally disappeared.
I think the above is the last of the circuit tweaking I can do at this point. I've started a board layout, so when that is done I can check for any other small glitches.
Yes, the current plan is to offer the unit through Bridechamber. No schedule at this point, though. I need to be happy with the design first, and I haven't looked at the temperature stability at all yet.
The DD has been held up by delays at the panel fab stage. Scott says these have finally been resolved, so I'm hoping to see this out soon.
Ian |
|
|
Back to top
|
|
 |
johans121

Joined: Jun 19, 2007 Posts: 178 Location: Huntsville, AL (USA)
|
Posted: Thu Nov 06, 2008 9:41 am Post subject:
|
 |
|
| frijitz wrote: | Yes, the current plan is to offer the unit through Bridechamber. No schedule at this point, though. I need to be happy with the design first, and I haven't looked at the temperature stability at all yet.
The DD has been held up by delays at the panel fab stage. Scott says these have finally been resolved, so I'm hoping to see this out soon.
Ian |
Excellent news on both accounts!
I'm about to build a semi patchable modular synth & I want to incorporate this TZVCO along with either the CGS or Magic Smoke 566....
As for the DDs I've ordered, they're going behind those bridechamber panels in the modular rack! I've got enough slider slots to cut for the Klees as it is, I couldn't imagine coupling that work along with 20 extra slots for each DD!!!
-Jim |
|
|
Back to top
|
|
 |
johans121

Joined: Jun 19, 2007 Posts: 178 Location: Huntsville, AL (USA)
|
Posted: Thu Nov 13, 2008 1:13 pm Post subject:
|
 |
|
WOAH!
This thread looked like it was drowning! I thought I'd just bring it up for some air....
 |
|
|
Back to top
|
|
 |
frijitz
Joined: May 04, 2007 Posts: 1734 Location: NM USA
Audio files: 54
|
|
|
Back to top
|
|
 |
toppobrillo

Joined: Dec 10, 2005 Posts: 766 Location: oakland, ca
G2 patch files: 1
|
Posted: Thu Nov 13, 2008 5:45 pm Post subject:
|
 |
|
wow i am really impressed with your progress with this project and it looks to be a really great one at that.
a little OT but i too have noticed this effect in the EN style TZVCO with my cheap japanese pair, when the base freq. and bias are low and you hit it with alot of FM all of a sudden, the base frequency slowly climbs a few cents.. i don't have any better dual PNP at the moment but it is nice to know the problem might be eliminated when i get one... i wonder how well the lm394 would fare in this regard?
thanks for the hard work, congratulations on your new project!
josh |
|
|
Back to top
|
|
 |
johans121

Joined: Jun 19, 2007 Posts: 178 Location: Huntsville, AL (USA)
|
Posted: Thu Nov 13, 2008 7:11 pm Post subject:
|
 |
|
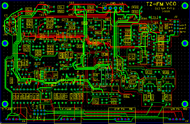
| frijitz wrote: | Just for a rough idea here's what the layout looks like.
The barebones PCBs will be here tomorrow, so I should be able to get the first build done over the weekend!
Ian |
Jeez, man! Ian, you're amazing! I can't wait for this to hit the shelves! I'll definitely be in for at least 4! Once I get those I'm gonna get started on my 'prepatched' modular monster!
Wow! |
|
|
Back to top
|
|
 |
frijitz
Joined: May 04, 2007 Posts: 1734 Location: NM USA
Audio files: 54
|
Posted: Thu Nov 13, 2008 7:19 pm Post subject:
|
 |
|
Thanks josh.
I'm not sure where the drift in that design would be coming from. Self heating in the OTAs could also be an issue. I'm running mine at pretty low levels, which is why I was surprised to still see some effect.
I believe Scott (bridechamber) will probably offer an SSM2220 for the pair. I'll give that one a try also.
Ian |
|
|
Back to top
|
|
 |
|