| Author |
Message |
Uncle Krunkus
Moderator

Joined: Jul 11, 2005 Posts: 4761 Location: Sydney, Australia
Audio files: 52
G2 patch files: 1
|
Posted: Wed Apr 01, 2009 10:06 pm Post subject:
The Re-Animator Subject description: New schem added |
 |
|
About six months ago, I suggested to Pehr Wikstrom that the best way to stop a Lunetta from producing digital noise would be to use a common reset to reset all the counters, flip-flops etc. at regular intervals.
That gave me an idea which I played around with in my head for a while, and finally I decided it was worth putting on a breadboard.
I've waited until I got some good results before starting this thread, as I wanted to be sure it was worth documenting. I haven't got a web page to fill with my results from these experiments, so I'm going to describe them in detail in this thread.
The core of the idea is to use a squaring amp to extract a sync pulse from an incoming waveform. Then to use that sync pulse to reset an 8bit counter which is free running from a high frequency master clock. The outputs of the main counter are fed into an R/2R network and the result becomes our new waveform.
Now in this simple form, all you would get is a sawtooth wave which restarts in sync with the incoming waveform. But, with some digital manipulation of the master clock pulses, I realised that it would be possible to change the gradient of the sawtooth wave, dynamically, every time the wave is re-started. This will result in curved waveforms. Another small piece of logic will enable "wrapping" of the wave at top and bottom (triangle) or not, and last, but not least, I've designed a little voltage controlled digital encoder which will allow realtime manipulation of, Initial level (phase), Gradient, and Integral (curviness) of the wave.
I'm also thinking about a pre-scaler which will automatically keep the wavelength resolution about the same, (roughly 256 slices per wavelength) regardless of the incoming frequency.
Before anyone points out that all this could be achieved with 2 chips, a CPLD and some nifty code, I want to point out that this is basically a Lunetta on steroids with just one primary function, and as such is meant to be a starting point for experimentation. It also contains some ideas which could be used separately in a Lunetta for other functions. Most notably, the sync input circuitry (which I'd like to enhance even further so people could plug 'anything' into their CMOS condos) and the voltage controlled digital encoder (which makes it possible to control any function in a Lunetta with a standard CV input) I plan on building it to a point where it becomes a self contained waveshaper. Keep in mind that this could involve as many as a dozen chips, and quite a bit of extra circuitry. I'm doing this 'cos I like playing with CMOS chips, that's also why I've pointed out it's relevance to Lunettas.
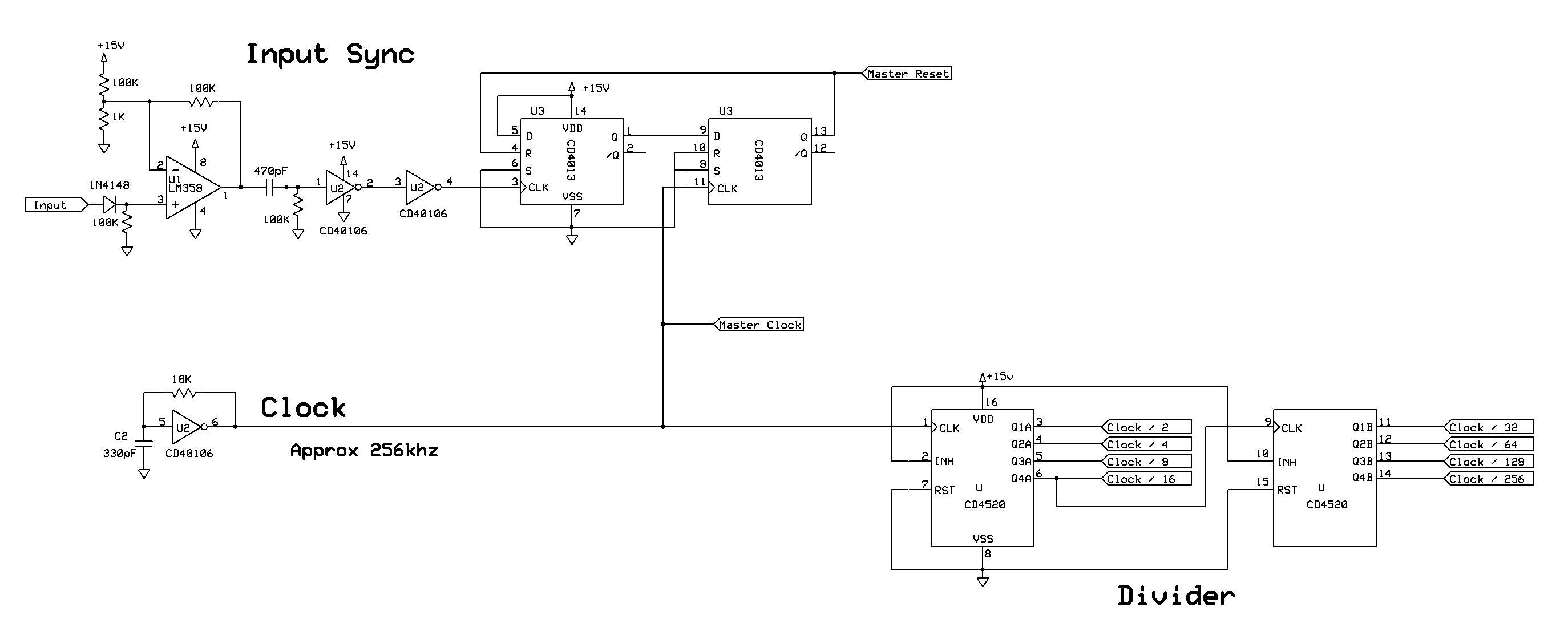
Here is a .gif of the schematic as it now stands on the breadboard. It doesn't yet include the integral controller, which will really shift it's value to a new level. Because all of this part works, as it should, I'm confident that the integral controller (which I'm adding to the breadboard now) will hit paydirt. This is also why I've decided to start this thread and (hopefully) get some feedback on ways to improve what's already there.
I'll add some samples of the waves I'm getting out compared to the incoming wave over the next couple of days.
BTW If anyone can think of a more accurate name for this circuit, let me know.
I will update this post of the schematic, as it improves.
Last update - 13/7/09 ver1.2
| Description: |
|
| Filesize: |
26.33 KB |
| Viewed: |
602 Time(s) |
| This image has been reduced to fit the page. Click on it to enlarge. |

|
| Description: |
|
| Filesize: |
71.65 KB |
| Viewed: |
423 Time(s) |
| This image has been reduced to fit the page. Click on it to enlarge. |

|
| Description: |
|
| Filesize: |
73.83 KB |
| Viewed: |
385 Time(s) |
| This image has been reduced to fit the page. Click on it to enlarge. |

|
_________________ What makes a space ours, is what we put there, and what we do there. Last edited by Uncle Krunkus on Sun Jul 12, 2009 6:46 pm; edited 7 times in total |
|
|
Back to top
|
|
 |
Scott Stites
Janitor


Joined: Dec 23, 2005 Posts: 4127 Location: Mount Hope, KS USA
Audio files: 96
|
Posted: Thu Apr 02, 2009 10:25 am Post subject:
|
 |
|
This is very cool, Andy! I'll have to go through my inventory and see if I have any CD4029s.
Cheerios,
Scott _________________ My Site |
|
|
Back to top
|
|
 |
synthmonger
Joined: Nov 16, 2006 Posts: 578 Location: flada
Audio files: 3
|
Posted: Thu Apr 02, 2009 10:33 am Post subject:
|
 |
|
"..Lunetta on steroids.."
Now that's what I like to hear!
This looks awesome. If you get a chance, could you please post some scope pics? |
|
|
Back to top
|
|
 |
Uncle Krunkus
Moderator

Joined: Jul 11, 2005 Posts: 4761 Location: Sydney, Australia
Audio files: 52
G2 patch files: 1
|
Posted: Thu Apr 02, 2009 2:42 pm Post subject:
|
 |
|
Okay,
I've already got a problem with the schematic as it stands right now.
I'd been listening and looking at the output straight off the main R/2R top rung, and hadn't put the TL071 in. I put it in last night, and I get part of the wave being replaced with a high frquency hash. It's right where the main counter resets, so I'm thinking that, at that point, the single 9K1 around the TL071 is just too small to stop it from sinking the R/2R in some way and let a load of yuck through. (that's highly technical talk which means I don't know enough theory! )
Anyway, I'm gonna try a 100K in series with the input, and a 91K feedback resistor.
If it works okay, I'll fix the schem.
Anyone got any better ideas? _________________ What makes a space ours, is what we put there, and what we do there. |
|
|
Back to top
|
|
 |
Uncle Krunkus
Moderator

Joined: Jul 11, 2005 Posts: 4761 Location: Sydney, Australia
Audio files: 52
G2 patch files: 1
|
Posted: Thu Apr 02, 2009 3:06 pm Post subject:
|
 |
|
Jesus!
That worked!
I'm starting to get the scary feeling that I actually know what I'm doing!!!
Just don't have the descriptions down pat I s'pose.
Okay, 100K on the input and a 91K feedback, and I added a 33pF across the feedback as well to stop the top end a bit, and I also added a couple of decoupling caps (100nF) on the TL071. That reminds me, I haven't put any decoupling caps on the schem.
Hey, while I'm here, does anyone know how to incorporate a 14Khz lowpass into this output TL071? Maybe just put a bigger cap in the feedback path? _________________ What makes a space ours, is what we put there, and what we do there. |
|
|
Back to top
|
|
 |
Uncle Krunkus
Moderator

Joined: Jul 11, 2005 Posts: 4761 Location: Sydney, Australia
Audio files: 52
G2 patch files: 1
|
Posted: Thu Apr 02, 2009 7:06 pm Post subject:
|
 |
|
Schem updated.
I changed the 91K to a 33K to bring the levels down to a max of 5Vp-p.
I added the 33pF around the 071 to stop the HF stuff.
I also biased the non-inverting input to drop the wave around the 0V line.
I haven't done the decoupling caps yet.
Gonna go see if I can get the gradient control done. _________________ What makes a space ours, is what we put there, and what we do there. |
|
|
Back to top
|
|
 |
Uncle Krunkus
Moderator

Joined: Jul 11, 2005 Posts: 4761 Location: Sydney, Australia
Audio files: 52
G2 patch files: 1
|
Posted: Thu Apr 02, 2009 9:05 pm Post subject:
|
 |
|
Great news!
The integrator is working!
At the moment, I've got spirelli pasta shaped waveforms in sync with an incoming 1khz!!
I just need to slow down the clock on the gradient counter a bit, and I'll post some shots of the scope.
 _________________ What makes a space ours, is what we put there, and what we do there. |
|
|
Back to top
|
|
 |
loss1234

Joined: Jul 24, 2007 Posts: 1536 Location: nyc
Audio files: 41
|
Posted: Thu Apr 02, 2009 9:33 pm Post subject:
|
 |
|
wow
what a week for intersting circuits!!
I must say, if thing works like you explained, i can see a million uses for it.
I too LOVE playing with CMOS and for some odd reason would rather work with CMOS than a 2 chip solution.
i think this could be great for ALL kinds of things. i wish i didnt have to work tomorrow as i want to build this PRONTO but i KNOW what i will be doing all weekend!
when will we be seeing the Gradient and Wrap circuits?
thanks so much _________________ -------------------------------------------- check out various dan music at: http://www.myspace.com/lossnyc
http://www.myspace.com/snazelle
http://www.soundclick.com/lossnyc.htm http://www.indie911.com/dan-snazelle |
|
|
Back to top
|
|
 |
loss1234

Joined: Jul 24, 2007 Posts: 1536 Location: nyc
Audio files: 41
|
|
|
Back to top
|
|
 |
seraph
Editor


Joined: Jun 21, 2003 Posts: 12398 Location: Firenze, Italy
Audio files: 33
G2 patch files: 2
|
Posted: Fri Apr 03, 2009 5:06 am Post subject:
|
 |
|
| Uncle Krunkus wrote: | | I've got spirelli pasta shaped waveforms |
what
fusilli
 _________________ homepage - blog - forum - youtube
| Quote: | | Don't die with your music still in you - Wayne Dyer |
|
|
|
Back to top
|
|
 |
Scott Stites
Janitor


Joined: Dec 23, 2005 Posts: 4127 Location: Mount Hope, KS USA
Audio files: 96
|
Posted: Fri Apr 03, 2009 6:34 am Post subject:
|
 |
|
Cool! Carlo built the circuit and has posted his first scope shot!
 _________________ My Site |
|
|
Back to top
|
|
 |
Uncle Krunkus
Moderator

Joined: Jul 11, 2005 Posts: 4761 Location: Sydney, Australia
Audio files: 52
G2 patch files: 1
|
Posted: Fri Apr 03, 2009 10:28 am Post subject:
|
 |
|
Yeah!
Well, actually, if you used a few of those to build sawtooth shapes, that's what it's like!
Loss, at this stage, I'd wait and see if we can improve it even further, but you're welcome to start experimenting. It's a hairy breadboard though.  _________________ What makes a space ours, is what we put there, and what we do there. |
|
|
Back to top
|
|
 |
seraph
Editor


Joined: Jun 21, 2003 Posts: 12398 Location: Firenze, Italy
Audio files: 33
G2 patch files: 2
|
Posted: Fri Apr 03, 2009 10:29 am Post subject:
|
 |
|
| Scott Stites wrote: | Cool! Carlo built the circuit and has posted his first scope shot!
 |
a scope shot "al dente"  _________________ homepage - blog - forum - youtube
| Quote: | | Don't die with your music still in you - Wayne Dyer |
|
|
|
Back to top
|
|
 |
Uncle Krunkus
Moderator

Joined: Jul 11, 2005 Posts: 4761 Location: Sydney, Australia
Audio files: 52
G2 patch files: 1
|
Posted: Fri Apr 03, 2009 2:59 pm Post subject:
|
 |
|
This is a copy of an e-mail I just sent Scott.
We have been talking about the possibility that the front end of the ReAnimator (enhanced to guarantee a clean sawtooth from any input (something I planned on anyway)) could drive his sub-octave wave folding circuit.
I'm posting it here, as I think it includes some useful info,
| Quote: | As interesting and potentially powerful as the ReAnimator may be, albeit quite component intensive,
one thing it definitely doesn't have at the moment is predictability in amplitude.
Actually,... predictability in centering is not really it's forte either! LOL!
I biased the TL071 so that a 15V swing will be spread across +/-2V5, but, if the controls work the way they should, it would be easy to create a wave which is mostly on one side or the other of the 0V line. In fact, until I sort out the pre-scaler, it could also potentially have any number of zero crossings per wavelength! LOL!
And I should probably add that it's shape will hopefully be quite unpredictable as well. Well, not "unpredictable", just "subject to radical control".
However, you could just use the main section, which will give it a solid sawtooth, and then add the pre-scaler. That would work quite nicely.
Did I tell you that the pre-scaler will also act as a kind of PWMissando effect? By adjusting the speed at which the wavelength winds in and out to match the sync, you could get a kind of phasing/PWM effect every time the incoming pitch changes. If you suddenly drop by an octave, for example, the scaler will still be set to pump out twice as many timeslices as it needs (because of the preceding note). But with every wavelength after that, the pre-scaler will subtract a timeslice (or 5 etc.) and that will create a sliding PWM effect as it catches up. Hopefully, I'll be able to have a setting which is so fast, you can't notice the transition. But it would still add a little "whip" to the start of the note, which should give the complete unit a very unique sound all it's own.
|
_________________ What makes a space ours, is what we put there, and what we do there. |
|
|
Back to top
|
|
 |
loss1234

Joined: Jul 24, 2007 Posts: 1536 Location: nyc
Audio files: 41
|
Posted: Fri Apr 03, 2009 4:34 pm Post subject:
|
 |
|
this is actually what I was struggling with all week in my experiments with Scotts Wavething....I was using a guitar fed through a lot of circuitry to arrive at a sawtooth and i was looking for another way to turn ANY signal into a sawtooth....a Solid sawtooth that i could then use to drive the wavething..
I dont know enough about your circuit to know what it currently will do or wont do so it is a bit hard for me to completely relate to the email you sent scott as it refers (i think) to parts of your circuit which arent in the schematic you posted
but let me say i am definitely up for testing any of this....
bit sad to find today that i only have 2 4029's....damn
now i am going to have wait at least a week....boo
can i ask how you are going to change this to guarantee a clean sawtooth?
looking forward (and often) to any developments with this post _________________ -------------------------------------------- check out various dan music at: http://www.myspace.com/lossnyc
http://www.myspace.com/snazelle
http://www.soundclick.com/lossnyc.htm http://www.indie911.com/dan-snazelle |
|
|
Back to top
|
|
 |
Uncle Krunkus
Moderator

Joined: Jul 11, 2005 Posts: 4761 Location: Sydney, Australia
Audio files: 52
G2 patch files: 1
|
Posted: Fri Apr 03, 2009 7:19 pm Post subject:
|
 |
|
| loss1234 wrote: | | can i ask how you are going to change this to guarantee a clean sawtooth? |
Well, like I said above, it's a case of using an enhanced front end and a stripped down version which had no gradient control and no integral control. If you added the pre-scaler only then it should put out a good sawtooth.
Keep in mind that there are probably other, easier ways of making a sawtooth track an incoming wave. I don't know what they are, and I plan on doing what needs to be done anyway.
Also, the pre-scaler is not proven yet, it's an idea which has been developing in my head alongside these other ideas. Any one of these ideas on it's own is no rocket science. The process of combining them to this effect though, is just pure genius. (If you overlook the "it could all be done on one chip" argument. )
You would definitely have to add the pre-scaler, for the reasons I outlined above. And like I said, the one thing which may hobble the pre-scaler is whether I can get it running fast enough. But either way, it'll be fun to find out.
BTW I had exactly the same problem with the 4029s, I've just ordered another 10. Have you got 4585s? They really are the part that does the magic. They'll be needed for the pre-scaler too.  _________________ What makes a space ours, is what we put there, and what we do there. |
|
|
Back to top
|
|
 |
loss1234

Joined: Jul 24, 2007 Posts: 1536 Location: nyc
Audio files: 41
|
|
|
Back to top
|
|
 |
loss1234

Joined: Jul 24, 2007 Posts: 1536 Location: nyc
Audio files: 41
|
|
|
Back to top
|
|
 |
Uncle Krunkus
Moderator

Joined: Jul 11, 2005 Posts: 4761 Location: Sydney, Australia
Audio files: 52
G2 patch files: 1
|
Posted: Fri Apr 03, 2009 11:26 pm Post subject:
|
 |
|
I just uploaded the second sheet. Not finished yet, but getting there. _________________ What makes a space ours, is what we put there, and what we do there. |
|
|
Back to top
|
|
 |
loss1234

Joined: Jul 24, 2007 Posts: 1536 Location: nyc
Audio files: 41
|
|
|
Back to top
|
|
 |
Uncle Krunkus
Moderator

Joined: Jul 11, 2005 Posts: 4761 Location: Sydney, Australia
Audio files: 52
G2 patch files: 1
|
Posted: Sat Apr 04, 2009 2:12 am Post subject:
|
 |
|
I just fixed that second sheet, so it better reflects what's on the breadboard now.
Inhibit on the 4520 held high,
Jams on the 4029 held low,
and clocked from the clock/16
I just have to wait for my 4029s, and then I'll do a 4bit encoder for the gradient controller.
Next after that,.... I think it's time to hammer out the pre-scaler.
Chip count is at 11.
I'm estimating the complete unit to use about 20.  _________________ What makes a space ours, is what we put there, and what we do there. |
|
|
Back to top
|
|
 |
Uncle Krunkus
Moderator

Joined: Jul 11, 2005 Posts: 4761 Location: Sydney, Australia
Audio files: 52
G2 patch files: 1
|
|
|
Back to top
|
|
 |
Inventor
Stream Operator

Joined: Oct 13, 2007 Posts: 6221 Location: near Austin, Tx, USA
Audio files: 267
|
Posted: Tue Jul 07, 2009 12:29 am Post subject:
|
 |
|
Well, I can only guess but I'd imagine that when you sweep the pot quickly you're giving the counter a noisy output. Note that sometimes chips are not implemented the way we think they are. If the up/down input has transitions near the moment of the clock edge, all heck could break loose. I'd suggest putting a 0.1uF cap from the pot's wiper to ground.
I made a controller with cheap scratchy thumbwheel pots and I found that adding caps smoothed them out nicely.
Also if you get counter noise as in the counter oscillating up and down around the desired value, then you might have too much hysteresis. As it stands, your amount of hysteresis is a function of the potentiometer wiper setting. If you can buffer the pot with a voltage follower and then send that into the comparator with a resistor, then you will have a constant amount of hysteresis and you can tailor that resistor value so the hysteresis is smaller than one bit resolution.
Just a thought.
Les
p.s. one more thing: I think you want the hysteresis on the R2R ladder, not on the pot. It might suit you to reverse the comparator inputs and add an extra inverter at the output of the comparator. _________________ "Let's make noise for peace." - Kijjaz |
|
|
Back to top
|
|
 |
Uncle Krunkus
Moderator

Joined: Jul 11, 2005 Posts: 4761 Location: Sydney, Australia
Audio files: 52
G2 patch files: 1
|
Posted: Tue Jul 07, 2009 2:40 pm Post subject:
|
 |
|
Thanks Les,
Yes, I tried a few different values of cap from the wiper to ground, but it didn't help. The problem seems more systemic than that.
I also added a CV summer and perfect diode and fed the pot voltage through that, but it still locks up.
One thing I haven't tried is the hysterisis on the ladder. I might try that next.
I also have to update that schem with the new things I've added. I'll try to get that done today. _________________ What makes a space ours, is what we put there, and what we do there. |
|
|
Back to top
|
|
 |
Inventor
Stream Operator

Joined: Oct 13, 2007 Posts: 6221 Location: near Austin, Tx, USA
Audio files: 267
|
Posted: Tue Jul 07, 2009 3:14 pm Post subject:
|
 |
|
Yes, that last one might be it. With 256 steps on a 5V part your bit resolution is only 19 mV. At mid-position of the wiper, you have 57mV of hysteresis. So when the counter counts up over the threshold, you get about four bits worth of change in the reference value. So it's like trying to hit a moving target.
At best this reduces the 8 bit successive approximation function to 6 bits of resolution. But it gets worse than that as you describe, Andy, in the situation where both the reference and the counter are changing.
In fact, now that I think of it, the hysteresis has it's own time constant. A 1 MOhm hysteresis resistor that sees only 30 pF of capacitance will form an RC filter with a time constant equal to one clock cycle. You've likely got 30 pF or more due to wiring and stuff, so it's possible that the time constant of the hysteresis is introducing asynchronous signals which are going straight into the counter's up/down input without being digitally buffered.
So if I could guess again, I'd say: try removing the hysteresis resistor! But that's just a quickie possibility to try. When that doesn't work you can get back to your plan of putting hysteresis on the ladder.
Interesting puzzle....
Les _________________ "Let's make noise for peace." - Kijjaz |
|
|
Back to top
|
|
 |
|