| Author |
Message |
valis

Joined: Sep 16, 2008 Posts: 121 Location: Oregon, USA
Audio files: 6
|
Posted: Mon May 18, 2009 9:03 am Post subject:
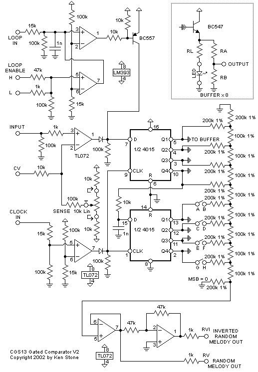
Gated Comparator Value Question Subject description: What are RA, RB, RL? |
 |
|
Greetings,
Now I've finally completed some CGS modules successfully I thought I'd move on to something a bit more complex. I've been wanting to build the Gated Comparator (CGS13) but I have a question. I looked at the schematics and read the description but I am probably being dense.
Here's my question, what is the value of RB, RA, and RL in the "buffer" section? For the life of me I really can't figure this out. I see the section on the schematics but don't see where the values correspond to this section on the PCB. As usual, Thanks for your time..
-david
| Description: |
|
| Filesize: |
51.97 KB |
| Viewed: |
8310 Time(s) |

|
| Description: |
|
| Filesize: |
12.89 KB |
| Viewed: |
356 Time(s) |
| This image has been reduced to fit the page. Click on it to enlarge. |

|
|
|
|
Back to top
|
|
 |
wetterberg
Joined: Jun 27, 2008 Posts: 48 Location: denmark
|
Posted: Mon May 18, 2009 3:51 pm Post subject:
|
 |
|
Hi David,
the RA and RB are two arbitrary resistor values, as is RL
Across the base of the pcb you'll see these in a repeating pattern; the RL denotes the "Resistor for the LED", if you follow me?
Same approach is also on the Master Divier etc. Pretty simple, that way you read: "RL should be 100k" or similar, and then you know all RLs are that value. |
|
|
Back to top
|
|
 |
andrewF

Joined: Dec 29, 2006 Posts: 1176 Location: australia
Audio files: 4
|
Posted: Mon May 18, 2009 4:55 pm Post subject:
|
 |
|
for the Master Divider, Ken wrote -
Suggested values for the resistors are as follows:
RA = 1k8
RB = 1k
RL = 2k2
These will do for the Gated Comp too.
Except if you are using ultrabright LEDs, in this case use 5k - 10k for RL |
|
|
Back to top
|
|
 |
valis

Joined: Sep 16, 2008 Posts: 121 Location: Oregon, USA
Audio files: 6
|
Posted: Mon May 18, 2009 9:34 pm Post subject:
Thanks with a follow-up |
 |
|
Awesome. Thanks a lot for the replies. I understand now but I'm glad I asked. Can I ask a follow up question?
On the board, there's several jumper areas correct? I'm supposed to just solder a connection between these two points (which is connected by a line), correct? Two of the areas I'm looking at is to the left of the words "Copyright" and "Ken" on the top right side of the pcb (pictured above).
Again, thanks for your time..
-d |
|
|
Back to top
|
|
 |
andrewF

Joined: Dec 29, 2006 Posts: 1176 Location: australia
Audio files: 4
|
Posted: Mon May 18, 2009 10:16 pm Post subject:
|
 |
|
yep you got it - just solder a piece of wire between these points. I just using leftover clippings from resistors
looks like ~5 jumpers are needed on this PCB |
|
|
Back to top
|
|
 |
valis

Joined: Sep 16, 2008 Posts: 121 Location: Oregon, USA
Audio files: 6
|
Posted: Mon May 18, 2009 11:30 pm Post subject:
|
 |
|
| Again, thank you.. |
|
|
Back to top
|
|
 |
zthee

Joined: Feb 20, 2008 Posts: 414 Location: Stockholm
|
|
|
Back to top
|
|
 |
andrewF

Joined: Dec 29, 2006 Posts: 1176 Location: australia
Audio files: 4
|
Posted: Tue May 19, 2009 2:08 am Post subject:
|
 |
|
yep it looks like the comp out buffer is not drawn on V2, but is indeed on the PCB.
maybe its like an easter egg?
anyway
don't forget to build a CGS DC mixer next to the gated comp and pre-wire the switches on the jacks, so you can use the pair as a....dunno ... CGS/Klee crossbreed?? whatever. awesome pattern generator |
|
|
Back to top
|
|
 |
valis

Joined: Sep 16, 2008 Posts: 121 Location: Oregon, USA
Audio files: 6
|
Posted: Tue May 19, 2009 11:04 am Post subject:
|
 |
|
| andrewF wrote: |
anyway
don't forget to build a CGS DC mixer next to the gated comp and pre-wire the switches on the jacks, so you can use the pair as a....dunno ... CGS/Klee crossbreed?? whatever. awesome pattern generator |
Very interesting. Could you please elaborate? I just built the DC mixer and they are probably going to be right next to each other. I'm not quite sure that I understand what you're talking about though. Are you talking about wiring the "Bit Switches" on the GC to the "channel" inputs of the DC Mixer? What effect would this achieve? I'm sorry for my incessant questioning and I appreciate everyone's well thought out answers.
Thanks all! I recently completed the first stage of my modular and now I'm moving into different CV controllers. I'm pretty excited..
-David |
|
|
Back to top
|
|
 |
andrewF

Joined: Dec 29, 2006 Posts: 1176 Location: australia
Audio files: 4
|
Posted: Tue May 19, 2009 4:53 pm Post subject:
|
 |
|
no problems with asking lots of questions, it helps a lot of people over time.
The 'switches' i referrred to are the ones on the jacks. Most jacks have 3 solder connections, when nothing is inserted into the jack two of these points will be connected, when you plug something in, the points 'open'. One of the points will be now in contact with the tip of your plug, the other will not be in contact with anything.
If you are using banana sockets then you cannot do this.
The point of using the switches on the jacks is so you can wire up patches you commonly use and no longer need to use up patch cords. Of course, as soon as you plug in a patch cord, your pre-wired patch is disconnected and you can use the output as normal.
If you connect the outputs of Gated Comp to the inputs of the DC mixer you will have a shift register style pattern generator. In this setup, the output of the DC mixer will be a control voltage that can be plugged into your VCO to give some very interesting merry melodies. It will be quite different to a normal sequencer. In a normal sequencer, only one stage is on at a time, so the output voltage is set according to the level of that stage's pot. With the Gated Comp/Mixer depending on the input signals, you can have any number of stages on at the same time..and any mix of which stages. ie - it might go 123, 234, 345, 456, 678, 781, 812,....
or 15, 26, 37, 48, 51, 62, ....
The output voltage will be the sum of the voltages from each stage, this is similar to how the Klee works.
Have fun!  |
|
|
Back to top
|
|
 |
valis

Joined: Sep 16, 2008 Posts: 121 Location: Oregon, USA
Audio files: 6
|
Posted: Wed May 20, 2009 11:09 am Post subject:
|
 |
|
| Very interesting. It took me a little bit to fully grasp what you were talking about but now I understand. That's quite an interesting idea that I may have to implement. I do use 3.5mm jacks so it seems like it shouldn't be that hard. Thanks again. |
|
|
Back to top
|
|
 |
|