| Author |
Message |
Ricko
Joined: Dec 25, 2007 Posts: 251 Location: Sydney, Australia
Audio files: 27
|
Posted: Sat Jul 04, 2009 10:27 am Post subject:
Vox Humana |
 |
|
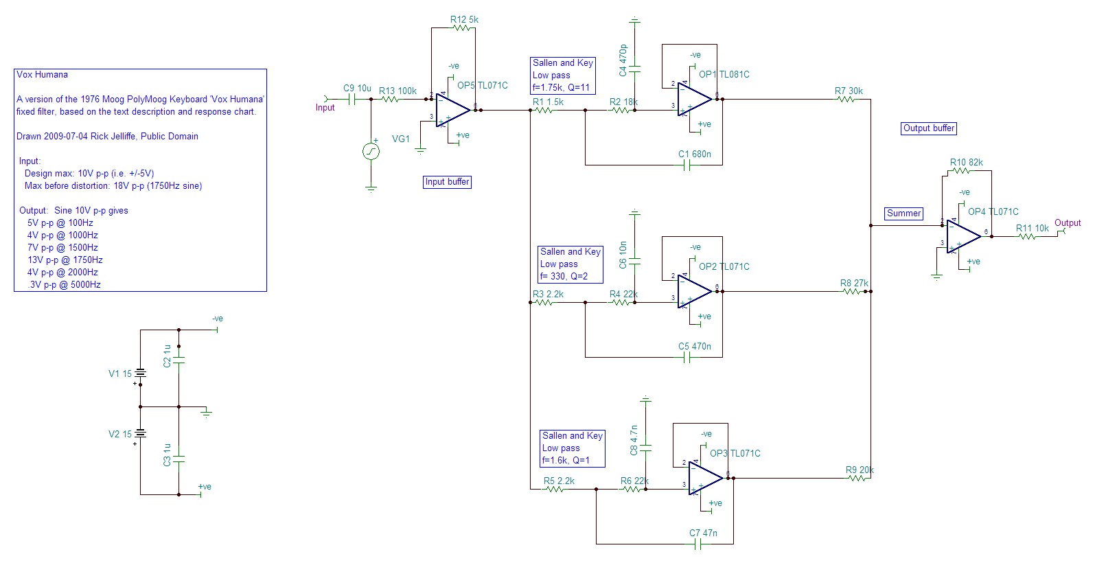
One of the most popular sounds on the Moog Polymoog Keyboard is the elusive Vox Humana. Think Gary Newman, etc.
There is a wonderful scan of the service manual for the various Polymoogs floating about, as one big fat PDF. However, it does not actually have a schematic for the Vox Humana filter (it has all the rest though.)
What it does have is a frequency response diagram (I think hand drawn or simulated), a fuzzy photo of a populated board, aparts list and two paragraphs describing of the circuit.
This filter is comprised of three low-pass filter sections associated with amplifiers A1A, A2A, A2B, respectively. The outputs from these three filter sections are summed via R5, R12, and R17 in the output amplifier A1B whose feedback resistor R6 determines the overall filter gain.
The first filter associated with A1A has a cutoff frequency of 1750Hz and a ! of 11. The second filter associated with A2A has a cutoff frequency of 330Hz and a Q of 2. The third filter associated with A2B has a cutoff frequency of 1600Hz and a Q of 1.
Looking at the photo, there are two op-amps (duals) and three capacitors. So the filters are second order.
Using this information, I have drawn up a circuit that seems to follow it pretty well, though it may well be that the balance between the sections isn't the same. UPDATE: I have changed the balance using the values of the resistors in the manual, which tames the first section.
So without vouching it is identical, here it is....
| Description: |
| Recreation of Polymoog Vox Humana filter (updated) |
|
| Filesize: |
136.91 KB |
| Viewed: |
1339 Time(s) |
| This image has been reduced to fit the page. Click on it to enlarge. |

|
|
|
|
Back to top
|
|
 |
yusynth

Joined: Nov 24, 2005 Posts: 1314 Location: France
|
Posted: Sat Jul 04, 2009 11:31 pm Post subject:
|
 |
|
Hi Ricko
Thanks a lot for making this available. I will give it a try I think. _________________ Yves |
|
|
Back to top
|
|
 |
Ricko
Joined: Dec 25, 2007 Posts: 251 Location: Sydney, Australia
Audio files: 27
|
Posted: Sun Jul 05, 2009 12:51 am Post subject:
|
 |
|
| yusynth wrote: | Hi Ricko
Thanks a lot for making this available. I will give it a try I think. |
My pleasure. You might put a 50k pot after the top section so you can adjust it to taste. If you want to try different frequencies, TI's free FilterPro program is what I used to calculate the component values here.
I have been going through all the Moog fixed filters (polymoog, poly kbd, minit moog, satelite) and the Arp por-solist ones, with a mind to making more generic versions. For example, the polymoog keyboard uses shelving filters quite often, but I am not aware of *any* synth modules that include shelving filters (let alone make them VC.) |
|
|
Back to top
|
|
 |
Ricko
Joined: Dec 25, 2007 Posts: 251 Location: Sydney, Australia
Audio files: 27
|
Posted: Wed Jul 03, 2019 2:09 am Post subject:
|
 |
|
An update after 10 years!
I made a PCB of the circuit above last week and built it. I didn't like it. It did its thing, but not the thing I wanted, if you know what I mean.
So I have prototyped another circuit, more closely based on Polymoog's 12db filters, and sorted out some funnies with the dis/mis-information in the service manual, and I am happy with this one.
The values need to be tweaked, but here is a rough sample. It starts of with the traditional 50/50 mix of Vox Humana and original, then it goes into a section where I am twiddling the formant controls to take it right up to the point of resonating (you can actually play melodies on harmonics if you are precise enough) and finally some noises just of the 100% output with no dilution of the original.
So in the ballpark now, even though it is not choir-like at all really! If there is interest, I could get it out this month.
Regards
Rick
| Description: |
| Car Friends Pour Moi? FB-01 through Vox H. prototype (with phaser and compression). Note to self: next time use a less dark sound and chorus not phasing! |
|
 Download (listen) |
| Filename: |
VoxHPrototype.wav |
| Filesize: |
5.61 MB |
| Downloaded: |
850 Time(s) |
|
|
|
Back to top
|
|
 |
roglok

Joined: Aug 28, 2010 Posts: 202 Location: uptown
|
Posted: Mon Jul 22, 2019 1:23 pm Post subject:
|
 |
|
| very nice. i like what i hear. formant filters are somewhat rare in the modular world - unfortunately... will this be CV controlled? |
|
|
Back to top
|
|
 |
Ricko
Joined: Dec 25, 2007 Posts: 251 Location: Sydney, Australia
Audio files: 27
|
Posted: Mon Jul 22, 2019 5:35 pm Post subject:
|
 |
|
Yes, I think some VC formant filters would be great, especially ones that allowed really sharp Q, as this does. A formant filter with VC that went around the edges of the "vowel triangle" would be a nice way to do it, I think.
The Vox H (I am sending off the fabrication order this week, hooray!, won't be VC however, because it is too tricky for me to grok, and too complex for the design constraints (below).
In fact, ...it might even be a category error that the Vox Humana filter is really a Formant Filter! I don't see that the resonant peaks correspond to any particular vowel sound (at least in English) but are some kind of indistinct compromize made for musical purposes! In old organs and harmoniums, the vox humana stop means mechanical tremolo, so I have a half-theory that the PolyMoog Vox Humana is more about emphasizing the chorus effect of close beating oscillators more than imitating vocal formants.
One reason there are so few VC formant filters is that it is quite tricky to voltage-control the higher-order kinds of Sallen Key filters, let alone three of them: you have to adjust numerous resistances at the same time, and it is very easy to lurch into self oscillation. (VC mixing is more doable than VC frequency and/or Q, but probably not enough bang per buck.) Other people make available the variable EQ section of the Polymoog, which is a state-variable filters: these are more VCable, but could only simulate the Vox Humana fixed circuit.
So people usually VC other kinds of filter topologiges, which AFAIK have different response curves (apart from the basic that Moog's Vox Humana uses three LPF not three BPF.)
All that stuff won't fit in my board constraints for this issue as a product (through hole, 4HP, 100mm height to allow affordabable prototyping, 35mm depth to make some skiffs, decent spacing between components). So my extensions are more knobs to twiddle, with different operation and sound to the variable resonators but in a different direction. My intention is to put the fab order in this week.
[And I kinda think if you are making a classic design, you don't want to provide it with no extensions (lazy? unimaginative? backwards-looking? techno-fetishistic?) but you don't want to alter things so fundamentally that it becomes a different circuit IYKWIM. ] |
|
|
Back to top
|
|
 |
Ricko
Joined: Dec 25, 2007 Posts: 251 Location: Sydney, Australia
Audio files: 27
|
Posted: Tue Aug 06, 2019 7:15 am Post subject:
Vox H product <- fricko |
 |
|
OK, so I am happy to anounce that I now am supplying a PCB/Panel combination Vox H, which is the Polymoog Keyboard Vox Humana circuit as a 4HP 40mm Eurorack board.
The product page is at https://fricko.home.blog/vox-h/
The circuit is three second-order Sallen-Key low pass filters in parallel. These combine to provide two formants (F1 and F2) at around 300 Hz and 1750 Hz. There is a mix control to add some of the dry signal for the brighter sound that is associated with the Vox Humana preset. More than the Polymoog provides, the module also have knobs to adjust the resonance (and, slightly, the level and frequency) of F1 and G2.
The board has several optional features to allow experimentation, for example diode limiters for self-oscillation control, and parallel resistor holes to allow fine adjustments of values. It is ROHS compliant, and also has holes for MOTM power. |
|
|
Back to top
|
|
 |
numbertalk

Joined: May 05, 2008 Posts: 992 Location: Austin, TX
Audio files: 5
|
Posted: Thu Aug 08, 2019 3:54 pm Post subject:
|
 |
|
| How would I go about getting a board? And how much for just the board as I have an MOTM system? Also i was unable to find a BOM on the product page, but maybe that’s just because I was looking at the mobile version. Is the schematic you posted 10 years ago up to date? Could work out the BOM from that. Any calibrating/trimming required? |
|
|
Back to top
|
|
 |
Ricko
Joined: Dec 25, 2007 Posts: 251 Location: Sydney, Australia
Audio files: 27
|
Posted: Mon Aug 12, 2019 6:25 am Post subject:
|
 |
|
Hi. Sorry for the delay in answering, I am buried under removalist boxes.
No, the circuit above is not the one of the board, except in outline. The fricko Vox H board follows the circuit of the Polymoog exactly, with extra buffering for the dry mix. You can see the core circuit here: https://www.gearslutz.com/board/electronic-music-instruments-and-electronic-music-production/1252539-polymoog-280a-keyboard-schematics.html
Vox H uses the same values, mostly: no strange capacitor values. 1x quad op-amp and one dual. No power voltage dependencies. No calibeation.
I probably should explain the pricing and rationale. I charge based on AUD $45 (~US 30) for a panel/PCB combo regardless of the PCB is simple 30mm or complex 70mm, or 4HP or 6HP, (because the manufacturing and shipping costs are actually the same for me.) In a sense, what you are really buying is the final schematic, which I email.
International postage adds about 50% again, so most international customers take advantage of the 3-for-US$99-including postage offer, which in turn takes advantage of combined postage. I thought large format synth makers would find buying a panel they could not use irksome, and it is not economic for me to mail out orders of lesser value, so I came up with the 4 boards for US $99 including postage deal.
Regards
Rick |
|
|
Back to top
|
|
 |
|