| Author |
Message |
richardc64

Joined: Jun 01, 2006 Posts: 679 Location: NYC
Audio files: 26
|
Posted: Fri Feb 11, 2011 9:11 am Post subject:
|
 |
|
I second Dan's comments and those of MickeyDelp. In the Roland percussion units this VCA is used for snare and cymbal, and are followed by an hpf or bpf which diminish the thump. Perhaps if the input were a sine or triangle, to simulate a Tom or Bass, a bit of thump might be desirable.
| JovianPyx wrote: | | Ah, I see - R1 supplies a bias which would prevent the rectification, but not the thump because the assymetry with respect to zero volts is still there. |
Or is the cause that pesky CV feed-through, since the envelope is applied to the collector, where the output is taken from?
btw, in the DR110 information I have, the noise/metal input levels for cymbals are shown as being 0.5vpp. In the sample I posted the level was approx 1vpp. The envelopes are around 5v. _________________ Revenge is a dish best served with a fork... to the eye |
|
|
Back to top
|
|
 |
JovianPyx

Joined: Nov 20, 2007 Posts: 1988 Location: West Red Spot, Jupiter
Audio files: 224
|
Posted: Fri Feb 11, 2011 9:29 am Post subject:
|
 |
|
Yes, when doing a synth board with a specific purpose like percussion one can be clever about the design and I would agree that the thump would be beneficial for a bass drum and pop/click might work for snare or other higher pitched percussion sounds. In that case, the super simple VCA performs two functions, to provide an envelope and to provide a transient into the audio path.
| Quote: | | Or is the cause that pesky CV feed-through, since the envelope is applied to the collector, where the output is taken from? |
The thump comes from the assymetry about ground which originates as a DC component added to the input signal (which also occurs in the OTA type when not offset trimmed), but physically in this design it comes, as you say because the control signal is fed into the collector of the transistor (thus using it as a crude multiplier). If you look at the circuit, you can imagine that the control input is really the transistor amplifier's power supply. And I bet we all know what happens in an audio circuit when a power supply has a signal on it other than DC - that signal is copied onto the amplifier's output.
Heh, this reminds me of something I did when I was a teenager - I wanted to make a circuit that could double the frequency of a signal. I was playing with a sinewave (which is one of the waveforms for which this worked) and I had an JFET. I fed (through resistors) the input sine wave both into the FET gate and into the drain through a drain resistor (very similar to the BJT VCA circuit). Out came a signal that was no longer a sinewave, but it was double the frequency. Triangle input caused the output to be close to a triangle and double the frequency. _________________ FPGA, dsPIC and Fatman Synth Stuff
Time flies like a banana. Fruit flies when you're having fun. BTW, Do these genes make my ass look fat? corruptio optimi pessima
|
|
|
Back to top
|
|
 |
Dan Lavin

Joined: Nov 09, 2006 Posts: 649 Location: Spring Lake, Mi, USA
Audio files: 21
|
Posted: Fri Feb 11, 2011 1:52 pm Post subject:
|
 |
|
To somewhat second Scott,
I learned long ago, when it comes to synth circuits, if it seems too easy, it probably won't work...at least in my particular application! _________________ Synth DIY since 1977! |
|
|
Back to top
|
|
 |
metal_head_82

Joined: Dec 27, 2009 Posts: 34 Location: Germany
Audio files: 2
|
Posted: Wed Apr 06, 2011 12:28 pm Post subject:
|
 |
|
Just in order to revive this old thread:
When using DC-coupled signals - even a single transistor with a modulation signal applied to base can be used as VCA
I did this recently in one of my projects. I used a 555 OSC and took a BC547 to gate the signal. The only problem is that gating is inverted...
Meaning gate on = signal off and vice versa...
But this is a damn simple "VCA". As soon as I finish this little bugger I'll post a link here. _________________ "I don't care much about music. What I like is sounds." |
|
|
Back to top
|
|
 |
gabbagabi

Joined: Nov 29, 2008 Posts: 652 Location: Berlin by n8
Audio files: 23
|
Posted: Sun Mar 17, 2013 3:35 am Post subject:
|
 |
|
Sorry for bringing up the old threat, but I think a simple VCA is always interresting.
I found in the wonderfull YUSYNTH Archive the chronosynth.
The chronosynth has a very simple VCA.
I didnt had my Stuff here , so I cant breadboard it.
So I simulate this, and it seem to work.
I omit one Resistor and one cap. Please notice the input Levels.
GL
gabba
| Description: |
|
| Filesize: |
14.12 KB |
| Viewed: |
36588 Time(s) |

|
| Description: |
|
| Filesize: |
90.1 KB |
| Viewed: |
1109 Time(s) |
| This image has been reduced to fit the page. Click on it to enlarge. |

|
|
|
|
Back to top
|
|
 |
inlifeindeath

Joined: Apr 02, 2010 Posts: 316 Location: Albuquerque, NM
|
Posted: Tue Mar 19, 2013 11:49 am Post subject:
|
 |
|
what is the benefit in using a FET vs a small signal transistor?
I've seen this come up when using them as faux variable resistors as well. _________________ http://www.youtube.com/user/borisandfef |
|
|
Back to top
|
|
 |
JovianPyx

Joined: Nov 20, 2007 Posts: 1988 Location: West Red Spot, Jupiter
Audio files: 224
|
Posted: Tue Mar 19, 2013 12:23 pm Post subject:
|
 |
|
A FET gate-source junction is reverse biased, so its input impedance is very high, that is, it draws very little current.
A bipolar transistor uses a forward biased base-emitter junction so it's impedance is low, that is, it will draw substantially more current than the gate-source junction of a FET.
Any circuit that monitors or uses a control voltage would be better if it is high impedance so that it affects the control voltage a little as possible. _________________ FPGA, dsPIC and Fatman Synth Stuff
Time flies like a banana. Fruit flies when you're having fun. BTW, Do these genes make my ass look fat? corruptio optimi pessima
|
|
|
Back to top
|
|
 |
elmegil

Joined: Mar 20, 2012 Posts: 2179 Location: Chicago
Audio files: 16
|
Posted: Tue Mar 19, 2013 1:19 pm Post subject:
|
 |
|
What a beautifully clear explanation, thank you!
One thing I'd like to clarify further (for myself at least).
You are comparing gate->source to gate->emitter, when I'd have thought the equivalent, functionally would be gate->collector.
Is there gate->drain current flow? Why would that not be more comparable to gate->emitter?
Thanks
Pete |
|
|
Back to top
|
|
 |
JovianPyx

Joined: Nov 20, 2007 Posts: 1988 Location: West Red Spot, Jupiter
Audio files: 224
|
Posted: Tue Mar 19, 2013 2:03 pm Post subject:
|
 |
|
| elmegil wrote: | You are comparing gate->source to gate->emitter, when I'd have thought the equivalent, functionally would be gate->collector.
Is there gate->drain current flow? Why would that not be more comparable to gate->emitter? |
Actually, there is no gate-collector (that's a bit of a morph between bipolar transistor and FET)
The input signal on an FET affects only the gate-source diode junction.
The input signal on a bipolar transistor affects the base-emitter diode junction.
The actual input current drawn by the transistor will be determined only by those diodes. The base-collector diode has little if anything to do with input impedance - same goes with the gate-drain.
HOWEVER - it should be noted that many FETs can actually be operated "upside down", that is, reversing the drain for the source. This isn't as odd as it seems as many FETs are symmetrically constructed such that the gate placement is the same distance from the source contact as it is from the drain contact. Note also that a FET transistor is made of only two pieces of silicon whereas the bipolar transistor is made of three (hence NPN or PNP).
There should not be gate-drain current. This is because the diode junction is reverse biased for a FET and the source and drain contacts are at opposite ends of the same chunk of silicon, so it wouldn't matter which you chose, the junction is still reverse biased. Note that yes, technically, even though the junction is reverse biased there is a "leakage current", but it is still far far smaller than the forward bias current that flows through a base-emitter junction of a bipolar transistor. _________________ FPGA, dsPIC and Fatman Synth Stuff
Time flies like a banana. Fruit flies when you're having fun. BTW, Do these genes make my ass look fat? corruptio optimi pessima
|
|
|
Back to top
|
|
 |
elmegil

Joined: Mar 20, 2012 Posts: 2179 Location: Chicago
Audio files: 16
|
Posted: Tue Mar 19, 2013 2:35 pm Post subject:
|
 |
|
I meant base->collector and base->emitter, of course :/ |
|
|
Back to top
|
|
 |
JovianPyx

Joined: Nov 20, 2007 Posts: 1988 Location: West Red Spot, Jupiter
Audio files: 224
|
Posted: Tue Mar 19, 2013 4:24 pm Post subject:
|
 |
|
ah, there is no substantial base-collector current either. My assumption is that In that case, looking at the base-collector diode, it would be reverse biased if Vbc were the only influence. (that is probably a naive look at it) When considering input impedance of a transistor buffer, we care only about the impedance with respect to ground, so we're looking at just the one junction. _________________ FPGA, dsPIC and Fatman Synth Stuff
Time flies like a banana. Fruit flies when you're having fun. BTW, Do these genes make my ass look fat? corruptio optimi pessima
|
|
|
Back to top
|
|
 |
akrearke
Joined: Sep 08, 2008 Posts: 53 Location: US
|
Posted: Fri Dec 06, 2013 10:32 am Post subject:
|
 |
|
Raising this thread from the dead, I have some questions for the more experienced and better informed.
Let me describe what I'm intending. I want to control a bipolar signal like a vco output with a simple cv controllable vca that output the signal about ground like the original signal then invert that to the original phase.
So looking at these simple vca circuits I see that the action of the transistor shift the signal to positive side only. Okay that is fine now how would one shift the signal again to be about ground?
These are the solutions I am looking at: the inverting amplifier stage completes the inversion, but does it shift the signal (if powered by a dual supply)?
Or, perhaps using some such circuit as the mfos level shifters found on the soundlab modifications page?
I would prefer to have something as simple as the ms-20 vca, as my circuit needs 10 independent vcas.
Any thougts?
Thanks guys. |
|
|
Back to top
|
|
 |
elmegil

Joined: Mar 20, 2012 Posts: 2179 Location: Chicago
Audio files: 16
|
Posted: Fri Dec 06, 2013 11:37 am Post subject:
|
 |
|
First thing that occurs naively (I don't know that I qualify as "more experienced" by any significant amount on this topic ), would be tie the + input of the op amp to -V rather than ground? Or is that breaking something because it then looks like a 30V single-supply configuration? |
|
|
Back to top
|
|
 |
JovianPyx

Joined: Nov 20, 2007 Posts: 1988 Location: West Red Spot, Jupiter
Audio files: 224
|
Posted: Fri Dec 06, 2013 3:36 pm Post subject:
|
 |
|
I don't see how putting the + input to -V helps.
In an inverter, the + input is usually grounded as a reference (this is what usually makes the summing node a sort of virtual ground). The opamp subtracts the - and + inputs to derive it's output which in an inverter always tries to cause the + and - inputs to be equal. If + input is at -V, I believe (in an inverter circuit) the opamp will try to drive the output hard to the negative rail.
I think what you may be looking for is a circuit called a level shifter.
Ultimately, however, I think that a more advanced VCA circuit may serve you better. Look at the LM13700 datasheet, there are circuit examples in most of them and they should include a VCA. _________________ FPGA, dsPIC and Fatman Synth Stuff
Time flies like a banana. Fruit flies when you're having fun. BTW, Do these genes make my ass look fat? corruptio optimi pessima
|
|
|
Back to top
|
|
 |
elmegil

Joined: Mar 20, 2012 Posts: 2179 Location: Chicago
Audio files: 16
|
Posted: Fri Dec 06, 2013 3:51 pm Post subject:
|
 |
|
Not what I meant:
-Vcc perhaps more clear? set the "virtual ground" at -15V instead of actual ground. |
|
|
Back to top
|
|
 |
JovianPyx

Joined: Nov 20, 2007 Posts: 1988 Location: West Red Spot, Jupiter
Audio files: 224
|
Posted: Fri Dec 06, 2013 4:06 pm Post subject:
|
 |
|
| elmegil wrote: | Not what I meant:
-Vcc perhaps more clear? set the "virtual ground" at -15V instead of actual ground. |
Heh, well I still don't see it. Not sure what you mean by -Vcc. And which virtual ground ... the summing node or another virtual ground made of 2 resistors?
If the summing node is at -15v, (which means the + input is at -15v) you still have no negative headroom and with almost any input, the output will drive hard negative.
Maybe if you drew a schemo I'd see what you mean?
This is different than summing a constant negative DC voltage with the input signal to cause the level to shift. _________________ FPGA, dsPIC and Fatman Synth Stuff
Time flies like a banana. Fruit flies when you're having fun. BTW, Do these genes make my ass look fat? corruptio optimi pessima
|
|
|
Back to top
|
|
 |
elmegil

Joined: Mar 20, 2012 Posts: 2179 Location: Chicago
Audio files: 16
|
|
|
Back to top
|
|
 |
JovianPyx

Joined: Nov 20, 2007 Posts: 1988 Location: West Red Spot, Jupiter
Audio files: 224
|
Posted: Sat Dec 07, 2013 4:11 am Post subject:
|
 |
|
The upper schematic is the one I believe will drive negative with most inputs.
The bottom one, however, looks like it could work. I'd probably take it a step further and take the resistor to the wiper of a pot with the other ends at ground and -V. This would make it adjustable. Or the resistor to -V could be a "rheotstat" wire pot. _________________ FPGA, dsPIC and Fatman Synth Stuff
Time flies like a banana. Fruit flies when you're having fun. BTW, Do these genes make my ass look fat? corruptio optimi pessima
|
|
|
Back to top
|
|
 |
jurekprzezdziecki
Joined: Mar 22, 2016 Posts: 68 Location: warsaw
|
Posted: Fri Sep 02, 2016 4:33 am Post subject:
|
 |
|
| JovianPyx wrote: | | IMO, unless you have a good technical or application-based reason to use this type of VCA, I would avoid it. I realize that it's simplicity and low cost makes it attractive, but if it sacrifices what you want to hear, or adds an objectionable quality then it's value is quite a bit less. There are many reasons why you don't find this in high end gear. |
very interesting. yesterday i just thought about it. is it possible to make a good reasonable performing VCA just entirely with a transistors? i assume it's not.
thanks j |
|
|
Back to top
|
|
 |
gasboss775

Joined: Jan 02, 2016 Posts: 217 Location: Scotland
|
|
|
Back to top
|
|
 |
jurekprzezdziecki
Joined: Mar 22, 2016 Posts: 68 Location: warsaw
|
Posted: Wed Jan 25, 2017 1:36 am Post subject:
Re: Jfet VCA |
 |
|
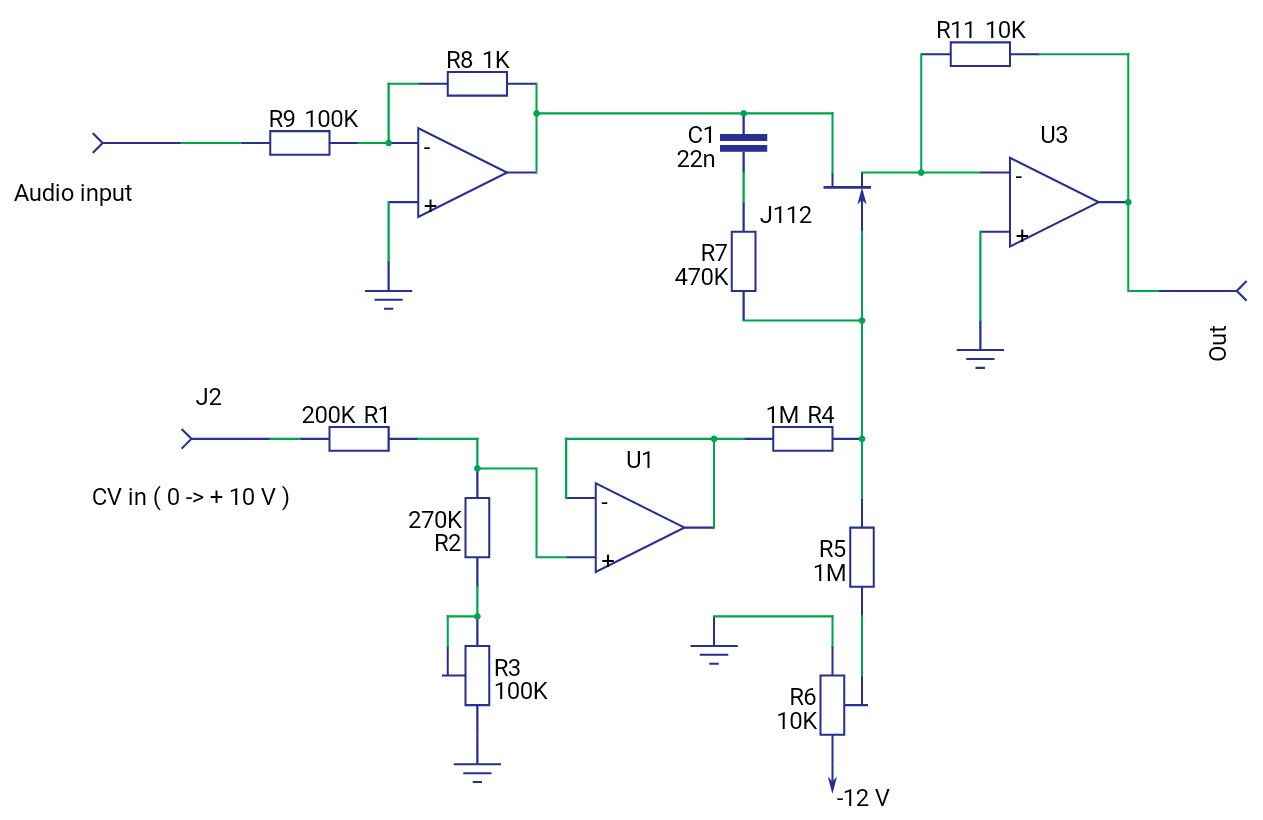
| gasboss775 wrote: | | It is possible to improve the performance of the jfet VCA by adding 50% of the signal on the drain to the gate the rationale is somewhat mathematical but basically it helps iron out the non linearities in the resistance between drain and source reducing distortion that these non linearities normally introduce. |
interesting circuit. did you simulate this circuit? how it performs? |
|
|
Back to top
|
|
 |
gabbagabi

Joined: Nov 29, 2008 Posts: 652 Location: Berlin by n8
Audio files: 23
|
Posted: Wed Jan 25, 2017 2:39 am Post subject:
|
 |
|
this reminds me on something from the storeroom
| Description: |
|
| Filesize: |
467.43 KB |
| Viewed: |
592 Time(s) |
| This image has been reduced to fit the page. Click on it to enlarge. |

|
| Description: |
|
| Filesize: |
114.36 KB |
| Viewed: |
659 Time(s) |
| This image has been reduced to fit the page. Click on it to enlarge. |

|
|
|
|
Back to top
|
|
 |
gasboss775

Joined: Jan 02, 2016 Posts: 217 Location: Scotland
|
Posted: Wed Jan 25, 2017 4:04 am Post subject:
Re: Jfet VCA |
 |
|
| jurekprzezdziecki wrote: | | gasboss775 wrote: | | It is possible to improve the performance of the jfet VCA by adding 50% of the signal on the drain to the gate the rationale is somewhat mathematical but basically it helps iron out the non linearities in the resistance between drain and source reducing distortion that these non linearities normally introduce. |
interesting circuit. did you simulate this circuit? how it performs? |
I've built it on a breadboard and it works well in terms of distortion. The unusual thing about it is the relationship between CV and gain, which is neither linear or exponential in nature. |
|
|
Back to top
|
|
 |
jurekprzezdziecki
Joined: Mar 22, 2016 Posts: 68 Location: warsaw
|
Posted: Wed Jan 25, 2017 4:17 am Post subject:
Re: Jfet VCA |
 |
|
| gasboss775 wrote: | | jurekprzezdziecki wrote: | | gasboss775 wrote: | | It is possible to improve the performance of the jfet VCA by adding 50% of the signal on the drain to the gate the rationale is somewhat mathematical but basically it helps iron out the non linearities in the resistance between drain and source reducing distortion that these non linearities normally introduce. |
interesting circuit. did you simulate this circuit? how it performs? |
I've built it on a breadboard and it works well in terms of distortion. The unusual thing about it is the relationship between CV and gain, which is neither linear or exponential in nature. |
I would add a variable input resistor as a initial gain offset. It helps if you're not feeding any cv input signal. |
|
|
Back to top
|
|
 |
gasboss775

Joined: Jan 02, 2016 Posts: 217 Location: Scotland
|
|
|
Back to top
|
|
 |
|