| Author |
Message |
Spacebones
Joined: Jul 12, 2011 Posts: 15 Location: Utah
Audio files: 2
|
Posted: Thu Dec 22, 2011 9:32 am Post subject:
Christmas Lunetta! |
 |
|
I tried to send my brother an iTunes gift card for Christmas, but I think it got mixed up in the mail. Dammit USPS, now he'll probably be receiving some other dude's cold war era espionage device instead...
Perhaps a highly collectible Komrade Lenin Eminent Photophobic Satellite Orbit Confounder...
There will probably be some weirdly cobbled together instruction manual with it:
"Great historic treasure of soviet origin. Agent hold in man-ly leather paws self-same tool cause Adolf Hitler providential apoptosis.
Legend have it Iosif Stalin, great philosopher and man of wisdom, have eat borscht from fascist hitler skeletal brain container while play “electro jam” using great tool. Origin Tetris theme. This conjecture."
"Minister of Automobile risk life and limb so excite to wield device!"
Behold! The K.L.E.P.S.O.C. Device!
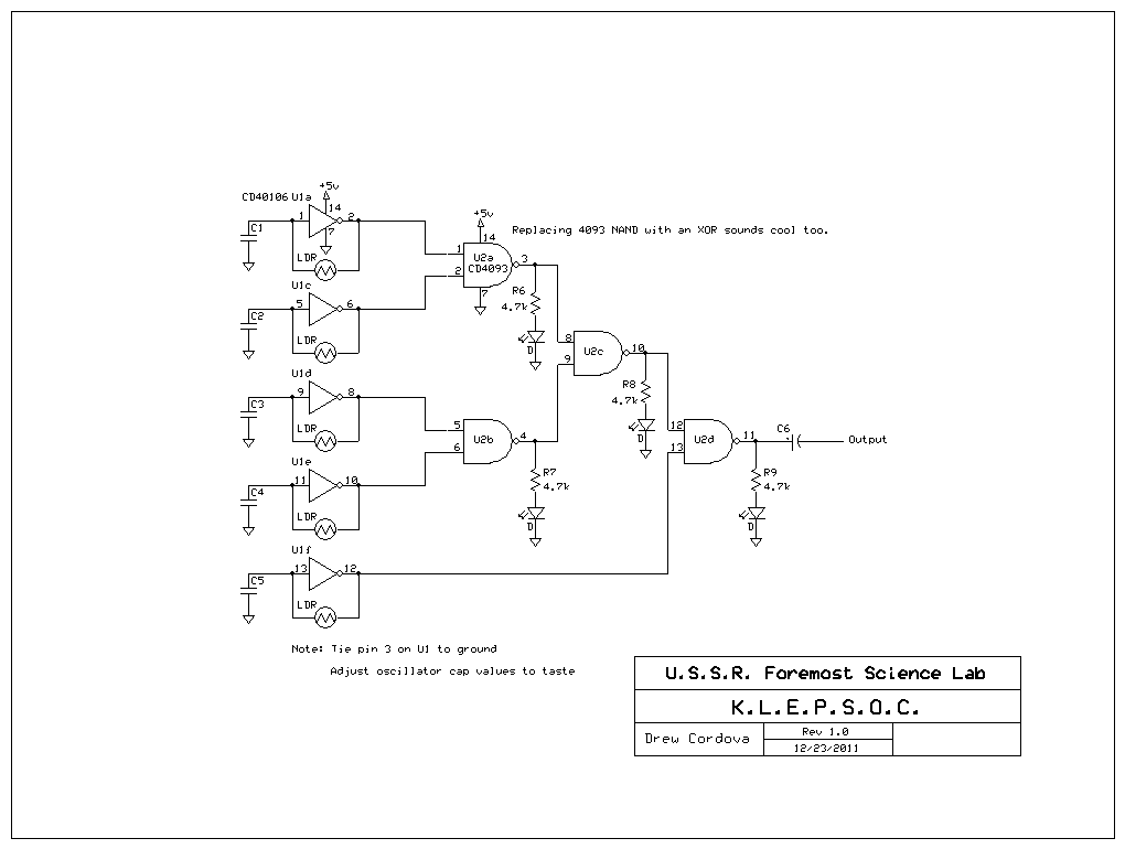
It's just a 40106 with five oscillators running into the inputs of a 4011 NAND. LDR's in place of pots for frequency control. It's got a pretty gnarly range of sounds for being so simple! Oh, and the antenna is completely aesthetic... Couldn't figure out a use for it in time. Oh well!
Here's a crappy youtube video of it in action!
http://www.youtube.com/watch?v=pJoDNBO3LuQ
Also, my Commie sympathizing pig seems to like it.
| Description: |
| This is the KLEPSOC solo, no processing of any kind save a high- and low-shelf filter at 20Hz and 20KHz. Also, My pig jammed out the first fifteen seconds or so, and then got violent, so I had to take over... |
|
 Download (listen) |
| Filename: |
KLEPSOC.mp3 |
| Filesize: |
5.21 MB |
| Downloaded: |
641 Time(s) |
| Description: |
| This is a pretty heavily processed KLEPSOC/Cacophonator duet. The signal flow is like this: KLEPSOC -> Wah -> one input of #1 Lexicon Vortex processor; Caco -> one input of #2 Vortex -> other input of #1 Vortex; Both Vortex #1 outs to a Zoom |
|
 Download (listen) |
| Filename: |
KLEPSOC_And_Cacophonator_2.mp3 |
| Filesize: |
6.97 MB |
| Downloaded: |
628 Time(s) |
|
|
|
Back to top
|
|
 |
Mongo1
Joined: Aug 11, 2011 Posts: 411 Location: Raleigh NC
|
Posted: Thu Dec 22, 2011 10:26 am Post subject:
|
 |
|
Kongratulations Komrade.
Much we are liking this glorious accomplishment!!!
As reward you shall receive Order of Lenin, and two extra rations Potatoes!
With much admire.
Komrade Mongo. |
|
|
Back to top
|
|
 |
Mongo1
Joined: Aug 11, 2011 Posts: 411 Location: Raleigh NC
|
Posted: Thu Dec 22, 2011 10:56 am Post subject:
|
 |
|
| By the way - that guy in the car is the creepiest looking thing I've ever seen. It's like somebody beat Jimmy Cagney in the face with a shovel. Yikes! |
|
|
Back to top
|
|
 |
JingleJoe

Joined: Nov 10, 2011 Posts: 878 Location: Lancashire, England
Audio files: 14
|
Posted: Fri Dec 23, 2011 5:10 am Post subject:
|
 |
|
This thread has made my winter; a pig playing a soviet lunetta satellite confounder!
I now owe you a pint.
It sounds marvelous too, any chance of a circuit diagram? Written descriptions are inadequate for my brain.
P.S. I love the way it looks too, very russian indeed! |
|
|
Back to top
|
|
 |
dougseidel

Joined: Feb 10, 2010 Posts: 74 Location: NJ
|
|
|
Back to top
|
|
 |
Spacebones
Joined: Jul 12, 2011 Posts: 15 Location: Utah
Audio files: 2
|
|
|
Back to top
|
|
 |
JingleJoe

Joined: Nov 10, 2011 Posts: 878 Location: Lancashire, England
Audio files: 14
|
Posted: Fri Dec 23, 2011 11:53 am Post subject:
|
 |
|
I made a similar device today which I already had in the works, with LDR control, however the circuitry is differenter (thats a real word ) I used a 4051 and a 4093 as the oscillators.
Your design is lovely and simple, just to clarify; Are the nand gates are used to combine the signals? and make them sort of like this:
| Code: | signal 1: _-_-_-_-_-_-_
signal 2: _----__----__
output: _-_-___-_-___ |
P.S. my modular lunetta is a breadboard  |
|
|
Back to top
|
|
 |
Spacebones
Joined: Jul 12, 2011 Posts: 15 Location: Utah
Audio files: 2
|
Posted: Fri Dec 23, 2011 12:47 pm Post subject:
|
 |
|
Wow, I didn't know you could use a 4051 as an oscillator! Isn't that a multiplexor? How does that work? But yeah, your diagram is accurate as far as I know haha. I suppose this configuration would produce an interesting data stream slowed down huh?
Another thing I tried was to send the out to the clock of a 4040 divider, and then patch some of the slower outputs along with the original output, to a passive mixer. Mixes in some lower frequency stuff which is kinda cool!
While I'm on the subject of the 4040... What happens if you tap two different inputs into the clock? Does it mix them and divide the sum? Does it produce acrid blue smoke? |
|
|
Back to top
|
|
 |
Mongo1
Joined: Aug 11, 2011 Posts: 411 Location: Raleigh NC
|
Posted: Fri Dec 23, 2011 1:21 pm Post subject:
|
 |
|
| Quote: | | Wow, I didn't know you could use a 4051 as an oscillator! |
Scientific studies have proven conclusively that Jingle Joe can make ANYTHING oscillate. It's a gift.
Gary |
|
|
Back to top
|
|
 |
JingleJoe

Joined: Nov 10, 2011 Posts: 878 Location: Lancashire, England
Audio files: 14
|
Posted: Fri Dec 23, 2011 3:11 pm Post subject:
|
 |
|
| Mongo1 wrote: | | Quote: | | Wow, I didn't know you could use a 4051 as an oscillator! |
Scientific studies have proven conclusively that Jingle Joe can make ANYTHING oscillate. It's a gift.
Gary |
I really want to agree with you, but I can't think of any way the 4051 could be made into an oscillator with just passive components added ... unless ... some sort of capacitive phase shifting was used, but there would be losses along the way without additional amplifiers. I think it would end up as some kind of analogue bit shifter but it would be a bastard to make.
| Spacebones wrote: | | Wow, I didn't know you could use a 4051 as an oscillator! Isn't that a multiplexor? How does that work? |
The truth is I worded that a bit wrong, I used the 4093 as the oscillatoirs, and the 4051 used those oscillators as the binary inputs, the 4051 being wired up as a voltage divider sort of thing with the ... you know what? I'll just post a shcematic in another thread when I have drawn it.
Also I'd go with:
| Spacebones wrote: | | acrid blue smoke |
however you could connect two inputs to the clock via diodes or a gate. This is the concept upon which one of my latest designs works, still in the works, it makes interesting waves ... but thats all, it's about as tuneful as a brick. |
|
|
Back to top
|
|
 |
tjookum

Joined: May 25, 2010 Posts: 360 Location: Netherlands
Audio files: 26
|
Posted: Fri Dec 23, 2011 3:36 pm Post subject:
|
 |
|
| Quote: | | I now owe you a pint. |
Make that two.
Thanks for bringing in some humor, damn lunetta stuff can get way too serious sometimes.
I like your LDR design, I've been experimenting with ldr's in all kinds of contraptions over the last year or so. here is one that uses 12 40106 oscillators with ldr's in heatschrinktubing(more control) and then just passively mixed through diodes.
http://www.youtube.com/watch?v=tQCSGpgsh1c&list=UUGumCy8440t9-gg6l_FvhMA&index=15&feature=plcp
btw, cool to see the lunettaforum getting a real boost again, gotta love the holiday season.
/edit:
What about an MCO? http://www.youtube.com/watch?v=KgpQhZkc9J0 _________________ There he goes. One of God's own prototypes. A high-powered mutant of some kind never even considered for mass production. Too weird to live, and too rare to die.
Hunter S. Thompson
movies
noise |
|
|
Back to top
|
|
 |
JingleJoe

Joined: Nov 10, 2011 Posts: 878 Location: Lancashire, England
Audio files: 14
|
Posted: Fri Dec 23, 2011 4:05 pm Post subject:
|
 |
|
That 12 oscillator thingyo sounds amazing, are you willing to share the schematic old sport?  |
|
|
Back to top
|
|
 |
Spacebones
Joined: Jul 12, 2011 Posts: 15 Location: Utah
Audio files: 2
|
Posted: Fri Dec 23, 2011 10:10 pm Post subject:
|
 |
|
Yeah, holy crap, that 12 oscillator contraption sounds crazy! Like irate heavy industry stuff on the fritz. But in the best way possible. I wonder what the practical, sensible limit on oscillator number is... It would be cool to push it to that arbitrary limit sometime just for fun.
Also, the MCO... That's awesome! Inspirational even! Now I wanna make an ant farm/noisemaker. Make some bugs famous! (Hopefully the ants know a thing or two about reinforcing their home's superstructure... we wouldn't want bass-y square wave rumblings to collapse their shelter now would we?)
Thanks for all the replies guys! It feels good to give back to this forum! I haven't posted much, but I've learned lots. I'll have to post up some pics of the Lunetta I've been working on... I was inspired by your progress tjookum!
Oh, and I'm excited to see your contraption Jingle Joe! |
|
|
Back to top
|
|
 |
tjookum

Joined: May 25, 2010 Posts: 360 Location: Netherlands
Audio files: 26
|
Posted: Sat Dec 24, 2011 2:50 am Post subject:
|
 |
|
Here you go jingle joe.
You repeat the circuit 4 times with all kinds of different cap values, between 0.01uF up to 10uF are all good. Then tie the 4 resistors together and enjoy. You can experiment with more diodes, less resistors, other diodes, leds, etc.
| Quote: | | I wonder what the practical, sensible limit on oscillator number is... |
good question, I guess until it starts sounding worse than 1 oscillator ago?
And yeah, more pictures!
| Description: |
|
| Filesize: |
6.43 KB |
| Viewed: |
19766 Time(s) |

|
_________________ There he goes. One of God's own prototypes. A high-powered mutant of some kind never even considered for mass production. Too weird to live, and too rare to die.
Hunter S. Thompson
movies
noise |
|
|
Back to top
|
|
 |
JingleJoe

Joined: Nov 10, 2011 Posts: 878 Location: Lancashire, England
Audio files: 14
|
Posted: Sat Dec 24, 2011 3:14 am Post subject:
|
 |
|
I'm going to guess that at about 32 oscilltors it turns into white noise or pink noise.
Thankyou tjookum I thought you might use a diode OR gate, simple and elegant again, I need to try and keep things simpler in mine too. |
|
|
Back to top
|
|
 |
Spacebones
Joined: Jul 12, 2011 Posts: 15 Location: Utah
Audio files: 2
|
Posted: Sat Dec 24, 2011 8:48 am Post subject:
|
 |
|
Speaking of white noise, when I first started working on this present contraption, it had an XOR chip in it instead of a NAND and it's sound was more like tuning a radio, but more like the sound of five radios being tuned at once, and the static had this heterodyne beating sound to it. Really pretty cool.
Also, thanks tjookum, that looks way simpler than I had imagined too. I kinda want to whip up another drone machine sometime soon, so I'll probably start with that!
I also thought further about the MCO thing too... and the ant farm joke evolved into a thought! I would like to build a noise maker much like this one, where the oscillations depend on the amount of light striking LDR's. I would arrange them in a rectangular plane that would go up against one of those upright rectangular ant farms so as the ants tunneled, light would be able to hit certain LDR's, but not others, and this would all change over time. Might be kinda cool huh? Maybe more of a weird performance art piece than anything haha |
|
|
Back to top
|
|
 |
JingleJoe

Joined: Nov 10, 2011 Posts: 878 Location: Lancashire, England
Audio files: 14
|
Posted: Sat Dec 24, 2011 5:09 pm Post subject:
|
 |
|
Right, thats it, I need some EXOR chips. Bah humbug, I want to go and buy them tomorrow but it's bloody Xmas so everywhere is closed
I've been thinking about insect control too; ever seen the worm controlled synth? http://www.youtube.com/watch?v=Lb4jOCAr8ow
I keep some woodlice specimens in my lab (for observation, not experiments ) it would be easy to wire up a piece of perfboard with loads of connections going to control resistors of oscillators, drop on a woodlouse and it would make connections as it runs around. If the woodlouse was instead of the resistor in the standard cmos-schmitt oscillator then a tiny cap value would probably be required to acheive audio frequency oscillation as the electrical resistance of a woodlouse is probably very large; >500k, probably closer to 1M.
This is mad science, thanks for the inspiration chaps  |
|
|
Back to top
|
|
 |
tjookum

Joined: May 25, 2010 Posts: 360 Location: Netherlands
Audio files: 26
|
Posted: Sat Dec 24, 2011 5:39 pm Post subject:
|
 |
|
| Quote: | | Thankyou tjookum I thought you might use a diode OR gate, simple and elegant again, I need to try and keep things simpler in mine too. |
No problem at all, but really it is not a design, just a mess of wires on a breadboard. It just looks like one when its all drawn up like that .
I can really recommend to just get yourself a general selection of ic's, the biggest breadboard you can find, jumper wires and a battery and just experiment. I haven't blown a single chip since I started and it's just so much fun!
about xor noise, try this schematic. It's one of my all time favorites.
| Quote: | | I kinda want to whip up another drone machine sometime soon, so I'll probably start with that! |
Drones eh? I can hugely recommend the 4069 triangle wave oscillator instead of the 40106 squarewaves. There are a couple of schems on EM about the 4069 triangle LFO, just decrease the caps to around 0,047uF and voila, pseudo-tri waves wich sound great when mixed together. Im working on a kit for my organ dronor wich is based on this so no schem yet, but here is a very early video of what a simple 4069 circuit can do with drones. And it's easy!
http://www.youtube.com/watch?v=5IbSGGZxoX0
and the first finished dronor:
http://www.youtube.com/watch?v=2j9KX5w4GQE
And great to see the MCO is inspiring you guys. It was actually the first in a couple of experiments with LDR's:
(more shameless selfpromotion)
http://www.youtube.com/watch?v=THL92E6-e4o
finally resulting in this prject wich uses an arduino wich makes midi from the LDR readings.
http://www.youtube.com/watch?v=33HVda4Ryeo
I like both the antfarm and woodlice idea! But be prepared for some harsch animal right critics, people apparently feel that keeping an insect in a glass tube is close to murder so be warned .
about xor noise, try this schematic. It's one of my all time favorites.
| Description: |
|
| Filesize: |
56.07 KB |
| Viewed: |
19561 Time(s) |

|
_________________ There he goes. One of God's own prototypes. A high-powered mutant of some kind never even considered for mass production. Too weird to live, and too rare to die.
Hunter S. Thompson
movies
noise |
|
|
Back to top
|
|
 |
JingleJoe

Joined: Nov 10, 2011 Posts: 878 Location: Lancashire, England
Audio files: 14
|
Posted: Sun Dec 25, 2011 5:50 am Post subject:
|
 |
|
| tjookum wrote: | be prepared for some harsch animal right critics, people apparently feel that keeping an insect in a glass tube is close to murder so be warned .
|
As a mad scientist I've already experienced such things (that smiley says it all really)
| tjookum wrote: |
about xor noise, try this schematic. It's one of my all time favorites. |
Will do! Just wish I could figure out what the fhtagn is going on with those gates O_o |
|
|
Back to top
|
|
 |
Spacebones
Joined: Jul 12, 2011 Posts: 15 Location: Utah
Audio files: 2
|
Posted: Sun Dec 25, 2011 11:18 am Post subject:
|
 |
|
| tjookum, I'll look into the tri wave thing soon. That sounds right up my alley. Same with the XOR one! I've got a quick question about the XOR noisemaker though. What is the idea behind buffering the oscillators? |
|
|
Back to top
|
|
 |
JingleJoe

Joined: Nov 10, 2011 Posts: 878 Location: Lancashire, England
Audio files: 14
|
Posted: Sun Dec 25, 2011 1:26 pm Post subject:
|
 |
|
| probably to make the wave voltage logic level, as the XOR doesn't have schmitt inputs (we could make a fun oscillator with it if it did!) and the output of a lunetta schmitt osc is usually a bit crap from a logic level perspective, especially at high frequencies. |
|
|
Back to top
|
|
 |
Kabzoer

Joined: Feb 07, 2011 Posts: 82 Location: Belgium
|
Posted: Mon Dec 26, 2011 2:11 pm Post subject:
|
 |
|
The noise generator XOR thing seems to work fine without the buffers. The outputs of the XORs oscillate at high frequencies, even when you give low-frequency inputs. _________________ http://soundcloud.com/contraspect |
|
|
Back to top
|
|
 |
JingleJoe

Joined: Nov 10, 2011 Posts: 878 Location: Lancashire, England
Audio files: 14
|
Posted: Mon Dec 26, 2011 4:52 pm Post subject:
|
 |
|
Ah that is what my simulations revealed, I thought they were wrong, but this could be acheived by gating a high frequency 4093 NAND oscillator with an XOR too, the four XOR gate method seems a bit over the top to me but whatever boats your float.  |
|
|
Back to top
|
|
 |
Spacebones
Joined: Jul 12, 2011 Posts: 15 Location: Utah
Audio files: 2
|
Posted: Fri Dec 30, 2011 11:11 am Post subject:
|
 |
|
| tjookum, I'm having a hell of a time finding that 4069 Triwave oscillator... Would you happen to have a schematic or a link? |
|
|
Back to top
|
|
 |
Psyingo

Joined: Jun 11, 2009 Posts: 248 Location: Canada
|
Posted: Fri Dec 30, 2011 2:07 pm Post subject:
|
 |
|
| Spacebones wrote: | | tjookum, I'm having a hell of a time finding that 4069 Triwave oscillator... Would you happen to have a schematic or a link? |
here it is: http://home1.gte.net/res0658s/fatman/4069_lfo.html |
|
|
Back to top
|
|
 |
|