| Author |
Message |
elmegil

Joined: Mar 20, 2012 Posts: 2179 Location: Chicago
Audio files: 16
|
Posted: Sun Apr 15, 2012 6:48 am Post subject:
Oscillator Calibration Tool with mods... |
 |
|
I wanted to build the Oscillator Calibration tool...but I didn't have a 9.1V Zener or a CD4520... So I broke it up and put it back together again, and what I have appears to work well (on breadboard at least). Very nice 1V/step....
I use a +/- 15V supply. I started to use an 8.2V Zener, but then it seemed I would have trouble getting to 1V/Oct because the ladder output was only stepping 800mv. I didn't want to mess around with the gain of the op amp stages, so I went to a 12V Zener. That gave me about 1.2V/step out of the resistor ladder, but that's what the trim is for. What I found though was that the divisions in the Step Voltage Trim were such that I couldn't get down to 7V. So I pulled that apart too and ended up using a 50K trim and a 50K top resistor.
Of course I get ahead of myself. I used a CD4024 for my clock, and aside from the different pinout, it works exactly the same.
And backing up further, for whatever reason the slowest step on the running clock was well less than a second, which seemed way too short to me, so I increased the cap C5 to 10uF so I could get really slow stepping, but still have reasonably fast (I haven't timed it exactly).
I'm going to add a pin-header out in addition to the jack, so I can use this easily with breadboarding, and an LED blinking along with the clock just for visual feedback on the speed. I'm considering whether I want to put in a manual reset to zero so I can start stepping at the bottom, because when it powers up it seems to be somewhat random.
I plan to post the final enclosure over on the builds thread. I'm feeling pretty pleased that despite being new to all this stuff and being many years out of practice with electronics, I can still figure out ways around my material limitations.... |
|
|
Back to top
|
|
 |
elmegil

Joined: Mar 20, 2012 Posts: 2179 Location: Chicago
Audio files: 16
|
Posted: Sun Apr 15, 2012 10:42 pm Post subject:
|
 |
|
Aaaand pretty unpleased that I am not so proficient working on the plastic I'm using for the project box...split the lid and made it unusable, going to have to run and get another tomorrow.
Remember: Go Slow, and clamp it down as close to the bit as possible.  |
|
|
Back to top
|
|
 |
PHOBoS

Joined: Jan 14, 2010 Posts: 5947 Location: Moon Base
Audio files: 709
|
Posted: Sat May 05, 2012 4:56 am Post subject:
more mods |
 |
|
did you finish it ? (I like pics )
to prevent cracking,. support whatever you a drilling with some wood, and don't put too much pressure
on it, let the drillbit do the work. Having said that, some plastics just crack easy.
I'm working on a modded version myself and instead of starting a new thread I might aswell add it to this one.
my first mod is to use a 4029 (which I have) instead of a 4520 (which I don't have). The nice thing about a 4029 is
that it can count both ways, so I added an Up and Down button.
I don't really see any use for the automatic stepping (unless someone can convince me that it's really usefull)
So I skipped that and then decided to ditch the whole 40106 alltogether using some transitors, caps, resistors
to debounce the switches. With the cheap switches I'm testing it now it works probably 98% of the time
without skipping, but I'll be using some better switches in the final design. I don't think it really matters a whole lot anyway.
I'm also adding a reset button, but no switch to select between 4 and 8 steps, because this doesn't work when stepping
backwards. There are probably ways to solve that but not worth the extra parts. Another thing I wanted to add
was 8 LED's to show which step/voltage is selected but then I came up with the idea that I might aswell
use a 7-segment display which actually shows the voltage (0-7).
while I'm writing this I just got the idea that if I would put in an oscillator afterall I could use the dot
on the display to show the speed , have to think about that. (elmegi's post migth have inspired me)
And then I can also use a gate to make the debouncing work better
instead of the zenerdiode I'm thinking a 7809 , I don't see any reason why that shouldn't work
and I expect it would also be more stable. (please correct me if I'm wrong here)  _________________ "My perf, it's full of holes!"
http://phobos.000space.com/
SoundCloud BandCamp MixCloud Stickney Synthyards Captain Collider Twitch YouTube |
|
|
Back to top
|
|
 |
elmegil

Joined: Mar 20, 2012 Posts: 2179 Location: Chicago
Audio files: 16
|
Posted: Sat May 05, 2012 6:34 am Post subject:
|
 |
|
Yah, I finished it, posted pics to the build thread, but I'll attach some here too. About 2 minutes into using it for the first time I realized a down switch would be really useful, wish I'd thought of that before hand .
I'm not sure if the 7809 would work or not. I tried to re-regulate a 5V supply with a 7805 and that didn't work at all, however, with a 12V or higher supply, a 7809 should have enough headroom to work correctly.
The lid was cracking because as the bit came through the other side of the plastic and into the wood, the edge would grab it and pull it up. The mistake was 1) clamping too far away from the hole and 2) going too fast through the material which makes that catch worse. I realized I could use a stick of scrap as a caul and be able to clamp it exactly next to the hole...it doesn't entirely prevent the catch, but it keeps the lift from trying to bend the lid half way across, which his when it cracks.
| Description: |
|
| Filesize: |
67.44 KB |
| Viewed: |
375 Time(s) |
| This image has been reduced to fit the page. Click on it to enlarge. |

|
| Description: |
|
| Filesize: |
66.86 KB |
| Viewed: |
366 Time(s) |
| This image has been reduced to fit the page. Click on it to enlarge. |

|
| Description: |
|
| Filesize: |
73.92 KB |
| Viewed: |
370 Time(s) |
| This image has been reduced to fit the page. Click on it to enlarge. |

|
|
|
|
Back to top
|
|
 |
PHOBoS

Joined: Jan 14, 2010 Posts: 5947 Location: Moon Base
Audio files: 709
|
Posted: Mon May 07, 2012 2:53 am Post subject:
more modding |
 |
|
ah yes, now that I see the pics I remember I like it.
| elmegil wrote: | | ..,when it powers up it seems to be somewhat random |
You could solve this this by connecting a cap (say 100nF) bewteen the reset pin and +9V.
This should give it a reset on startup.
I've done some more breadboarding myself.
I put the 40106 back in, used for debouncing (works perfect) and autostepping.
At the moment I'm using a toggleswitch with center position so you can choose between
auto-down/hold/auto-up. I Also solved the problem of counting backwards with only 4 steps,
It was rather simple actually just needed a different approach. It might have an influence on the
output voltage but it will only be a few mV. (I can't see that on my DVM).
I do get a nice 0.00 - 1.00 - 2.00 - 3.00 - 4.00 - 5.00 - 6.00 - 7.00 V. and I'm not using
my best matched resistors yet. I'm using 100K resistors only for the R/2R btw (2x 100K in parallel to get 50K)
and the 7809 seems to work fine.
what I would like now is to add an option to output -4V to +4V. But I haven't found an easy way to
add some offset , besides adding more opamps that is.  _________________ "My perf, it's full of holes!"
http://phobos.000space.com/
SoundCloud BandCamp MixCloud Stickney Synthyards Captain Collider Twitch YouTube |
|
|
Back to top
|
|
 |
kvitekp

Joined: Feb 24, 2012 Posts: 22 Location: Santa Clara, CA
|
Posted: Mon May 07, 2012 7:27 am Post subject:
Re: more mods |
 |
|
| PHOBoS wrote: | instead of the zenerdiode I'm thinking a 7809 , I don't see any reason why that shouldn't work
and I expect it would also be more stable. (please correct me if I'm wrong here)  |
7809 would work, however it's voltage regulator, not voltage reference, so it's not stable enough to provide a decent voltage source for this application.
I've replaced 9.1V zener with LM4040CIZ-10.0-ND part which is Precision Shunt Voltage Reference with .1% tolerance and pretty low temperature coefficient (100ppm/C) in TO-92 package.
This completely eliminated the need to tweak calibrator voltage before every use: all step voltages measure X.000X since I made this mod.
/Peter |
|
|
Back to top
|
|
 |
PHOBoS

Joined: Jan 14, 2010 Posts: 5947 Location: Moon Base
Audio files: 709
|
Posted: Mon May 07, 2012 4:26 pm Post subject:
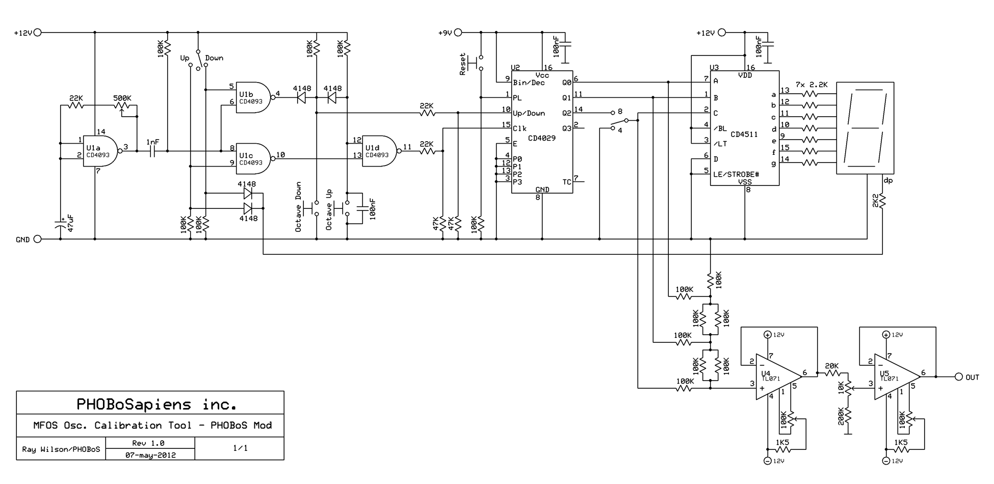
more mods Subject description: circuit pr0n |
 |
|
| kvitekp wrote: | I've replaced 9.1V zener with LM4040CIZ-10.0-ND part which is Precision Shunt Voltage Reference
with .1% tolerance and pretty low temperature coefficient (100ppm/C) in TO-92 package. |
I'll see if I can locate it somewhere, allthough so far the 7809 seems to work fine for me. It still had the same
voltages when i switched it on today, and I don't have the tools to measure mV's or less anyway.
here's what i got sofar: (see schematic at the bottom)
starting on the left side, there's the oscillator. I didn't look at the original schematic when I wired it up,
just selected some values that I think produce a usefull range for testing. I added a cap and a resistor to
the ouput to convert the square into a pulse, this way you can still use the up/down buttons in between steps.
the oscillator is followed by 2 NAND gates which function as 2
voltage controlled switches.
(this is also why I didn't use a 40106). The reason for adding these is so that I can now turn the dot on the display
on with the same switch. I tried a blinking dot to display the oscillator speed but that turned out not
to be very usefull, especially at low step speeds.
Next are the Up/Down switches. U1d is used as a debounce circuit in combination with the 100K and
100nF cap on pin 12. This provides a clean CLK signal when using the Octave Up/Down buttons.
The 22K/47k resistors on the CLK and Up/Down inputs of the 4029 are voltage dividers since it makes
more sense to me to power the oscillator from the 12V line to keep possible noise of the 9V line.
I don't think the 47k resistors to ground are actually necessary but I placed them there just in case.
(haven't tested it yet like this and just noticed the Up/Down pin is either connected to GND or 12V by
a 100K resistor so I'll look into that)
not much to say about how the 4029 is wired except that I used the parallel inputs to create a reset pin.
the 4/8 steps switch is a bit different then in the original schematic. Instead of actually resetting the
counter (which doesn't work when counting backwards) I just tie the 3rd bit to ground. This might produce
a different voltage since actual GND could be slightly different then a low output of the 4029 (?!). But I wasn't
able to measure it.
nothing special about the display driver chip, I used what I had in this case a 4511 CC driver. You can change
the 2K2 resistors to whatever works with the display.
I only used 100K resistors for the R/2R ladder since I find that easier to match and the rest of the circuit is
the part that's still original.
or just keep it simple and use one of these:
| Description: |
|
| Filesize: |
81.88 KB |
| Viewed: |
521 Time(s) |
| This image has been reduced to fit the page. Click on it to enlarge. |

|
_________________ "My perf, it's full of holes!"
http://phobos.000space.com/
SoundCloud BandCamp MixCloud Stickney Synthyards Captain Collider Twitch YouTube Last edited by PHOBoS on Wed May 09, 2012 10:32 am; edited 1 time in total |
|
|
Back to top
|
|
 |
elmegil

Joined: Mar 20, 2012 Posts: 2179 Location: Chicago
Audio files: 16
|
Posted: Mon May 07, 2012 7:10 pm Post subject:
|
 |
|
| Dat's a nice schematic, which editor do you use? |
|
|
Back to top
|
|
 |
PHOBoS

Joined: Jan 14, 2010 Posts: 5947 Location: Moon Base
Audio files: 709
|
|
|
Back to top
|
|
 |
marvkaye
Joined: Mar 14, 2011 Posts: 225 Location: Fla
|
Posted: Tue May 08, 2012 7:58 pm Post subject:
Re: more mods |
 |
|
| kvitekp wrote: |
I've replaced 9.1V zener with LM4040CIZ-10.0-ND part which is Precision Shunt Voltage Reference with .1% tolerance and pretty low temperature coefficient (100ppm/C) in TO-92 package.
This completely eliminated the need to tweak calibrator voltage before every use: all step voltages measure X.000X since I made this mod.
/Peter |
Good call, Peter.... I replaced my zener with one of your recommended LM4040's and am very happy with the results. My pocket DMM reads out x.00 throughout the range and when I hooked it up to my bench meter I found that I was mostly within 10ths of a mV, except for the 4 & 5 volt readings that had excursions up to about 1.7 mv (3.9989 & 4.9983 at the worst). Aside from that, I'm thinking I couldn't expect much better results without turning the R/R2 ladder into a Frankenstein with a bunch of trimmers... it just ain't worth it for a millivolt. I did find that I needed to change the value of R13 in order to be able to dial in the voltages... with the 200k there I found 7.63 volts was as close as I could get to 7 before I bottomed out the trimmer. I put another 200k in parallel with R13 (could have replaced it with 100k, it was easier to go parallel than remove & replace) and it got me to the middle area of the trim range (maybe 11-12 turns) on R10, the step voltage trim. Happy camper now, no retrimming required before use. Very cool. Thanx for the tip.
<marv> |
|
|
Back to top
|
|
 |
kvitekp

Joined: Feb 24, 2012 Posts: 22 Location: Santa Clara, CA
|
Posted: Tue May 08, 2012 10:25 pm Post subject:
|
 |
|
marv,
Glad you liked it! In my case R10 adjustment was borderline but still sufficient.
I also had a couple of higher steps off by ~1mV. Ended up shuffling around R2R resistors so that the best matching pairs are used in most significant steps, This gave me the third zero after decimal dot.
/Peter Last edited by kvitekp on Wed May 09, 2012 7:16 am; edited 1 time in total |
|
|
Back to top
|
|
 |
PHOBoS

Joined: Jan 14, 2010 Posts: 5947 Location: Moon Base
Audio files: 709
|
|
|
Back to top
|
|
 |
marvkaye
Joined: Mar 14, 2011 Posts: 225 Location: Fla
|
Posted: Wed May 09, 2012 10:02 am Post subject:
|
 |
|
| PHOBoS wrote: | great, I just located the LM4040DIZ-10V
so if I understand correctly, you just use it instead of the zenerdiode (the LM4040 has 1 unused pin)
and I might have to make R13 a bit smaller, check. |
Yep, I just cut off the unused pin and installed what was left like any other diode (TO-92 center pin is cathode IIRC). I guess whether or not you'll need to change R13 is dependent on the tolerances of your other components, what you're using for a power supply, etc. I powered mine with my MFOS LM317/337 adjustable PS that I have setup specifically for bench testing other modules and puts out a nice solid +/-15v. My calibrator draws 4mA off the negative rail, and 10mA off the positive when it's not powering anything but test leads on the output. FWIW. Good luck with it.
<marv> |
|
|
Back to top
|
|
 |
PHOBoS

Joined: Jan 14, 2010 Posts: 5947 Location: Moon Base
Audio files: 709
|
|
|
Back to top
|
|
 |
PHOBoS

Joined: Jan 14, 2010 Posts: 5947 Location: Moon Base
Audio files: 709
|
Posted: Sun Jun 03, 2012 12:29 pm Post subject:
finished build |
 |
|
finished it and posted some pics here
I had to do one final mod because as i expected there's a difference betweeen a direct GND connection
and a low CMOS output. So when switched to 0-3 steps I got a slightly lower voltage then 0-7 steps.
I solved this by connecting 0-3 steps side of the switch to a 1K pot, which has one side wired to GND
and the other side with a 1M series resistor to the 10V reference voltage, instead of directly to GND. _________________ "My perf, it's full of holes!"
http://phobos.000space.com/
SoundCloud BandCamp MixCloud Stickney Synthyards Captain Collider Twitch YouTube |
|
|
Back to top
|
|
 |
elmegil

Joined: Mar 20, 2012 Posts: 2179 Location: Chicago
Audio files: 16
|
Posted: Sun Jun 03, 2012 1:25 pm Post subject:
|
 |
|
Cool! Looks awesome. What happens if it's free running and you hit one of the up/down buttons by accident?  |
|
|
Back to top
|
|
 |
PHOBoS

Joined: Jan 14, 2010 Posts: 5947 Location: Moon Base
Audio files: 709
|
|
|
Back to top
|
|
 |
elmegil

Joined: Mar 20, 2012 Posts: 2179 Location: Chicago
Audio files: 16
|
Posted: Sun Jun 03, 2012 5:41 pm Post subject:
|
 |
|
Cool
Was just a silly question that struck me, but that great. And yeah, by free running I meant oscillator stepping rather than manual stepping. |
|
|
Back to top
|
|
 |
|