electro-music.com   Dedicated to experimental electro-acoustic
and electronic music
 
    Front Page  |  Radio
 |  Media  |  Forum  |  Wiki  |  Links
Forum with support of Syndicator RSS
 FAQFAQ   CalendarCalendar   SearchSearch   MemberlistMemberlist   UsergroupsUsergroups   LinksLinks
 RegisterRegister   ProfileProfile   Log in to check your private messagesLog in to check your private messages   Log inLog in  Chat RoomChat Room 
go to the radio page Live at electro-music.com radio 1 Please visit the chat
  host / artist show at your time
today> Twyndyllyngs live tonight! Chez Mosc
 Forum index » DIY Hardware and Software » Lunettas - circuits inspired by Stanley Lunetta
Freeform Lunetta Sculptures
Post new topic   Reply to topic Moderators: mosc
Page 3 of 5 [111 Posts]
View unread posts
View new posts in the last week
Mark the topic unread :: View previous topic :: View next topic
Goto page: Previous 1, 2, 3, 4, 5 Next
Author Message
mosc
Site Admin


Joined: Jan 31, 2003
Posts: 18259
Location: Durham, NC
Audio files: 228
G2 patch files: 60

PostPosted: Fri Jun 08, 2012 12:44 pm    Post subject: Reply with quote  Mark this post and the followings unread

Superb stuff herein. Sorry I missed this topic until now. We used to call this free-form construction "space wiring". These photos are quite nice. Bravo
_________________
--Howard
my music and other stuff
Back to top
View user's profile Send private message Visit poster's website AIM Address
JingleJoe



Joined: Nov 10, 2011
Posts: 878
Location: Lancashire, England
Audio files: 14

PostPosted: Fri Jun 08, 2012 2:11 pm    Post subject: Reply with quote  Mark this post and the followings unread

How long was I gone? About 2 hours? I think that's a pretty good conception to completion time Wink Three LDR controlled oscillators on a 4093 chip, two are heterodyned with one of the remaining gates and then used to gate the third higher frequency oscillator.
The wires coming out of it are the output and power connections. It is powered by a 3V coin cell and output was through a resistor voltage divider so it wasn't giving full 3V output (I thought that might be a bit much for my computer's line in) after the voltage divider it was more like 300mV, it was happy with that Smile

I think I'll call it Graxnorgrath; "The thing from another world, of junk"


DSCN0726.JPG
 Description:
 Filesize:  377.29 KB
 Viewed:  743 Time(s)
This image has been reduced to fit the page. Click on it to enlarge.

DSCN0726.JPG



DSCN0727.JPG
 Description:
 Filesize:  441.44 KB
 Viewed:  661 Time(s)
This image has been reduced to fit the page. Click on it to enlarge.

DSCN0727.JPG



DSCN0729.JPG
 Description:
 Filesize:  379.79 KB
 Viewed:  668 Time(s)
This image has been reduced to fit the page. Click on it to enlarge.

DSCN0729.JPG



DSCN0733.JPG
 Description:
 Filesize:  420.69 KB
 Viewed:  662 Time(s)
This image has been reduced to fit the page. Click on it to enlarge.

DSCN0733.JPG



I WILL EAT YOUR RESISTORS RAAAAH.mp3
 Description:
This is the sound it makes.

Download (listen)
 Filename:  I WILL EAT YOUR RESISTORS RAAAAH.mp3
 Filesize:  1015.9 KB
 Downloaded:  1462 Time(s)


_________________
As a mad scientist I am ruled by the dictum of science: "I could be wrong about this but lets find out"


Green Dungeon Alchemist Laboratories
Back to top
View user's profile Send private message
nathanxl



Joined: Apr 24, 2012
Posts: 77
Location: Wa

PostPosted: Sat Jun 09, 2012 1:43 am    Post subject: Reply with quote  Mark this post and the followings unread

Great stuff JJ.
Here is the updated Motor Driver unit for the Lunetta guitar. Simplified, combined and more powerful. Now the motors will pluck the strings with more gusto. Test bed now but a video of it with the 8string a humming soon.


Lunetta Guitar Module Motor Driver frnt.JPG
 Description:
 Filesize:  1.05 MB
 Viewed:  1381 Time(s)
This image has been reduced to fit the page. Click on it to enlarge.

Lunetta Guitar Module Motor Driver frnt.JPG



Lunetta Guitar Module Motor Driver bck.JPG
 Description:
 Filesize:  1.07 MB
 Viewed:  670 Time(s)
This image has been reduced to fit the page. Click on it to enlarge.

Lunetta Guitar Module Motor Driver bck.JPG



Lunetta Guitar Module Motor Driver test.JPG
 Description:
 Filesize:  1.38 MB
 Viewed:  707 Time(s)
This image has been reduced to fit the page. Click on it to enlarge.

Lunetta Guitar Module Motor Driver test.JPG


Back to top
View user's profile Send private message
Inventor
Stream Operator


Joined: Oct 13, 2007
Posts: 6221
Location: near Austin, Tx, USA
Audio files: 267

PostPosted: Sat Jun 09, 2012 3:13 am    Post subject: Reply with quote  Mark this post and the followings unread

My compliments to all of you brilliant creators! I'm inspired to do a little of this myself, we shall see...

Les

_________________
"Let's make noise for peace." - Kijjaz
Back to top
View user's profile Send private message Send e-mail
JingleJoe



Joined: Nov 10, 2011
Posts: 878
Location: Lancashire, England
Audio files: 14

PostPosted: Sat Jun 09, 2012 5:18 am    Post subject: Reply with quote  Mark this post and the followings unread

Inventor wrote:
My compliments to all of you brilliant creators! I'm inspired to do a little of this myself, we shall see...

Les

Go for it! I needed something like this to relax, it was really enjoyable. I'd been doing too much serious electronics Smile


Nathanxl; That latest one looks beautiful, a real work of art, very well made Smile

_________________
As a mad scientist I am ruled by the dictum of science: "I could be wrong about this but lets find out"


Green Dungeon Alchemist Laboratories
Back to top
View user's profile Send private message
Uncle Krunkus
Moderator


Joined: Jul 11, 2005
Posts: 4761
Location: Sydney, Australia
Audio files: 52
G2 patch files: 1

PostPosted: Sun Jun 10, 2012 6:59 am    Post subject: Reply with quote  Mark this post and the followings unread

Gotta give him some lifting capacity. Wink Cool


P6110122.JPG
 Description:
 Filesize:  722.61 KB
 Viewed:  644 Time(s)
This image has been reduced to fit the page. Click on it to enlarge.

P6110122.JPG



P6110123.JPG
 Description:
 Filesize:  822.57 KB
 Viewed:  652 Time(s)
This image has been reduced to fit the page. Click on it to enlarge.

P6110123.JPG



_________________
What makes a space ours, is what we put there, and what we do there.
Back to top
View user's profile Send private message Visit poster's website
Inventor
Stream Operator


Joined: Oct 13, 2007
Posts: 6221
Location: near Austin, Tx, USA
Audio files: 267

PostPosted: Sun Jun 10, 2012 11:10 am    Post subject: Reply with quote  Mark this post and the followings unread

My effort will take a little while because of.. of... a rather labor-intensive secret! You'll be pleasantly surprised if i finish it!

Les

_________________
"Let's make noise for peace." - Kijjaz
Back to top
View user's profile Send private message Send e-mail
nathanxl



Joined: Apr 24, 2012
Posts: 77
Location: Wa

PostPosted: Thu Jun 14, 2012 9:42 pm    Post subject: Reply with quote  Mark this post and the followings unread

Here is the latest freeformed module for my Lunetta Guitar.
It has 2 x 4Bit R/2R Ladders at the top to change Digital Gates into Control Voltages then these are spat out to 2 Slew/Glide circuits - out to 2 minijacks that I can connect to my outboard modular gear.
This module works real well and Im very happy with the results.
Might up a video of it if there is interest.


Lunetta Guitar Module CV Out.JPG
 Description:
 Filesize:  1006.74 KB
 Viewed:  1195 Time(s)
This image has been reduced to fit the page. Click on it to enlarge.

Lunetta Guitar Module CV Out.JPG



Lunetta Guitar Module CV Out bck.JPG
 Description:
 Filesize:  1.08 MB
 Viewed:  746 Time(s)
This image has been reduced to fit the page. Click on it to enlarge.

Lunetta Guitar Module CV Out bck.JPG


Back to top
View user's profile Send private message
tjookum



Joined: May 25, 2010
Posts: 360
Location: Netherlands
Audio files: 26

PostPosted: Fri Jun 15, 2012 1:49 am    Post subject: Reply with quote  Mark this post and the followings unread

Beautifull work!

I really love the R2R design, it reminds me of a nest of eggs.

Im definately going to do some freeform lunetta myself in the near future.

_________________
There he goes. One of God's own prototypes. A high-powered mutant of some kind never even considered for mass production. Too weird to live, and too rare to die.
Hunter S. Thompson
movies
noise
Back to top
View user's profile Send private message
nathanxl



Joined: Apr 24, 2012
Posts: 77
Location: Wa

PostPosted: Fri Jun 15, 2012 2:55 am    Post subject: Reply with quote  Mark this post and the followings unread

Thanks Tjookum.

Its really fun doing this, it forces me to think of creative solutions to problems that simply don't arise when using normal circuit design techniques. Not sure how useful these lesson are outside of freeforming but its fun nonetheless.

Highly recommended, please post up your work here, I for one would love to see it.

Maybe I could rename this module the Egg Nest DAC!!!
Back to top
View user's profile Send private message
Uncle Krunkus
Moderator


Joined: Jul 11, 2005
Posts: 4761
Location: Sydney, Australia
Audio files: 52
G2 patch files: 1

PostPosted: Fri Jun 15, 2012 4:13 am    Post subject: Reply with quote  Mark this post and the followings unread

I reckon it looks like a set of small missiles.
The attention to detail is stunning.
I love this stuff! It's like a hybrid of musical instrument, model making, steam-punk, high-tech, low-tech, sculpture and enlightenment/alchelmy art all at the same time.
The copper shine, with joints of tin is just so aethetically serene!!! Please polish these up with a dremmel buffer and hit them with a coat of lacquer! Cool

_________________
What makes a space ours, is what we put there, and what we do there.
Back to top
View user's profile Send private message Visit poster's website
Draal



Joined: May 18, 2010
Posts: 308
Location: Oak Park, IL
Audio files: 5

PostPosted: Fri Jun 15, 2012 5:12 am    Post subject: Reply with quote  Mark this post and the followings unread

I said it before...sweeet Cool ! This is what aliens will do with our remnants when the End Time comes.

I admire the patience it takes to make these things. Rock on transformer

_________________
Zontar Prevails!
Back to top
View user's profile Send private message Visit poster's website
mosc
Site Admin


Joined: Jan 31, 2003
Posts: 18259
Location: Durham, NC
Audio files: 228
G2 patch files: 60

PostPosted: Fri Jun 15, 2012 10:45 am    Post subject: Reply with quote  Mark this post and the followings unread

Beautiful! Don't know about the aliens at the end time, but art stimulates different minds differently. Confused
_________________
--Howard
my music and other stuff
Back to top
View user's profile Send private message Visit poster's website AIM Address
Uncle Krunkus
Moderator


Joined: Jul 11, 2005
Posts: 4761
Location: Sydney, Australia
Audio files: 52
G2 patch files: 1

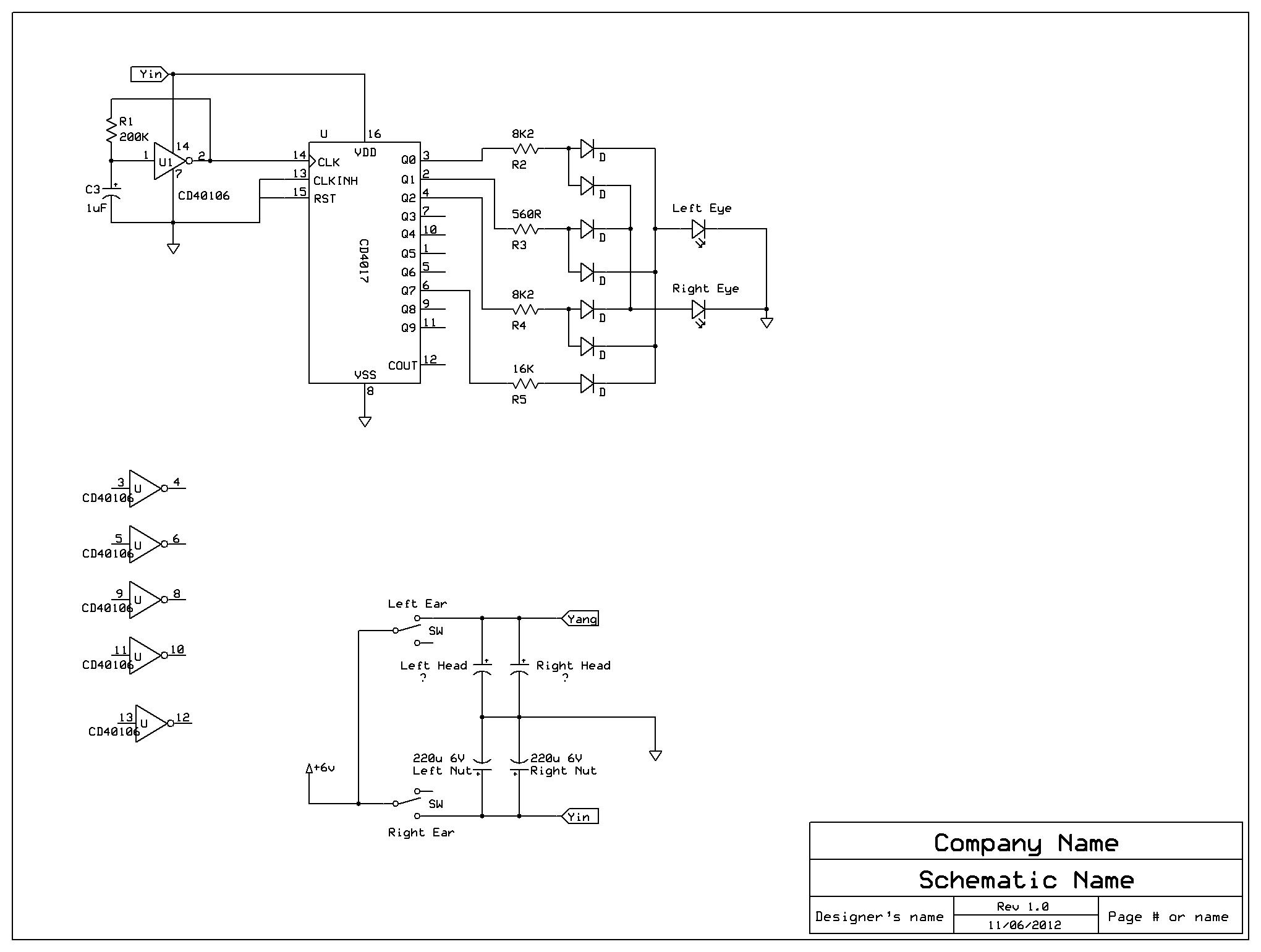
PostPosted: Mon Jun 18, 2012 5:44 am    Post subject: Reply with quote  Mark this post and the followings unread

I've breadboarded the circuit so far and the schem looks like this.
Not sure if I should replace all those diodes with a quad OR gate, cos I think the diodes will fit in better, and probably look better too. There's already about 5 * 14+pin chips planned which I have to find places for.


Schem 18-6-12.JPG
 Description:
 Filesize:  168.16 KB
 Viewed:  542 Time(s)
This image has been reduced to fit the page. Click on it to enlarge.

Schem 18-6-12.JPG



_________________
What makes a space ours, is what we put there, and what we do there.
Back to top
View user's profile Send private message Visit poster's website
JingleJoe



Joined: Nov 10, 2011
Posts: 878
Location: Lancashire, England
Audio files: 14

PostPosted: Mon Jun 18, 2012 1:07 pm    Post subject: Reply with quote  Mark this post and the followings unread

Ah, it's good ol' Company Name! I remember thier circuits well back from '06.

Nice work chaps Wink Everyone's circuits look great!

_________________
As a mad scientist I am ruled by the dictum of science: "I could be wrong about this but lets find out"


Green Dungeon Alchemist Laboratories
Back to top
View user's profile Send private message
Uncle Krunkus
Moderator


Joined: Jul 11, 2005
Posts: 4761
Location: Sydney, Australia
Audio files: 52
G2 patch files: 1

PostPosted: Mon Jun 18, 2012 2:19 pm    Post subject: Reply with quote  Mark this post and the followings unread

Yeah,
old company's one of my best drawers! Fairly non-descript chap, but his work seems to rise to the top of the pack, time after time. Laughing

_________________
What makes a space ours, is what we put there, and what we do there.
Back to top
View user's profile Send private message Visit poster's website
nathanxl



Joined: Apr 24, 2012
Posts: 77
Location: Wa

PostPosted: Thu Jun 21, 2012 5:23 am    Post subject: Reply with quote  Mark this post and the followings unread

Not sure what chips these guys use but its FREEFORM PERFORMANCE SOUND ART yo!


http://www.loudobjects.com/
Back to top
View user's profile Send private message
inlifeindeath



Joined: Apr 02, 2010
Posts: 316
Location: Albuquerque, NM

PostPosted: Thu Jun 21, 2012 8:22 am    Post subject: Reply with quote  Mark this post and the followings unread

pretty sure those dudes use a microcontroller, but cool nonetheless!
_________________
http://www.youtube.com/user/borisandfef
Back to top
View user's profile Send private message Visit poster's website
tjookum



Joined: May 25, 2010
Posts: 360
Location: Netherlands
Audio files: 26

PostPosted: Fri Jun 22, 2012 2:41 am    Post subject: Reply with quote  Mark this post and the followings unread

I've loved that performance ever since I first saw it and it's still very impressive. I heard from someone who went to a show that they use pre-programmed microcontrollers(PIC I believe). They also give away the finished piece after the show to someone in the audience.
_________________
There he goes. One of God's own prototypes. A high-powered mutant of some kind never even considered for mass production. Too weird to live, and too rare to die.
Hunter S. Thompson
movies
noise
Back to top
View user's profile Send private message
Mikmo



Joined: Dec 01, 2005
Posts: 150
Location: Copenhagen - Denmark

PostPosted: Fri Jun 22, 2012 3:44 am    Post subject: Reply with quote  Mark this post and the followings unread

I was performing at the Pixel festival in Bergen (Norway) a few years back, Loud object was there and i saw the show.

They have a perspex sheet that they put on the overhead projector, then they start by adding a ground bus and Vcc bus.

Then they solder small preprogrammed PIC processors to the busses and solder wires to their audio outputs running the to a mixer.

As the piece builds up they solder more processors on, and move audio wires around (some processors have more that one audio out).

It's rather cool to watch (and hear)

_________________
Stay Cool
Mikael
http://www.mikmo.dk
Back to top
View user's profile Send private message Visit poster's website
Captain_Clams



Joined: Jul 02, 2012
Posts: 43
Location: MD, USA

PostPosted: Tue Jul 10, 2012 9:37 am    Post subject: Reply with quote  Mark this post and the followings unread

Hey Nathanxl, not sure if you uploaded one already, but I would love to see your lunetta guitar sculpture in action! Could you point me to a video? Very Happy
Back to top
View user's profile Send private message
nathanxl



Joined: Apr 24, 2012
Posts: 77
Location: Wa

PostPosted: Tue Jul 10, 2012 7:19 pm    Post subject: Reply with quote  Mark this post and the followings unread

Sure Clams.
Here is a very short one that I posted up on the 4046VCO thread.
Its a little test to see how the VCOs react to my Slewing R/2R ladder.

I did a few noise gigs with the Lunetta Guitar last month, some were recorded.
Soon will have a vid of it making some heavy drones. Will post up here.
Thanks for the interest.
Back to top
View user's profile Send private message
mosc
Site Admin


Joined: Jan 31, 2003
Posts: 18259
Location: Durham, NC
Audio files: 228
G2 patch files: 60

PostPosted: Wed Jul 11, 2012 1:14 am    Post subject: Reply with quote  Mark this post and the followings unread

Nathanxl, that is beautiful,

banana banana banana banana banana

_________________
--Howard
my music and other stuff
Back to top
View user's profile Send private message Visit poster's website AIM Address
Inventor
Stream Operator


Joined: Oct 13, 2007
Posts: 6221
Location: near Austin, Tx, USA
Audio files: 267

PostPosted: Wed Jul 11, 2012 3:32 am    Post subject: Reply with quote  Mark this post and the followings unread

mosc wrote:
Nathanxl, that is beautiful,

banana banana banana banana banana


Whoah! Five dancing bananas from mosc - a new record score for that one! and deservedly so, nice job Nathanxl!

Les

_________________
"Let's make noise for peace." - Kijjaz
Back to top
View user's profile Send private message Send e-mail
Captain_Clams



Joined: Jul 02, 2012
Posts: 43
Location: MD, USA

PostPosted: Wed Jul 11, 2012 3:51 am    Post subject:   Reply with quote  Mark this post and the followings unread

Shocked

I'm in love with the very concept.

Quote:
it making some heavy drones


And I can't wait to see that either. Very Happy
Back to top
View user's profile Send private message
Display posts from previous:   
Post new topic   Reply to topic Moderators: mosc
Page 3 of 5 [111 Posts]
View unread posts
View new posts in the last week
Goto page: Previous 1, 2, 3, 4, 5 Next
Mark the topic unread :: View previous topic :: View next topic
 Forum index » DIY Hardware and Software » Lunettas - circuits inspired by Stanley Lunetta
Jump to:  

You cannot post new topics in this forum
You cannot reply to topics in this forum
You cannot edit your posts in this forum
You cannot delete your posts in this forum
You cannot vote in polls in this forum
You cannot attach files in this forum
You can download files in this forum


Forum with support of Syndicator RSS
Powered by phpBB © 2001, 2005 phpBB Group
Copyright © 2003 through 2009 by electro-music.com - Conditions Of Use