electro-music.com   Dedicated to experimental electro-acoustic
and electronic music
 
    Front Page  |  Radio
 |  Media  |  Forum  |  Wiki  |  Links
Forum with support of Syndicator RSS
 FAQFAQ   CalendarCalendar   SearchSearch   MemberlistMemberlist   UsergroupsUsergroups   LinksLinks
 RegisterRegister   ProfileProfile   Log in to check your private messagesLog in to check your private messages   Log inLog in  Chat RoomChat Room 
 Forum index » DIY Hardware and Software » Lunettas - circuits inspired by Stanley Lunetta
Hey, check this out dudes!
Post new topic   Reply to topic Moderators: mosc
Page 1 of 1 [18 Posts]
View unread posts
View new posts in the last week
Mark the topic unread :: View previous topic :: View next topic
Author Message
Uncle Krunkus
Moderator


Joined: Jul 11, 2005
Posts: 4761
Location: Sydney, Australia
Audio files: 52
G2 patch files: 1

PostPosted: Sat Jul 07, 2012 6:27 am    Post subject: Hey, check this out dudes!
Subject description: 3 chips and 1 transistor!
Reply with quote  Mark this post and the followings unread

I can't believe the sounds, loops, drones, grooves that can be so easily cranked up on a few CMOS chips! I hate to say it, but I think I'm hooked! Cool

Majorly fixed up schem will follow soon for those who want to check it out on the board. Very Happy


7-7-12.mp3
 Description:

Download (listen)
 Filename:  7-7-12.mp3
 Filesize:  2.83 MB
 Downloaded:  1642 Time(s)


_________________
What makes a space ours, is what we put there, and what we do there.
Back to top
View user's profile Send private message Visit poster's website
Uncle Krunkus
Moderator


Joined: Jul 11, 2005
Posts: 4761
Location: Sydney, Australia
Audio files: 52
G2 patch files: 1

PostPosted: Sat Jul 07, 2012 6:38 am    Post subject: Reply with quote  Mark this post and the followings unread

At first I just "fumble" the start to give an idea of the tone. A bit further in, I touched the main sequence resistor which speeds the whole thing up. It responds really well to this, and sounds quite musical. Then I started touching the sequence out resistors and diodes together. This created this great bottom end boost which really cuts through. I need to look into this.
Then, at the end, I just pull the 9V battery! Smile

_________________
What makes a space ours, is what we put there, and what we do there.
Back to top
View user's profile Send private message Visit poster's website
Scriabin



Joined: Jul 07, 2012
Posts: 9
Location: Switzerland

PostPosted: Sat Jul 07, 2012 10:31 am    Post subject: Reply with quote  Mark this post and the followings unread

Nice sounds! --> Schematics please Very Happy
Back to top
View user's profile Send private message
Draal



Joined: May 18, 2010
Posts: 308
Location: Oak Park, IL
Audio files: 5

PostPosted: Sat Jul 07, 2012 11:40 am    Post subject: Reply with quote  Mark this post and the followings unread

Glad to hear you are getting more into it. Cool About two years ago I took the CMOS out of an old thermostat, looked at the data sheets, found this site and never looked back.
_________________
Zontar Prevails!
Back to top
View user's profile Send private message Visit poster's website
Inventor
Stream Operator


Joined: Oct 13, 2007
Posts: 6221
Location: near Austin, Tx, USA
Audio files: 267

PostPosted: Sat Jul 07, 2012 2:16 pm    Post subject: Reply with quote  Mark this post and the followings unread

Wild sounds, uncle - that could be the intro to a popular song it sounds so good.

Les

_________________
"Let's make noise for peace." - Kijjaz
Back to top
View user's profile Send private message Send e-mail
Uncle Krunkus
Moderator


Joined: Jul 11, 2005
Posts: 4761
Location: Sydney, Australia
Audio files: 52
G2 patch files: 1

PostPosted: Sat Jul 07, 2012 4:41 pm    Post subject: Reply with quote  Mark this post and the followings unread

And, of course, being a Lunetta, I assume that it's an unspoken rule to record samples completely dry. That way, you can open it up in a wave editor and see exactly what's going on.

The schem I started got lost last night when I shut down the computer under the influence of the beautiful amber fluid! Crying or Very sad Laughing Cool

I'll sort it out ASAP.

BTW I think this circuit might open up a number of possibilities for ENV control of Lunetta type oscillators. This is something I think the purely digital realm of Lunettas is lacking in.

_________________
What makes a space ours, is what we put there, and what we do there.
Back to top
View user's profile Send private message Visit poster's website
blue hell
Site Admin


Joined: Apr 03, 2004
Posts: 24670
Location: The Netherlands, Enschede
Audio files: 330
G2 patch files: 320

PostPosted: Sat Jul 07, 2012 4:55 pm    Post subject: Reply with quote  Mark this post and the followings unread

Shocked not the uncle too Laughing

Nice sounds!

_________________
Jan
also .. could someone please turn down the thermostat a bit.
Posted Image, might have been reduced in size. Click Image to view fullscreen.
9 3 4 .. erm .. not 13 then? .. hmm, ah eight! .. yeah yeah as in 8647 .. 47 is an 88 .. pwew .. numbles!
Back to top
View user's profile Send private message Visit poster's website
JingleJoe



Joined: Nov 10, 2011
Posts: 878
Location: Lancashire, England
Audio files: 14

PostPosted: Sun Jul 08, 2012 2:38 am    Post subject: Reply with quote  Mark this post and the followings unread

Those are the sounds I want to make! They're great for ye olde chiptune rayve.

P.S. eagerly awaiting schematics too.

_________________
As a mad scientist I am ruled by the dictum of science: "I could be wrong about this but lets find out"


Green Dungeon Alchemist Laboratories
Back to top
View user's profile Send private message
Uncle Krunkus
Moderator


Joined: Jul 11, 2005
Posts: 4761
Location: Sydney, Australia
Audio files: 52
G2 patch files: 1

PostPosted: Mon Jul 09, 2012 6:46 am    Post subject: Reply with quote  Mark this post and the followings unread

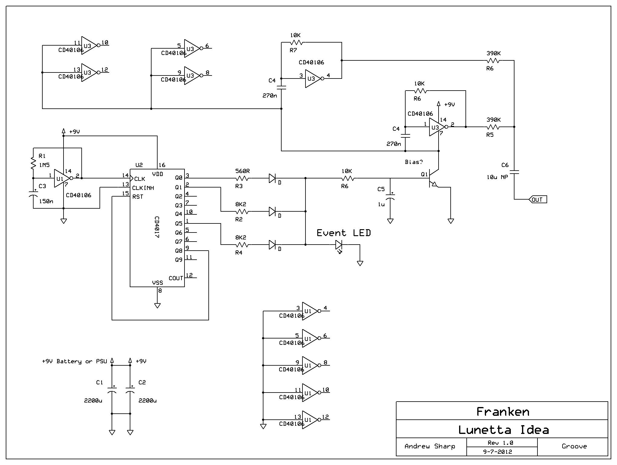
Here's the schem,
I'll update soon with proper designators, and there are some ideas I want to add as well, but for now, all the values are what I've got on the breadboard.


Groove.gif
 Description:
 Filesize:  35.34 KB
 Viewed:  895 Time(s)
This image has been reduced to fit the page. Click on it to enlarge.

Groove.gif



_________________
What makes a space ours, is what we put there, and what we do there.
Back to top
View user's profile Send private message Visit poster's website
Scriabin



Joined: Jul 07, 2012
Posts: 9
Location: Switzerland

PostPosted: Mon Jul 09, 2012 8:24 am    Post subject:   Reply with quote  Mark this post and the followings unread

Thank you! I think I got the functional principle of the circuit and will breadboard it when there's some spare time
Back to top
View user's profile Send private message
JingleJoe



Joined: Nov 10, 2011
Posts: 878
Location: Lancashire, England
Audio files: 14

PostPosted: Mon Jul 09, 2012 9:33 am    Post subject: Reply with quote  Mark this post and the followings unread

Ah You're power starving the 40106 Smile makes sense now, one could also add interchangle outputs from the 4017 for a different sequence.
_________________
As a mad scientist I am ruled by the dictum of science: "I could be wrong about this but lets find out"


Green Dungeon Alchemist Laboratories
Back to top
View user's profile Send private message
Uncle Krunkus
Moderator


Joined: Jul 11, 2005
Posts: 4761
Location: Sydney, Australia
Audio files: 52
G2 patch files: 1

PostPosted: Mon Jul 09, 2012 8:39 pm    Post subject: Reply with quote  Mark this post and the followings unread

Oh yes,
The sequencer part could be expanded to enable any type of 1-10 stage pattern, and the resistors from that matrix could be variable (like a baby 10 -> APC).
The diodes really don't do much at the moment, I included them because they are on the breadboard, and I've assumed they are having an effect (although small) on the "instant biasing" of the transistor. I'm more interested in that biasing, and how they could give controlled starvation of the 40106 oscillator. The diodes would be needed to send a separate pulse stream to a second transistor/40106 oscillator block. This will follow soon hopefully.
I also want to try a three stage oscillator (using the unused inverters of U3) This could then have extra "filter" components tapped off the middle inverter. I'm thinking capacitive coupling, diode clamping, partial bypass with high value resistors, or, more likely, a combination of these effects. But I wanted to get the basic idea going first.
The decayed starvation of Q1 with the cap to ground from the base, is also a major part of getting this kind of sound. It too could be tweaked, or mixed with other conditioning of the pulsestream.

_________________
What makes a space ours, is what we put there, and what we do there.
Back to top
View user's profile Send private message Visit poster's website
Inventor
Stream Operator


Joined: Oct 13, 2007
Posts: 6221
Location: near Austin, Tx, USA
Audio files: 267

PostPosted: Mon Jul 09, 2012 11:55 pm    Post subject: Reply with quote  Mark this post and the followings unread

Uncle, reading that last post - I can't help but think that you're becoming a circuit designer! You have a lot of experience now and it shows. I look forward to seeing what else you come up with in the world of Lunettas.

Les

_________________
"Let's make noise for peace." - Kijjaz
Back to top
View user's profile Send private message Send e-mail
Uncle Krunkus
Moderator


Joined: Jul 11, 2005
Posts: 4761
Location: Sydney, Australia
Audio files: 52
G2 patch files: 1

PostPosted: Tue Jul 10, 2012 1:17 am    Post subject: Reply with quote  Mark this post and the followings unread

Thanks Les,
That really does mean a lot to me, especially from you! Very Happy
Yeah, it's fun playing with these things.
Not sure what to do with the end result yet, but I'm sure it will happen somehow. Laughing

_________________
What makes a space ours, is what we put there, and what we do there.
Back to top
View user's profile Send private message Visit poster's website
JingleJoe



Joined: Nov 10, 2011
Posts: 878
Location: Lancashire, England
Audio files: 14

PostPosted: Fri Jul 13, 2012 2:01 pm    Post subject: Reply with quote  Mark this post and the followings unread

I got disenchanted with the filter circuit I was working on so I did this tonight instead. Turned out to be brilliant Very Happy
I've got some serious control going on too, I made an LFO to control the transistor and got some incredibly crunchy sounds out of it, I will post a video of them tomorrow.

What I'd like to try is wiring up the transistor like the simple transistor inverter; 10k~100k on the base, 470ohms~1k on the collector, power the circuits from the collector.
Reason being that things got a bit perculiar (which can be good) but this resulted in very high frequency oscillation when the transistor was in the "off" state. Also the output wave was pushed up against the top rail of the PSU, due to the circuitry being "on top" of the transistor. To summarise all problems observed; the transistor is on the ground side of the circuit, so pushes the resulting output wave up untill it gets very small and biased right up to the top rail, then it all oscillates in really high frequency. The inverter method should remedy this Smile

Anyways, that was fun, thanks for the ideas Uncle Krunkus and thanks to Dougseidel for pushing me to do this Wink

_________________
As a mad scientist I am ruled by the dictum of science: "I could be wrong about this but lets find out"


Green Dungeon Alchemist Laboratories
Back to top
View user's profile Send private message
RF



Joined: Mar 23, 2007
Posts: 1502
Location: Northern Minnesota, USA
Audio files: 28

PostPosted: Fri Jul 13, 2012 3:34 pm    Post subject: Reply with quote  Mark this post and the followings unread

Welcome to the cult Uncle. Smile

great sound.

bruce

_________________
www.sdiy.org/rfeng

"I want to make these sounds that go wooo-wooo-ah-woo-woo.”
(Herb Deutsch to Bob Moog ~1963)
Back to top
View user's profile Send private message
JingleJoe



Joined: Nov 10, 2011
Posts: 878
Location: Lancashire, England
Audio files: 14

PostPosted: Sat Jul 14, 2012 3:55 am    Post subject: Reply with quote  Mark this post and the followings unread



Thanks again Uncle K Wink

For this arrangement I put four oscillators (made with random parts from my work bench) into three 4070 EXOR gates. All oscillators and gates are starved.
The saw-ish LFO controling the transistor is made with a 555 timer (556 acctually, but I only used one).

_________________
As a mad scientist I am ruled by the dictum of science: "I could be wrong about this but lets find out"


Green Dungeon Alchemist Laboratories
Back to top
View user's profile Send private message
JingleJoe



Joined: Nov 10, 2011
Posts: 878
Location: Lancashire, England
Audio files: 14

PostPosted: Mon Jul 16, 2012 11:26 am    Post subject: Reply with quote  Mark this post and the followings unread

A little update, the transistor-inverter method does work, and with better control. With that method, earlier today, I made this sound I've wanted to make for ages, but it turns out I was accidentally powering the starved portion of circuit through an un-used cmos gate IC. So that was going wild and adding new timbres.
I'm working on a proper device which uses these ideas Smile Should be finished tomorrow.

_________________
As a mad scientist I am ruled by the dictum of science: "I could be wrong about this but lets find out"


Green Dungeon Alchemist Laboratories
Back to top
View user's profile Send private message
Display posts from previous:   
Post new topic   Reply to topic Moderators: mosc
Page 1 of 1 [18 Posts]
View unread posts
View new posts in the last week
Mark the topic unread :: View previous topic :: View next topic
 Forum index » DIY Hardware and Software » Lunettas - circuits inspired by Stanley Lunetta
Jump to:  

You cannot post new topics in this forum
You cannot reply to topics in this forum
You cannot edit your posts in this forum
You cannot delete your posts in this forum
You cannot vote in polls in this forum
You cannot attach files in this forum
You can download files in this forum


Forum with support of Syndicator RSS
Powered by phpBB © 2001, 2005 phpBB Group
Copyright © 2003 through 2009 by electro-music.com - Conditions Of Use