| Author |
Message |
synchroma

Joined: Oct 18, 2011 Posts: 72 Location: London
Audio files: 2
|
Posted: Sat Oct 04, 2014 9:00 am Post subject:
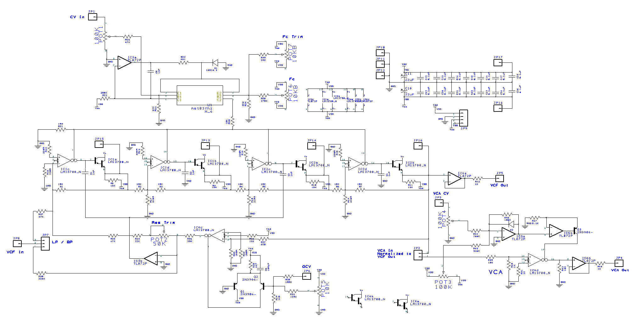
Korg DL-50 VCF clone - works but... Subject description: Building a clone of the Korg Delta VCF |
 |
|
Hey all,
I've just built a clone of the VCF found in the Korg Delta Synth section - otherwise known as the DL-50 Strings Synth - but in a twist I've tried to add VC Resonance!
The Bandpass works really well, but the Lowpass section stops passing anything below a certain cutoff frequency, above the frequency of the input.
Anyone have any ideas why this might be the case?
| Description: |
|
| Filesize: |
46.15 KB |
| Viewed: |
850 Time(s) |
| This image has been reduced to fit the page. Click on it to enlarge. |

|
| Description: |
| Here is the juicy Bandpass sweep, with full resonance. |
|
 Download (listen) |
| Filename: |
BP_Sweep_1.wav |
| Filesize: |
874.47 KB |
| Downloaded: |
803 Time(s) |
| Description: |
| Here is the Lowpss sweep with full resonance. Notice how it gives up at a certain cutoff frequency, way above the fundamental of the input. |
|
 Download (listen) |
| Filename: |
LP_Sweep_1.wav |
| Filesize: |
755.06 KB |
| Downloaded: |
795 Time(s) |
|
|
|
Back to top
|
|
 |
synchroma

Joined: Oct 18, 2011 Posts: 72 Location: London
Audio files: 2
|
Posted: Sat Oct 04, 2014 9:10 am Post subject:
|
 |
|
| Could it be that the two LM13700 chips in the filter section have different tracking properties? |
|
|
Back to top
|
|
 |
m.o
Joined: Jul 05, 2014 Posts: 44 Location: Sweden
|
Posted: Sat Oct 04, 2014 6:27 pm Post subject:
|
 |
|
Does it stop passing signal regardless of resonance setting?
Have you tried bypassing your added 'resonance-VCA' and using just a voltage divider-pot (I assume the original was something like that) to verify?
What signal level are you putting into the filter?
Does the behavior change if you raise or lower the level?
I don't think any mismatch between two 13700's would do what you're experiencing. |
|
|
Back to top
|
|
 |
Baloo
Joined: Jul 09, 2013 Posts: 16 Location: France
|
Posted: Mon Oct 06, 2014 4:22 pm Post subject:
|
 |
|
As noticed you could try to bypass your VC-Resonance section like original schematics and check if it works. Once done you could check IC3b inverting input values and comparing them with your added VC-Res section.
Are you experimenting the issue with incoming voltage in the VC-RES but working OK with no added section? |
|
|
Back to top
|
|
 |
synchroma

Joined: Oct 18, 2011 Posts: 72 Location: London
Audio files: 2
|
Posted: Wed Oct 08, 2014 3:02 am Post subject:
|
 |
|
Answers -
Yes, it stops passing input regardless of resonance setting.
No, this is just with the resonance knob.
Signal in - 5Vpp sawtooth.
But..
I tried bypassing the reonance section and wiring the resonance pot just as-per the original circuit, and now it doesn't work at all. Putting it back to how it was - still no joy! I must have given my board one kludge too many.
Well, I think I'll try to make an exact copy of the DL-50 filter next, without the VC Resonance section, but with extra holes so I can breadboard that separately and plug it in.
Cheerrs |
|
|
Back to top
|
|
 |
m.o
Joined: Jul 05, 2014 Posts: 44 Location: Sweden
|
Posted: Wed Oct 08, 2014 5:25 pm Post subject:
|
 |
|
| One thing I notice looking at your resonance CV to current converter (which doesn't look quite like a classic "expo converter", no servo op-amp), won't the reference current through Q1 be a bit high? Isn't it usual to put a lerger (100k - 1M) between the collector and Vss? |
|
|
Back to top
|
|
 |
Baloo
Joined: Jul 09, 2013 Posts: 16 Location: France
|
|
|
Back to top
|
|
 |
|