| Author |
Message |
tonewill
Joined: Aug 21, 2009 Posts: 135 Location: England
|
Posted: Wed Oct 28, 2009 12:38 pm Post subject:
|
 |
|
Thanks chaps, especially to ickystay for sending me the inductor .
I should have taken a recording before modifying so those who already have the MP7 could see what the SR95 sounds like. I found this demo on-line which shows the difference between the two.
I believe it's possible to change the beguine pattern to match the MP7 I'm just waiting for a photo of the MP7 board someone has promised me so I can check against the schematic as I'm not great at following schematics without seeing the physical layout as well. Will keep you posted. Last edited by tonewill on Fri Mar 11, 2011 5:35 am; edited 2 times in total |
|
|
Back to top
|
|
 |
tonewill
Joined: Aug 21, 2009 Posts: 135 Location: England
|
Posted: Sat Nov 07, 2009 8:33 am Post subject:
|
 |
|
Here's an update on my SR95 to MP7 conversion.
On the SR95 the beguine rhythm just uses the clave pattern from the rumba rhythm above it. On the MP7 it uses cymbal 1 on the 2nd quaver/eighth note of each 2-bar sequence.
Adding the extra circuitry esnabez posted earlier will gives you clave on the rumba and cymbal 2 on the beguine like the MP7. Great, but the cymbal plays the same clave pattern.
I have studied the 'matrix' from both schematics and have determined what to do to change the pattern. The board is designed to accept either configuration. I am part way through but have run out of solder and diodes. Here's what it sounds like so far:
EDIT: Sorry, I deleted this file from my web space some time ago, and don't have it any more /EDIT.
I will update progress just in case anyone is interested. Last edited by tonewill on Fri Mar 11, 2011 5:20 am; edited 2 times in total |
|
|
Back to top
|
|
 |
LektroiD

Joined: Aug 23, 2008 Posts: 1019 Location: Scottish Borders
Audio files: 2
G2 patch files: 2
|
Posted: Tue Dec 01, 2009 8:28 pm Post subject:
|
 |
|
Has anyone managed to clone any of these percussion modules yet? _________________ LektroiD |
|
|
Back to top
|
|
 |
bunker

Joined: Mar 19, 2009 Posts: 58 Location: Manchester, UK
|
Posted: Fri Dec 04, 2009 2:08 am Post subject:
|
 |
|
Great thread guys but I'm gonna take it on a bit of a tangent. I'm not trying to hijack the thread, just sharing a little info considering the discussion about voicing between different models....
I started looking at this thread with a view to getting my minipops jnr slaved to my other kit and ended up buying an Ace Tone Rhythm Ace instead (the way you do...)
I've mentioned this elsewhere but it would appear that both Korg, with their Minipops/Univox range and Roland with their TR/Ace Tone machines share more than a few similarities.
Both use inductor/transistor/noise oscillators with diode matrix logic and more importantly Korg/Roland both seem to follow the pattern of leaving certain components off the main board, depending on the model. My Ace Tone is without the tambourine voice that I would imagine appears on the TR77. Its interesting to see that the voice generation board is quite different from the other boards in the machine. All the other boards carry the Ace Tone logo but the voice board carries no markings. Could it be the voice board is shared between the two models or could it just be a copy of the Roland board? (Can't see why it would be a copy tho as the Ace Tone pre dated the Roland, at least with the earlier models)
The similarities between the two manufacturers and their respected methods are quite interesting. I'm intending to modify the Ace Tone to accept a midi interface and maybe also mod tha Minipops to the same spec.
Ive got a copy of the schematics for the Ace Tone. If anyone requires any info, just give me a shout.
Mark. |
|
|
Back to top
|
|
 |
beszedes
Joined: Jul 20, 2009 Posts: 3 Location: Hungary
|
Posted: Mon Apr 12, 2010 2:16 pm Post subject:
|
 |
|
Hi there,
I enjoyed reading this thread as I've also made my univox2mp conversion. It is not simple, though possible, and finally I got the famous beguine+slowrock pattern from my upgraded Univox with RS! I wanted to make a website for it with detailed instructions, but hell I don't have time for it...
Here are some quick info for you guys interested:
1. Most importantly, Korg and Univox use the same 'Keio' PCB, with different components, etc. as you already described. So the conversion is possible, you need several new components and mods to the connections.
2. I made my RS using an alternative circuit after unsuccessful search for an 4H inductor . Here is the schematics and PCB layout (sorry, you have to figure out the component placement Based on oscilloscope measurements it should be the same, but for me its sound is a bit cold and sharp.... (a poorman's osc (Btw, you can use this oscillator for any transistor based drum instrument by changing the values of C2,3,4)
3. You need to modify the rhythm patterns according to the MP schematics. Several diodes need to be replaced, and some others to be added. Remember, there are places on the PCB for every modification, you just need to solve the puzzle , and of course, 1N4148 is fine.
4. A tricky part was changing CL in Beguine and CB in Slow rock (this is the place for RS). You need to desolder a jumper on the PCB under the switches without removing them, which is quite tricky....
5. Finally, note that there are one or two errors in the schematics, but they can be identified if you compare the two schematics.
Hope I helped with this info, please drop me a note if more help is needed.
By the way, currently I'm working on a Sync24 (and MIDI) retrofit for my Univox/MP. I managed to have a Sync24 output, which was also quite tricky, ending in a 9-transistor cirucit, but it actually works! Now comes the input part and then let's rock! Any experience out there with such retrofit??
Bye and good luck DIYers!
| Description: |
|
| Filesize: |
28.13 KB |
| Viewed: |
677 Time(s) |
| This image has been reduced to fit the page. Click on it to enlarge. |

|
| Description: |
|
| Filesize: |
29.53 KB |
| Viewed: |
541 Time(s) |
| This image has been reduced to fit the page. Click on it to enlarge. |

|
|
|
|
Back to top
|
|
 |
tonewill
Joined: Aug 21, 2009 Posts: 135 Location: England
|
Posted: Mon Apr 12, 2010 2:53 pm Post subject:
|
 |
|
Brilliant! Nice to see someone else trying this as well. Shame about the hard-to-find inductors, as everything else is available. Good work replacing the rimshot sound using your own circuit.
| Quote: | | 4. A tricky part was changing CL in Beguine and CB in Slow rock (this is the place for RS). You need to desolder a jumper on the PCB under the switches without removing them, which is quite tricky.... |
Indeed. I messed this up and had to remove the buttons which wasn't easy. All worked out in the end though.
Please keep us posted with your other mods, I'll definitely be interested to read about them.
By the way, all the pictures I posted previously have gone, sorry about that. When you're clearing out your web space it's easy to forget that those pictures are being linked to on forums like this. |
|
|
Back to top
|
|
 |
tonewill
Joined: Aug 21, 2009 Posts: 135 Location: England
|
|
|
Back to top
|
|
 |
j.dilisio

Joined: May 19, 2009 Posts: 200 Location: baltimore
|
Posted: Wed Dec 31, 2014 3:17 pm Post subject:
|
 |
|
5 years later..
I'm in the process of adding the rimshot back into my Univox 95.
The one I have already had most of the components in the RS section.
It was just missing the 47k resistor, the .001uf cap and the 4H inductor (which I have yet to add).
Without the inductor it sounds more like a loud snare but without the noise.
I managed to desolder and pull one of those jumpers partially through on the switchboard and to my amazement the rimshot and cowbell are separate.
Not only are they separate but the patterns where the cowbell was substituted for the rimshot now play just the rimshot like the MP7.
Pretty cool!
Tonewill, thanks a bunch for documenting your work!
I am having a problem with my machine that maybe someone can shed some light on. There is an oscillation that sounds like the same pitch as the Congo that comes and goes for a minute or two at a time. It's subtle but I'd still like to figure it out.
I'm thinking one of the caps in that section is getting old and leaking?
Maybe a recapping of the electrolytics is in order?
Let me know if anyone has ideas.
UPDATE: I got rid of the congo hum by adding a 1k resistor between that section and ground. _________________ DRONEGOAT Last edited by j.dilisio on Sat Jan 03, 2015 3:45 pm; edited 1 time in total |
|
|
Back to top
|
|
 |
piedwagtail

Joined: Apr 15, 2006 Posts: 297 Location: shoreditch
Audio files: 3
|
Posted: Thu Jan 01, 2015 12:15 am Post subject:
|
 |
|
| There's a German gentleman somewhere about these fora who is rolling inductors for the Moog eq, he can do the big Henry low current. Very thin wire,very large number of turns. |
|
|
Back to top
|
|
 |
j.dilisio

Joined: May 19, 2009 Posts: 200 Location: baltimore
|
Posted: Mon Feb 02, 2015 4:49 pm Post subject:
|
 |
|
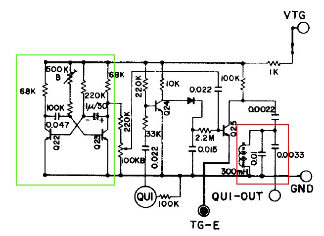
Here are a couple shots of my Univox 95 with banana trigger inputs and separate switching 1/4" outputs.
Many thanks to ickystay for the missing inductor.
Audio of the new rimshot..
http://jdilisio.com/u95/Un95rimshot.mp3
Also, if anyone needs the audio out points, that's what's written in red.
The circles correspond to which end of the part to interrupt. I had to fish around for some of these. I found a louder point for the BD but I forgot to take note.
 _________________ DRONEGOAT |
|
|
Back to top
|
|
 |
sines

Joined: Jul 09, 2019 Posts: 1 Location: NYC
|
Posted: Sun Apr 12, 2020 7:38 am Post subject:
4H inductor substitutes |
 |
|
I'm trying to do an overhaul of my SR-95 and complete the SR-95 to MP7 conversion. As this thread is 11 years old wondering if there have been any updates or options for 4H inductors, as I can find the rest of the components. Any ideas?
Thanks,
Todd |
|
|
Back to top
|
|
 |
|