electro-music.com   Dedicated to experimental electro-acoustic
and electronic music
 
    Front Page  |  Radio
 |  Media  |  Forum  |  Wiki  |  Links
Forum with support of Syndicator RSS
 FAQFAQ   CalendarCalendar   SearchSearch   MemberlistMemberlist   UsergroupsUsergroups   LinksLinks
 RegisterRegister   ProfileProfile   Log in to check your private messagesLog in to check your private messages   Log inLog in  Chat RoomChat Room 
go to the radio page Live at electro-music.com radio 1 Please visit the chat
poster
 Forum index » DIY Hardware and Software » Ken Stone designs - CGS
CGS04 DX Mixer distortion?
Post new topic   Reply to topic Moderators: Scott Stites
Page 1 of 1 [7 Posts]
View unread posts
View new posts in the last week
Mark the topic unread :: View previous topic :: View next topic
Author Message
metalboxhead



Joined: Jul 13, 2016
Posts: 4
Location: Melbourne

PostPosted: Tue Oct 11, 2016 7:35 pm    Post subject: CGS04 DX Mixer distortion?
Subject description: CGS04 DX Mixer distortion?
Reply with quote  Mark this post and the followings unread

I'm looking a building a DIY mixer. The Ken Stone design here http://www.cgs.synth.net/modules/cgs04_mix.html is a simple one that will suit my needs. I've seen an almost identical version:
http://aisynthesis.com/wp-content/uploads/2016/06/mainboard.pdf

However the claim from the manufacturer (see point 11) http://aisynthesis.com/ai002-diy-eurorack-mixer-module-build/ is that the mixer will distort when the feedback pot P4 is wound all the way up, which I've replicated on a breadboard.

What I cannot understand is that for a mixer which should have a gain of -1, why it would distort? Ken Stone doesn't mention anything about this.
Back to top
View user's profile Send private message
Grumble



Joined: Nov 23, 2015
Posts: 1320
Location: Netherlands
Audio files: 30

PostPosted: Wed Oct 12, 2016 2:14 am    Post subject: Reply with quote  Mark this post and the followings unread

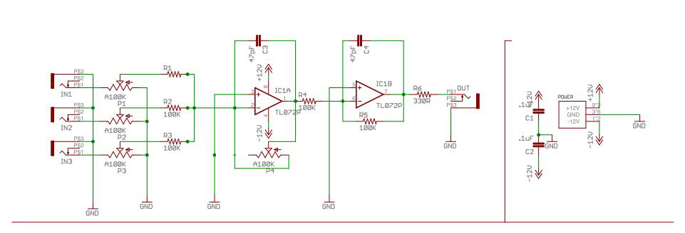
The reason why Ken Stone doesn't mention it is because the schematics are different from each other. Where Ken Stones amplifier has a fixed gain, the other diagram has a potmeter in its feedback loop.
Why this mixer will distort when the runner of the potmeter is all to the left (in this diagram) is that the output of IC1A gets shorted to ground.
I think they made an error drawing this diagram.
See the attachment for the better version.


mixer.JPG
 Description:
Removed the wire from the left connection of P4 to GND
 Filesize:  113.47 KB
 Viewed:  683 Time(s)
This image has been reduced to fit the page. Click on it to enlarge.

mixer.JPG


Back to top
View user's profile Send private message Visit poster's website
metalboxhead



Joined: Jul 13, 2016
Posts: 4
Location: Melbourne

PostPosted: Wed Oct 12, 2016 6:28 am    Post subject: Reply with quote  Mark this post and the followings unread

Thanks Grumble. Disconnecting that pot from ground helped keep the gain under control and it no longer drops back to 0 when turned all the way up.

When I run a couple waveforms from a WMD Spectrum in everything looks and sounds perfect on my scope. However, when I have a waveform and a kick or snare from a Mutable Peaks, if the feedback pot is set over 50k I get a lot distortion which is noticeable on the drum sound. The scope is saying it's hitting less than 20V peak to peak. Any ideas?
Back to top
View user's profile Send private message
metalboxhead



Joined: Jul 13, 2016
Posts: 4
Location: Melbourne

PostPosted: Wed Oct 12, 2016 6:43 am    Post subject: Reply with quote  Mark this post and the followings unread

I found the issue I was hitting the output voltage max limit.

http://www.ti.com/lit/ds/symlink/tl074a.pdf

Increasing the output resistor to 2.2k / 3 worked Smile
Back to top
View user's profile Send private message
AlanP



Joined: Mar 11, 2014
Posts: 746
Location: New Zealand
Audio files: 41

PostPosted: Wed Oct 12, 2016 10:03 am    Post subject: Reply with quote  Mark this post and the followings unread

Had a suspicion it'd be to do with the opamp's output limits.

I'd say tweak that last resistor so that the last 10% of the feedback pot's rotation is distortion. Options are nice.
Back to top
View user's profile Send private message
Grumble



Joined: Nov 23, 2015
Posts: 1320
Location: Netherlands
Audio files: 30

PostPosted: Wed Oct 12, 2016 10:15 am    Post subject: Reply with quote  Mark this post and the followings unread

I had no idea what the amplitude of your input signal is, so I just concentrated on the diagrams where the only error was the wire from pot to ground.
But I understand that the opamps used are not reel to reel types, if they were than the amplitude of the output signal would have been wider.
Good you figured it out yourself, must feel good! Cool
Back to top
View user's profile Send private message Visit poster's website
metalboxhead



Joined: Jul 13, 2016
Posts: 4
Location: Melbourne

PostPosted: Wed Oct 12, 2016 2:26 pm    Post subject: Reply with quote  Mark this post and the followings unread

Yeah am happy and a lesson learnt, study the spec sheets!

Thanks for your help.
Back to top
View user's profile Send private message
Display posts from previous:   
Post new topic   Reply to topic Moderators: Scott Stites
Page 1 of 1 [7 Posts]
View unread posts
View new posts in the last week
Mark the topic unread :: View previous topic :: View next topic
 Forum index » DIY Hardware and Software » Ken Stone designs - CGS
Jump to:  

You cannot post new topics in this forum
You cannot reply to topics in this forum
You cannot edit your posts in this forum
You cannot delete your posts in this forum
You cannot vote in polls in this forum
You cannot attach files in this forum
You can download files in this forum


Forum with support of Syndicator RSS
Powered by phpBB © 2001, 2005 phpBB Group
Copyright © 2003 through 2009 by electro-music.com - Conditions Of Use