| Author |
Message |
gasboss775

Joined: Jan 02, 2016 Posts: 217 Location: Scotland
|
|
|
Back to top
|
|
 |
BlacKcaT
Joined: Dec 08, 2016 Posts: 26 Location: Italy
Audio files: 1
|
Posted: Sat Mar 11, 2017 11:15 am Post subject:
Re: Complex Waveform Generator Using 40106 |
 |
|
oooh this looks nice!
Looking forward to see the R and C values for the six Schmitt triggers ! Maybe could be interesting to put there Pots.
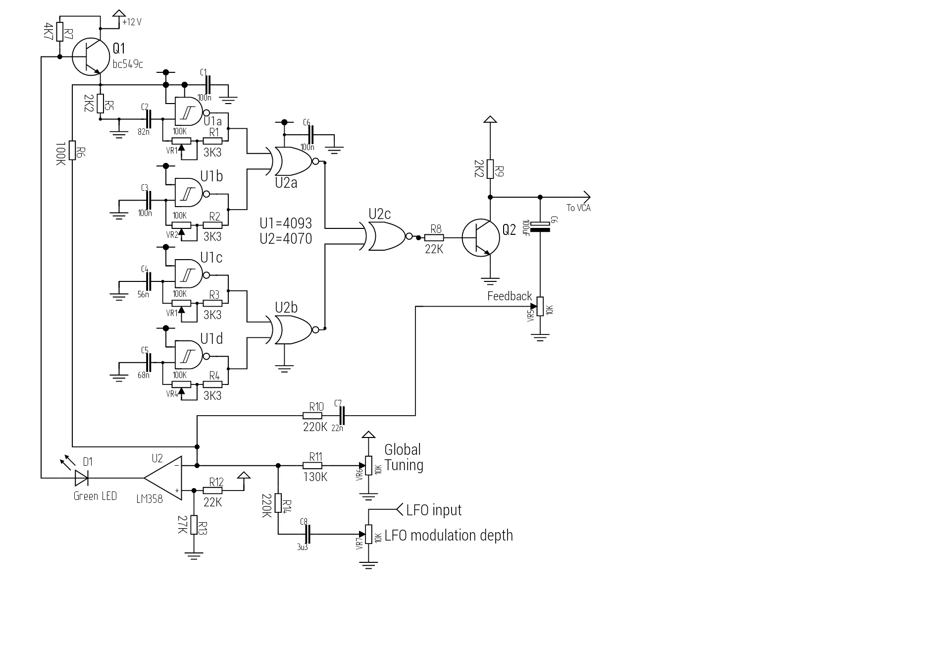
| gasboss775 wrote: | Another way of making a VCO with the 40106 is to vary the supply voltage. The relationship is far from linear and is also inversely proportional, that is the output frequency falls as the supply voltage is increased.
The other issue is that of the output amplitude varying with control voltage, if you are using the squarewave output it is easy to convert to a fixed output using 1 npn transistor as a switch, if you wish to utilise the saw / tri waveform on the capacitor this can be corrected with a subsequent vca. I used the six schmitt triggers toghether feeding a diode clipper to produce a complex atonal sound.
As I recall the R & C values around the six Schmitt trigger oscillators were the same as in the TR606 drum machine. If anyone needs the values I can look them up.
see below: |
|
|
|
Back to top
|
|
 |
gasboss775

Joined: Jan 02, 2016 Posts: 217 Location: Scotland
|
|
|
Back to top
|
|
 |
BlacKcaT
Joined: Dec 08, 2016 Posts: 26 Location: Italy
Audio files: 1
|
Posted: Mon Mar 13, 2017 10:34 am Post subject:
|
 |
|
| gasboss775 wrote: | | Iam currently working on a better version of this. However if you want to try out the circuit I posted here is a chart with the RC values: |
Thanks!
I'll give it a try  |
|
|
Back to top
|
|
 |
gasboss775

Joined: Jan 02, 2016 Posts: 217 Location: Scotland
|
|
|
Back to top
|
|
 |
gasboss775

Joined: Jan 02, 2016 Posts: 217 Location: Scotland
|
|
|
Back to top
|
|
 |
gasboss775

Joined: Jan 02, 2016 Posts: 217 Location: Scotland
|
|
|
Back to top
|
|
 |
gasboss775

Joined: Jan 02, 2016 Posts: 217 Location: Scotland
|
|
|
Back to top
|
|
 |
gasboss775

Joined: Jan 02, 2016 Posts: 217 Location: Scotland
|
Posted: Sat Apr 01, 2017 5:22 am Post subject:
|
 |
|
| I have been gathering together all my old hand drawn schematics on this concept/project, the design of which I've been working on since around 2011~12 ( didn't put dates on everything, much to my annoyance ) I'm going to have a good look at these schematics before deciding on the best direction for this project as there are 3 or 4 different directions I could take with this. |
|
|
Back to top
|
|
 |
PHOBoS

Joined: Jan 14, 2010 Posts: 5947 Location: Moon Base
Audio files: 709
|
|
|
Back to top
|
|
 |
gasboss775

Joined: Jan 02, 2016 Posts: 217 Location: Scotland
|
Posted: Mon Apr 03, 2017 1:08 pm Post subject:
|
 |
|
| PHOBoS wrote: | | I really should try breadboarding these, they all look very interesting and I have some space for a couple more lunetta circuits. |
Thanks for your appreciation, Iam mildly in awe of your considerable innovation.
| Quote: | | I do have some other things I should finish first though. Did you happen to record any sounds ? |
Not yet, but I was planning to. |
|
|
Back to top
|
|
 |
okelk
Joined: May 08, 2014 Posts: 71 Location: Vienna
|
Posted: Tue Apr 04, 2017 3:06 pm Post subject:
|
 |
|
I played with some drum circuits where a schmitt trigger IC was powered by a buffered decay-generator a while ago.
I just wanted to note that to my surprise the 40106 chips behaved very differently from the 74HC14 I used (both running on max. 5v).
The 74HC14 behaved very much as I expected while the sounded like it had a hick-up. (not useful in that case, interesting nonetheless)
Have you experienced something like that? |
|
|
Back to top
|
|
 |
gasboss775

Joined: Jan 02, 2016 Posts: 217 Location: Scotland
|
Posted: Tue Apr 04, 2017 4:45 pm Post subject:
|
 |
|
| okelk wrote: | I played with some drum circuits where a schmitt trigger IC was powered by a buffered decay-generator a while ago.
I just wanted to note that to my surprise the 40106 chips behaved very differently from the 74HC14 I used (both running on max. 5v).
The 74HC14 behaved very much as I expected while the sounded like it had a hick-up. (not useful in that case, interesting nonetheless)
Have you experienced something like that? |
Possibly yes when the supply to the 40106 went below 3 volts, the 74hc will probably work at a little under 2 volts ( the recommended minimum being 2 V )
I haven't tried this with a 74hc14 but I do have some so might try it. |
|
|
Back to top
|
|
 |
okelk
Joined: May 08, 2014 Posts: 71 Location: Vienna
|
Posted: Thu Apr 06, 2017 5:49 am Post subject:
|
 |
|
| gasboss775 wrote: | | okelk wrote: | I played with some drum circuits where a schmitt trigger IC was powered by a buffered decay-generator a while ago.
I just wanted to note that to my surprise the 40106 chips behaved very differently from the 74HC14 I used (both running on max. 5v).
The 74HC14 behaved very much as I expected while the sounded like it had a hick-up. (not useful in that case, interesting nonetheless)
Have you experienced something like that? |
Possibly yes when the supply to the 40106 went below 3 volts, the 74hc will probably work at a little under 2 volts ( the recommended minimum being 2 V )
I haven't tried this with a 74hc14 but I do have some so might try it. |
Yes, I'm talking about how it behaves under the recomended voltages...
The 74hc14 is rated for 2v, but works more or less even on lower voltages...and at some point it just stpps working.
the 40106 on the other hand not just stops working under a certain voltage, it just starts doing...weird stuff...
I guess it makes sense to use a 15v power supply like you do...that way you have much more range than in my experiments with a 5v supply... |
|
|
Back to top
|
|
 |
gasboss775

Joined: Jan 02, 2016 Posts: 217 Location: Scotland
|
Posted: Thu Apr 06, 2017 8:59 am Post subject:
|
 |
|
| okelk wrote: | Yes, I'm talking about how it behaves under the recomended voltages...
The 74hc14 is rated for 2v, but works more or less even on lower voltages...and at some point it just stpps working.
the 40106 on the other hand not just stops working under a certain voltage, it just starts doing...weird stuff... |
Yes, I think that I experienced that. I had designed my circuit so that the voltage going to the 40106 couldn't go below 3 volts. |
|
|
Back to top
|
|
 |
gasboss775

Joined: Jan 02, 2016 Posts: 217 Location: Scotland
|
Posted: Mon Apr 10, 2017 3:39 pm Post subject:
|
 |
|
| If you feed the combined outputs of oscillators 1-4 ( point D ) into the CV mixer feeding the 4046 the output of the 4046 is quite like white noise, though with the ability to "tune" it using the pot also feeding the CV mixer. |
|
|
Back to top
|
|
 |
gasboss775

Joined: Jan 02, 2016 Posts: 217 Location: Scotland
|
|
|
Back to top
|
|
 |
gasboss775

Joined: Jan 02, 2016 Posts: 217 Location: Scotland
|
Posted: Wed Apr 12, 2017 5:06 am Post subject:
Offshoot project - Cowbellish Drum |
 |
|
I stumbled upon a little offshoot idea using parts of the above circuit still on breadboard. Inspired by the legendary TR808 cowbell.
THE COWBELLISH DRUM! |
|
|
Back to top
|
|
 |
gasboss775

Joined: Jan 02, 2016 Posts: 217 Location: Scotland
|
|
|
Back to top
|
|
 |
|