electro-music.com   Dedicated to experimental electro-acoustic
and electronic music
 
    Front Page  |  Radio
 |  Media  |  Forum  |  Wiki  |  Links
Forum with support of Syndicator RSS
 FAQFAQ   CalendarCalendar   SearchSearch   MemberlistMemberlist   UsergroupsUsergroups   LinksLinks
 RegisterRegister   ProfileProfile   Log in to check your private messagesLog in to check your private messages   Log inLog in  Chat RoomChat Room 
go to the radio page Live at electro-music.com radio 1 Please visit the chat
  host / artist show at your time
today> Twyndyllyngs live tonight! Chez Mosc
 Forum index » DIY Hardware and Software
Single transistor VCA circuit
Post new topic   Reply to topic Moderators: jksuperstar, Scott Stites, Uncle Krunkus
Page 4 of 4 [80 Posts]
View unread posts
View new posts in the last week
Mark the topic unread :: View previous topic :: View next topic
Goto page: Previous 1, 2, 3, 4
Author Message
gasboss775



Joined: Jan 02, 2016
Posts: 217
Location: Scotland

PostPosted: Thu Jan 26, 2017 4:10 pm    Post subject: MOSFET VCA Reply with quote  Mark this post and the followings unread

It is possible to make a MOSFET based VCA too. Here is a possible circuit:

I haven't breadboarded this so it's possible that some of the component values might need tweaked. The opamps can be TL071/72/74 or TL081/82/84


Mosfet VCA for musical applications.jpeg
 Description:
 Filesize:  90.54 KB
 Viewed:  648 Time(s)
This image has been reduced to fit the page. Click on it to enlarge.

Mosfet VCA for musical applications.jpeg


Back to top
View user's profile Send private message
danja



Joined: Nov 29, 2017
Posts: 1
Location: Italy

PostPosted: Wed Nov 29, 2017 5:06 am    Post subject: Capacitor values Reply with quote  Mark this post and the followings unread

Thanks for the circuit. I'm going to play on the breadboard later, but my guess is that the input cap C1 should be at least 100nF, will depend a bit on the value of R1 so as not to block bass. C2, C3, I imagine should both be pretty small, maybe 1nF - 10nf, so as not to block the treble.
Back to top
View user's profile Send private message
gasboss775



Joined: Jan 02, 2016
Posts: 217
Location: Scotland

PostPosted: Sat Dec 02, 2017 8:12 am    Post subject: Reply with quote  Mark this post and the followings unread

richardc64 wrote:
Yes, but I've seen the same basic idea used with other op amps. The scrap below, using a TLO72, is from the TR909 clone rim shot. I've also seen an LM324 used.


I like this type of VCA for percussion circuits as the distortion and control signal breakthrough tends to accentuate the attack portion of the sound, which is generally desirable in a percussion sound.


rim_634.gif
 Description:
 Filesize:  6.28 KB
 Viewed:  9586 Time(s)

rim_634.gif


Back to top
View user's profile Send private message
blakeAlbion



Joined: Jun 16, 2020
Posts: 25
Location: Boston, Massachusetts, USA

PostPosted: Wed Jul 01, 2020 4:59 pm    Post subject: "Roland's DR-110 percussion unit"
Subject description: Simple VCA
Reply with quote  Mark this post and the followings unread

I breadboarded the 1-transistor, 1-diode VCA shown above.
At first the sound quality was only suitable for white noise.

But I was able to improve the circuit. Sorry I don't have a diagramming tool.
By adding a feedback resistor of about 220K across the collector and emitter, and moving bias resistor R1 from +V to ground, I was able to keep the sound clean enough for a lot of cheesy drum sounds.

This with a "decay-only" envelope generator provided by another NPN transistor will meet my requirements. I think.


mod vca.png
 Description:
feedback resistor
 Filesize:  42.71 KB
 Viewed:  6460 Time(s)

mod vca.png


Back to top
View user's profile Send private message
Ricko



Joined: Dec 25, 2007
Posts: 251
Location: Sydney, Australia
Audio files: 27

PostPosted: Mon Sep 07, 2020 7:39 pm    Post subject: Reply with quote  Mark this post and the followings unread

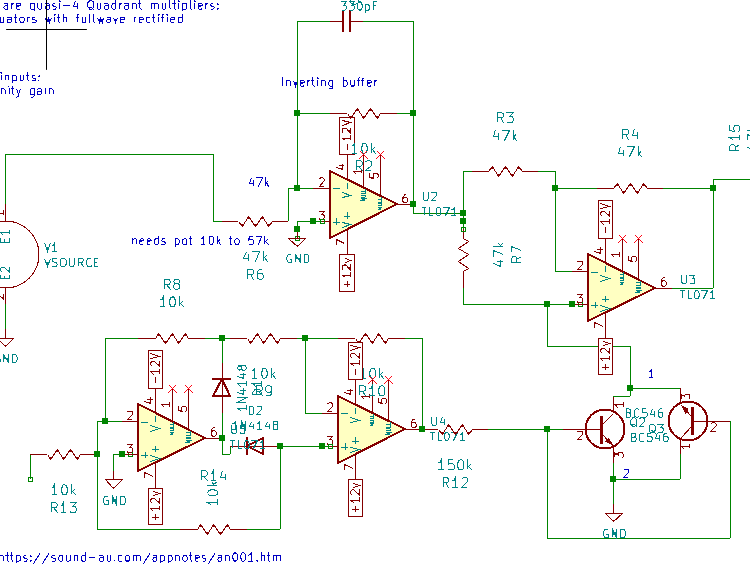
Since we are on the subject, here is an unusual kind of 2-transistor VCA I have been toying with, as a quasi 4Q multiplier. Expressly lo-fi: I wanted it for inside a waveshaper, so fiddling with the shape is a feature not a bug!

First up, the wide pic is a voltage controlled attenuverter, in the picture roughAttenuator.png.

In the trace: the audio signal is the blue; the control signal is the red: this is first fullwave rectified, to give the green: this green signal goes to base of the transistors, causing the output in yellow.

You can see that when the green is 0.25V, it makes the inputs to the op-amp cancel each other out, so you get 0V on the output. As the green goes above .25V you get the blue multiplied by the green, but as the green goes goes below .25V (to 0V) the output is inverted. (The asymmetry you can see is just the operation of the fullwave rectifier.) (You can perhaps see there are little horns at the polarity turn too.)


And there is a variant on this (in the picture roughAmplifier.png) which acts more like a VCA.


roughAttenuator.png
 Description:
 Filesize:  16.7 KB
 Viewed:  366 Time(s)
This image has been reduced to fit the page. Click on it to enlarge.

roughAttenuator.png



RoughAttenuatorTrace.png
 Description:
 Filesize:  57.85 KB
 Viewed:  324 Time(s)
This image has been reduced to fit the page. Click on it to enlarge.

RoughAttenuatorTrace.png



roughAmplifier.png
 Description:
 Filesize:  11.37 KB
 Viewed:  363 Time(s)
This image has been reduced to fit the page. Click on it to enlarge.

roughAmplifier.png


Back to top
View user's profile Send private message Visit poster's website
Display posts from previous:   
Post new topic   Reply to topic Moderators: jksuperstar, Scott Stites, Uncle Krunkus
Page 4 of 4 [80 Posts]
View unread posts
View new posts in the last week
Goto page: Previous 1, 2, 3, 4
Mark the topic unread :: View previous topic :: View next topic
 Forum index » DIY Hardware and Software
Jump to:  

You cannot post new topics in this forum
You cannot reply to topics in this forum
You cannot edit your posts in this forum
You cannot delete your posts in this forum
You cannot vote in polls in this forum
You cannot attach files in this forum
You can download files in this forum


Forum with support of Syndicator RSS
Powered by phpBB © 2001, 2005 phpBB Group
Copyright © 2003 through 2009 by electro-music.com - Conditions Of Use