| Author |
Message |
Psynth
Joined: Jul 18, 2018 Posts: 34 Location: UK
Audio files: 8
|
Posted: Wed Apr 14, 2021 9:04 am Post subject:
Voltage controlled switch module |
 |
|
Could anyone point me to schematics for a voltage-controlled switch module? I've tried searching, but 'CV' and 'switch' throw up thousands of results as you might expect.
Something along the lines of the Doepfer A-150 is what I am after. That is, a bidirectional x In, y Out switch, with the selection of input under CV control.
I've built the CGS sequential router, so have the same functionality under gate/sequence control, what I'm after now is to have CV control so that say a CV of 0-2V selects Input 1, 2-4V selects Input 2 etc. The signals would be CV voltages rather than gates (and possibly up into the audio range) and accurate pass-through of the input CV voltage is needed (eg to drive a V/Oct VCO)
DG411 or CD4066 come to mind as the actual switching part, perhaps driven from a set of window comparators?
Any suggestions or pointers welcome
Peter |
|
|
Back to top
|
|
 |
analogmonster

Joined: May 30, 2011 Posts: 101 Location: Germany
|
|
|
Back to top
|
|
 |
Psynth
Joined: Jul 18, 2018 Posts: 34 Location: UK
Audio files: 8
|
Posted: Fri Apr 16, 2021 1:00 am Post subject:
|
 |
|
Thanks for the suggestion. I think a problem with the LM3914 is that it is designed with an overlap between the LED drivers being turned on (according to the datasheet), so that for a 1mv range, two are actually on at the same time. With a slow moving LFO, that could be audible. A multiplex like the 74153 might be a better option?
Peter |
|
|
Back to top
|
|
 |
analogmonster

Joined: May 30, 2011 Posts: 101 Location: Germany
|
Posted: Fri Apr 16, 2021 1:37 am Post subject:
|
 |
|
| Psynth wrote: | Thanks for the suggestion. I think a problem with the LM3914 is that it is designed with an overlap between the LED drivers being turned on (according to the datasheet), so that for a 1mv range, two are actually on at the same time. With a slow moving LFO, that could be audible. A multiplex like the 74153 might be a better option?
Peter |
But you want to interprete an analog voltage, don't you? I understand your concerns regarding the overlap.
An other solution might be setting up a bunch of window detectors which select electronic switches. See also https://en.wikipedia.org/wiki/Window_detector
They are available as ready to go ics also, as far as I know. _________________ Analogmonster: https://www.analog-monster.de/index_en.html
YouTube: https://www.youtube.com/user/TheAnalogmonster
SoundCloud: https://soundcloud.com/analogmonster-1 |
|
|
Back to top
|
|
 |
PHOBoS

Joined: Jan 14, 2010 Posts: 5971 Location: Moon Base
Audio files: 709
|
Posted: Fri Apr 16, 2021 6:38 am Post subject:
|
 |
|
For switching you could use a 4053 (or 4051/4052) which can switch negative voltages while be controlled by
a standard digital signal. Just keep the max. voltage in mind (15Vpp). as For the LM3914 you could connect it to
a priority decoder which will than give you a binary output signal but that might not be very useful. I think the
outputs of the LM3914 would also have to be inverted so just using some comparators will probably be more practical. _________________ "My perf, it's full of holes!"
http://phobos.000space.com/
SoundCloud BandCamp MixCloud Stickney Synthyards Captain Collider Twitch YouTube Last edited by PHOBoS on Wed Apr 21, 2021 11:10 am; edited 1 time in total |
|
|
Back to top
|
|
 |
Psynth
Joined: Jul 18, 2018 Posts: 34 Location: UK
Audio files: 8
|
Posted: Wed Apr 21, 2021 10:02 am Post subject:
|
 |
|
Thanks PHOBos. The 4051 (which I happen to have in my box) looks promising. I reckon I can make a 1:4 channel switch from it, controlled by three simple comparators (using real comparators rather than opamps will also have the advantage that I can use the pull-up resistor they need to set the output Hi to a suitable value for the 4051.)
The plan is roughly: 0-10V control voltage input -> three comparators set at say 2.5V, 5V and 7.5V thresholds. Block negative portions. Positive Hi of 9V from each into A,B C inputs of the 4051 respectively: so below 2.5V the 'digital control' is 000 = channel 0; 2.5V-5V = 001 (ch 1); 5V-7.5V = 011 (ch 3), above 7.5V = 111 (ch 7).
Signal being passed will be either +/-5V audio or +/-5V CV. Not sure whether some error correction for voltage loss in the switch will be needed (that is will 3.000V In translate to 3.000V out?)
Breadboard next. |
|
|
Back to top
|
|
 |
Moosgummi
Joined: Feb 01, 2015 Posts: 15 Location: Hiltown, Germany
|
Posted: Wed Apr 28, 2021 8:42 am Post subject:
|
 |
|
| Wow this is such a cool idea! Incredible!! I had the same same three comparator idea for resetting a 4017 by VC (for a wobble LFO), but this is just so good. Thanks for making it public. Probably people just do this since the 70s, but I´ve never seen it before. |
|
|
Back to top
|
|
 |
Psynth
Joined: Jul 18, 2018 Posts: 34 Location: UK
Audio files: 8
|
Posted: Sun May 09, 2021 11:30 am Post subject:
|
 |
|
After a lot of breadboarding, I appear to have a working circuit. Al least, it works on breadboard, which is usually a good sign!
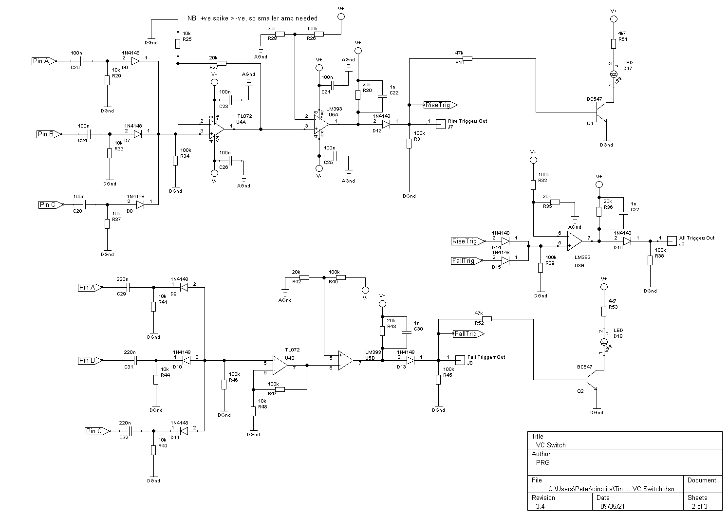
Here are the schematics for anyone who is interested. In essence a control voltage (which could be random, or an LFO or anything else in the +/-5V or 0-10V range) is applied to three comparators, the step points of which are determined by three pots, roughly in the +4 to +1V; +1 to -1V and -1V to -4V ranges). These control the logic pins of the 4051, thus offering logic of 000, 001, 011, and 111, which connect channels 0, 1 ,3 and 7 respectively to the common I/O. Any signal appearing on these is thus passed in turn through the 4051.
Also available (and the thing that actually was the trickiest to do) are triggers on both rise and fall at each comparator trip point. With a saw CV, you thus get three intermediate triggers for each rising section of the wave. With a triangle input, you also get three triggers on the falling section. (All the triggers are actually generated with a sawtooth, but the three falling ones will happen in very rapid succession so are best not used).
With four different static voltages applied to each signal input, and a sawtooth control, the result is a step sequencer. With a triangle control, the sequence steps up and then down. A square will alternate between two CVs. Of course, any signal can be applied - four different audio signals for example. The switch could also be run in 1 to 4 mode if you wanted.
I've yet to build this out, so while it appears to work, I haven't really tried the functions out.
Any comments welcome
Peter
| Description: |
|
| Filesize: |
21.13 KB |
| Viewed: |
452 Time(s) |
| This image has been reduced to fit the page. Click on it to enlarge. |

|
| Description: |
|
| Filesize: |
26.61 KB |
| Viewed: |
405 Time(s) |
| This image has been reduced to fit the page. Click on it to enlarge. |

|
| Description: |
|
| Filesize: |
16.59 KB |
| Viewed: |
443 Time(s) |
| This image has been reduced to fit the page. Click on it to enlarge. |

|
|
|
|
Back to top
|
|
 |
PHOBoS

Joined: Jan 14, 2010 Posts: 5971 Location: Moon Base
Audio files: 709
|
|
|
Back to top
|
|
 |
Psynth
Joined: Jul 18, 2018 Posts: 34 Location: UK
Audio files: 8
|
Posted: Mon May 10, 2021 5:14 am Post subject:
|
 |
|
Thanks Phobos. I had a look at datasheets for 4051's and found that while National Semi does indeed specify an 18V max for the power supply, Texas Instruments (which I happen to be using) states 20V max. I guess the solution would be to use 8.2V zeners throughout, giving 16.4V power supply (the difference between Vee and Vdd).
My system runs on +/-12V, so very few signals exceed 10V, which I can probably get away with (the max allowed signal is Vee+0.6V). But for anyone running on +/-15V, or using a 4051 with an 18V limit, overvoltage protection on the signal channels would likely be prudent. Back to back zeners to ground (with a small series resistor) of the same value or one lower than whatever was used for the power supply on each channel would be my thought. Any signal hotter than 16Vpp (such as +/-10V audio), is going to need additional circuitry - say an inverting op-amp on each input to halve the voltage, then another on the output to double it back up. Which would mean the module couldn't be bi-directional. |
|
|
Back to top
|
|
 |
PHOBoS

Joined: Jan 14, 2010 Posts: 5971 Location: Moon Base
Audio files: 709
|
|
|
Back to top
|
|
 |
Psynth
Joined: Jul 18, 2018 Posts: 34 Location: UK
Audio files: 8
|
Posted: Sat Jun 19, 2021 12:44 pm Post subject:
|
 |
|
So I finally built this module, and it works fine. Here are a couple of pics of the build, and also a couple of sound samples. Nothing special.
#1 has 4CVs as the inputs (two fixed voltages, and two the CV outputs from a sequencer, one fifth apart), with a saw LFO as the control for the switch, and the CV's driving the V/Oct of a VCO.
To start, the sequencer is not running, so you basically hear a four step sequencer (not very exciting!) At 21s, I start the sequencer, running faster than the LFO, so you get two or more notes when that is switched to the output. At 48s, I increase the speed of the LFO, then at 1.05 I start playing around with the three trip point pots (which changes the voltages at which each step occurs)
Sound sample #2 has four VCOs as the inputs, two sine and two square waves. But the more interesting thing is that the controlling LFO is itself synced with a master clock, or more accurately with a /4 of the master clock. The master clock is driving a hi-hat, and the rise triggers from the switch drive a ride cymbal. So the hi-hat sounds on beats 1,2,3 and 4, whereas the ride cymbal only sounds on beats 2, 3 and 4, if that makes sense.
To start with, I have carefully adjusted the trip pots so that the ride and hi-hat are simultaneous. But at about 14s, I start adjusting those pots. You can hear that the hi-hat maintains a regular beat, while the ride and the note changes, go out of sync with it, but are still constrained within the tempo of the master clock. At about 1.02 I increase the LFO speed.
It feels like this module has some interesting possibilities - it can of course be driven by a triangle or sine lfo, or by a random voltage source.
| Description: |
|
| Filesize: |
4.72 MB |
| Viewed: |
336 Time(s) |
| This image has been reduced to fit the page. Click on it to enlarge. |

|
| Description: |
|
| Filesize: |
4.06 MB |
| Viewed: |
335 Time(s) |
| This image has been reduced to fit the page. Click on it to enlarge. |

|
| Description: |
|
 Download (listen) |
| Filename: |
VC Switch #2.mp3 |
| Filesize: |
1.06 MB |
| Downloaded: |
458 Time(s) |
| Description: |
|
 Download (listen) |
| Filename: |
VC Switch #1.mp3 |
| Filesize: |
1.53 MB |
| Downloaded: |
437 Time(s) |
|
|
|
Back to top
|
|
 |
|