| Author |
Message |
floating-water
Joined: Oct 06, 2020 Posts: 62 Location: UK
|
Posted: Wed May 31, 2023 6:32 am Post subject:
PT2399 issues going from breadboard to PCB Subject description: having issues setting a PT2399 circuit to PCB |
 |
|
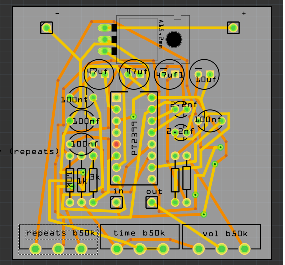
I've had this barbaric pt2399 circuit on my breadboard (it works perfectly (for my purpose) on the breadboard) for a while and have been trying to get it to PCB form so I can use it in projects however it never seems to work.
I have mapped it out on Fritzing:
My first attempt, I tried drawing it in on the schematic tab and autorouted. This design had output but it was completely clean, the knobs were basically doing nothing and no delay/effect.
Please see ATTEMPT 1 screenshots of the schematic and the autorouted pcb layout. I coudn't embed an image.
This latest attempt, I routed it on the breadboard tab, basically just following what I see on my breadboard and autorouted. This one I can hear very faintly the delay but the repeats and volume controls are a mess and the circuit is basically useless.
Please see ATTEMPT 2 screenshots of the schematic and the autorouted pcb layout. I couldn't embed an image.
I am not heavily educated on electronics, I just learn online and plug things in and see what happens. I am assuming I am making some classic mistakes, may be to do with how you should assemble components around the pt2399/autorouting not suitable.
Could someone help/shed wisdom?
Thank you.
| Description: |
|
| Filesize: |
138.73 KB |
| Viewed: |
6041 Time(s) |

|
| Description: |
|
| Filesize: |
141.43 KB |
| Viewed: |
6040 Time(s) |

|
| Description: |
|
| Filesize: |
78.75 KB |
| Viewed: |
293 Time(s) |
| This image has been reduced to fit the page. Click on it to enlarge. |

|
| Description: |
|
| Filesize: |
81.83 KB |
| Viewed: |
292 Time(s) |
| This image has been reduced to fit the page. Click on it to enlarge. |

|
|
|
|
Back to top
|
|
 |
Grumble

Joined: Nov 23, 2015 Posts: 1320 Location: Netherlands
Audio files: 30
|
Posted: Wed May 31, 2023 7:12 am Post subject:
|
 |
|
On both the schematic pictures the 5 volt coming from the regulator isn’t going anywhere but to +pin of the 47uF capacitor. _________________ my synth |
|
|
Back to top
|
|
 |
floating-water
Joined: Oct 06, 2020 Posts: 62 Location: UK
|
Posted: Wed May 31, 2023 8:33 am Post subject:
|
 |
|
Ahh OK, I'll look into that when I get home, cheers grumble.
As another note, do you think the potentiometers are wired correctly, doing some searching, Fritzing potentiometers might be set up not how they seem. As in lug '3' may be the middle lug, I assumed it was the 3rd one going ---> that way if turning it.
We'd be talking about the schematic version. |
|
|
Back to top
|
|
 |
Grumble

Joined: Nov 23, 2015 Posts: 1320 Location: Netherlands
Audio files: 30
|
Posted: Wed May 31, 2023 10:05 am Post subject:
|
 |
|
In the drawing named ATTEMPT 2 - BREADBOARD CIRCUIT PCB LAYOUT.png (top drawing) the potmeters are differently drawn as in the lower drawings.
The middle pin of the potmeters are the wiper of the potmeter, between the left and right pin you should measure the total value of the potmeter, regardless of the position of the wiper.
As a sidenote: I can’t imagine why anyone should place a 10uF capacitor in series with a 100nF capacitor… so there is something wrong as well… _________________ my synth |
|
|
Back to top
|
|
 |
floating-water
Joined: Oct 06, 2020 Posts: 62 Location: UK
|
|
|
Back to top
|
|
 |
floating-water
Joined: Oct 06, 2020 Posts: 62 Location: UK
|
|
|
Back to top
|
|
 |
Grumble

Joined: Nov 23, 2015 Posts: 1320 Location: Netherlands
Audio files: 30
|
Posted: Wed May 31, 2023 12:00 pm Post subject:
|
 |
|
Problem is, I'm not at home and won't be for at least a month, so I'm doing this on my smartphone.
So I hope that another forum membet will chip in... _________________ my synth |
|
|
Back to top
|
|
 |
Steveg

Joined: Apr 23, 2015 Posts: 184 Location: Perth, Australia
|
Posted: Thu Jun 01, 2023 5:54 am Post subject:
|
 |
|
| Outside my area of experience so I'm not truly able to help. But looking at the circuits here might help: https://sound-au.com/project26a.htm |
|
|
Back to top
|
|
 |
floating-water
Joined: Oct 06, 2020 Posts: 62 Location: UK
|
Posted: Thu Jun 01, 2023 7:58 am Post subject:
|
 |
|
No worries grumble and thanks Steveg for that link, the information on there looks good to compare to. I just got to get stuck into the breadboard but I'm away for the weekend now.
Please, if anyone is able to offer anything else I'd be so grateful. |
|
|
Back to top
|
|
 |
floating-water
Joined: Oct 06, 2020 Posts: 62 Location: UK
|
Posted: Sun Jul 02, 2023 9:59 am Post subject:
|
 |
|
@Grumble, would you be available to run through the circuit now if you are back?
Thanks |
|
|
Back to top
|
|
 |
The Peasant

Joined: Nov 13, 2009 Posts: 114 Location: Sunny Alberta
Audio files: 1
|
|
|
Back to top
|
|
 |
|