| Author |
Message |
mercury8
Joined: Nov 25, 2018 Posts: 14 Location: grand rapids ohio
|
Posted: Sat Dec 22, 2018 1:05 pm Post subject:
Re: noob question |
 |
|
| mercury8 wrote: | | can this run off 12v?? and I thought most gate signals were +5v and it says that the gate responds to 1.8v? does this mean I need to have a gate that is a minimum of 1.8v? sorry about noob questions. im just trying to use this as a typical ar generater. typical 1voice snyth setup |
I see now.ok a signal of ATLEAST 1.8v. |
|
|
Back to top
|
|
 |
mercury8
Joined: Nov 25, 2018 Posts: 14 Location: grand rapids ohio
|
Posted: Sat Dec 22, 2018 1:18 pm Post subject:
Re: ad generator |
 |
|
| Grumble wrote: | | mercury8 wrote: | | can this run on 12v instead of 15 v?? and why does the schematic call for 100pf cap for c2 and the layout has a 10nf for c2?? |
Yes, it can run on 12 volt, but the resistors R6 and R7 have to be recalculated, since the threshold pin will trip at 2/3 Vs, so at 12 volt it trips at 8 volt, you have to devide that to 5 volt: R6 = 3k3, R7 = 5k6.
As far as I can see, what is called C2 on the stripboard is actually C3 (10nF going to pin 5 of the 555) and C2 is placed on the input connectors (off print). |
thanks a lot grumble. I tried running it on 12 v euro ps and got signal through it but that's it. so it didn't work. I believe that I do need to change r6 and 67 and I think I got c2 and c3 mixed uo. thanks a lot. really appreciate it |
|
|
Back to top
|
|
 |
kieranw
Joined: Oct 18, 2020 Posts: 1 Location: glasgow
|
Posted: Tue Nov 03, 2020 9:18 am Post subject:
|
 |
|
| Any suggestions for adding cv control on attack and decay? |
|
|
Back to top
|
|
 |
cloudberry
Joined: Jun 30, 2009 Posts: 51 Location: uk
|
Posted: Mon Jan 18, 2021 6:03 am Post subject:
|
 |
|
| Quote: | | Any suggestions for adding cv control on attack and decay? |
-the easiest way would be to use vactrols. Alternatively, OTAs (LM13700, CA3080).
While I'm here - I found that adding the comparator caused tuning issues. It seemed to me that the comparator dumping as much current as it can into the base of the input transistor/input stage was causing problems, if this circuit's ground is near to a VCO ground. So, adding a resistor (about 1K) to the comparator output fixed this. |
|
|
Back to top
|
|
 |
zaphod betamax
Joined: Nov 27, 2020 Posts: 62 Location: sarnia
|
Posted: Sun Oct 22, 2023 6:52 pm Post subject:
|
 |
|
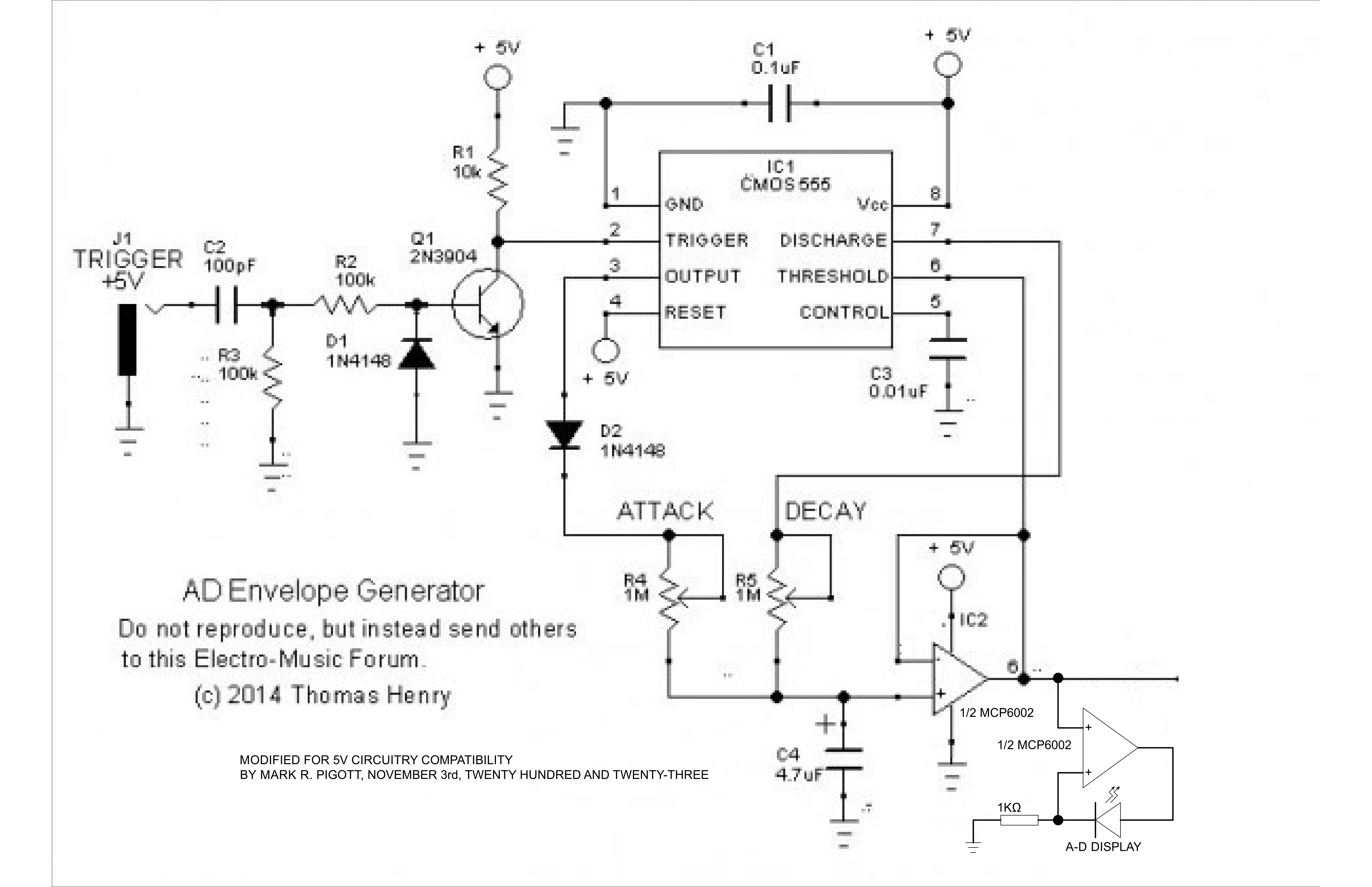
Can this circuit be adapted to single supply 5V?
Thanks |
|
|
Back to top
|
|
 |
Steveg

Joined: Apr 23, 2015 Posts: 184 Location: Perth, Australia
|
Posted: Mon Oct 23, 2023 3:47 am Post subject:
|
 |
|
| I don't see why not ... you would have to replace the op-amp but that is just a buffer so a transistor wired as an emitter follower might work. Would you see meaningful output ... maybe, what would you drive from it? |
|
|
Back to top
|
|
 |
zaphod betamax
Joined: Nov 27, 2020 Posts: 62 Location: sarnia
|
Posted: Mon Oct 23, 2023 4:42 am Post subject:
|
 |
|
I am working on some 5V Lunetta circuits.
Thanks
| Steveg wrote: | | I don't see why not ... you would have to replace the op-amp but that is just a buffer so a transistor wired as an emitter follower might work. Would you see meaningful output ... maybe, what would you drive from it? |
|
|
|
Back to top
|
|
 |
zaphod betamax
Joined: Nov 27, 2020 Posts: 62 Location: sarnia
|
|
|
Back to top
|
|
 |
zaphod betamax
Joined: Nov 27, 2020 Posts: 62 Location: sarnia
|
|
|
Back to top
|
|
 |
zaphod betamax
Joined: Nov 27, 2020 Posts: 62 Location: sarnia
|
Posted: Wed Nov 01, 2023 9:14 am Post subject:
|
 |
|
On the TH Easy AD, should the 1M pots be linear or audio?
Thanks |
|
|
Back to top
|
|
 |
zaphod betamax
Joined: Nov 27, 2020 Posts: 62 Location: sarnia
|
|
|
Back to top
|
|
 |
zaphod betamax
Joined: Nov 27, 2020 Posts: 62 Location: sarnia
|
Posted: Fri Nov 03, 2023 8:34 pm Post subject:
|
 |
|
https://youtu.be/QePYk7DSQ78
-100% of all sounds generated by one Monotribe.
-It gets it filter articulation from my DIYS (design-it-yourself) triple channel
Sample and Hold (with loop function). (only 1 channel used)
(I did a simple mod to allow external 0-5V Filter CV modulation)
-Later in the video I enable the built-in LFO of the Monotribe.
-I also add in built-in Monotribe noise.
-The signal out goes into a 5V version of the Thomas Henry Simple AD envelope generator controlling a "Faux Vactrol Voltage Controlled Attenuator" (FV2CA) with an H11 photofet as a cheapo low pass gate. (This is on the closer breadboard, when pictured)
-Do not feed the Monotribe after midnight.
I did. And I ended up with 6 of them! |
|
|
Back to top
|
|
 |
|