electro-music.com   Dedicated to experimental electro-acoustic
and electronic music
 
    Front Page  |  Radio
 |  Media  |  Forum  |  Wiki  |  Links
Forum with support of Syndicator RSS
 FAQFAQ   CalendarCalendar   SearchSearch   MemberlistMemberlist   UsergroupsUsergroups   LinksLinks
 RegisterRegister   ProfileProfile   Log in to check your private messagesLog in to check your private messages   Log inLog in  Chat RoomChat Room 
go to the radio page Live at electro-music.com radio 1 Please visit the chat
  host / artist show at your time
today> Twyndyllyngs Chez Mosc
 Forum index » DIY Hardware and Software » Lunettas - circuits inspired by Stanley Lunetta
Simple way to decay a sound
Post new topic   Reply to topic Moderators: mosc
Page 1 of 1 [1 Post]
View unread posts
View new posts in the last week
Mark the topic unread :: View previous topic :: View next topic
Author Message
R_Gol



Joined: Oct 17, 2019
Posts: 34
Location: World

PostPosted: Sat Jan 27, 2024 11:11 am    Post subject: Simple way to decay a sound Reply with quote  Mark this post and the followings unread

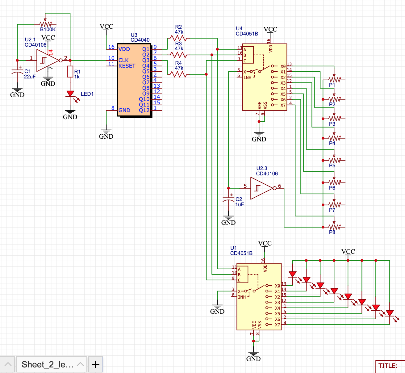
I have build 8 steps sequencer using 40106, 4040 and 4051 (See attached schematics)

However I would like to make it more 'musical' by adding a decay for each note that is playing.

What is the simplest way to implement that?
Any suggested schematics?


Screen Shot 2024-01-27 at 17.41.40.png
 Description:
 Filesize:  286.13 KB
 Viewed:  186 Time(s)
This image has been reduced to fit the page. Click on it to enlarge.

Screen Shot 2024-01-27 at 17.41.40.png


Back to top
View user's profile Send private message
Display posts from previous:   
Post new topic   Reply to topic Moderators: mosc
Page 1 of 1 [1 Post]
View unread posts
View new posts in the last week
Mark the topic unread :: View previous topic :: View next topic
 Forum index » DIY Hardware and Software » Lunettas - circuits inspired by Stanley Lunetta
Jump to:  

You cannot post new topics in this forum
You cannot reply to topics in this forum
You cannot edit your posts in this forum
You cannot delete your posts in this forum
You cannot vote in polls in this forum
You cannot attach files in this forum
You can download files in this forum


Forum with support of Syndicator RSS
Powered by phpBB © 2001, 2005 phpBB Group
Copyright © 2003 through 2009 by electro-music.com - Conditions Of Use