| Author |
Message |
Krupa
Joined: Mar 20, 2021 Posts: 13 Location: UK
|
Posted: Thu May 20, 2021 12:26 pm Post subject:
|
 |
|
I haven’t as yet had any experience with any of the smaller ones; I’m using tubes from a box I’ve borrowed from a circuit bending professional who had them for years without finding a use in his practice... I was just about to order a couple of the 5672s as I’d been trying to get this circuit working with a larger tube for so long, I thought I wasn’t going to get there, but a switch of how I wired the cutoff pot and a different transistor than I’d been trying with seemed to help all of a sudden. I might still order some next week, but I’m really keen to try these other dual tubes to see if I can fully replace the silicon with vacuum first
| Fernando wrote: | It is very interesting. It worths getting deeper in tube filters/processors.
I'm specially interested in using tubes with low voltage/low cons. heaters:
5672 50mA@1.25V heater
6418 20mA@1.25V heater
2E35 20mA@1.25V heater
CV4092 a ruggedised 5672 w/ 20mA heater (expensive)
1Ж24Б 30mA heater
| Krupa wrote: | I'll try and do that, never done one before but it isn't very different to the original - my next plan is to try and use a dual pentode / triode with the triode replacing the transistor...
I'm glad someone noticed / is interested
| Fernando wrote: | Great! Post schematics and notes please!
| Krupa wrote: | I think I finally got it going with the ef86 - I put a pot on the two caps with centre going to ground and there's definitely some effect, turning a square wave into a saw for a start, and then the resonance can get really feedbacky, ranging from 60 - 150 hz... I definitely need to refine it but I'm happy that I finally got somewhere  |
|
|
|
|
|
|
Back to top
|
|
 |
Fernando

Joined: Dec 30, 2006 Posts: 286 Location: Barcelona & Emporda, Spain
|
Posted: Thu May 20, 2021 12:52 pm Post subject:
|
 |
|
Great, please keep us informed of your experiments! : )
Anyway FETs can sound very nice and tubey when driven. Look for "A closer look at the Fetzer Valve" and similar articles. Nice triode-FET analogies
| Krupa wrote: | I haven’t as yet had any experience with any of the smaller ones; I’m using tubes from a box I’ve borrowed from a circuit bending professional who had them for years without finding a use in his practice... I was just about to order a couple of the 5672s as I’d been trying to get this circuit working with a larger tube for so long, I thought I wasn’t going to get there, but a switch of how I wired the cutoff pot and a different transistor than I’d been trying with seemed to help all of a sudden. I might still order some next week, but I’m really keen to try these other dual tubes to see if I can fully replace the silicon with vacuum first :D
| Fernando wrote: | It is very interesting. It worths getting deeper in tube filters/processors.
I'm specially interested in using tubes with low voltage/low cons. heaters:
5672 50mA@1.25V heater
6418 20mA@1.25V heater
2E35 20mA@1.25V heater
CV4092 a ruggedised 5672 w/ 20mA heater (expensive)
1Ж24Б 30mA heater
| Krupa wrote: | I'll try and do that, never done one before but it isn't very different to the original - my next plan is to try and use a dual pentode / triode with the triode replacing the transistor...
I'm glad someone noticed / is interested :)
| Fernando wrote: | Great! Post schematics and notes please!
| Krupa wrote: | | I think I finally got it going with the ef86 - I put a pot on the two caps with centre going to ground and there's definitely some effect, turning a square wave into a saw for a start, and then the resonance can get really feedbacky, ranging from 60 - 150 hz... I definitely need to refine it but I'm happy that I finally got somewhere :) |
|
|
|
|
_________________ Fer
. |
|
|
Back to top
|
|
 |
Krupa
Joined: Mar 20, 2021 Posts: 13 Location: UK
|
Posted: Fri May 21, 2021 3:11 am Post subject:
|
 |
|
Yeah, I'm quite intrigued by FETs, I'm going to grab some and play at some point...
I've just been looking around for some software to draw the circuit diagram but I'm not having much luck - tried ltSpice and 5spice but they don't seem to have the models I need (tubes mainly). I did use livespice for a bit, which does have triodes and works amazingly well, but it doesn't have pentodes so I can't directly draw this circuit with that... does anyone have any suggestions?
| Fernando wrote: | Great, please keep us informed of your experiments! : )
Anyway FETs can sound very nice and tubey when driven. Look for "A closer look at the Fetzer Valve" and similar articles. Nice triode-FET analogies
| Krupa wrote: | I haven’t as yet had any experience with any of the smaller ones; I’m using tubes from a box I’ve borrowed from a circuit bending professional who had them for years without finding a use in his practice... I was just about to order a couple of the 5672s as I’d been trying to get this circuit working with a larger tube for so long, I thought I wasn’t going to get there, but a switch of how I wired the cutoff pot and a different transistor than I’d been trying with seemed to help all of a sudden. I might still order some next week, but I’m really keen to try these other dual tubes to see if I can fully replace the silicon with vacuum first
| Fernando wrote: | It is very interesting. It worths getting deeper in tube filters/processors.
I'm specially interested in using tubes with low voltage/low cons. heaters:
5672 50mA@1.25V heater
6418 20mA@1.25V heater
2E35 20mA@1.25V heater
CV4092 a ruggedised 5672 w/ 20mA heater (expensive)
1Ж24Б 30mA heater
| Krupa wrote: | I'll try and do that, never done one before but it isn't very different to the original - my next plan is to try and use a dual pentode / triode with the triode replacing the transistor...
I'm glad someone noticed / is interested
| Fernando wrote: | Great! Post schematics and notes please!
| Krupa wrote: | I think I finally got it going with the ef86 - I put a pot on the two caps with centre going to ground and there's definitely some effect, turning a square wave into a saw for a start, and then the resonance can get really feedbacky, ranging from 60 - 150 hz... I definitely need to refine it but I'm happy that I finally got somewhere  |
|
|
|
|
|
|
|
|
Back to top
|
|
 |
Krupa
Joined: Mar 20, 2021 Posts: 13 Location: UK
|
|
|
Back to top
|
|
 |
Fernando

Joined: Dec 30, 2006 Posts: 286 Location: Barcelona & Emporda, Spain
|
Posted: Sat May 22, 2021 5:02 am Post subject:
|
 |
|
Hey, excellent!!!
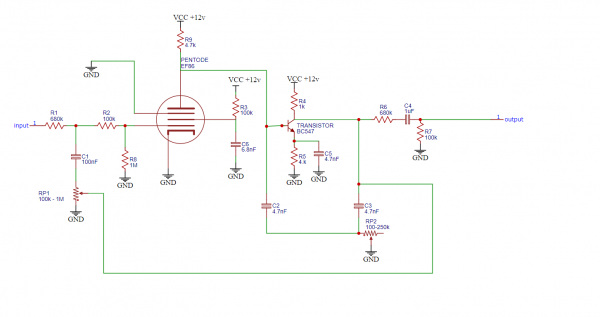
| Krupa wrote: | I found easyEDA and knocked this up, might be errors but I've tried to make it easy to read - it'd be great if someone has an analysis of it... it definitely oscillates in this configuration, I'll try and schematic the tube version, which I can't get to do that, but that one does sound nice just as a filter...
EDIT: I forgot to add the heater config - I just use 30k high wattage resistors to lower the 12v to 6 ish...
| Fernando wrote: | Great! Post schematics and notes please!
| Krupa wrote: | | I think I finally got it going with the ef86 - I put a pot on the two caps with centre going to ground and there's definitely some effect, turning a square wave into a saw for a start, and then the resonance can get really feedbacky, ranging from 60 - 150 hz... I definitely need to refine it but I'm happy that I finally got somewhere :) |
|
|
_________________ Fer
. |
|
|
Back to top
|
|
 |
|