electro-music.com   Dedicated to experimental electro-acoustic
and electronic music
 
    Front Page  |  Radio
 |  Media  |  Forum  |  Wiki  |  Links
Forum with support of Syndicator RSS
 FAQFAQ   CalendarCalendar   SearchSearch   MemberlistMemberlist   UsergroupsUsergroups   LinksLinks
 RegisterRegister   ProfileProfile   Log in to check your private messagesLog in to check your private messages   Log inLog in  Chat RoomChat Room 
 Forum index » DIY Hardware and Software » The layout factory
Polivoks Euro Format PCB
Post new topic   Reply to topic
Page 1 of 1 [12 Posts]
View unread posts
View new posts in the last week
Mark the topic unread :: View previous topic :: View next topic
Author Message
jbeuckm



Joined: Nov 30, 2008
Posts: 165
Location: Stockholm
Audio files: 9

PostPosted: Tue Dec 29, 2015 2:08 pm    Post subject: Polivoks Euro Format PCB Reply with quote  Mark this post and the followings unread

I'm planning to make a no-wire layout for this filter.

How does this schematic look, @isak?


Screen Shot 2015-12-29 at 2.54.50 PM.png
 Description:
 Filesize:  98.65 KB
 Viewed:  568 Time(s)
This image has been reduced to fit the page. Click on it to enlarge.

Screen Shot 2015-12-29 at 2.54.50 PM.png


Back to top
View user's profile Send private message
jbeuckm



Joined: Nov 30, 2008
Posts: 165
Location: Stockholm
Audio files: 9

PostPosted: Thu Dec 31, 2015 10:08 pm    Post subject:   Reply with quote  Mark this post and the followings unread

I reversed the resonance pot, but this works well on 12V.

Happy New Year!


polivoks.png
 Description:
 Filesize:  36.07 KB
 Viewed:  343 Time(s)
This image has been reduced to fit the page. Click on it to enlarge.

polivoks.png


Back to top
View user's profile Send private message
isak



Joined: Dec 13, 2009
Posts: 847
Location: Israel
Audio files: 18

PostPosted: Sat Jan 02, 2016 11:35 am    Post subject: Reply with quote  Mark this post and the followings unread

Damn man!
Great work!
I dont see you post the files Smile
Did you built it?
How does it sounds?
Please if you dont post the files let me heat the sound! Shocked

Cheers and hapoy new year Smile

_________________
http://www.myspace.com/mgmtrance
Back to top
View user's profile Send private message
isak



Joined: Dec 13, 2009
Posts: 847
Location: Israel
Audio files: 18

PostPosted: Sat Jan 02, 2016 11:50 am    Post subject: Reply with quote  Mark this post and the followings unread

I see you didnt do the layout with the known mods, as i understand they are very good to add.
Maybe you can add them?
I think it would be easy for you.
The mods are listed here:
http://modularsynthesis.com/kuzmin/polivoks/polivoks_vcf.htm


djb-polivoks_schematic.jpg
 Description:
 Filesize:  304.04 KB
 Viewed:  413 Time(s)
This image has been reduced to fit the page. Click on it to enlarge.

djb-polivoks_schematic.jpg



_________________
http://www.myspace.com/mgmtrance
Back to top
View user's profile Send private message
jbeuckm



Joined: Nov 30, 2008
Posts: 165
Location: Stockholm
Audio files: 9

PostPosted: Sat Jan 02, 2016 1:03 pm    Post subject: Reply with quote  Mark this post and the followings unread

I built and verified that first layout. The github files have the resonance pot corrected and a few tweaks: https://github.com/jbeuckm/Polivoks-VCF

Yes - should be pretty easy to add in the mods.
Back to top
View user's profile Send private message
isak



Joined: Dec 13, 2009
Posts: 847
Location: Israel
Audio files: 18

PostPosted: Sat Jan 02, 2016 1:24 pm    Post subject: Reply with quote  Mark this post and the followings unread

Thats cool!
Can you maybe add sound clips please?
Did you built it with LM4250?

_________________
http://www.myspace.com/mgmtrance
Back to top
View user's profile Send private message
jbeuckm



Joined: Nov 30, 2008
Posts: 165
Location: Stockholm
Audio files: 9

PostPosted: Sat Jan 02, 2016 3:01 pm    Post subject: Reply with quote  Mark this post and the followings unread

Yep LM4250


Last edited by jbeuckm on Sat Jan 02, 2016 6:16 pm; edited 1 time in total
Back to top
View user's profile Send private message
AlanP



Joined: Mar 11, 2014
Posts: 746
Location: New Zealand
Audio files: 41

PostPosted: Sat Jan 02, 2016 3:25 pm    Post subject: Reply with quote  Mark this post and the followings unread

http://nz.mouser.com/ProductDetail/Texas-Instruments/LM4250CN-NOPB/?qs=sGAEpiMZZMtOXy69nW9rM8pMfn3Xc4QRCklImShfPEE%3d

This part? I thought that the Polivoks ran on unobtanium, might have to look into this Smile
Back to top
View user's profile Send private message
jbeuckm



Joined: Nov 30, 2008
Posts: 165
Location: Stockholm
Audio files: 9

PostPosted: Sat Jan 02, 2016 6:14 pm    Post subject: Reply with quote  Mark this post and the followings unread

I got mine a little cheaper from Digikey:

http://www.digikey.com/product-detail/en/LM4250CN%2FNOPB/LM4250CN%2FNOPB-ND/9489
Back to top
View user's profile Send private message
isak



Joined: Dec 13, 2009
Posts: 847
Location: Israel
Audio files: 18

PostPosted: Sat Jan 02, 2016 10:06 pm    Post subject: Reply with quote  Mark this post and the followings unread

Amazing!!!
Thanks man Smile

_________________
http://www.myspace.com/mgmtrance
Back to top
View user's profile Send private message
jbeuckm



Joined: Nov 30, 2008
Posts: 165
Location: Stockholm
Audio files: 9

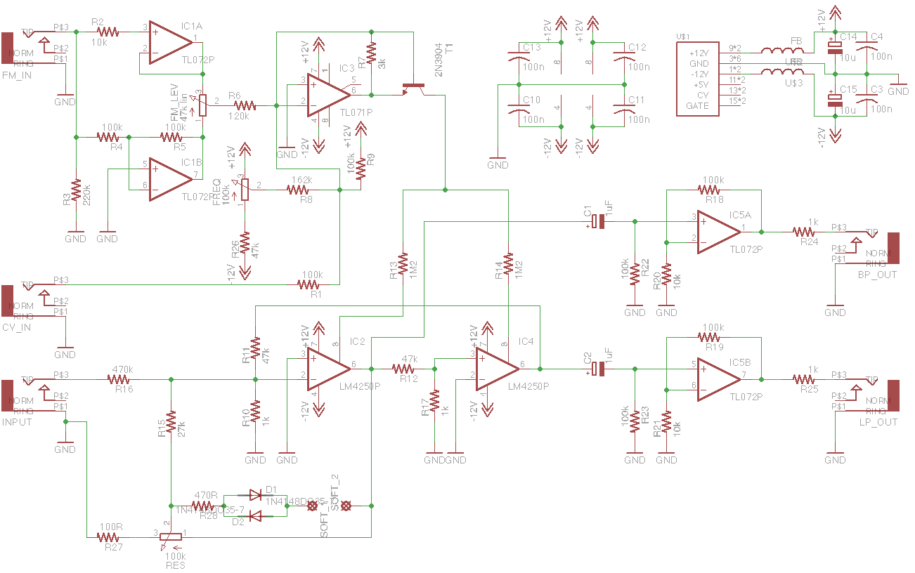
PostPosted: Fri Jan 29, 2016 9:28 pm    Post subject: Reply with quote  Mark this post and the followings unread

Here is a working layout with the mods from above. I have not tried the FM input on either layout but the LP and BP are working with Freq/Res controls as expected. I am still figuring out what the "soft" switch does, but it does something.


polivoks_vcf_soft.png
 Description:
schematic updated with mods
 Filesize:  33.87 KB
 Viewed:  417 Time(s)
This image has been reduced to fit the page. Click on it to enlarge.

polivoks_vcf_soft.png



polivoks_vcf_soft_layout.png
 Description:
polivoks vcf layout with mods
 Filesize:  38.18 KB
 Viewed:  362 Time(s)
This image has been reduced to fit the page. Click on it to enlarge.

polivoks_vcf_soft_layout.png


Back to top
View user's profile Send private message
isak



Joined: Dec 13, 2009
Posts: 847
Location: Israel
Audio files: 18

PostPosted: Sat Jan 30, 2016 3:17 am    Post subject: Reply with quote  Mark this post and the followings unread

cool, thanks man Smile
_________________
http://www.myspace.com/mgmtrance
Back to top
View user's profile Send private message
Display posts from previous:   
Post new topic   Reply to topic
Page 1 of 1 [12 Posts]
View unread posts
View new posts in the last week
Mark the topic unread :: View previous topic :: View next topic
 Forum index » DIY Hardware and Software » The layout factory
Jump to:  

You cannot post new topics in this forum
You cannot reply to topics in this forum
You cannot edit your posts in this forum
You cannot delete your posts in this forum
You cannot vote in polls in this forum
You cannot attach files in this forum
You can download files in this forum


Forum with support of Syndicator RSS
Powered by phpBB © 2001, 2005 phpBB Group
Copyright © 2003 through 2009 by electro-music.com - Conditions Of Use