| Author |
Message |
zynthetix
Joined: Jun 12, 2003 Posts: 838 Location: nyc
Audio files: 10
G2 patch files: 13
|
Posted: Sat Nov 14, 2009 8:39 am Post subject:
Power Supplies for Benjolin (or Zeitgeist) Subject description: Share what power supply you use or ask questions on the subject |
 |
|
Hey all,
I saw enough questions about this going on in the main Benjolin thread that I decided to fork the topic.
Please share what you're using as a power supply for you Benjolin, Zeitgeist, or both as an alternative to the 9 volt batteries. It'd be great if we included where we got them from and the cost as well. |
|
|
Back to top
|
|
 |
zynthetix
Joined: Jun 12, 2003 Posts: 838 Location: nyc
Audio files: 10
G2 patch files: 13
|
Posted: Sat Nov 14, 2009 8:52 am Post subject:
|
 |
|
I'm quoting relevant posts from the previous thread here...
| reidbingham wrote: |
Now for my question: Where did you get your bipolar 12V power supply? All I can find are kits or incredibly expensive bench monsters.
| Danno Gee Ray wrote: | | The Power Supply I'm using for my Benjolin is a surplus switching supply I picked up. It has +24VDC, +5VDC, +12VDC, and -12VDC outputs at various load capacities. The + - 12 VDC outputs are rated at 350 ma, and seem to be quite ample. |
|
This looks like a pretty great option for experienced builders. (I don't have a sillyscope here though.)
| oscilloclast wrote: | ... I got my power supply in an old medical equipment enclosure that was provided at the Baltimore workshop (with Peter Blasser). Ken stone offers a board for a power supply (you'll have to order the parts from Mouser etc.). You can go to his web site "www.cgs.synth.net" and look for the "+/- 15 Volt Power Supply" which you can adapt to +/- 12 v (by changing the regulators).
David |
David, I'm not sure if this is the one you are talking about, but it looks to be discontinued. I'm sure there is something else like it available though.
And for reference, specs from the man himself:
| Rob wrote: | The Benjolin can run on a dual supply of +/-12V to +/18V, as it has its own +9V and -9V regulators on board. Optionally, 9V batteries can be connected after the regulators, which the regulators don't mind as long as there is ónly batteries or ónly a power supply connected! (Don't connect both batteries and a power supply at the same time to prevent possible explosion of the batteries!)
The Benjolin uses roughly 60mA of current.
The Zeitgeist has a +5V regulator that accepts a power supply voltage of +6V to +20V. It can easily share the +12V to +15V that also powers the Benjolin. The Zeitgeist uses roughly between 20mA and 40mA of current, depending on the delaytime. |
|
|
|
Back to top
|
|
 |
SteveBull
Joined: Nov 14, 2009 Posts: 4 Location: New York CIty
|
Posted: Sat Nov 14, 2009 11:58 am Post subject:
MEAN WELL Model: P25A13D-R1B Subject description: 12+ VDC, 12- VDC, 5 VDC |
 |
|
I just received a 25W AC - DC Triple Output desktop power supply from Jameco. http://www.jameco.com/ made by MEAN WELL, Model: P25A13D-R1B. Data sheet at https://www.jameco.com/Jameco/Products/ProdDS/190960.pdf. I intend to power both my Benjolin and Zeitgeist from this AC-DC supply. I also ordered the 5 pin female DIN connector from Jameco-- take a look at either Jameco part number 15844 or 29399. They were cheap enough that I ordered one of each to have a choice for the final install. At this writing Jameco has more of these power supplies in stock and Jameco prices are the lowest, and shipping w/in USA is good.
Below I cut-n-paste as email (Nov 8, 2009) from Rob to myself and others which talks about power supplies:
Hi all,
My recommendations for a power supply for both the Benjolin and the
Zeitgeist.
Principally I do always recommend a desktop Plug-In AC Adapter power supply similar in looks to the ones used for laptops. These are the safest devices to use in terms of hazard of electrical shock. Regrettably they are a bit hard to find. But note that if you want to do circuit bending experiments,
especially when they involve body contacts, then *always* use batteries!
A good choice for a desktop power supply is one that is sold by Mouser.com:
http://www2.mouser.com/ProductDetail/Mean-Well/P50A13D-R1B/?qs=sGAEpiMZZMtpkqKkT5w3uiB%2fqpDJDtRebgXKIecL%2f1U%3d
(Regrettably it seems to be a non-stocked item and might have a delivery
time of perhaps up to ten weeks.)
A simple 5-pole female DIN connector can be used on the enclosure of a
project to connect to this power supply. By using two female connectors on
the back of every enclosure one can daisy chain the power to perhaps five to
ten more boxes. Desktop power supplies are the easiest to share amongst
several projects, which is a definitive additional value.
When putting a power supply into the housing of a specific project I would
recommend a closed frame power supply like:
http://www2.mouser.com/ProductDetail/Mean-Well/T-40B/?qs=sGAEpiMZZMu0oxGuRuNKHzvx70GkCU%252bvmzt/DvjUqMo=
This is also a very good alternative to a desktop supply when putting this
supply into its own plastic housing with several connectors to power several
projects at once, thus turning it into a desktop power supply all by itself.
Probably this power supply is the easiest available one, and so you might
consider it if you do not succeed to find a suitable desktop power supply.
In essence it would be possible to use a frameless power supply like:
http://www2.mouser.com/ProductDetail/Mean-Well/PD-2512/?qs=sGAEpiMZZMu0oxGuRuNKHzvx70GkCU%252bv%252bAeyeoSWfsA%3d
but I do *not* recommend an open frame power supply for ány DIY project,
simply as the maybe twenty bucks extra that you pay for a closed frame
supply or thirtyfive bucks extra for a desktop power supply are peanuts when
at a moment in the future it does actually protect you from electrical shock
and saves your life! Néver take any risk with AC power!!!
Regards,
/Rob |
|
|
Back to top
|
|
 |
Rob

Joined: Mar 29, 2004 Posts: 580 Location: The Hague/Netherlands/EC
G2 patch files: 109
|
Posted: Sat Nov 14, 2009 2:14 pm Post subject:
|
 |
|
The Meanwell P25A13D-R1B external PSU is my personal first choice.
http://www.jameco.com/webapp/wcs/stores/servlet/ProductDisplay?langId=-1&storeId=10001&catalogId=10001&productId=190960
The P50A13D-R1B can give more power if you need to run several boxes on the same supply. Both adapters have very good short circuit protection, if too much current is drawn they neatly shut off completely.
Additionally, in the EU one doesn't have CE issues when using an external desktop supply.
Only possible disadvantage of these adapters is that they use the same DIN plug as a MIDI connection, which might cause confusion on a box that also has MIDI in and outputs.
The Meanwell T40B is a perfect choice to build into a small to medium sized cabinet. Note that this one spreads its available power over the outputs used, so when +5V is not used the +/-12V outputs can source more current.
With switching power supplies one has the advantage of being able to use them all over the world. But analog audio circuitry needs extra analog regulators like 78Lxx and 79Lxx on the PCBs to smooth out the slight high frequency noise from the switching supply.
On bigger systems I use +/-9V regulators on each board/module. I often combine analog circuitry with CMOS (the max 20V type) and with the +/-9V I can run the CMOS on 18V, so I don't have to use voltage translation circuitry all the time between the CMOS and analog stuff. This also eliminates any crosstalk between modules over the power supply lines. With a T40B I can easily power like eight to ten analog modules. (And my modules are a bit more complex than usual.) |
|
|
Back to top
|
|
 |
SteveBull
Joined: Nov 14, 2009 Posts: 4 Location: New York CIty
|
Posted: Tue Nov 17, 2009 10:08 am Post subject:
12VDC too hot for Zeitgeist? Subject description: or is this pesky chip issue |
 |
|
I put +12VDC to the 9VDC header on the Zeitgeist and the green power LED glowed yellow very bright so that I was immediately alarmed and unplugged the power. In the NYC:Harvestworks November 2009 workshop there were some questions about the quality of one of the chips provided with the Zeitgeist kit.
Has anyone had a chance to put that chip to the test on oscilloscope?
What is a good procedure and steps to follow when I try and power up the Zeitgeist the next time? |
|
|
Back to top
|
|
 |
OmbientMike
Joined: Nov 20, 2005 Posts: 20 Location: NJ
|
Posted: Fri Nov 20, 2009 12:09 pm Post subject:
Re: 12VDC too hot for Zeitgeist? Subject description: or is this pesky chip issue |
 |
|
| SteveBull wrote: |
Has anyone had a chance to put that chip to the test on oscilloscope?
|
I did...the signals all looked pretty clean to me...
What specifically are you looking for? I will check again tonight.
Mike Hunter
http://www.musicwithspace.com <-- my weekly FM radio show featuring ambient and electronic music
http://www.ombient.com |
|
|
Back to top
|
|
 |
macumbista

Joined: Sep 12, 2007 Posts: 398 Location: berlin
Audio files: 3
|
Posted: Tue Jun 04, 2013 1:24 pm Post subject:
|
 |
|
My solution has been to buy Behringer PSU6 14.8V AC wall adapters (cost EUR 25), and then use an AC/DC converter board inside the case (additional EUR 10). I change the plug at the instrument end from flimsy minDIN to something more sturdy. This works rather well, except when I need to make one for someone in the States, then I need to send them the new plug style and wiring instructions.
Does anyone have a source for a *switching* AC/AC adapter? Maybe one with a swappable mains plug? Or even European sources for the Meanwell adapters that Rob mentioned?
Best! D. _________________ Esoteric drones and nonlinear distortion
Custom/handmade experimental instruments
macumbista.net Last edited by macumbista on Wed Jun 05, 2013 3:46 am; edited 2 times in total |
|
|
Back to top
|
|
 |
macumbista

Joined: Sep 12, 2007 Posts: 398 Location: berlin
Audio files: 3
|
Posted: Wed Jun 05, 2013 3:45 am Post subject:
|
 |
|
Internal PSU is Velleman K8042 Symmetric 1A Power Supply, takes 14.8 AC from Behringer PSU and makes 12V DC which goes on to the Benjolin. I know this is an extra step, but finding a portable bipolar power supply isn't that easy (so far only one has appeared in the many threads about Benjolins) and importing from the USA is getting more expensive all the time. Hope this info helps someone with parts which are easily obtainable in Europe. _________________ Esoteric drones and nonlinear distortion
Custom/handmade experimental instruments
macumbista.net |
|
|
Back to top
|
|
 |
macumbista

Joined: Sep 12, 2007 Posts: 398 Location: berlin
Audio files: 3
|
|
|
Back to top
|
|
 |
macumbista

Joined: Sep 12, 2007 Posts: 398 Location: berlin
Audio files: 3
|
Posted: Sat Jul 27, 2013 5:20 am Post subject:
|
 |
|
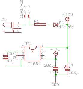
A friend and I worked out a simpler, smaller, one-sided and etchable PCB for the MFOS wall wart power supply for use with the Benjolin.
The Benjolin requires a very small amount of current, so one large cap per rail is enough. In fact, although 3300uF is listed, I have been using 2200uF caps (which aren't quite as tall and fit better into smaller enclosures) with no noticeable difference. Large caps should have 7.5mm lead spacing.
Resistors are 2K4 or 2K2, only to provide small load so that the PSU output can be measured without hooking it up to your Benjolin. Small caps are 1uF tants, diodes are 1N4004 and voltage regulators are LM7812 and LM7912. Circuit is fed with a 12V AC wallwart and outputs +12V/-12V DC. Pls ignore the "R" markings for the diode ring and use the markings on the drawings of the diodes themselves. See the MFOS site for full details.
Here is the copper (not mirrored) and parts overlay. Board size is 51mm x 78mm, PNG is at 150 DPI. You should know what to do with it from there...
| Description: |
|
| Filesize: |
34.74 KB |
| Viewed: |
33769 Time(s) |

|
| Description: |
|
| Filesize: |
275.04 KB |
| Viewed: |
1065 Time(s) |
| This image has been reduced to fit the page. Click on it to enlarge. |

|
_________________ Esoteric drones and nonlinear distortion
Custom/handmade experimental instruments
macumbista.net |
|
|
Back to top
|
|
 |
macumbista

Joined: Sep 12, 2007 Posts: 398 Location: berlin
Audio files: 3
|
Posted: Sat Jul 27, 2013 5:34 am Post subject:
|
 |
|
Photos of completed PSU with 3300uF caps.... they are 40mm high, and the 2200uF ones I found (Panasonic NHG 2200UF 35V) are only 26mm high. Makes a huge difference!
| Description: |
|
| Filesize: |
440.78 KB |
| Viewed: |
950 Time(s) |
| This image has been reduced to fit the page. Click on it to enlarge. |

|
| Description: |
|
| Filesize: |
430.02 KB |
| Viewed: |
922 Time(s) |
| This image has been reduced to fit the page. Click on it to enlarge. |

|
_________________ Esoteric drones and nonlinear distortion
Custom/handmade experimental instruments
macumbista.net |
|
|
Back to top
|
|
 |
Constantin
Joined: Aug 08, 2011 Posts: 2 Location: Berlin
|
|
|
Back to top
|
|
 |
okelk
Joined: May 08, 2014 Posts: 71 Location: Vienna
|
Posted: Mon Jan 26, 2015 9:29 am Post subject:
|
 |
|
I have a question for both the mfos psu and the lt1054.
Why 12v?
Wouldn't it be easier to built a 9v power supply and circumvent the 9v regulators on the benjolin pcb?  |
|
|
Back to top
|
|
 |
L´Andratté

Joined: Sep 23, 2012 Posts: 153 Location: Hamburg, Germany
Audio files: 5
|
Posted: Sun Mar 15, 2015 12:44 pm Post subject:
|
 |
|
A 9v regulator needs 12v input minimum (the doubler probably also)...
Of course you could use +/-9v unregulated to begin with but you would need supply decoupling caps (unregulated means much more ps ripple from the rectified ac supply), or use two 9v batteries like Rob proposes (batteries have no ripple).
The regulators may help also with the square wave/pulse currents from the oscillators and cmos, that pollute the supply rails and cause crosstalk.
OTOH, in doubt, just try, there may be no problem at all...  |
|
|
Back to top
|
|
 |
|