| Author |
Message |
elmegil

Joined: Mar 20, 2012 Posts: 2179 Location: Chicago
Audio files: 16
|
|
|
Back to top
|
|
 |
fonik

Joined: Jun 07, 2006 Posts: 3950 Location: Germany
Audio files: 23
|
|
|
Back to top
|
|
 |
-minus-
Joined: Oct 26, 2008 Posts: 787
Audio files: 13
|
Posted: Sat Mar 09, 2013 4:30 pm Post subject:
|
 |
|
Delaying the clock seems like a viable solution to this. I'm sure it will assist others who face this problem. Thanks for enlightening us Fonik.  |
|
|
Back to top
|
|
 |
elmegil

Joined: Mar 20, 2012 Posts: 2179 Location: Chicago
Audio files: 16
|
Posted: Sat Mar 09, 2013 6:32 pm Post subject:
|
 |
|
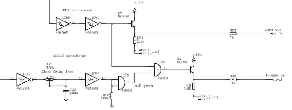
Conditioning the gate as well also seems like a good idea; better up and down and there's less opportunity for the overlap.
I'll give this a shot. I also came up with a neatly symmetric way to put the trigger conditioning from Ken Stone onto stripboard in a compact fashion, but I could do with not using up all those diodes....
Is there anything special about the BC850? Or should I be able to get by with any of the various NPN transistors I have?
Thanks! |
|
|
Back to top
|
|
 |
elmegil

Joined: Mar 20, 2012 Posts: 2179 Location: Chicago
Audio files: 16
|
Posted: Sat Mar 09, 2013 7:49 pm Post subject:
|
 |
|
Hurm. Conditioning the gate actually *extends* the drop off, for me.
I can see the clock delay (though I had to increase the cap to 220nF to get it to a point where there was almost no overlap...possibly a bigger trimmer would have done it too though). But I was still getting double triggers, even putting the gate back to directly into the AND gate.
But... As soon as I placed my scope across the gate to ground, suddenly the problem went away. SO I put 100K from the gate input into ground, and now it's working.
So maybe all those pull ups and pull downs are why yours is working, minus
To be clear:
What's working is a clock delay per Fonik's schematic, gate directly into the AND with 100K to ground at that point.
Now I just have to get this onto the stripboard--shouldn't be a huge problem, there's space left
I'm just a little disappointed I didn't get to use my fancy trigger conditioning though
| Description: |
| 4 trigger conditioning circuits into two common busses (which would have been joined into one had I completed this). Thankfully, none of that is actually soldered in, I was just trying to see how well it would fit.... |
|
| Filesize: |
108.73 KB |
| Viewed: |
885 Time(s) |
| This image has been reduced to fit the page. Click on it to enlarge. |

|
|
|
|
Back to top
|
|
 |
-minus-
Joined: Oct 26, 2008 Posts: 787
Audio files: 13
|
Posted: Sat Mar 09, 2013 8:26 pm Post subject:
|
 |
|
Excellent news! I might have to do a stripboard diagram at some point for a trigger sequencer.
I've been thinking about building the Thomas Henry Superseque for some time. I'll probably incorporate this valuable research into the design so I can trigger drums too.
I think those pull down resistors were a result of too much time in the Lunetta forum. The resistors I have on the CLOCK input to the NAND gates aren't needed, but maybe the ones coming from the switches are. If the switches in a channel weren't turned on, then surely the NAND input would be left floating? Doesn't matter. It's only a few extra 10K resistors. I'll know where to salvage some from when I run out in the middle of the night!
Anyway, glad it's working for you! |
|
|
Back to top
|
|
 |
elmegil

Joined: Mar 20, 2012 Posts: 2179 Location: Chicago
Audio files: 16
|
Posted: Sat Mar 09, 2013 8:49 pm Post subject:
|
 |
|
| Quote: | | then surely the NAND input would be left floating? |
And there you have the whole problem in a nutshell. DUR.
Yes, on a step where the gate switch is open, I'm guessing that the diodes on the other connections basically leave the input floating. So of COURSE it is able to let the clock through. As I was testing all this, there were times at other points in the circuit where I'd let an input float and it was always letting the other side of the AND or NAND through at that point.
So I have the 40106 and other circuitry safely ensconced on my stripboard, albeit somewhat ugly thanks to it being added on. And I had to tweak the trimmer for 9V rather than 15V operation. but other than that, it's beautiful.
Thanks very much to you and Fonik for your help  |
|
|
Back to top
|
|
 |
fonik

Joined: Jun 07, 2006 Posts: 3950 Location: Germany
Audio files: 23
|
Posted: Sun Mar 10, 2013 6:06 am Post subject:
|
 |
|
you're welcome.
BTW i had not tp use a pulldown at the AND for the 4017 gate, since in my design the hardware toggle switches are replaced by CMOS switches anyways... _________________
cheers,
matthias
____________
Big Boss at fonitronik
Tech Buddy at Random*Source |
|
|
Back to top
|
|
 |
-minus-
Joined: Oct 26, 2008 Posts: 787
Audio files: 13
|
Posted: Sun Mar 10, 2013 1:28 pm Post subject:
|
 |
|
| Could you explain what you mean by replacing hardware toggle switches with CMOS switches? |
|
|
Back to top
|
|
 |
fonik

Joined: Jun 07, 2006 Posts: 3950 Location: Germany
Audio files: 23
|
|
|
Back to top
|
|
 |
-minus-
Joined: Oct 26, 2008 Posts: 787
Audio files: 13
|
Posted: Sun Mar 10, 2013 3:02 pm Post subject:
|
 |
|
Ha! I was just posting when you replied.
Yes, I just figured out what you were doing. 4016's. So you are doing this just to enable external control, or is there another reason for doing it? |
|
|
Back to top
|
|
 |
fonik

Joined: Jun 07, 2006 Posts: 3950 Location: Germany
Audio files: 23
|
Posted: Sun Mar 10, 2013 3:21 pm Post subject:
|
 |
|
| -minus- wrote: | Ha! I was just posting when you replied.
Yes, I just figured out what you were doing. 4016's. So you are doing this just to enable external control, or is there another reason for doing it? |
just this. the external control enables an ADC to select all possible 256 patterns of the 8-step sequencer.
fonitronik mh-11 (available at SchneidersLaden and AnalogueHaven):
 _________________
cheers,
matthias
____________
Big Boss at fonitronik
Tech Buddy at Random*Source |
|
|
Back to top
|
|
 |
elmegil

Joined: Mar 20, 2012 Posts: 2179 Location: Chicago
Audio files: 16
|
Posted: Sun Mar 10, 2013 3:24 pm Post subject:
|
 |
|
So is mh11 a name for the module as a whole as opposed to the VCPS-8 PCB? It's obvious where the MH comes from, but I have one of the VCPS boards near the top of my backlog and I'm curious if I'm actually building the same thing....
(The baby stripboard was for a more portable self-contained unit which I can carry around with my cigarlab/soundlab box...) |
|
|
Back to top
|
|
 |
fonik

Joined: Jun 07, 2006 Posts: 3950 Location: Germany
Audio files: 23
|
Posted: Mon Mar 11, 2013 9:10 am Post subject:
|
 |
|
| elmegil wrote: | | So is mh11 a name for the module as a whole as opposed to the VCPS-8 PCB? It's obvious where the MH comes from, but I have one of the VCPS boards near the top of my backlog and I'm curious if I'm actually building the same thing.... |
almost.
for the production module i skipped the grey encoding of the patterns (using just plain hex), but i incorporated all the improvements, like the 'ADC ignition system' (TM) and the clock delay trimmer (refer to the thread). _________________
cheers,
matthias
____________
Big Boss at fonitronik
Tech Buddy at Random*Source |
|
|
Back to top
|
|
 |
elmegil

Joined: Mar 20, 2012 Posts: 2179 Location: Chicago
Audio files: 16
|
Posted: Mon Mar 11, 2013 10:23 am Post subject:
|
 |
|
Great, thank you  |
|
|
Back to top
|
|
 |
elmegil

Joined: Mar 20, 2012 Posts: 2179 Location: Chicago
Audio files: 16
|
Posted: Mon Mar 11, 2013 9:24 pm Post subject:
|
 |
|
Driving the Cigarlab / Soundlab
Driving the Modular (an el Cerrito and the VCO-555 are the oscillators):
|
|
|
Back to top
|
|
 |
RotomotioN

Joined: Mar 02, 2013 Posts: 9 Location: Netherlands
|
Posted: Mon Apr 01, 2013 10:02 am Post subject:
cascading |
 |
|
Has anyone built two of these and made a circuit to cascade them, making it a 16 step sequencer?
I would be very interested in how to do that. |
|
|
Back to top
|
|
 |
fonik

Joined: Jun 07, 2006 Posts: 3950 Location: Germany
Audio files: 23
|
Posted: Mon Apr 01, 2013 1:00 pm Post subject:
|
 |
|
you could use a divider and a sequential switch to distribute the clock.
or you could use some logic and the 4017 enable input, i guess. i think i have something on my harddrive for the latter, however, i was not able to find it ad hoc. _________________
cheers,
matthias
____________
Big Boss at fonitronik
Tech Buddy at Random*Source |
|
|
Back to top
|
|
 |
baudrate

Joined: Mar 19, 2012 Posts: 27 Location: Utah
|
|
|
Back to top
|
|
 |
fonik

Joined: Jun 07, 2006 Posts: 3950 Location: Germany
Audio files: 23
|
Posted: Mon Apr 01, 2013 2:46 pm Post subject:
|
 |
|
that's it. you saved me some time searching the drives for it  _________________
cheers,
matthias
____________
Big Boss at fonitronik
Tech Buddy at Random*Source |
|
|
Back to top
|
|
 |
fonik

Joined: Jun 07, 2006 Posts: 3950 Location: Germany
Audio files: 23
|
Posted: Mon Apr 01, 2013 2:49 pm Post subject:
|
 |
|
| baudrate wrote: | | I have personally built this one and it works like a charm.... |
no pulldown resistors needed for the enable pins? _________________
cheers,
matthias
____________
Big Boss at fonitronik
Tech Buddy at Random*Source |
|
|
Back to top
|
|
 |
nato_hub
Joined: Apr 02, 2013 Posts: 2 Location: SC
|
Posted: Tue Apr 02, 2013 3:44 pm Post subject:
|
 |
|
Sorry for being such a noob (I made this account just now)...
I'm capable of building the circuit, but I'm confused. To connect this to a synth with a cv and gate input (such as a modified Korg Monotron), I need to connect BOTH the CV and the GATE (labeled pulse out or whatever in the schematic), right?
The gate from the sequencer is telling the synth to turn the notes on/off (thus why its constant v, not through the pots), and the CV tells the synth which pitch to play. I think?
So if I wanted to connect a 3-way switch on each output (step off, step on, reset at that step), would I do it at the CV or pulse outs outputs?
Thanks. |
|
|
Back to top
|
|
 |
elmegil

Joined: Mar 20, 2012 Posts: 2179 Location: Chicago
Audio files: 16
|
Posted: Tue Apr 02, 2013 7:16 pm Post subject:
|
 |
|
You understand things correctly.
I'm assuming by "pulse outs" you mean the individual steps coming out of the 4017s, and if so then yes, that's what you would connect to the center of your on-off-on switch. Then one position would be "send the gate", off would be off, and the other position would be "send a reset".
Wish I'd thought of that before building my Baby-8, it would have been much easier to work with than the rotary I chose  |
|
|
Back to top
|
|
 |
nato_hub
Joined: Apr 02, 2013 Posts: 2 Location: SC
|
Posted: Wed Apr 03, 2013 2:37 pm Post subject:
|
 |
|
Thanks for the reinforcement.
One more question...Could this simple 4017+555 sequencer be powered with one 9v battery? And if so, how would I go about making a 9volt batttery regulator (so that I could adjust the voltage, with a linear potentiometer perhaps, down from 9volts). I guess I want the ability to somewhat tune the outputs, and also to make sure its not too hot for the synth. |
|
|
Back to top
|
|
 |
elmegil

Joined: Mar 20, 2012 Posts: 2179 Location: Chicago
Audio files: 16
|
Posted: Wed Apr 03, 2013 2:55 pm Post subject:
|
 |
|
I'm not entirely sure I understand your question. Going back to the stripboard layout at the very very start of all this, yes, of course it can be powered with a 9V Battery That's what I have done with mine.
I would assume the 16 step variant would be able to as well, though presumably it might go through batteries more rapidly.
As for limiting the output, that's where I'm unclear. Normally each step of the 4017 output drives a pot acting as a voltage divider which sets the CV level for that step. Each of those goes through a diode to a common bus--diode so they don't interact with each other.. In the scenario with the switch, then the side of the switch corresponding to "on" would go to the pots.
Are you working with Synths that can't take up to 9V input on their voltage control? I have a 15V modular so it has absolutely no problems, and I've also used this with a +/- 9V Soundlab mini-synth which similarly has had no problems.
I would see two possibilities here.
1) connect the outputs to a transistor driver where the drive voltage was set to whatever you were looking to be your maximum.
2) send the CV output through a scaling op amp that limits the maximum (I could see this being pretty easy to adjust with a pot). |
|
|
Back to top
|
|
 |
|