| Author |
Message |
frijitz
Joined: May 04, 2007 Posts: 1734 Location: NM USA
Audio files: 54
|
Posted: Fri Jun 29, 2007 8:51 pm Post subject:
That's not a waveshaper ... |
 |
|
I'll show you a waveshaper
The most effective waveshapers are the radical ones that produce multiple peaks per input cycle. There have been a number of these designed over the years, of course, but most are fairly complicated circuits.
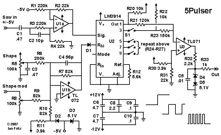
A while back I discovered that the LM3914 LED bar-graph display driver chip can run at very high frequencies -- crisp square pulses well above the audio range! Operation of this chip is quite simple. It is basically a stack of window comparators, which fire one at a time as the input signal increases. The total span of the comparators is set by an external voltage.
From this I figured out how to make an interesting waveshaper that puts out a variable pulse train. The waveshape control voltage changes the span of the comparators, so an input sawtooth leads to a train of pulses from a single square wave up to a train of five pulses in less than half a period as the control voltage is varied. (The more traditional wavefolders use a VCA on the input signal to vary the waveshape.) The circuit is quite simple for what it does -- a dual opamp for the input signal and CV conditioning, the LM3914 and an output opamp summer to combine the pulses.
The original unit had some problems due to cross coupling via radiation from the narrow pulses. I've just finished a circuit board design that eliminates these problems by having the digital section built over a ground plane. I might do a run of these if people are interested in trying it out. Please let me know if you are.
Photo, schematic and sound clip are attached. In the sound clip, the drone uses a continuously varying waveshape and the other parts use an ADSR to sweep the timbre with different depths and initial waveforms.
Ian
| Description: |
|
| Filesize: |
76.22 KB |
| Viewed: |
45881 Time(s) |

|
| Description: |
|
| Filesize: |
10.75 KB |
| Viewed: |
1083 Time(s) |
| This image has been reduced to fit the page. Click on it to enlarge. |

|
| Description: |
|
 Download (listen) |
| Filename: |
5Pdemo070628.mp3 |
| Filesize: |
850.25 KB |
| Downloaded: |
2487 Time(s) |
Last edited by frijitz on Mon Aug 20, 2007 5:41 pm; edited 1 time in total |
|
|
Back to top
|
|
 |
zipzap
Joined: Nov 22, 2005 Posts: 559 Location: germany
Audio files: 24
|
|
|
Back to top
|
|
 |
goldenechos
Joined: Jun 06, 2007 Posts: 201 Location: Marshall, NC
Audio files: 1
|
Posted: Sat Jun 30, 2007 6:44 am Post subject:
|
 |
|
| I like it too. A simple circuit that seems to be very effetive. TR |
|
|
Back to top
|
|
 |
EdisonRex
Site Admin

Joined: Mar 07, 2007 Posts: 4579 Location: London, UK
Audio files: 172
|
Posted: Sat Jun 30, 2007 6:53 am Post subject:
|
 |
|
That's very interesting. I am usually interested in new designs that approach old problems differently.
I would be interested in buying a board, should you do a run. It doesn't look like a very complicated circuit, either, which is very refreshing for waveshapers.
However did you conclude that the LM3914 was capable of this? Listening to the sample, I see what you mean about concentrations of pulses. It sounds very smooth though, not at all like harmonics are stepping in. _________________ Garret: It's so retro.
EGM: What does retro mean to you?
Parker: Like, old and outdated.
Home,My Studio,and another view |
|
|
Back to top
|
|
 |
zipzap
Joined: Nov 22, 2005 Posts: 559 Location: germany
Audio files: 24
|
Posted: Sat Jun 30, 2007 7:21 am Post subject:
|
 |
|
Don´t know if the chip offers any protection, but it´s possible that it won´t like it if you apply a saw greater than +-5v, since it´s run between + and ground.
So a simple diode protection might be a good idea.
Also changing the saw ofset might result in some interesting sounds. maybe. _________________ http://www.myspace.com/lorolocoacousticpop
http://www.myspace.com/petrolvendor
music and transcribed jazz basslines |
|
|
Back to top
|
|
 |
frijitz
Joined: May 04, 2007 Posts: 1734 Location: NM USA
Audio files: 54
|
Posted: Sat Jun 30, 2007 7:49 am Post subject:
|
 |
|
| zipzap wrote: | Hey, this is cool!!!
Nice idea, nice soundclip.
I once ordered some of these chips, but never came to much....
I wanted to use them for a sequencer, driven by an lfo or other cv, rather than a clock. |
I tried that once. It doesn't work well for a sequencer, because there is some overlap of the pulses. |
|
|
Back to top
|
|
 |
frijitz
Joined: May 04, 2007 Posts: 1734 Location: NM USA
Audio files: 54
|
Posted: Sat Jun 30, 2007 8:28 am Post subject:
|
 |
|
| EdisonRex wrote: | | However did you conclude that the LM3914 was capable of this? Listening to the sample, I see what you mean about concentrations of pulses. It sounds very smooth though, not at all like harmonics are stepping in. |
I found out just out of curiosity. I've built several double pulse generators over the years, and I was familiar with the LM3914 from trying it as a sequencer. So thinking about doing something similar to the Serge folder I realized that I could get multiple wiggles from a comparator chain, and being lazy I wondered if the bar-graph chip would work. I was amazed at how fast it is. It splashes so much RF all over the place that it didn't even work right on a solderless breadboard until I carefully isolated all the signals.
Yes, the multiple pulse evolution is very smooth sounding -- another surprise at first. The reason is that the pulses evolve continuously from zero width. A very narrow pulse has a very high harmonic content, as I'm sure most people realize, but its total energy is very low, which many may not think about. So its contribution to the sound builds up gradually.
Another interesting feature: as a pulse evolves it becomes wider as it is born, but then narrower as it is shoved to the left. Also, the pulses vary in position as well as in width as they evolve. These properties lead to a fairly strong "phasey" sound.
Ian |
|
|
Back to top
|
|
 |
frijitz
Joined: May 04, 2007 Posts: 1734 Location: NM USA
Audio files: 54
|
Posted: Sat Jun 30, 2007 8:37 am Post subject:
|
 |
|
| zipzap wrote: | Don´t know if the chip offers any protection, but it´s possible that it won´t like it if you apply a saw greater than +-5v, since it´s run between + and ground.
So a simple diode protection might be a good idea.
Also changing the saw ofset might result in some interesting sounds. maybe. |
Good thinking. Yeah, if you dig into the fine print the chip's input is internally protected. A 20k series resistor and a diode to ground. (Also the input opamp attenuates the input signal by 10x). So I think it would be pretty hard to abuse.
And, yes, using different input signals is fair game. Some of the demo was actually done with a saw+tri input.
Ian Last edited by frijitz on Sat Jun 30, 2007 3:56 pm; edited 1 time in total |
|
|
Back to top
|
|
 |
EdisonRex
Site Admin

Joined: Mar 07, 2007 Posts: 4579 Location: London, UK
Audio files: 172
|
Posted: Sat Jun 30, 2007 9:52 am Post subject:
|
 |
|
| frijitz wrote: |
Another interesting feature: as a pulse evolves it becomes wider as it is born, but then narrower as it is shoved to the left. Also, the pulses vary in position as well as in width as they evolve. These properties lead to a fairly strong "phasey" sound.
|
I was trying to figure out how it would look on a scope. The description you give makes sense, and how then the harmonic spectrum shift would occur as these pulses get shoved around and vary in width. That makes perfect sense given what I'm hearing.
Which of course, means that as your CV gets less regular, you can get some more complex effects out of this, especially at high CV frequencies, right? You mention that the LM3914 has a rather impressive high frequency response.
I am definitely interested in this, should you decide to make a production run.
| frijitz wrote: |
A very narrow pulse has a very high harmonic content, as I'm sure most people realize, but its total energy is very low, which many may not think about. So its contribution to the sound builds up gradually.
|
Right. That also makes sense, and because I hadn't understood that the nature of the pulse stream has pulses starting very narrow, and then growing, that explains a lot to me. I think I have my head around both the waveform and harmonic mechanics now. Cool. _________________ Garret: It's so retro.
EGM: What does retro mean to you?
Parker: Like, old and outdated.
Home,My Studio,and another view |
|
|
Back to top
|
|
 |
frijitz
Joined: May 04, 2007 Posts: 1734 Location: NM USA
Audio files: 54
|
Posted: Sat Jun 30, 2007 12:14 pm Post subject:
|
 |
|
| EdisonRex wrote: | I was trying to figure out how it would look on a scope. The description you give makes sense, and how then the harmonic spectrum shift would occur as these pulses get shoved around and vary in width. That makes perfect sense given what I'm hearing.
...
Which of course, means that as your CV gets less regular, you can get some more complex effects out of this, especially at high CV frequencies, right? You mention that the LM3914 has a rather impressive high frequency response. |
The schematic diagram shows a bit of the evolution. The first waveform is the initial square wave (large voltage on the divider chain); the second waveform shows the first pulse narrowed and pushed to the left, while the second pulse is about half formed (lower voltage on the divider); and the third waveform shows all five pulses formed and moving to the left (lowest voltage on the divider).
And sure, you can modulate throughout the audio range, if you want to. I'm not convinced how useful this is, but it works fine.
Ian |
|
|
Back to top
|
|
 |
Scott Stites
Janitor


Joined: Dec 23, 2005 Posts: 4127 Location: Mount Hope, KS USA
Audio files: 96
|
Posted: Sat Jun 30, 2007 12:24 pm Post subject:
|
 |
|
OMG, Ian - that sample just sat me back in my seat! Wow!!! _________________ My Site |
|
|
Back to top
|
|
 |
Scott Stites
Janitor


Joined: Dec 23, 2005 Posts: 4127 Location: Mount Hope, KS USA
Audio files: 96
|
Posted: Sat Jun 30, 2007 12:34 pm Post subject:
|
 |
|
I've got this live TD album that has a low sound like that mean bass drone that - as I understand it - was done with PPG equipment - I'd sure like to make sound like that. Especially the sound that appears at the 40 second mark. This is something I'd definitely build in multiples.
Again - wow! _________________ My Site |
|
|
Back to top
|
|
 |
EdisonRex
Site Admin

Joined: Mar 07, 2007 Posts: 4579 Location: London, UK
Audio files: 172
|
Posted: Sat Jun 30, 2007 12:57 pm Post subject:
|
 |
|
| Quote: |
The schematic diagram shows a bit of the evolution. The first waveform is the initial square wave (large voltage on the divider chain); the second waveform shows the first pulse narrowed and pushed to the left, while the second pulse is about half formed (lower voltage on the divider); and the third waveform shows all five pulses formed and moving to the left (lowest voltage on the divider).
|
Ok, I've gone and looked up the spec sheet. I actually get more understanding from the block diagram. At least I can see where you're getting the pulses from. I don't get what S1 is accomplishing, other than tying all the control inputs together.
And yeah I'm looking at the schematic much more closely now. How creative, Ian. I'm not saying elegant yet, because I still don't understand some parts, but I'll ask questions tomorrow after I've printed out the schematic and looked closer. It is a very novel use. I want one. At least.  _________________ Garret: It's so retro.
EGM: What does retro mean to you?
Parker: Like, old and outdated.
Home,My Studio,and another view |
|
|
Back to top
|
|
 |
Danno Gee Ray
Joined: Sep 25, 2005 Posts: 1351 Location: Telford, PA USA
|
Posted: Sat Jun 30, 2007 1:17 pm Post subject:
Subject description: Board me please |
 |
|
| I'd like a board if they were made available. |
|
|
Back to top
|
|
 |
ickystay
Joined: Nov 15, 2006 Posts: 143 Location: Oregon
|
Posted: Sat Jun 30, 2007 2:40 pm Post subject:
|
 |
|
| Scott Stites wrote: | | OMG, Ian - that sample just sat me back in my seat! Wow!!! |
Same here. Had an Uluru on the the Ganges moment. Cool! |
|
|
Back to top
|
|
 |
filterstein
Joined: Mar 17, 2007 Posts: 42 Location: The Netherlands
|
Posted: Sat Jun 30, 2007 3:03 pm Post subject:
|
 |
|
Nice, i think a saw a variation on this on your website some time ago.
Anyway, if you have pcb's made, i'd take two. |
|
|
Back to top
|
|
 |
frijitz
Joined: May 04, 2007 Posts: 1734 Location: NM USA
Audio files: 54
|
Posted: Sat Jun 30, 2007 3:50 pm Post subject:
|
 |
|
| EdisonRex wrote: | | Ok, I've gone and looked up the spec sheet. I actually get more understanding from the block diagram. At least I can see where you're getting the pulses from. I don't get what S1 is accomplishing, other than tying all the control inputs together. |
Oooops, that's not very clear.
Those are four separate switches to turn the corresponding pulses on or off. So you can use Pulse 1 with any combination of Pulses2-5. |
|
|
Back to top
|
|
 |
frijitz
Joined: May 04, 2007 Posts: 1734 Location: NM USA
Audio files: 54
|
Posted: Sat Jun 30, 2007 4:07 pm Post subject:
|
 |
|
| filterstein wrote: | | Nice, i think a saw a variation on this on your website some time ago. |
Yeah, the original version is on my website:
http://home.comcast.net/~ijfritz/sy_cir8.htm
That version is driven by a 0-5V saw and was meant to be driven directly from a VCO core, as a dedicated waveshaper. Otherwise it's pretty much the same.
Ian |
|
|
Back to top
|
|
 |
Uncle Krunkus
Moderator

Joined: Jul 11, 2005 Posts: 4761 Location: Sydney, Australia
Audio files: 52
G2 patch files: 1
|
Posted: Sat Jun 30, 2007 4:39 pm Post subject:
|
 |
|
This sounds great!
I'm not 100% sure of exactly what I'm hearing (or why), but it sure puts out a great timbre! _________________ What makes a space ours, is what we put there, and what we do there. |
|
|
Back to top
|
|
 |
t3hsheepdog
Joined: Jun 22, 2007 Posts: 8 Location: philadelphia
|
Posted: Sat Jun 30, 2007 9:53 pm Post subject:
|
 |
|
that's awesome. but i'm really confused
is it processing an external sound or generating its own?
if the latter then what is it's control?
speaking of control I dont see any potentiometers (which are arrows that point to the middle of a resistor "/\/\/\/\" right?)
so how is the waveform being manipulated? excuse my naiveity
i now see "saw in" so I'll replace that question with this:
if I use another wave, (even a declining saw as opposed to an inclining,)
would the math make the circuit fail to fulfill its purpose? |
|
|
Back to top
|
|
 |
EdisonRex
Site Admin

Joined: Mar 07, 2007 Posts: 4579 Location: London, UK
Audio files: 172
|
Posted: Sun Jul 01, 2007 2:39 am Post subject:
|
 |
|
Ok, so it's not a single switch, it's S1-S4 and the "1 3 5 7 9" aren't pins, they are the 1st, 3rd, 5th, 7th, and 9th comparator outputs, which you sum via the little resistor networks into U3.
The "saw in" could be any regular voltage but a saw will give the chasing of pulses in the right order. Presumably an inverted saw would chase from the smallest pulses in the opposite direction to the largest pulse?
And the "shape" and "shape modulation" are just moving the "ref hi" voltage which means the width (or is it spacing) of the pulses change, if I am right.
So the only component of an input signal is the frequency, and the only output is a train of pulses - albeit a very nice sounding train of pulses. _________________ Garret: It's so retro.
EGM: What does retro mean to you?
Parker: Like, old and outdated.
Home,My Studio,and another view |
|
|
Back to top
|
|
 |
frijitz
Joined: May 04, 2007 Posts: 1734 Location: NM USA
Audio files: 54
|
Posted: Sun Jul 01, 2007 7:46 am Post subject:
|
 |
|
| EdisonRex wrote: | | Ok, so it's not a single switch, it's S1-S4 and the "1 3 5 7 9" aren't pins, they are the 1st, 3rd, 5th, 7th, and 9th comparator outputs, which you sum via the little resistor networks into U3. |
Right. Actually U3 is a comparator that fires whenever any of the U2 outputs does. So the resistors are performing an OR function.
| Quote: | | The "saw in" could be any regular voltage but a saw will give the chasing of pulses in the right order. Presumably an inverted saw would chase from the smallest pulses in the opposite direction to the largest pulse? |
The inverted saw will have the same pulse pattern -- at a given control setting -- except it will run in the opposite direction on the scope. Ie, the pulses will be pushed to the right as the CV is increased rather than to the left.
| Quote: | | And the "shape" and "shape modulation" are just moving the "ref hi" voltage which means the width (or is it spacing) of the pulses change, if I am right. |
Both change.
Maybe this will help your thinking: Picture the comparator stack as a ladder. Every time you step up one rung one of the 3914 outputs is activated. Since only every other output is used, think of alternate rungs as green (circuit output high) and red (output low). Now imagine the ladder next to the (upramp) saw waveform. Every time the saw passes a green rung the circuit output goes high and every time it passes a red rung it goes low. Now imagine that the ladder is stretched by different amounts. If it is stretched all the way out, the saw only passes the first rung, not quite making it to the second, so you have a square wave output. If the ladder is scrunched way down, then the saw passes all the rungs and even more. So you get all five pulses compressed into less than the period of the saw. Draw some pictures of this and the idea should click for you. (I hope.)
Ian |
|
|
Back to top
|
|
 |
Uncle Krunkus
Moderator

Joined: Jul 11, 2005 Posts: 4761 Location: Sydney, Australia
Audio files: 52
G2 patch files: 1
|
Posted: Sun Jul 01, 2007 8:05 am Post subject:
|
 |
|
I think I understand it now. Very original idea, I'm impressed.
What happens if you put a square wave in? Do you get extremely closely compressed sets of pulses, or would it be to fast to react? Must sound great with a sine wave in. It would have a semi-useful effect on noise too wouldn't it? _________________ What makes a space ours, is what we put there, and what we do there. |
|
|
Back to top
|
|
 |
EdisonRex
Site Admin

Joined: Mar 07, 2007 Posts: 4579 Location: London, UK
Audio files: 172
|
Posted: Sun Jul 01, 2007 9:13 am Post subject:
|
 |
|
| frijitz wrote: |
Maybe this will help your thinking: Picture the comparator stack as a ladder. Every time you step up one rung one of the 3914 outputs is activated. Since only every other output is used, think of alternate rungs as green (circuit output high) and red (output low). Now imagine the ladder next to the (upramp) saw waveform. Every time the saw passes a green rung the circuit output goes high and every time it passes a red rung it goes low. Now imagine that the ladder is stretched by different amounts. If it is stretched all the way out, the saw only passes the first rung, not quite making it to the second, so you have a square wave output. If the ladder is scrunched way down, then the saw passes all the rungs and even more. So you get all five pulses compressed into less than the period of the saw. Draw some pictures of this and the idea should click for you. Very Happy (I hope.)
|
I think any other questions I will have will be answered when I build one of these things...  _________________ Garret: It's so retro.
EGM: What does retro mean to you?
Parker: Like, old and outdated.
Home,My Studio,and another view |
|
|
Back to top
|
|
 |
frijitz
Joined: May 04, 2007 Posts: 1734 Location: NM USA
Audio files: 54
|
Posted: Sun Jul 01, 2007 10:06 am Post subject:
|
 |
|
| Uncle Krunkus wrote: | I think I understand it now. Very original idea, I'm impressed.
What happens if you put a square wave in? Do you get extremely closely compressed sets of pulses, or would it be to fast to react? Must sound great with a sine wave in. It would have a semi-useful effect on noise too wouldn't it? |
Sounds like you got it. The purpose of C2 is to speed up any sharp edges so the LM3914 doesn't respond. If your edges aren't real sharp then you may get some tiny pulses during the steps, but these are inaudible, as far as I have seen. So when you put a square in you get either nothing or a duplicate of the square, depending on where the CV is set.
Noise? Hmm ... have to think about that one.  |
|
|
Back to top
|
|
 |
|