| Author |
Message |
Inventor
Stream Operator

Joined: Oct 13, 2007 Posts: 6221 Location: near Austin, Tx, USA
Audio files: 267
|
Posted: Mon Aug 10, 2009 5:58 pm Post subject:
The Karplus Strong eChucK DIY Project Subject description: Second run PCBs now available... |
 |
|
Hello and welcome to the Karplus Strong Modular Synthesizer project thread. I've once again rewritten this first post to greet you and welcome you to the project.
The latest design files are attached below. There is currently no text documentation. The first run of boards was sold out many moons ago, and the project kind of fizzled out but has regained an interest recently. To address the many requests for boards, wmonk plans to probably make a run of boards, sell as many as are requested, and give the remainder to mosc for later distribution in the electro-music store. All proceeds from the sale of these boards will go to support electro-music!
I would like to thank the many people (over two dozen) who have contributed to the project with their ideas and creativity. This is a real community project. The thread has grown into a 22 page monster at this point and it tells an interesting tale of our efforts in working together. And I wasn't always the ringleader, if I recall correctly Kevin Kissinger took over in my absence and through tedious and thorough efforts he was able to solve the transistor mystery! So thank you Kevin!
Here's to everyone who designs, builds, maintains, and performs using our community developed electro-music circuit boards - we are all one big family and we love and accept one another unconditionally. So stop procrastinating and get to work on your very own electro-music build or project, and may the electromotive force be with you!
Les
| Description: |
|
 Download (listen) |
| Filename: |
KS11sch.pdf |
| Filesize: |
39.34 KB |
| Downloaded: |
2845 Time(s) |
| Description: |
| Karplus Strong Parts List (Bill of Materials) |
|
 Download (listen) |
| Filename: |
KS11bom.txt |
| Filesize: |
3.63 KB |
| Downloaded: |
1842 Time(s) |
| Description: |
|
 Download (listen) |
| Filename: |
KS11pcb.pdf |
| Filesize: |
36.68 KB |
| Downloaded: |
1978 Time(s) |
_________________ "Let's make noise for peace." - Kijjaz Last edited by Inventor on Fri Apr 20, 2012 12:16 am; edited 4 times in total |
|
|
Back to top
|
|
 |
Inventor
Stream Operator

Joined: Oct 13, 2007 Posts: 6221 Location: near Austin, Tx, USA
Audio files: 267
|
Posted: Tue Aug 11, 2009 11:45 pm Post subject:
|
 |
|
For anyone who would like to experiment with the circuit in software form, I am posting the ChucK program that I wrote along with an audio file captured from it. You can change the parameters in the file for different sounds.
If it turns out that the Karplus-Strong circuit actually works in hardware form, we may be able to use this program to prototype the circuit's component ranges. For example, I understand that K-S will generate percussion but I'm not quite sure how to do that at this point. Perhaps playing around with the program's parameters will help to figure that out.
Les
| Description: |
|
 Download (listen) |
| Filename: |
BooleanSequencerLunetta2.ck |
| Filesize: |
937 Bytes |
| Downloaded: |
1454 Time(s) |
| Description: |
|
 Download (listen) |
| Filename: |
BSLDemo2.mp3 |
| Filesize: |
1.01 MB |
| Downloaded: |
2213 Time(s) |
_________________ "Let's make noise for peace." - Kijjaz |
|
|
Back to top
|
|
 |
Inventor
Stream Operator

Joined: Oct 13, 2007 Posts: 6221 Location: near Austin, Tx, USA
Audio files: 267
|
|
|
Back to top
|
|
 |
jeff-o
Joined: Jul 19, 2009 Posts: 97 Location: Ontario, Canada
|
Posted: Wed Aug 19, 2009 5:26 pm Post subject:
|
 |
|
| That's an impressive idea! I'll have to play with the software when I get a chance. Regarding everything leading up to the K-S filter, could that be replaced by a microcontroller? That would simplify the hardware, and allow you to change parameters more easily. |
|
|
Back to top
|
|
 |
Inventor
Stream Operator

Joined: Oct 13, 2007 Posts: 6221 Location: near Austin, Tx, USA
Audio files: 267
|
Posted: Wed Aug 19, 2009 5:43 pm Post subject:
|
 |
|
yes, jeff-o, a microcontroller could do the job nicely, it's just that then you'd have an even more custom chip because you'd have to program it... but that could be a good thing too, depends. I choose to try analog first but of course digital is also a good way to go.
Les _________________ "Let's make noise for peace." - Kijjaz |
|
|
Back to top
|
|
 |
jeff-o
Joined: Jul 19, 2009 Posts: 97 Location: Ontario, Canada
|
Posted: Wed Aug 19, 2009 5:55 pm Post subject:
|
 |
|
| Inventor wrote: | yes, jeff-o, a microcontroller could do the job nicely, it's just that then you'd have an even more custom chip because you'd have to program it... but that could be a good thing too, depends. I choose to try analog first but of course digital is also a good way to go.
Les |
I'm a big fan of all-analog too. But I like miniaturization better.
Are you using the MN3102 clock driver IC with your MN320x BBD chip? |
|
|
Back to top
|
|
 |
Inventor
Stream Operator

Joined: Oct 13, 2007 Posts: 6221 Location: near Austin, Tx, USA
Audio files: 267
|
Posted: Wed Aug 19, 2009 7:01 pm Post subject:
|
 |
|
if you like miniaturization better, then you may very well prefer a digital implementation. For that I'd choose the dsPIC chips although there are several alternatives. I can help you get started with dsPICs if you are not familiar, but I'm no expert.
I'm not using the clock driver IC because I don't have one. I just have two MN3209 chips. I made the clock driver from a 555 circuit with frequency control input of 2 octaves and a D Flip Flop to create a 50% duty cycle plus inverted output. It works great.
The main problem at this time is that I totally ignored the bias and gain setup of the feedback loop and that part needs to be redesigned. More updates later and good luck with your choice of implementation.
Les _________________ "Let's make noise for peace." - Kijjaz |
|
|
Back to top
|
|
 |
jeff-o
Joined: Jul 19, 2009 Posts: 97 Location: Ontario, Canada
|
Posted: Wed Aug 19, 2009 7:06 pm Post subject:
|
 |
|
| Ah, cool. I didn't think you had the driver, so I was wondering what you used to drive it. I also read in the data sheet that the MN BBD device needs a 14/15 VCC input, did you use a resistor divider for that? |
|
|
Back to top
|
|
 |
Inventor
Stream Operator

Joined: Oct 13, 2007 Posts: 6221 Location: near Austin, Tx, USA
Audio files: 267
|
Posted: Wed Aug 19, 2009 7:12 pm Post subject:
|
 |
|
Yep, 1k and 14k.  _________________ "Let's make noise for peace." - Kijjaz |
|
|
Back to top
|
|
 |
jeff-o
Joined: Jul 19, 2009 Posts: 97 Location: Ontario, Canada
|
Posted: Wed Aug 19, 2009 7:14 pm Post subject:
|
 |
|
| Inventor wrote: | Yep, 1k and 14k.  |
Well that makes sense.  |
|
|
Back to top
|
|
 |
Inventor
Stream Operator

Joined: Oct 13, 2007 Posts: 6221 Location: near Austin, Tx, USA
Audio files: 267
|
Posted: Wed Aug 19, 2009 7:28 pm Post subject:
|
 |
|
Now that I think of it, I better put a 0.1 uF cap on that divider too, huh? _________________ "Let's make noise for peace." - Kijjaz |
|
|
Back to top
|
|
 |
jeff-o
Joined: Jul 19, 2009 Posts: 97 Location: Ontario, Canada
|
Posted: Wed Aug 19, 2009 7:30 pm Post subject:
|
 |
|
| Inventor wrote: | | Now that I think of it, I better put a 0.1 uF cap on that divider too, huh? |
For stability, you mean? That depends on how stable your power supply is, and how much current the rest of the circuit draws. |
|
|
Back to top
|
|
 |
Inventor
Stream Operator

Joined: Oct 13, 2007 Posts: 6221 Location: near Austin, Tx, USA
Audio files: 267
|
Posted: Wed Aug 19, 2009 7:35 pm Post subject:
|
 |
|
Yes, well it's often a good idea to put a cap in a reference voltage divider. Now I'm thinking that I'd better buffer it with a spare opamp too. That companion chip you bought is looking better all the time, but I'll make do with what I have for now. _________________ "Let's make noise for peace." - Kijjaz |
|
|
Back to top
|
|
 |
jeff-o
Joined: Jul 19, 2009 Posts: 97 Location: Ontario, Canada
|
Posted: Wed Aug 19, 2009 7:46 pm Post subject:
|
 |
|
| Inventor wrote: | | Yes, well it's often a good idea to put a cap in a reference voltage divider. Now I'm thinking that I'd better buffer it with a spare opamp too. That companion chip you bought is looking better all the time, but I'll make do with what I have for now. |
Yeah, at $2 each I figured it was worth it to get the driver ICs. |
|
|
Back to top
|
|
 |
Inventor
Stream Operator

Joined: Oct 13, 2007 Posts: 6221 Location: near Austin, Tx, USA
Audio files: 267
|
Posted: Thu Aug 20, 2009 9:55 am Post subject:
|
 |
|
I played around some more with the BSG ChucK simulator this morning. I adjusted the loop filter cutoff frequency and the delay line duration within the limits of the hardware design. It was fun to discover percussion sounds coming from that Karplus-Strong thing, plus it made some spacey sounding twangy noises at times. It's nice to have something in software that at least attempts to model the circuit.
Les _________________ "Let's make noise for peace." - Kijjaz |
|
|
Back to top
|
|
 |
jeff-o
Joined: Jul 19, 2009 Posts: 97 Location: Ontario, Canada
|
Posted: Thu Aug 20, 2009 10:35 am Post subject:
|
 |
|
| Inventor wrote: | I played around some more with the BSG ChucK simulator this morning. I adjusted the loop filter cutoff frequency and the delay line duration within the limits of the hardware design. It was fun to discover percussion sounds coming from that Karplus-Strong thing, plus it made some spacey sounding twangy noises at times. It's nice to have something in software that at least attempts to model the circuit.
Les |
Ah, so it works then! Cool! From what I've read, the spacey sounds occur when the frequency is too low (ie. below 40Hz), and percussion sounds when the gain is too low. But of course, there are lots of other factors influencing the output. Now I'm even more excited about getting this up and running myself! |
|
|
Back to top
|
|
 |
BobTheDog

Joined: Feb 28, 2005 Posts: 4044 Location: England
Audio files: 32
G2 patch files: 15
|
Posted: Fri Aug 21, 2009 3:40 am Post subject:
|
 |
|
Les,
Are those chopsticks in that pic, top right? |
|
|
Back to top
|
|
 |
Inventor
Stream Operator

Joined: Oct 13, 2007 Posts: 6221 Location: near Austin, Tx, USA
Audio files: 267
|
Posted: Fri Aug 21, 2009 5:16 am Post subject:
|
 |
|
| BobTheDog wrote: | Les,
Are those chopsticks in that pic, top right? |
Andy,
I believe that is a light brown protoboard laying flat and seen from the edge. Jan noticed the overdue calibration sticker in the chatroom. What is this, an inspection of my lab?
Les _________________ "Let's make noise for peace." - Kijjaz |
|
|
Back to top
|
|
 |
Inventor
Stream Operator

Joined: Oct 13, 2007 Posts: 6221 Location: near Austin, Tx, USA
Audio files: 267
|
Posted: Fri Aug 21, 2009 6:35 am Post subject:
|
 |
|
I've realized some things about the circuit that i need to correct, notes as follows.
1. The speaker is a high impedance speaker, so it doesn't make sense to drive it with an LM386. I'll just drive it with an opamp.
2. The counter will be a CD4040, not a CD4017. What is needed here is a binary counter not a decoded counter.
3. Lots of little details that I keep darting between in my thoughts, making notes of them. As I understand it all more I'll report.
Les _________________ "Let's make noise for peace." - Kijjaz |
|
|
Back to top
|
|
 |
blue hell
Site Admin

Joined: Apr 03, 2004 Posts: 24509 Location: The Netherlands, Enschede
Audio files: 298
G2 patch files: 320
|
Posted: Fri Aug 21, 2009 8:47 am Post subject:
|
 |
|
| Inventor wrote: | What is this, an inspection of my lab?  |
Yup, I had wondered about the chop sticks too, but decided that probably they were not
Anyway, must feel good to post a pic that people really watch  _________________ Jan
also .. could someone please turn down the thermostat a bit.
 |
|
|
Back to top
|
|
 |
Inventor
Stream Operator

Joined: Oct 13, 2007 Posts: 6221 Location: near Austin, Tx, USA
Audio files: 267
|
Posted: Fri Aug 21, 2009 8:57 am Post subject:
|
 |
|
Yes it does Jan, it's fun to share your work but without some kind of interactions it all goes flat and boring so I appreciate it.
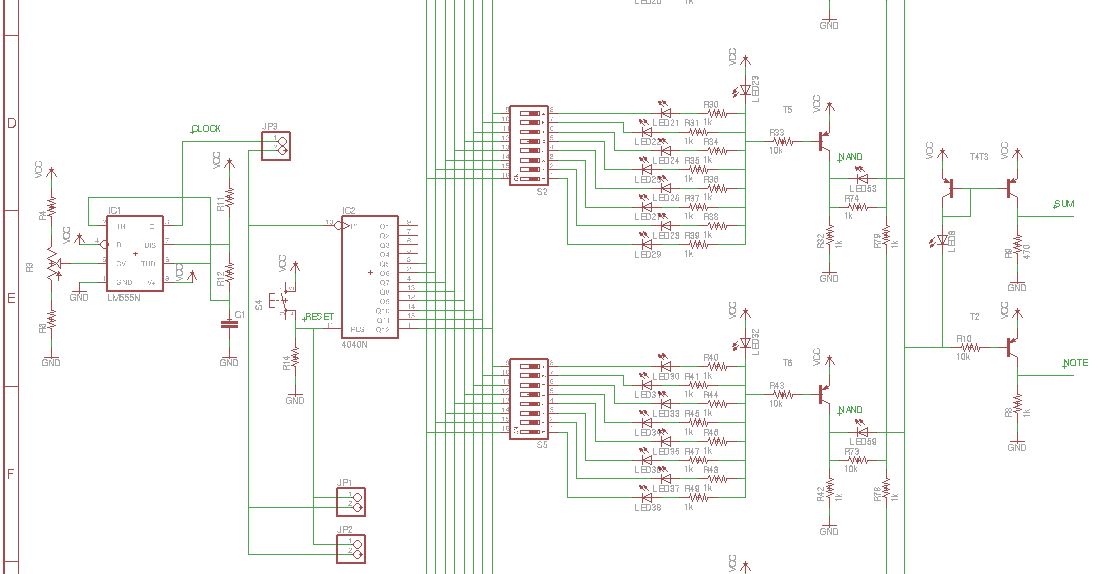
Here is the product of my efforts recently after some much needed sleep. The image below shows the 555 oscillator that sets the tempo, the 4040 counter, the LEDIL logic, and the outputs of SUM, R2R, and NOTE.
The clock and reset are bussed so that multiple cards can be synchronized to create separate voices in a song. The available voices are basically lead guitar, bass guitar, and drums so you can make rock and roll with three cards.
Les
| Description: |
| BSG schematic, close up of BS circuit |
|
| Filesize: |
76.38 KB |
| Viewed: |
1365 Time(s) |
| This image has been reduced to fit the page. Click on it to enlarge. |

|
_________________ "Let's make noise for peace." - Kijjaz |
|
|
Back to top
|
|
 |
Dan Lavin

Joined: Nov 09, 2006 Posts: 649 Location: Spring Lake, Mi, USA
Audio files: 21
|
Posted: Sat Aug 22, 2009 6:16 am Post subject:
|
 |
|
| Quote: | | The available voices are basically lead guitar, bass guitar, and drums so you can make rock and roll with three cards. |
Well Les, then count me in! I've loved power trios since....well let's just say a very long time!
Good show last night..sorry I had to bail for the middle half hour. |
|
|
Back to top
|
|
 |
Inventor
Stream Operator

Joined: Oct 13, 2007 Posts: 6221 Location: near Austin, Tx, USA
Audio files: 267
|
Posted: Sat Aug 22, 2009 3:16 pm Post subject:
|
 |
|
Cool antman, i'll keep posting here with progress.
Les _________________ "Let's make noise for peace." - Kijjaz |
|
|
Back to top
|
|
 |
seraph
Editor


Joined: Jun 21, 2003 Posts: 12398 Location: Firenze, Italy
Audio files: 33
G2 patch files: 2
|
Posted: Sat Aug 22, 2009 3:25 pm Post subject:
|
 |
|
| BobTheDog wrote: | Les,
Are those chopsticks in that pic, top right? |
what chopsticks I don't see any Chinese food around  _________________ homepage - blog - forum - youtube
| Quote: | | Don't die with your music still in you - Wayne Dyer |
|
|
|
Back to top
|
|
 |
BobTheDog

Joined: Feb 28, 2005 Posts: 4044 Location: England
Audio files: 32
G2 patch files: 15
|
|
|
Back to top
|
|
 |
|