| Author |
Message |
Cynosure
Site Admin

Joined: Dec 11, 2010 Posts: 1029 Location: Toronto, Ontario - Canada
Audio files: 82
|
Posted: Sat Mar 03, 2012 5:15 pm Post subject:
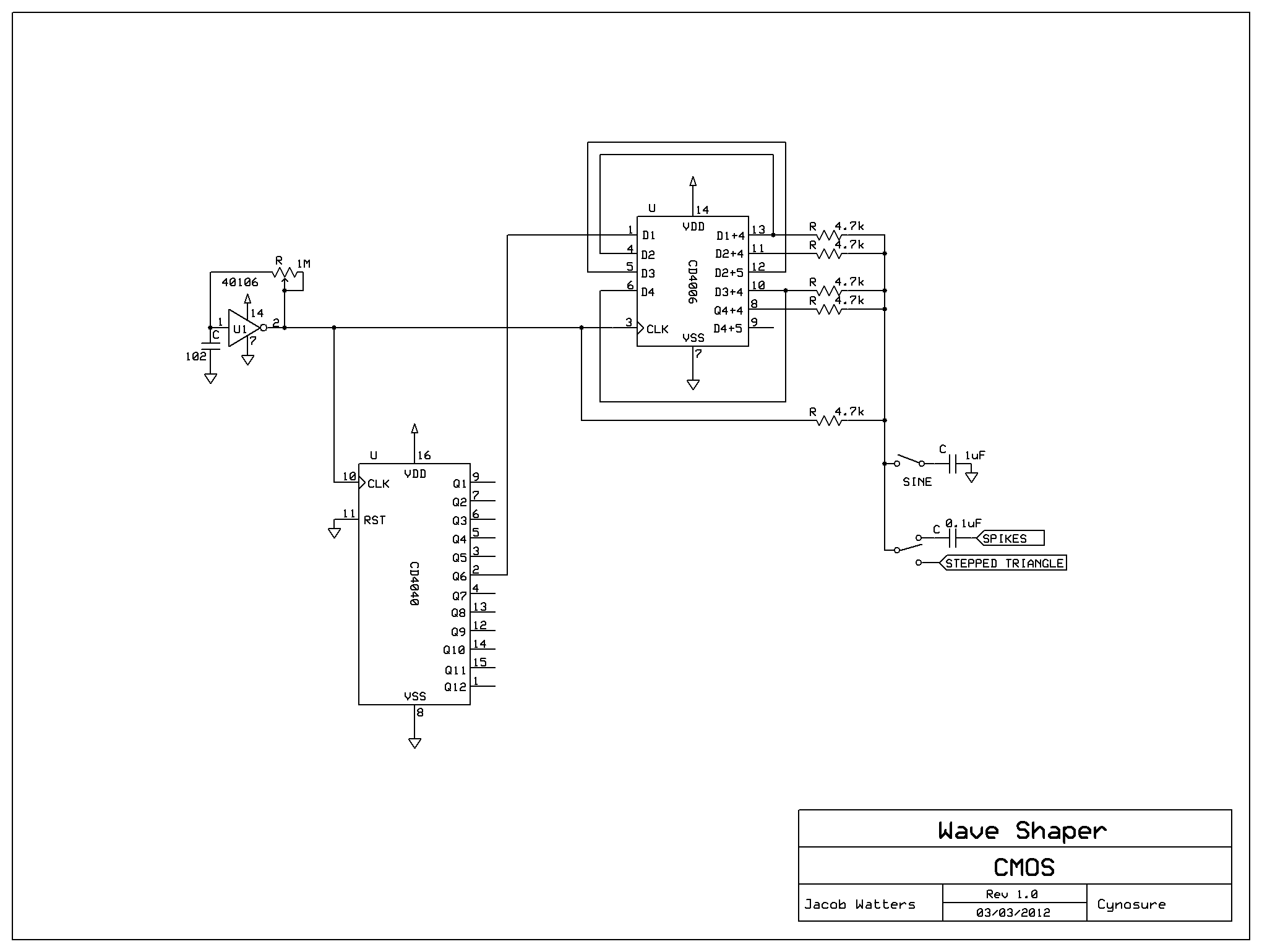
CMOS Wave Shaper Subject description: Schematic |
 |
|
I am sure that there are similar schematics floating around the web and some people might have posted them here already, but I drew this up for myself and figured I would share it just in case someone else could use it.
The source sqaurewave could come from anything, but in my schematic it is a 40106 oscillator. It runs a little high and is used as the clock frequency for the shift register. The same signal is also divided with a 4040 and used as the base input for the shift register. I do this dividing so that the spacing of the steps changes along with the pitch.
I added a couple of option at the output for more shaping. A cap to ground rounds it off into a nice sine wave. Passing the sound through a low value cap acts as a highpass filter that turns each edge of the step into a spike.
You could probably do some really weird wave shaping by using separate low or highpass filters on each output from the 4006. This might almost allow you to draw the desired waveform with a bit of practice.
| Description: |
| Standard stepped triangle. |
|
| Filesize: |
77.39 KB |
| Viewed: |
55190 Time(s) |

|
| Description: |
|
| Filesize: |
80.38 KB |
| Viewed: |
55190 Time(s) |

|
| Description: |
|
| Filesize: |
85.41 KB |
| Viewed: |
55191 Time(s) |

|
| Description: |
|
| Filesize: |
25.96 KB |
| Viewed: |
4788 Time(s) |
| This image has been reduced to fit the page. Click on it to enlarge. |

|
_________________ JacobWatters.com |
|
|
Back to top
|
|
 |
bubzy

Joined: Oct 27, 2010 Posts: 594 Location: United Kingdom
Audio files: 64
|
Posted: Sun Mar 04, 2012 1:48 pm Post subject:
|
 |
|
well, if this works, then its very interesting.
might breadboard it up tomorrow.
nice work _________________ _Richard_  |
|
|
Back to top
|
|
 |
Sodium

Joined: Feb 11, 2012 Posts: 13 Location: Sweden
|
Posted: Sun Mar 04, 2012 1:56 pm Post subject:
|
 |
|
Cynosure, that looks very nice, especially those spikes . Does it perform with other input signals as well, or is it square in only? |
|
|
Back to top
|
|
 |
sonic

Joined: Dec 02, 2010 Posts: 106 Location: Victoria BC
|
Posted: Sun Mar 04, 2012 2:10 pm Post subject:
|
 |
|
| This is very interesting indeed, Jake. I will try it out. It would be great to have an adjustable wave shaper module to accompany my 40106 VCO. |
|
|
Back to top
|
|
 |
Cynosure
Site Admin

Joined: Dec 11, 2010 Posts: 1029 Location: Toronto, Ontario - Canada
Audio files: 82
|
Posted: Sun Mar 04, 2012 5:06 pm Post subject:
|
 |
|
Sodium - It might work with other waveforms if the peaks go over the CMOS threshold, but I think for optimal performance you will want to use a comparator to create a squarewave if you are using a different wave as the source.
Sonic - I was actually thinking about your vco when I was making it. It would be a cool module.
I was playing around with it today adding more or less of the shift register outputs, and changing the mixing resistors for diodes or small caps. You can make some very unique waveforms, but it is kind of difficult to predict how it is going to look and sound until you test it out. _________________ JacobWatters.com |
|
|
Back to top
|
|
 |
sonic

Joined: Dec 02, 2010 Posts: 106 Location: Victoria BC
|
Posted: Sun Mar 04, 2012 5:41 pm Post subject:
|
 |
|
| Cynosure wrote: | | Sonic - I was actually thinking about your vco when I was making it. It would be a cool module. |
Wow! Thanks so much!  |
|
|
Back to top
|
|
 |
Cynosure
Site Admin

Joined: Dec 11, 2010 Posts: 1029 Location: Toronto, Ontario - Canada
Audio files: 82
|
|
|
Back to top
|
|
 |
JingleJoe

Joined: Nov 10, 2011 Posts: 878 Location: Lancashire, England
Audio files: 14
|
Posted: Mon Mar 05, 2012 3:11 am Post subject:
|
 |
|
Isn't it easier to get that saw wave from an R2R ladder and a 4040? Acctually probably about the same effort/parts are required for each. _________________ As a mad scientist I am ruled by the dictum of science: "I could be wrong about this but lets find out"
Green Dungeon Alchemist Laboratories |
|
|
Back to top
|
|
 |
Cynosure
Site Admin

Joined: Dec 11, 2010 Posts: 1029 Location: Toronto, Ontario - Canada
Audio files: 82
|
Posted: Mon Mar 05, 2012 6:46 am Post subject:
|
 |
|
| JingleJoe wrote: | | Isn't it easier to get that saw wave from an R2R ladder and a 4040? |
Maybe, but this is the idea I came up with. If you have another method, then please share.
I think it might be useful to put sliding pots on each output of the 4017 instead of fixed resistors. Then you could literally draw out any 10-bit waveform on the sliding pots.
Then add switchable highpass and lowpass filters to either smooth it out or make spikes. _________________ JacobWatters.com |
|
|
Back to top
|
|
 |
JingleJoe

Joined: Nov 10, 2011 Posts: 878 Location: Lancashire, England
Audio files: 14
|
Posted: Mon Mar 05, 2012 2:07 pm Post subject:
|
 |
|
I've seen that once before used some different chips though if I remember rightly, you've come up with some good ideas here nevertheless I look forwards to hearing some of these circuits  _________________ As a mad scientist I am ruled by the dictum of science: "I could be wrong about this but lets find out"
Green Dungeon Alchemist Laboratories |
|
|
Back to top
|
|
 |
concretedog
Joined: Jun 25, 2010 Posts: 15 Location: UK
|
Posted: Tue Mar 06, 2012 6:51 am Post subject:
|
 |
|
| Cynosure...this looks brilliant...I didn't realise I hd any 4006 but just found one...will breadboard this when I get chance...that sine wave image has me tempted! |
|
|
Back to top
|
|
 |
Nardu

Joined: Feb 28, 2011 Posts: 62 Location: Braila, Romania
|
Posted: Wed Mar 07, 2012 5:59 am Post subject:
|
 |
|
128 steps staircase generator ; an R/2R ladder network and a 4024 .
| Description: |
|
| Filesize: |
337.23 KB |
| Viewed: |
1538 Time(s) |
| This image has been reduced to fit the page. Click on it to enlarge. |

|
| Description: |
|
| Filesize: |
345.64 KB |
| Viewed: |
1375 Time(s) |
| This image has been reduced to fit the page. Click on it to enlarge. |

|
|
|
|
Back to top
|
|
 |
Cynosure
Site Admin

Joined: Dec 11, 2010 Posts: 1029 Location: Toronto, Ontario - Canada
Audio files: 82
|
Posted: Wed Mar 07, 2012 11:19 am Post subject:
|
 |
|
Wow Nardu! That is amazing. Thanks for sharing. _________________ JacobWatters.com |
|
|
Back to top
|
|
 |
Nardu

Joined: Feb 28, 2011 Posts: 62 Location: Braila, Romania
|
Posted: Wed Mar 07, 2012 2:13 pm Post subject:
|
 |
|
4024 7b ramp oscillator stripboard (veroboard):
| Description: |
|
| Filesize: |
170.99 KB |
| Viewed: |
1025 Time(s) |
| This image has been reduced to fit the page. Click on it to enlarge. |

|
| Description: |
|
| Filesize: |
131.77 KB |
| Viewed: |
1020 Time(s) |
| This image has been reduced to fit the page. Click on it to enlarge. |

|
|
|
|
Back to top
|
|
 |
Cynosure
Site Admin

Joined: Dec 11, 2010 Posts: 1029 Location: Toronto, Ontario - Canada
Audio files: 82
|
Posted: Wed Mar 07, 2012 2:21 pm Post subject:
|
 |
|
Can I substitute different resistor values? 150k and 75k are odd values that i do not have in quantity.
Would 47k and 100k work? _________________ JacobWatters.com |
|
|
Back to top
|
|
 |
corex

Joined: Mar 02, 2010 Posts: 114 Location: Las Vegas
|
Posted: Wed Mar 07, 2012 4:52 pm Post subject:
|
 |
|
| Cynosure wrote: | Can I substitute different resistor values? 150k and 75k are odd values that i do not have in quantity.
Would 47k and 100k work? |
The ratio is important: R/2R. 47K is half of 100K, minus 6%. With an error of 6%, your error term is as large as your fourth bit (1/16th == 0.0625, ~6%). That means that you may as well only build a three-bit R/2R ladder.
See https://en.wikipedia.org/wiki/Resistor_ladder#Accuracy_of_R-2R_resistor_ladders |
|
|
Back to top
|
|
 |
fluxmonkey
Joined: Jun 24, 2005 Posts: 708 Location: cleve
|
Posted: Wed Mar 07, 2012 6:07 pm Post subject:
|
 |
|
| but 47k and 94k (ie, 2 x 47k in series) would work...[/left] |
|
|
Back to top
|
|
 |
Nardu

Joined: Feb 28, 2011 Posts: 62 Location: Braila, Romania
|
Posted: Thu Mar 08, 2012 3:51 am Post subject:
|
 |
|
Consider to use only 100k resistor. 2x100k in parallel = 50k.
Accuracy of R-2R resistor ladders for 7 bits is 1/127=0.79%
Discrete resistor should be 0.5% tolerance. |
|
|
Back to top
|
|
 |
Cynosure
Site Admin

Joined: Dec 11, 2010 Posts: 1029 Location: Toronto, Ontario - Canada
Audio files: 82
|
Posted: Thu Mar 08, 2012 6:42 am Post subject:
|
 |
|
Ok, so if I were to make it i would need to by resistors with better tolerance anyway, so i can get the same values.
Thanks! _________________ JacobWatters.com |
|
|
Back to top
|
|
 |
corex

Joined: Mar 02, 2010 Posts: 114 Location: Las Vegas
|
Posted: Thu Mar 08, 2012 11:13 am Post subject:
|
 |
|
| Nardu wrote: | Consider to use only 100k resistor. 2x100k in parallel = 50k.
Accuracy of R-2R resistor ladders for 7 bits is 1/127=0.79%
Discrete resistor should be 0.5% tolerance. |
Yeah, this is the way to go. Especially easy if you've got a bin full of 100k 1%'s. |
|
|
Back to top
|
|
 |
JingleJoe

Joined: Nov 10, 2011 Posts: 878 Location: Lancashire, England
Audio files: 14
|
Posted: Thu Mar 08, 2012 1:10 pm Post subject:
|
 |
|
For an R2R ladder, unless you want to be precise and accurate, almost any value will work. I think I used resistors near 220k and 100k in my Lunetta death pipes from outer space. I didn't have enough you see? So I just put in any near values. Everything still worked fine, things were just a bit non-linear. _________________ As a mad scientist I am ruled by the dictum of science: "I could be wrong about this but lets find out"
Green Dungeon Alchemist Laboratories |
|
|
Back to top
|
|
 |
Nardu

Joined: Feb 28, 2011 Posts: 62 Location: Braila, Romania
|
Posted: Thu Mar 08, 2012 2:00 pm Post subject:
|
 |
|
| An R/2R ladder resistor network ... it's about a simple precise and accurate D/A converter. |
|
|
Back to top
|
|
 |
dougseidel

Joined: Feb 10, 2010 Posts: 74 Location: NJ
|
Posted: Fri Mar 09, 2012 2:18 pm Post subject:
|
 |
|
sometimes accurate and precise is either difficult to achieve, or just not as interesting. anyway, the ladder-shaped thing can be used to do all kinds of interesting translations of information. _________________ http://soundcloud.com/douglasmseidel |
|
|
Back to top
|
|
 |
corex

Joined: Mar 02, 2010 Posts: 114 Location: Las Vegas
|
Posted: Mon Mar 12, 2012 5:23 pm Post subject:
|
 |
|
| dougseidel wrote: | | sometimes accurate and precise is either difficult to achieve, or just not as interesting. anyway, the ladder-shaped thing can be used to do all kinds of interesting translations of information. |
This is an excellent point, especially regarding Lunettas. Imprecision is part of the fun. |
|
|
Back to top
|
|
 |
Draal

Joined: May 18, 2010 Posts: 308 Location: Oak Park, IL
Audio files: 5
|
Posted: Tue Mar 13, 2012 9:33 am Post subject:
|
 |
|
Nice info . I approach the lunetta as a free form type of instrument, therefore precision isn't so important to me. I've done many versions of wave shapers, filters, adsr's, vco's and some of their complexity rivals that of modulars. Those machines rely on precise tolerances and ain't what I'm looking for in lunetta building.
Mosc clued many of us "in" long ago in reiterating the importance of keeping it simple with these circuits. Go ahead and make complicated modules but keep in mind they may not work the way you hoped. That is the Tao of Lunetta
But by all means experiment; us ol timers enjoy the newly initiated and their zeal . _________________ Zontar Prevails! |
|
|
Back to top
|
|
 |
|